8D培训考试试卷.docx

上传人:p** 文档编号:754470 上传时间:2024-02-26 格式:DOCX 页数:1 大小:15.11KB
下载 相关 举报
8D培训考试试卷.docx_第1页
第1页 / 共1页
亲,该文档总共1页,全部预览完了,如果喜欢就下载吧!
资源描述

《8D培训考试试卷.docx》由会员分享,可在线阅读,更多相关《8D培训考试试卷.docx(1页珍藏版)》请在第壹文秘上搜索。

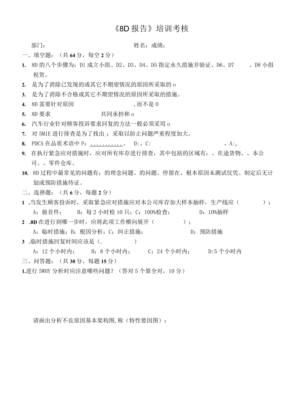
1、8D报告培训考核部门:姓名:成绩:一、填空题:(共64分,每空2分)1. 8D的八个步骤为:Dl成立小组、D2、D3、D4、D5指定永久措施并验证、D6、D7、D8小组祝贺。2. 是为了消除已发现的或其它不期望情况的原因所采取的o3. 是为了消除不合格或其它不期望情况的原因所采取的措施。4. 8D需要针对原因,而不是O5. 8D要求共同承担和o6. 汽车行业针对顾客投诉要求回复的方法一般必须采用o7. 对5M1E进行排查是为了找出;;采取以防止问题严重程度加大。8. PDCA在品质术语中P:、D:、C:、A:o9. 在执行紧急应对措施时,应对所有库存进行排查,其中包括的区域有:、在途货物、本公

2、司、零件仓库。10. 8D过程中最常见的问题有:的理念问题、的问题、停留在、根本原因未测试仅凭、制定后无计划或预防措施待证。二、选择题:(共6分,每题2分)1 .当发生顾客投诉时,采取紧急应对措施应对本公司库存加大样本抽样,生产线应();A:做首件;B:每2小时检10只;C:100%检查;D:10%抽样2 .8D在进行到哪一步时,应将此项工作横向展开();A:临时措施;B:根因分析;C:纠正措施;D:预防措施3 .临时措施回复时间应该是(.)A:12个小时内;B:8个小时内;C:24个小时内;D:5个小时内三、问答题:(共30分,每题15分)1.进行5WHY分析时应注意哪些问题?(答对5个算全对,10分)请画出分析不良原因基本架构图,称(特性要因图):

展开阅读全文
相关资源
猜你喜欢
相关搜索

当前位置:首页 > 高等教育 > 习题/试题

copyright@ 2008-2023 1wenmi网站版权所有

经营许可证编号:宁ICP备2022001189号-1

本站为文档C2C交易模式,即用户上传的文档直接被用户下载,本站只是中间服务平台,本站所有文档下载所得的收益归上传人(含作者)所有。第壹文秘仅提供信息存储空间,仅对用户上传内容的表现方式做保护处理,对上载内容本身不做任何修改或编辑。若文档所含内容侵犯了您的版权或隐私,请立即通知第壹文秘网,我们立即给予删除!