《生产经营单位应急预案及演练自查表》模板.docx

上传人:p** 文档编号:758284 上传时间:2024-02-26 格式:DOCX 页数:5 大小:17.89KB
下载 相关 举报
《生产经营单位应急预案及演练自查表》模板.docx_第1页
第1页 / 共5页
《生产经营单位应急预案及演练自查表》模板.docx_第2页
第2页 / 共5页
《生产经营单位应急预案及演练自查表》模板.docx_第3页
第3页 / 共5页
《生产经营单位应急预案及演练自查表》模板.docx_第4页
第4页 / 共5页
《生产经营单位应急预案及演练自查表》模板.docx_第5页
第5页 / 共5页
亲,该文档总共5页,全部预览完了,如果喜欢就下载吧!
资源描述

《《生产经营单位应急预案及演练自查表》模板.docx》由会员分享,可在线阅读,更多相关《《生产经营单位应急预案及演练自查表》模板.docx(5页珍藏版)》请在第壹文秘上搜索。

1、附件2生产经营单位应急预案及演练自查表单位:时间:2022年月日检查项目罚则检查情况1、制定生产安全事故应急救援预案;2、定期组织演练;安全生产法第九十四条生产经营单位有下列行为之一的,责令限期改正,可以处五万元以下的罚款;逾期未改正的,责令停产停业整顿,并处五万元以上十万元以下的罚款,对其直接负责的主管人员和其他直接责任人员处一万元以上二万元以下的罚款:“(六)未按照规定制定生产安全事故应急救援预案或者未定期组织演练的;对从业人员进行安全生产教育和培训,了解事故应急处理措施。安全生产法第九十四条生产经营单位有下列行为之一的,责令限期改正,可以处五万元以下的罚款;逾期未改正的,责令停产停业整顿

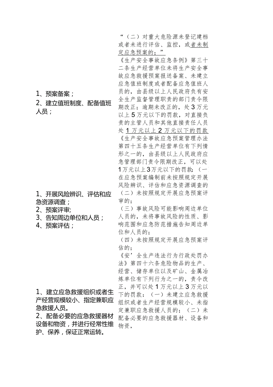
2、,并处五万元以上十万元以下的罚款,对其直接负责的主管人员和其他直接责任人员处一万元以上二万元以下的罚款:(三)未按照规定对从业人员、被派遣劳动者、实习学生进行安全生产教育和培训;重大危险源.未制定应急预案的。安全生产法第九十八条生产经营单位有下列行为之一的,责令限期改正,可以处十万元以下的罚款;逾期未改正的,责令停产停业整顿,并处十万元以上二十万元以下的罚款,对其直接负责的主管人员和其他直接责任人员处二万元以上五万元以下的罚款;构成犯罪的,依照刑法有关规定追究刑事责任:1、预案备案;2、建立值班制度、配备值班人员;1、开展风险辨识、评估和应急资源调查;2、预案评审;3、告知周边单位和人员;4、

3、预案评估;1、建立应急救援组织或者生产经营规模较小、指定兼职应急救援人员。2、配备必要的应急救援器材、设备和物资,并进行经常性维护、保养,保证正常运转。“(二)对重大危险源未登记建档,或者未进行评估、监控,或者未制定应急预案的;”生产安全事故应急条例第三十二条生产经营单位未将生产安全事故应急救援预案报送备案、未建立应急值班制度或者配备应急值班人员的,由县级以上人民政府负有安全生产监督管理职责的部门责令限期改正;逾期未改正的,处3万元以上5万元以下的罚款,对直接负责的主管人员和其他直接责任人员处1万元以上2万元以下的罚款。生产安全事故应急预案管理办法第四十五条生产经营单位有下列情形之一的,由县级

4、以上人民政府应急管理部门责令限期改正,可以处1万元以上3万元以下的罚款:(一)在应急预案编制前未按照规定开展风险辨识、评估和应急资源调查的;(二)未按照规定开展应急预案评审的;(三)事故风险可能影响周边单位、人员的,未将事故风险的性质、影响范围和应急防范措施告知周边单位和人员的;(四)未按照规定开展应急预案评估的;安全生产违法行为行政处罚办法第四十六条危险物品的生产、经营、储存单位以及矿山、金属冶炼单位有下列行为之一的,责令改正,并可以处1万元以上3万元以下的罚款:(一)未建立应急救援组织或者生产经营规模较小、未指定兼职应急救援人员的;(二)未配备必要的应急救援器材、设备和物资,并进行经常性维

5、护、保养,保证正常运转的。1、将本单位的生产安全事故应急预案、应急知识、自救互救和避险逃生技能纳入年度安全生产教育培训计划并组织实施。2、高危和人员密集单位应当每半年至少组织1次综合或者专项应急预案演练,每2年对所有专项应急预案至少组织1次演练,每半年对所有现场处置方案至少组织1次演练。其他生产经营单位应当每年至少组织1次综合或者专项应急预案演练,每3年对所有专项应急预案至少组织1次演练,每年对所有现场处置方案至少组织1次演练。3、应急救援队伍应当制定应急救援行动方案,定期组织训练,并每月至少开展1次救援行动演练。1、矿山、金属冶炼、造路运输、城市轨道交通运营、建筑施工单位,危险物品的生产、经

6、营、储存、装卸、运输单位和使用危险物品从事生产并且使用量达到规定数量的单位等高危生产经营单位,以及宾馆、商场、娱乐场所、旅游景区等人员密集场所经营单位(简称高危和人员密集单位)的应急预案,应当依法向社会公布,并自公布之日起20个工作日内,按照所属行业、领域报送有关部门备案O2、高危和人员密集单位应省生产安全事故应急办法第三十三条生产经营单位违反本办法规定,有下列情形之一的,由县级以上人民政府负有安全生产监督管理职责的部门责令限期改正,对生产经营单位处1万元以上5万元以下的罚款;逾期未改正的,对生产经营单位处5万元以上10万元以下的罚款,对其直接负责的主管人员和其他直接责任人员处1万元以上2万元

7、以下的罚款:(一)未将应急工作纳入安全生产教育培训的;(二)未制定应急预案或者未组织开展应急预案演练的;(三)未建立应急救援队伍或者未组织开展应急队伍演练的。省生产安全事故应急办法第三十四条生产经营单位违反本办法规定,有下列情形之一的,由县级以上人民政府负有安全生产监督管理职责的部门责令限期改正;逾期未改正的,对生产经营单位处3万元以上5万元以下的罚款,对其直接负责的主管人员和其他直接责任人员处1万元以上2万元以下的罚款:(一)未将应急救援预案进行备案的;(二)未定期开展应急预案评估的;(三)未建立应急值班制度或者配备应急值班人员的。当每2年至少进行1次应急预案评估;其他生产经营单位应当每3年至少进行1次应急预案评估。3、应急救援队伍和高危生产经营单位应当建立应急值班制度,配备应急值班人员。规模较大、危险性较高的危险物品的生产、经营、储存、装卸、运输单位和使用危险物品从事生产并且使用量达到规定数量的单位应当成立包括工艺、设备、安全等人员组成的应急处置技术组,实行24小时应急值班。检查人员签字:学校主要负责人签字(盖公章):

展开阅读全文
相关资源
猜你喜欢
相关搜索

当前位置:首页 > 行业资料 > 公共安全/安全评价

copyright@ 2008-2023 1wenmi网站版权所有

经营许可证编号:宁ICP备2022001189号-1

本站为文档C2C交易模式,即用户上传的文档直接被用户下载,本站只是中间服务平台,本站所有文档下载所得的收益归上传人(含作者)所有。第壹文秘仅提供信息存储空间,仅对用户上传内容的表现方式做保护处理,对上载内容本身不做任何修改或编辑。若文档所含内容侵犯了您的版权或隐私,请立即通知第壹文秘网,我们立即给予删除!