工程落地式卸料平台扣件钢管支撑架施工方案.docx

上传人:p** 文档编号:767532 上传时间:2024-02-26 格式:DOCX 页数:10 大小:35.87KB
下载 相关 举报
工程落地式卸料平台扣件钢管支撑架施工方案.docx_第1页
第1页 / 共10页
工程落地式卸料平台扣件钢管支撑架施工方案.docx_第2页
第2页 / 共10页
工程落地式卸料平台扣件钢管支撑架施工方案.docx_第3页
第3页 / 共10页
工程落地式卸料平台扣件钢管支撑架施工方案.docx_第4页
第4页 / 共10页
工程落地式卸料平台扣件钢管支撑架施工方案.docx_第5页
第5页 / 共10页
工程落地式卸料平台扣件钢管支撑架施工方案.docx_第6页
第6页 / 共10页
工程落地式卸料平台扣件钢管支撑架施工方案.docx_第7页
第7页 / 共10页
工程落地式卸料平台扣件钢管支撑架施工方案.docx_第8页
第8页 / 共10页
工程落地式卸料平台扣件钢管支撑架施工方案.docx_第9页
第9页 / 共10页
工程落地式卸料平台扣件钢管支撑架施工方案.docx_第10页
第10页 / 共10页
亲,该文档总共10页,全部预览完了,如果喜欢就下载吧!
资源描述

《工程落地式卸料平台扣件钢管支撑架施工方案.docx》由会员分享,可在线阅读,更多相关《工程落地式卸料平台扣件钢管支撑架施工方案.docx(10页珍藏版)》请在第壹文秘上搜索。

1、落地式卸料平台扣件钢管支撑架施工方案一、工程概况本工程为柳州市华侨房地产开发有限责任公司投资兴建的“华清园1井7井及地下室工程,位于柳邕路176号,本工程为六层砖混结构,层高为2.8米。本工程采用8座井架进行垂直运输,对应设8座落地式卸料平台。尺寸为3mX3m,立杆的纵距b=1.00米,立杆的横距1=1.50米,立杆的步距h=L50米。立杆之间用纵横向横杆连接。钢管横杆格栅间距为300mm,立杆搭设高度为20.0米。二、落地式平台施工方案1、根本要求、材料:a、采用小48X3.5钢管,其质量应符合现行国家标准(GB/T3091-2001)中Q235-A级钢的规定。b、扣件采用机械性能不低于KT

2、H330-08的铸铁制造。铸件不得有裂纹、气孔,不宜有缩松、砂眼。毛刺、氧化脱皮等应立即去除干净。c、脚手板采用竹脚手板。(2)、地基土方分层回填夯实、整平、土的压实系数为0.9,承载力为=135KPa;或采用浇C20碎30Omm厚作硬化处理。、立杆立杆构造应符合以下要求:、每杆立杆底部应设置底座和垫板;、卸料平台必须设置纵横向扫地杆。纵向扫地杆应采用直角扣件固定在底座上皮不大于200mm处的立杆上,横向扫地杆亦应采用直角扣件固定在紧靠纵向扫地杆下方的立杆上。、卸料平台底层步距不应大于2mo、立杆接长必须采用对接扣件连接。、连墙件、连墙件按每层设置间距为3m应布置靠近主节点,偏离主节点的距离不

3、应大于300mm;、应从底层第一步纵向水平处开始设置,当该处设置有困难时,应采用其他可靠措施固定;、连墙件不应与外脚手架垂直运输机械相碰。卸料平台采用钢管与梁或预埋在碎楼板的短钢管连接加双扣件。也可采用与柱子用钢管和扣件锁紧。、水平杆水平杆宜设置在立杆内侧,不宜接长;纵向水平杆格栅间距为300mm;横向水平杆间距为100Ommo横向水平杆通过双扣件与立杆连接。、剪刀撑、剪刀撑斜杆与地面的倾角为60。、剪刀撑斜杆应用旋转扣件固定在与之相交的横向水平杆的伸出端或立杆上,旋转扣件中心线至主节点的距离不宜大于150mmo、剪刀撑斜杆的搭接长度应大于1m,应等间距设置3个旋转扣件固定,端部扣件盖板边缘至

4、搭接纵向水平杆端的距离不应小于100mmo、作业层作业层必须满铺脚手板。作业层的栏杆和挡脚板的搭设应符合以下规定:、栏杆和挡脚板均应搭设在外立杆的内侧;、上栏杆上皮高度为1.2m;、挡脚板高度不应小于180mm;、中栏杆应居中设置。2、工艺流程在牢固的地基弹线、立杆定位一摆放扫地杆一竖立杆并与扫地杆扣紧一装横向扫地横杆并与立杆和扫地杆扣紧固定立杆底端前,应吊线确保立杆垂直)一装设第一步纵、横向水平杆(与立杆扣接固定)一校正立杆垂直和水平使其符合要求,按4060N.m力拧紧扣件螺栓一安装第二步纵、横水平杆一加设临时斜撑杆(加抛撑)一安第三、四步纵横杆一接立杆一加立剪刀撑一装设作业层间横杆一铺设脚

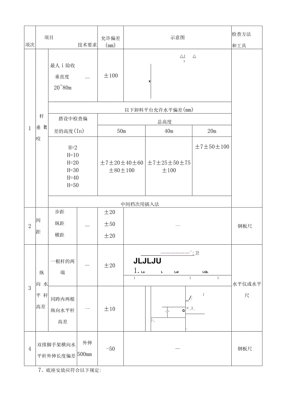
5、手板、绑扎防护及挡脚板、挂立平安网。3、开始搭设前,单位工程负责人应按有关规定向架设人员进行技术交底。4、去除搭设场地杂物,平整搭设场地,并使排水畅通。5、卸料平台必须配合施工进度搭设,一次搭设高度不应超过相邻连墙件以上二步。6、在卸料平台入口处设置平台限荷标志,本工程卸料平台用于运输井架和楼层的通道,不允许在其上堆放集中荷载过长时间。卸料平台总限荷为500Kgo6、每搭完一步卸料平台后,应按下表校正步距、纵距及立杆的垂直度:项次项目技术要求允许偏差(mm)示意图检查方法和工具J最人i险收垂直度2080my100X1杆垂It咬以下卸料平台允许水平偏差(mm)搭设中检查偏差的高度(In)总高度5

6、0m40m20mH=2H=IOH=20H=30H=40H=507204060801007255075100750100中间档次用插入法2间距步距纵距横距205020一钢板尺3纵向水平杆高差一根杆的两端20;卫JLJLJU1.LaLLalLQL水平仪或水平尺111同跨内两根纵向水平杆高差一101_/_2_、Q-)、4双排脚手架横向水平杆外伸长度偏差外伸500mm-50钢板尺7、底座安放应符合以下规定:、底座、垫板均应准确地安放在定位线上;、垫板宜采用长度不少于2跨、厚度不小于50mm的木垫板,也可采用槽钢。8、立杆搭设应符合以下规定:、严禁将外径48mm与51mm的钢管混合使用;、相邻立杆的对接

7、扣件不得在同一高度内,错开的距离不宜小于500mm;各接头中心至主节点的距离不宜大于步距的1/3;、开始搭设立杆时,卸料平台的每一个立面至少应设置一根抛撑,直至连墙件安装稳定后,方可根据情况撤除;、当搭设至有连墙件的构造时,在搭设完该处的立杆、纵向水平杆、横向水平杆后,应立即设置连墙件;、顶层立杆接长如采用搭接,搭接长度不应小于1m,应采用不少于2个旋转扣件固定,端部扣件盖板的边缘至杆端距离不应小于100mmo、立杆顶端宜高出女儿墙上皮1m,高出檐口上皮1.5m。9、水平杆不允许搭接。10、连墙件的搭设应符合以下规定:、连墙件的竖向间距不大于2h,且不大于层高;、连墙件从底层第一步水平杆处开始

8、设置,且宜靠近主节点设置,偏离主节点的距离不应大于300mmo11、剪刀撑的搭设应符合以下规定:、剪刀撑应沿高度方向连续设置,斜杆与地面的倾角宜在4560之间。并应随立杆、水平杆等同步搭设;、各底层斜杆下端均必须支承在垫块或垫板上。12、扣件安装应符合以下规定:、扣件规格必须与钢管外径(小48或651)相同;、螺栓拧紧扭力矩不应小于40N.m,且不大于65N.m;、在主节点处固定水平杆、剪刀撑等的直角扣件、旋转扣件的中心点的相互距离不应大于150mm;、对接扣件开口应朝上或朝内;、各杆件端头伸出扣件盖板边缘的长度不小于100mmo13、作业层的栏杆和挡脚板的搭设应符合以下规定:、栏杆和挡脚板均

9、应搭设在外立杆内侧;、上栏杆上皮高度为1.2m;、挡脚板高度不应小于180mm;、中栏杆应居中设置。14、脚手板的铺设应符合以下规定:、脚手板应铺满、铺稳,离开墙面不大于100mm;、脚手板应设置在三根横向水平杆上,间距不大于900mm;、脚手板采用对接平铺,接头处必须设两根横向水平杆,脚手板外伸长应取130150mm,两块脚手板外伸长度的和不应大于300mm;、脚手板探头应用直径3.2mm的镀锌钢丝固定在支撑杆件上。三、撤除1、撤除卸料平台前的准备工作应符合以下规定:、应全面检查卸料平台的扣件连接,连墙件、支撑体系等是否符合构造要求;、根据检查结果补充完善施工组织设计中的撤除顺序和措施,经主

10、管部门批准前方可实施;、单位工程负责人进行撤除平安技术交底;、应去除卸料平台上杂物和地面障碍物。2、撤除卸料平台时,应符合以下规定:、撤除作业必须由上而下逐层进行,严禁上下同时作业;、连墙件必须随卸料平台逐层撤除,严禁先将连墙件整层或数层撤除后再拆卸料平台;、当卸料平台拆至下部最后一根长立杆的高度(约6.5m)时,应先在适当位置搭设临时抛撑加固后,再撤除连墙件。3、撤除卸料平台时应符合以下规定:、各构配件严禁抛至地面;、撤除现场必须设置警戒区,必须设地面监护人员,并配备良好的通讯设施。警戒区内严禁非操作人员通行;、遇四级大风、雨、雪等特殊天气,不得进行撤除作业;、杆件和扣件撤除时应别离,不允许

11、连接在一起输送至地面,或两杆同时拆下输送至地面;、垫铺板撤除,应自外向里竖立、搬运,防止自里向外翻起;、撤除时,必须用电气焊时,应严格执行其特殊的防火规定,应增派专职人员,配备消防器材,防止火星和切割物落引起的火灾,严禁无证动用焊割工具;、当日作业后,应检查岗位周围情况,不得留有隐患;、输送地面的杆件和扣件应分类堆放整齐。四、复核计算书高支撑架的计算参照建筑施工扣件式钢管脚手架平安技术标准(JGJI30-2001)。支撑高度在4米以上的模板支架被称为扣件式钢管高支撑架,对于高支撑架的计算标准存在重要疏漏,使计算极容易出现不能完全确保平安的计算结果。本计算书还参照施工技术2002.3.扣件式钢管

12、模板高支撑架设计和使用平安,供脚手架设计人员参考。模板支架搭设高度为20.0米,搭设尺寸为:立杆的纵距b=1.00米,立杆的横距1=1.50米,立杆的步距h=1.50米。图落地平台支撑架立面简图图落地平台支撑架立杆稳定性荷载计算单元采用的钢管类型为048X3.5。一、根本计算参数同上二、纵向支撑钢管的计算纵向钢管按照均布荷载下连续梁计算,截面力学参数为截面抵抗矩W=5.08cm3;截面惯性矩I=12.19cm4;纵向钢管计算简图1 .荷载的计算:(1)脚手板与栏杆自重(kN/m):qll=0.140+0.350l.000=0.490kNm(2)堆放材料的自重线荷载(kN/m):ql2=1.50

13、00.300=0.450kNm(3)活荷载为施工荷载标准值(kN/m):经计算得到,活荷载标准值q2=1.5000.300=0.450kNm2 .抗弯强度计算最大弯矩考虑为三跨连续梁均布荷载作用下的弯矩。最大弯矩考虑为静荷载与活荷载的计算值最不利分配的弯矩和,计算公式如下:最大弯矩计算公式如下:最大支座力计算公式如下:静荷载ql=1.20.490+1.20.450=1.128kNm活荷载q2=1.40.450=0.630kNm最大弯矩Mmax=(O.10X1.128+0.1170.630)1.5002最大支座力N=(1.11.128+1.20.63)1.50=2.995kN抗弯计算强度f=0.

14、4201065080.0=82.61Nmm2纵向钢管的抗弯计算强度小于205.0Nmm2,满足要求!3 .挠度计算最大挠度考虑为三跨连续梁均布荷载作用下的挠度计算公式如下:静荷载ql=0.490+0.450=0.940kNm活荷载q2=0.450kNm三跨连续梁均布荷载作用下的最大挠度V=(0.677X0.940+0.9900.450)X1500.O4/(100X2.06IO5X121900.0)=2.181mm纵向钢管的最大挠度小于1500.0/150与IOmm,满足要求!三、横向支撑钢管计算横向支撑钢管按照集中荷载作用下的连续梁计算集中荷载P取纵向板底支撑传递力,P=3.OOkN支撑钢管计算简图支撑钢管弯矩图(kN.m)支撑钢管变形图(mm)支撑钢管剪力图(kN)经过连续梁的计算得到最大弯矩Mmax最大变形vmax=2.57mm最大支座力Qmax=IO.892kN抗弯计算强度f=l.01X1065080.0=198.46Nun2支撑钢管的抗弯计算强度小于205.0Nmm2,满足要求!支撑钢管的最大挠度小于

展开阅读全文
相关资源
猜你喜欢
相关搜索

当前位置:首页 > 建筑/环境 > 设计及方案

copyright@ 2008-2023 1wenmi网站版权所有

经营许可证编号:宁ICP备2022001189号-1

本站为文档C2C交易模式,即用户上传的文档直接被用户下载,本站只是中间服务平台,本站所有文档下载所得的收益归上传人(含作者)所有。第壹文秘仅提供信息存储空间,仅对用户上传内容的表现方式做保护处理,对上载内容本身不做任何修改或编辑。若文档所含内容侵犯了您的版权或隐私,请立即通知第壹文秘网,我们立即给予删除!