地面工程施工技术方案.docx

上传人:p** 文档编号:770375 上传时间:2024-02-26 格式:DOCX 页数:6 大小:78.37KB
下载 相关 举报
地面工程施工技术方案.docx_第1页
第1页 / 共6页
地面工程施工技术方案.docx_第2页
第2页 / 共6页
地面工程施工技术方案.docx_第3页
第3页 / 共6页
地面工程施工技术方案.docx_第4页
第4页 / 共6页
地面工程施工技术方案.docx_第5页
第5页 / 共6页
地面工程施工技术方案.docx_第6页
第6页 / 共6页
亲,该文档总共6页,全部预览完了,如果喜欢就下载吧!
资源描述

《地面工程施工技术方案.docx》由会员分享,可在线阅读,更多相关《地面工程施工技术方案.docx(6页珍藏版)》请在第壹文秘上搜索。

1、地面工程施工技术方案1地面砖施工为达到地砖表面平整,对缝整齐,施工前要将整间进行统一设计和计算,按顺序排砖,并弹出通长纵横控制线,定出统一的标高控制桩。a.施工工艺流程成l表p洁地l勾缝地事邢贴地装基ll理测ll线搂面基层清理b.施工方法1)基层表面处理:将基层表面清扫干净,达到表面平整、粗糙、洁净,所有安装临时设施、设备、材料全部清除。2)测量放线:根据设计面层标高,在四周墙壁上弹出一圈设计面层标高+0.5Om控制线(即地砖面层标高+500),放出一条垂直的通长十字线,以此线为基准在楼板上分线,用以控制地砖位置及灰缝宽度,在控制线上间隔2m用水泥砂浆制作标高控制桩,控制地砖标高及平整度。3)

2、基层处理:地砖铺贴前基层应冲洗干净、洒水润湿充分,并刷素水泥浆一道。4)地砖铺贴:铺砌时要先根据拉好的控制线进行预排,预排时灰缝要均匀,预排完后先粘贴一幅样板,经验收合格后再大面积展开。试拼装时先铺1:3干硬性水泥砂浆,厚度约20mm,用铁抹拍平拍实,将地砖放上去调整板缝宽度均为1mm,然后取下地砖将砂浆翻松,稍洒水,在地砖底面满刮1:1.5水泥砂浆(稠度为6080mm)做粘结剂,在干硬性水泥砂浆上正式铺贴,板块要四角同时下落,对齐灰缝铺平,同时用橡皮锤轻击面砖,使地破与砂浆层间接触严实,排尽气泡,铺好一排,拉通线检查一次灰缝平直度以及表面平整度。5)清洁与保护:地砖贴好一排后,及时用干净的棉

3、纱擦净表面的水泥砂浆及灰尘污物,2天后用白水泥膏勾缝,并用干抹布反复擦拭地砖表面,直到勾缝均匀饱满、地砖表面出现反光为止,地砖完成4日后用65mm厚橡胶板覆盖,做好成品保护。2耐磨混凝土耐磨地面是将耐磨骨料、高标号水泥(P52.5以上,免检),石英砂,减水剂,颜料,硅灰,等助剂按照一定比例搅拌而成,耐磨骨料含量从5%10%不等,含量越高硬度越好。选择信誉好稳定性好、颜色均匀一致、持久性好、褪色较慢的品牌颜料。助剂的添加相对减少起皮起砂,减水剂和硅灰,用优质养护剂养护。a.施工时应符合下列要求:1)耐磨面料应按设计要求的HS系列代号选用。2)施工时以采购工厂产品为主,其包装、运输、存放条件均应参

4、照水泥标准执行。材料进场需经研制单位检验后出具合格证方可使用。进场后应妥善保管,切实做好防水、防潮、防戳破。现场存放期不宜超过90d,发现有结块现象,不得使用。3)耐磨混凝土面层厚度应符合设计要求,误差不大于1廊。一般为10-15mm,但不应大于30mm。4)施工前应根据场地条件制订施工方案,并准备好施工机具。对于强制式砂浆搅拌机和圆盘式抹光机等专用机具,应指定专人操作和维护。5)面层铺设在水泥混凝土垫层或结合层上,垫层或结合层的厚度不应小于50mm。当有较大冲击作用时,宜在垫层或结合层内加配防裂钢筋网,一般采用4150200mm双向网格,并应放置在上部,其保护层控制在20mm。6)当有较高清

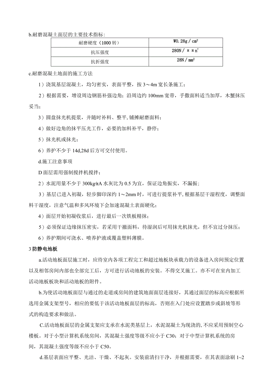
5、洁美观要求时,宜采用彩色耐磨混凝土面层。7)施工环境温度不低于5。8)耐磨混凝土面料铺设时加水量多少应视基层混凝土的干湿程度由专人负责合理调配,面料加水拌合均匀即可使用,以利控制施工进度。9)耐磨混凝土面层,应采用随捣随抹的方法。10)对复合强化的现浇整体面层下基层的表面处理同水泥砂浆面层。11)对设置变形缝的两侧100150mm宽范围内的耐磨层应进行局部加厚35mm处理。b.耐磨混凝土面层的主要技术指标:耐磨硬度(100O转)WO.28gcm2抗压强度280Nn抗折强度28Nmm2c.耐磨混凝土地面的施工方法1)浇筑基层混凝土,均匀密实,表面平整,按34m宽长条施工;2)根据需要,增设周边钢

6、筋补强边角;沿周边约100mm宽带,手撒面料适当加厚,木蟹抹压妥当;3)圆盘抹光机提浆,并随时补料、整平,铺摊耐磨面料;4)做好边角的抹平压光工作,必要的加料补平,静停;5)抹光机或抹光;6)养护不少于14d,28d后方可交付使用。d.施工注意事项D面层需用强制搅拌机搅拌;2)水泥用量不少于300kgA水灰比为0.5为宜,保证边角振实,不漏振;3)基层已进入初凝,轻步脚印深约12mm时,可进行提浆补平,根据基层干湿程度,调整面料干湿度,注意气温和多风环境下会加速混凝土表面硬化;4)面层开始初凝收浆后,进行最后一次铁板精抹;5)必须保证边缘抹压密实,若采用干撤面料,待湿润后可用抹光机抹光,但不宜

7、过分抹压;6)养护期间可浇水、喷养护液或覆盖塑料薄膜。3防静电地板a.活动地板面层施工时,应待室内各项工程完工和超过地板块承载力的设备进入房间预定位置以及相邻房间内部也全部完工后,方可进行活动地板的安装。不得交叉施工。亦不可在室内加工活动地板板块和活动地板的附件。b.为使活动地板面层与通过的走道或房间的建筑地面面层连接好,其通过面层的标高应根据所选用金属支架型号,相应的要低于该活动地板面层的标高,否则在入门处应设置踏步或斜坡等形式的构造要求和做法。C.活动地板面层的金属支架应支承在水泥类基层上,水泥混凝土为现浇的,不应采用预制空心楼板。对于小型计算机系统房间,其混凝土强度等级不应小于C30;对

8、于中型计算机系统的房间,其混凝土强度等级不应小于C50。d.基层表面应平整、光洁、干燥、不起灰。安装前清扫干净,并根据需要,在其表面涂刷12遍清漆或防尘漆,涂刷后不允许有脱皮现象。e.铺设活动地板面层的标高,应按设计要求确定。当房间平面是矩形时,其相邻墙体应相互垂直,垂直度应小于1/1000;与活动地板接触的墙面的直线度值每米不应大于2mm。f.安装前,应做好活动地板的数量计算的准备工作。g.根据房间平面尺寸和设备情况,应按活动地板模数选择板块的铺设方向。当平面尺寸符合活动地板板块模数,而室内又无控制设备时,宜由里向外铺设;当平面尺寸不符合活动地板模数时,宜由外向里铺设。当室内有控制柜设备且需

9、要预留洞口时,铺设方向和先后顺序应综合考虑选定。h.在铺设活动地板面层前,室内四周的墙面应划出标高控制位置,并按选定的铺设方向和先后顺序设置基准点。在基层表面上按板块尺寸弹线形成方格网,标出地板块的安装位置和高度,并标明设备预留部位。i.先将活动地板各部件组装好,以基准线为准,顺序在方格网交点处安放支架和横梁,固定支架的底座,连接支架和框架(图18-79)。在安装过程中要经常抄平,转动支座螺杆,用水平尺调整每个支座面的高度至全室等高,并尽量使每个支架受力均匀。活动地板面层安装j.在所有支座柱和横梁构成的框架成为一体后,应用水平仪抄平。然后将环氧树脂注入支架底座与水泥类基层之间的空隙内,使之连接

10、牢固,亦可用膨胀螺栓或射钉连接。k.在横梁上铺放缓冲胶条时,应采用乳液与横梁粘合。当铺设活动地板块时,从一角或相邻的两个边依次向外或另外两个边铺装活动地板。为了铺平,可调换转动活动地板块位置,以保证四角接触处平整、严密,但不得采用加垫的方法。1.活动地板不符合模数时,其不足部分可根据实际尺寸将板面切割后镶补,并配装相应的可调支撑和横梁。支撑方法有三种,见图(a)、(b)、(c)o墙面/横梁;地板文契抗静电活动地板活动地板面层镶补的支撑方法(a)四周墙面钉木带;(b)四周墙面钉角钢;(C)墙边直接用支架安装m.在房间四周墙面采用钉木带或角钢时,木带或角钢在墙面的定位高度应与支架调整后的标高相同,

11、保证活动地板面层的铺设平面,并在木带或角钢与地板块接触部分加橡胶垫条,将胶条粘贴在木带或角钢上。直接用支架安装时,宜将支架上托的四个定位销打掉三个,保留沿墙面的一个,使靠墙边的地板块越过支架能紧贴墙面。n.对活动地板块切割或打孔时,可用锯或钻加工,但加工后的边角应打磨平整,采用清漆或环氧树脂胶加滑石粉按比例调成腻子封边,或用防潮腻子封边,亦可采用铝型材镶嵌。切割边处理后方可安装,以防止板块吸水、吸潮,造成局部膨胀变形。o.在与墙边的接缝处,应根据缝的宽窄分别采用木条或泡沫塑料镶嵌。P.安装机柜时,应根据机柜支撑情况处理,如属于柜架支撑可随意码放;如四点支撑,则应使支撑点尽量靠近活动地板的框架。

12、如机柜重量超过活动地板块额定承载力时,宜在活动地板下部增设一个金属支撑架。q.通风口处,应选用异形活动地板铺装。r.活动地板下面需要装的线槽和空调管道,应在铺设地板块前先放在建筑地面上,以便下步施工。s.活动地板块的安装或开启,应使用吸板器或橡胶皮碗,并做到轻拿轻放。不应采用铁器硬撬。t.在全部设备就位和地下管、电缆安装完毕后,还要抄平一次,调整至符合设计要求,最后将板面全面进行清理。u.活动地板面层质量标准和检验方法类别序号检查项目质量标准单位检验方法及器具主控项目1材料质量必须符合设计要求,且应具有耐磨、防潮、阻燃、耐污染、耐老化和导静电等特点观察检查和检查材质合格证明文件及检测报告2面层质量要求面层无裂纹、掉角和缺楞等缺陷。行走无响声、无摆动观察和脚踩检查3支架安装支架高度符合设计要求,螺栓必须紧固,缓冲垫放置平稳、整齐,支架整体牢固、稳定观察和摇动检查4支架防腐处理应符合设计要求观察检查一般项目1面层外面质量面层应排列整齐/面洁净、色泽一致接缝均匀、周边顺直观察检查2表面平整度2.0mm2m靠尺和楔形塞尺检查3缝格平直偏差2.5mm拉5m线和钢尺检查4接缝高低差0.4mm钢尺和楔形塞尺检查5板块间隙宽度偏差0.2mm钢尺检查6支架高度偏差5mm钢尺检查7踢脚线上口平直度2.0mm拉5m线和钢尺检查

展开阅读全文
相关资源
猜你喜欢
相关搜索

当前位置:首页 > 建筑/环境 > 设计及方案

copyright@ 2008-2023 1wenmi网站版权所有

经营许可证编号:宁ICP备2022001189号-1

本站为文档C2C交易模式,即用户上传的文档直接被用户下载,本站只是中间服务平台,本站所有文档下载所得的收益归上传人(含作者)所有。第壹文秘仅提供信息存储空间,仅对用户上传内容的表现方式做保护处理,对上载内容本身不做任何修改或编辑。若文档所含内容侵犯了您的版权或隐私,请立即通知第壹文秘网,我们立即给予删除!