关键件和重要件的识别方法.docx

上传人:p** 文档编号:772120 上传时间:2024-02-26 格式:DOCX 页数:4 大小:73.54KB
下载 相关 举报
关键件和重要件的识别方法.docx_第1页
第1页 / 共4页
关键件和重要件的识别方法.docx_第2页
第2页 / 共4页
关键件和重要件的识别方法.docx_第3页
第3页 / 共4页
关键件和重要件的识别方法.docx_第4页
第4页 / 共4页
亲,该文档总共4页,全部预览完了,如果喜欢就下载吧!
资源描述

《关键件和重要件的识别方法.docx》由会员分享,可在线阅读,更多相关《关键件和重要件的识别方法.docx(4页珍藏版)》请在第壹文秘上搜索。

1、关键件和重要件的识别方法在军工企业日常工作和审核过程中经常出现,1)设计人员对型号产品的关键特性(件)和重要特性(件)认识模糊,对其重要性重视不够,对如何识别和确定关键特性(件)和重要特性(件)方面还存在理解不一致、认识差异。对型号产品的特性分析不到位,没有在相应图样和技术文件上标注关键特性(件)和重要特性(件);2)有的特性分类不具体,没有对产品功能进行特性分析和分类,没有明确型号产品的具体功能特性、部位、参数;3)有的照搬硬套不同型号产品的特性分类结果,有的设计人员不知道如何进行特性分类,为保险起见,关键件、重要件数量多多益善,存在流于形式的现象;4)有的按照GJB450A装备可靠性通用要

2、求形成可靠性关键件和重要件、有的按照GJB190特性分类形成质量关键件和重要件,同一型号产品形成两套可靠性关键件和重要件,对可靠性关键产品和特性分类中的关键件和重要件到底有什么关系感到困惑如何切实有效地识别和控制关键特性(件)和重要特性(件),已成为当今军工企业有的放矢地实施质量管理,促进提高产品质量的有效手段。1 .实施特性分类应依据GJB190T986特性分类开展特性分类分析,将型号产品的设计要求信息转化为特性,对顾客需求进行功能分析和原理分析后,获得产品功能树和产品结构,形成各层次产品性能或参数(特性)。根据对产品功能性能和对关联产品接口关系影响的重要程度进行特性分析,按照“关键的少数原

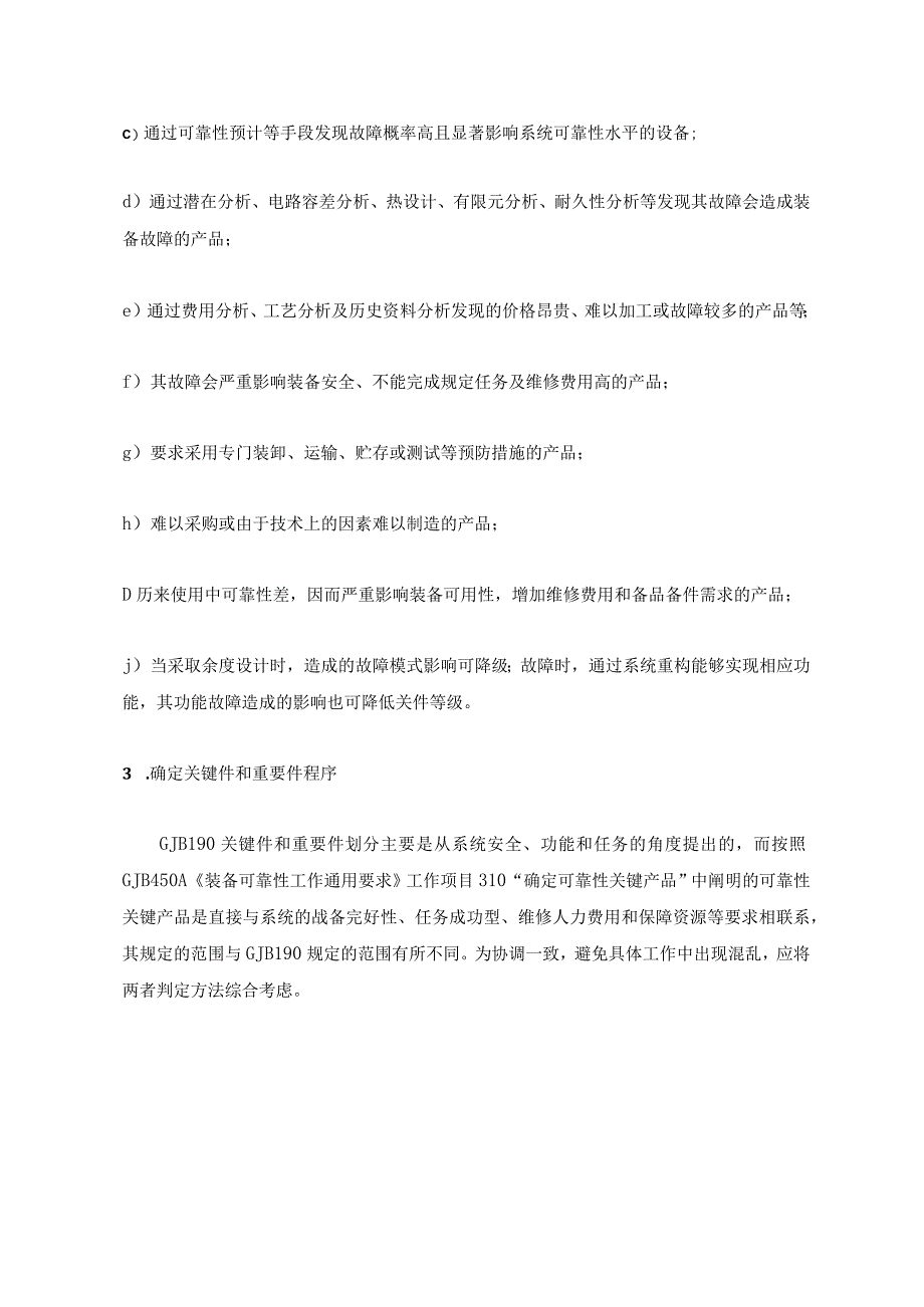
3、则”对其特性等级进行划分,依据关键特性和重要特性定义对关键特性和重要特性进行判别,应在相应输出文件中给出关键特性(件)和重要特性(件)。Ll技术柏林分析环境条竹分析-IT分析极端环境条件及允许环境变化越第雍住性分析-H分析佬川及与劣条件F修修可能性I夫依分析H分析失效对完成他命的影啊IN R陡介卡 H分析仟务期间规定充成的全部功能 一将线工作时间分析H分析饵一功能耍求的拄能林续时间I材料性能分下LiT分析材料性能对性能和旗殳的影响特性分类分析T工艺过理而HP而工、装配、试验和格验过音对斯超百T/伤即知国本殖H分析附喇产品为命的冈木丽旬iil分析装配协调性分札H分析确保满足装也花要的格调将件I失

4、效分析T分析失效对性能人身和财产的安全影响话好和储存中安全影响T 儿帙舞分析 H分析确保满足帙性要求 (内丽1安全分析杨咙分析T分析柘过设计情况,定足否肾低抬性类别选比依定单兀H依假可能性和经济性分析徐合分析后选定图1特性分类分析的主要内容2 .确定可靠性关键产品关键件(特性)、重要件(特性)和可靠性关键产品在其定义范围上有一定的差别,可靠性关键产品关注哪些如果发生故障会严重影响产品安全、战备完好性、任务成功性、维修及寿命周期费用等产品。其关键特性(件)和重要特性(件)确定基于FMEA、FTA.可靠性预计、相关可靠性分析的结果。可靠性关键产品判别准则如下:a)通过FME(C)A发现具有严酷度为

5、I、II类故障模式的产品或危害度很高的产品;b)通过FTA,找出造成顶事件发生的最小割集中故障率高或重复出现的底事件所对应的产品;C)通过可靠性预计等手段发现故障概率高且显著影响系统可靠性水平的设备;d)通过潜在分析、电路容差分析、热设计、有限元分析、耐久性分析等发现其故障会造成装备故障的产品;e)通过费用分析、工艺分析及历史资料分析发现的价格昂贵、难以加工或故障较多的产品等;f)其故障会严重影响装备安全、不能完成规定任务及维修费用高的产品;g)要求采用专门装卸、运输、贮存或测试等预防措施的产品;h)难以采购或由于技术上的因素难以制造的产品;D历来使用中可靠性差,因而严重影响装备可用性,增加维

6、修费用和备品备件需求的产品;j)当采取余度设计时,造成的故障模式影响可降级;故障时,通过系统重构能够实现相应功能,其功能故障造成的影响也可降低关件等级。3 .确定关键件和重要件程序GJB190关键件和重要件划分主要是从系统安全、功能和任务的角度提出的,而按照GJB450A装备可靠性工作通用要求工作项目310“确定可靠性关键产品”中阐明的可靠性关键产品是直接与系统的战备完好性、任务成功型、维修人力费用和保障资源等要求相联系,其规定的范围与GJB190规定的范围有所不同。为协调一致,避免具体工作中出现混乱,应将两者判定方法综合考虑。司色关传声图2综合考虑可靠性关键产品与特性分类方法确定关重件的思路

7、在确定关重件时,应考虑:故障件在系统中是有余度、是否有较高的强度裕度、可靠性预计结果是否较高、维修性及使用情况、按照GJB190是否确定为质量关键特性(件)和重要特性(件),故障是否严重影响可用性并造成重大经济损失等。在型号研制过程中,只有正确识别和标识出产品的关重特性(件),才能在产品试制和生产过程中采取相应措施,保证这些特性的实现。在型号产品研制过程中,只有加强特性分类标准的宣贯,结合实际探索特性分类和确定可靠性关键产品的有效做法,并予以综合利用,才能更改地为设计师系统切实做好特性分类工作提供技术支撑。只有加深设计和生产部门对特性分类的认识,才能更改地在型号研制中发挥关键件和重要件的质量控制作用。

展开阅读全文
相关资源
猜你喜欢
相关搜索

当前位置:首页 > 建筑/环境 > 建筑资料

copyright@ 2008-2023 1wenmi网站版权所有

经营许可证编号:宁ICP备2022001189号-1

本站为文档C2C交易模式,即用户上传的文档直接被用户下载,本站只是中间服务平台,本站所有文档下载所得的收益归上传人(含作者)所有。第壹文秘仅提供信息存储空间,仅对用户上传内容的表现方式做保护处理,对上载内容本身不做任何修改或编辑。若文档所含内容侵犯了您的版权或隐私,请立即通知第壹文秘网,我们立即给予删除!