函数的单调性与最值及参考答案.docx

上传人:p** 文档编号:777027 上传时间:2024-02-26 格式:DOCX 页数:17 大小:100.59KB
下载 相关 举报
函数的单调性与最值及参考答案.docx_第1页
第1页 / 共17页
函数的单调性与最值及参考答案.docx_第2页
第2页 / 共17页
函数的单调性与最值及参考答案.docx_第3页
第3页 / 共17页
函数的单调性与最值及参考答案.docx_第4页
第4页 / 共17页
函数的单调性与最值及参考答案.docx_第5页
第5页 / 共17页
函数的单调性与最值及参考答案.docx_第6页
第6页 / 共17页
函数的单调性与最值及参考答案.docx_第7页
第7页 / 共17页
函数的单调性与最值及参考答案.docx_第8页
第8页 / 共17页
函数的单调性与最值及参考答案.docx_第9页
第9页 / 共17页
函数的单调性与最值及参考答案.docx_第10页
第10页 / 共17页
亲,该文档总共17页,到这儿已超出免费预览范围,如果喜欢就下载吧!
资源描述

《函数的单调性与最值及参考答案.docx》由会员分享,可在线阅读,更多相关《函数的单调性与最值及参考答案.docx(17页珍藏版)》请在第壹文秘上搜索。

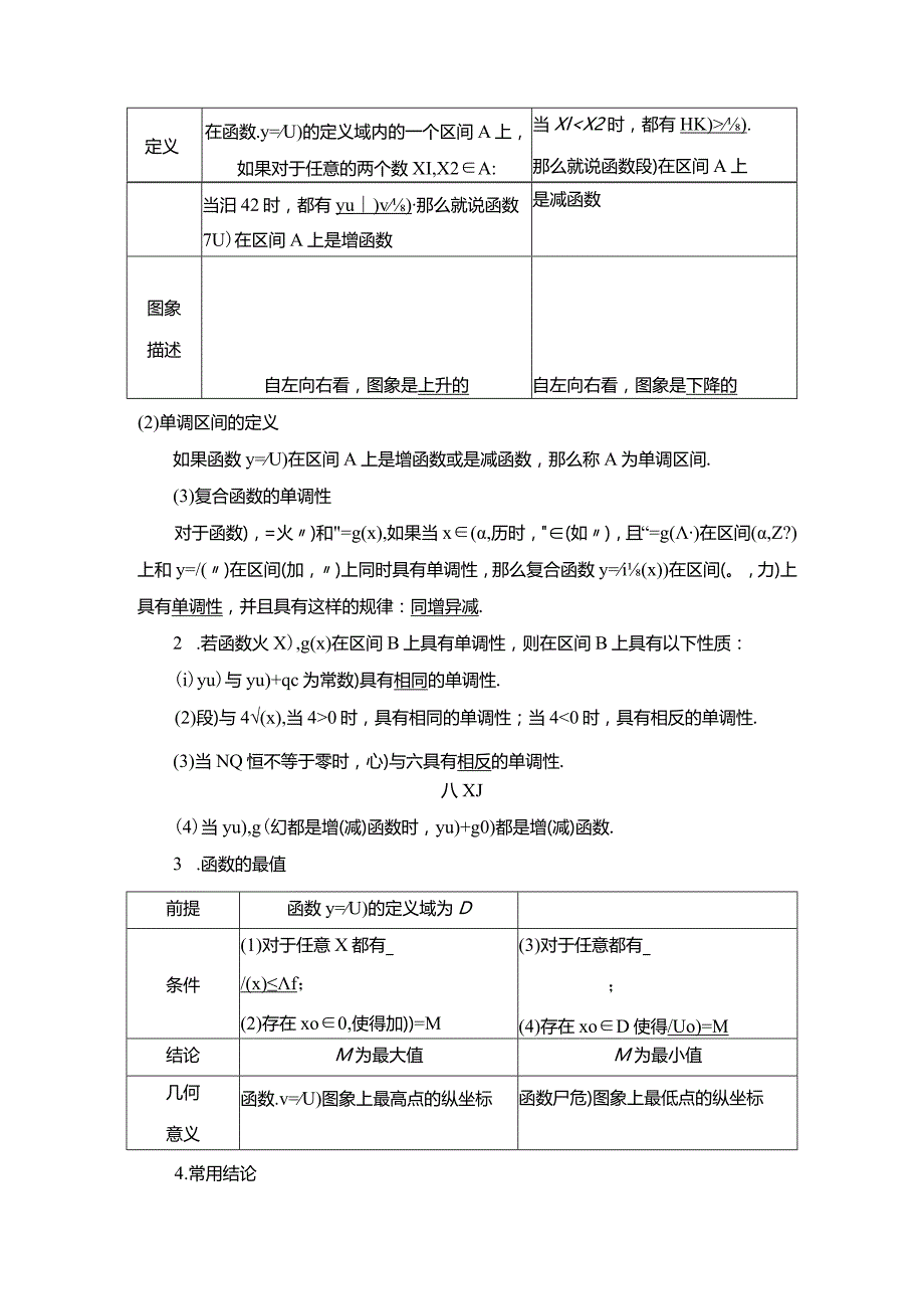
1、函数的单调性与最值镇教财产基固市激活思维1.(人A必一P79例3改)函数T(X)=+:()A.在(0,+8)上单调递增B.在(1,+8)上单调递增C.在(0,1)上单调递减D.在(-8,1)上单调递减22.(人A必一P81例5改)已知函数y=T7(x(2,6),则()A./W的最大值为2,最小值为0.4B./U)的最大值为2,没有最小值C.yu)没有最大值,最小值为0.4D.U)的最大值与最小值都没有3 .已知函数,v=(x)在0,+8)上是减函数,若M=/(J),N=J(a2-a+),则M,N的大小关系为.4 .(人A必一PlOO复习参考题4)已知函数/)=4?一去一8在5,20上具有单调性

2、,则实数k的取值范围为.5 .已知函数y=U)的定义域为(0,+),且7U)在其定义域上单调递减,那么不等式五f)42丫+3)的解集为.基础回归1 .函数的单调性(1)单调函数的定义增函数减函数定义在函数.y=U)的定义域内的一个区间A上,如果对于任意的两个数XI,X2A:当Xl).那么就说函数段)在区间A上当汨42时,都有yu)v)那么就说函数7U)在区间A上是增函数是减函数图象描述自左向右看,图象是上升的自左向右看,图象是下降的(2)单调区间的定义如果函数y=U)在区间A上是增函数或是减函数,那么称A为单调区间.(3)复合函数的单调性对于函数),=火)和=g(x),如果当x(,历时,(如)

3、,且“=g()在区间(,Z?)上和y=/()在区间(加,)上同时具有单调性,那么复合函数y=i(x)在区间(。,力)上具有单调性,并且具有这样的规律:同增异减.2 .若函数火X),g(x)在区间B上具有单调性,则在区间B上具有以下性质:(i)yu)与yu)+qc为常数)具有相同的单调性.(2)段)与4(x),当40时,具有相同的单调性;当40(或S-网)段2)0)例(组在D上单调递增;A(IX2守旦0(或一见一U2)0,得危)的定义域为xX4或xv2.设/=*2x-8,则y=lnf为增函数.要求函数/U)的增区间,即求函数/=$-2r-8的增区间(定义域内).因为函数r=x2-2x-8在(4,

4、+8)上单调递增,在(-8,一2)上单调递减,所以函数7(1)的增区间为(4,+).(2)函数v=L2+2x+1I的增区间是一1一01,+、反+8).【解析】作出函数的图象如图所示,由图象知,其增区间是口一啦,1,l+2,+o).确定函数单调性的四种方法:定义法,导数法,图象法,性质法.Y变式(I)函数yu)=m言的增区间是(B)A.(-8,-1)B.(-U)C.(l,+8)D.(-8,-1),(1,+)【解析】当x0时,段)=一Ly,因为在(-1,0),(0,1)上单调递减,x+LX所以於)在(一1,1)上单调递增,即段)的增区间是(T,1)(2)函数,/U)=-2的减区间是L2_.【解析】

5、KV)=Y:作出yu)的大致图象如图所示,由图象知-j-t2x3x0,解得一3VV1或3,所以实a1-aa+3,数。的取值范围为(-3,-1)U(3,+).(2)已知函数fix) = ax- 1, x0成立,所以函数a0f2危)在R上单调递增,所以J6i1,解得0q?、一1124,(3)若函数LLC在(T,+8)上单调递增,则一的取值范围是一(一8,-3._-a-2+a-3,a3,.,3VO,【解析】y=1+7,由逊忌知c将x-a-2x-a-2+2=在R上单调递增,且12加一3)次一机),则实数m的取值范围是(C)A.(oo,1)B.(1,+)C.(1,+)D.(-,1)【解析】因为“r)在R

6、上单调递增,y(2n-3)(-w),所以2m-3-mi解得机1,所以实数机的取值范围为(1,+8).x2+-2,x1,(2)已知函数./U)=2若/U)在(0,+8)上单调递增,则ax-a,xl,实数a的取值范围为(12.【解析】由题意得12+-20,则2,因为y=ax-a(Ql)是增函数,故al,所以。的取值范围为4lW2.目畅日求函数最值例3若函数式X)=而一3在x1,4上的最大值为M,最小值为?,则M一相的值是(A)11a1【解析】因为%)=5一丁在I。上是增函数,所以M=/(4)=2一m=诂312=U)=0,因此M一相=.X2,x1,(2)已知函数Kr)=l,IX,【解析】当XWl时,

7、%)min=0;当工1时,-)min=26-6,当且仅当X=加时取到最小值.因为26-6o.例的最大值为.-cx+1,xa,3. (2022.北京卷)设函数危)=,7、若加)存在最小值,则a的-2),xa.一个取值可以为;。的最大值为.2.(1)不等式式3工一1)勺(x2)的解集为_;(2)若关于X的方程3+2一。)=2有两个不相等的实数根,则实数。的取值范围为.参考答案函数的单调性与最值保教初二有基固市激活思维1.(人A必一P79例3改)函数段)=-+:(B)A.在(0,+8)上单调递增B.在(1,+8)上单调递增C.在(0,1)上单调递减D.在(一8,1)上单调递减22.(人A必一P81例

8、5改汜知函数&)=e(x(2,6),则(C)A/m)的最大值为2,最小值为0.4B.iU)的最大值为2,没有最小值c.yu)没有最大值,最小值为0.4D.1U)的最大值与最小值都没有3 .已知函数y=(x)在0,+8)上是减函数,若M=dN=f,a2-a+),则M,N的大小关系为MNN.3【解析】根据函数单调性的定义,只需比较;与/一。+1的大小即可.因为a?q+l=(-:+12*所以,与/+1都属于0,+).又因为y=()在0,+8)上是减函数,所以胃空2一+),即M2M4 .(人A必一PlOO复习参考题4)已知函数./U)=4f一履一8在5,20上具有单调性,则实数&的取值范围为(-8,4

9、01Un60,+8).【解析】函数./)的图象的对称轴是直线当於5或於20,即Z40或k2160时,7U)在5,20上是单调函数,所以实数k的取值范围为(-8,40U160,+8).5 .已知函数y=(x)的定义域为(0,+),且7U)在其定义域上单调递减,那么不等式而)+3)的解集为(-1,0)U(0,3).01产则0,得Jx2,解得一lx0或0x3.x22x+3,2o。/八Ixz-2-30,基础回归I.函数的单调性(1)单调函数的定义增函数减函数定义在函数y=U)的定义域内的一个区间A上,如果对于任意的两个数XI,X2A:当Xf(X2),那么就说函数/U)在区间A上是减函数当加令2时,都有儿TDVZte),那么就说函数7U)在区间A上是增函数图象描述VA与_1Iy!/()G)!:rO自左向右看XiXiX图象是_下降的OXiXiX自左向右看,图象是_上升的(2)单调区间的定义如果函数y=r)在区间A上是增函数或是减函数,那么称A为单调区间.(3)复合函数的单调性对于函数y=()和u=g(x),如果当X(,份时,w(w,),且w=g(x)在区间(。,份上和)=_/()在区间(加

展开阅读全文
相关资源
猜你喜欢
相关搜索

当前位置:首页 > 高等教育 > 微积分

copyright@ 2008-2023 1wenmi网站版权所有

经营许可证编号:宁ICP备2022001189号-1

本站为文档C2C交易模式,即用户上传的文档直接被用户下载,本站只是中间服务平台,本站所有文档下载所得的收益归上传人(含作者)所有。第壹文秘仅提供信息存储空间,仅对用户上传内容的表现方式做保护处理,对上载内容本身不做任何修改或编辑。若文档所含内容侵犯了您的版权或隐私,请立即通知第壹文秘网,我们立即给予删除!