掼蛋大赛活动策划方案.docx

上传人:p** 文档编号:785274 上传时间:2024-03-01 格式:DOCX 页数:4 大小:24.97KB
下载 相关 举报
掼蛋大赛活动策划方案.docx_第1页
第1页 / 共4页
掼蛋大赛活动策划方案.docx_第2页
第2页 / 共4页
掼蛋大赛活动策划方案.docx_第3页
第3页 / 共4页
掼蛋大赛活动策划方案.docx_第4页
第4页 / 共4页
亲,该文档总共4页,全部预览完了,如果喜欢就下载吧!
资源描述

《掼蛋大赛活动策划方案.docx》由会员分享,可在线阅读,更多相关《掼蛋大赛活动策划方案.docx(4页珍藏版)》请在第壹文秘上搜索。

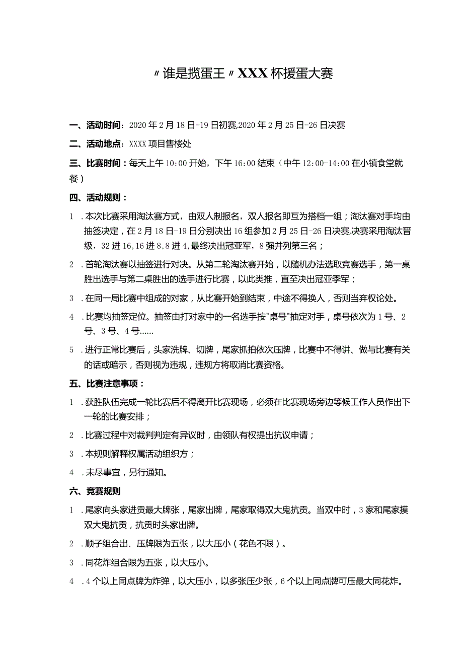
1、谁是揽蛋王XXX杯援蛋大赛一、活动时间:2020年2月18日-19日初赛,2020年2月25日-26日决赛二、活动地点:XXXX项目售楼处三、比赛时间:每天上午10:00开始,下午16:00结束(中午12:00-14:00在小镇食堂就餐)四、活动规则:1 .本次比赛采用淘汰赛方式,由双人制报名,双人报名即互为搭档一组;淘汰赛对手均由抽签决定,在2月18日-19日分别决出16组参加2月25日-26日决赛,决赛采用淘汰晋级,32进16,16进8,8进4,最终决出冠亚军,8强并列第三名;2 .首轮淘汰赛以抽签进行对决。从第二轮淘汰赛开始,以随机办法选取竞赛选手,第一桌胜出选手与第二桌胜出的选手进行比

2、赛,以此类推,直至决出冠亚季军;3 .在同一局比赛中组成的对家,从比赛开始到结束,中途不得换人,否则当弃权论处。4 .比赛均抽签定位。抽签由打对家中的一名选手按桌号抽定对手,桌号依次为1号、2号、3号、4号5 .进行正常比赛后,头家洗牌、切牌,尾家抓拍依次压牌,比赛中不得讲、做与比赛有关的话或暗示,否则视为违规,违规方将取消比赛资格。五、比赛注意事项:1 .获胜队伍完成一轮比赛后不得离开比赛现场,必须在比赛现场旁边等候工作人员作出下一轮的比赛安排;2 .比赛过程中对裁判判定有异议时,由领队有权提出抗议申请;3 .本规则解释权属活动组织方;4 .未尽事宜,另行通知。六、竞赛规则1 .尾家向头家进

3、贡最大牌张,尾家出牌,尾家取得双大鬼抗贡。当双中时,3家和尾家摸双大鬼抗贡,抗贡时头家出牌。2 .顺子组合出、压牌限为五张,以大压小(花色不限)。3 .同花炸组合限为五张,以大压小。4 .4个以上同点牌为炸弹,以大压小,以多张压少张,6个以上同点牌可压最大同花炸。5 .每升一级,该级的红桃牌为任意配牌,可配成同花炸、可配成炸弹,纯4只鬼为通天炸。通天炸可压任意牌。6 .每场比赛限时两小时,到时如未有打通A者,以最高级者取胜。七、奖项设置:一等奖损蛋王2名:奖品为品牌电烤箱各1台二等奖报蛋大师2名:奖品为品牌电磁炉各1台三等奖损蛋高手4名:奖品为易泡壶套装各1套入围奖损蛋达人若干:奖品为5L金龙

4、鱼食用油1桶八、物料准备:1、客户签到表、签字笔2、抽奖箱、抽签号3、活动桌椅8套4、饮料、水果每天100份5、扑克牌200副6、工作牌(工作人员、裁判员)12个7、桌号牌8个8、奖品:电烤箱2台、电磁炉2台、易泡壶套装4套、油与大米共28份九、物料清单:序号材料名称型号/规格/材质要求品牌产地单位数单价(小写)合计1入口春雷行动大桁架6*4m,黑白布喷绘,桁架租凭,含安装平方24601,4402内场活动背景桁架4*3m,黑白布喷绘,桁架租凭,含安装而12607203扎壶容量:IlOOmI;材质:钠钙玻璃(壶身)+塑料(盖子);I巨一二个d5603004吧台采购美国进口星巴克咖啡豆250g,2

5、包、恋牌奶精球10包(IOml*20粒)、太古白砂糖包5包(2g包*200包);立顿茶包6盒(茉莉花茶、红茶、绿茶,30g*20包/盒);福堂绿茶茶叶2曜(西湖龙井250g罐);果粒橙、雪碧、可乐各6瓶项12,2002,2005损蛋比赛规则展板90*120cm,配花艺装饰套22505006音响专业演出音响:单15寸2个,无线话筒2个天21,0002,0007主持人专业活动主持人,熟悉损蛋规则,负责现场气氛调节与活动说明(全天)人11,2001.2008电火锅不锈钢电火锅;锅煲容量(值):5L;功率:1501W以上;材质:不锈钢飘963602,1609篮球品牌:斯伯丁规格:七号篮球(标准球)材质

6、:PU)个53601,80010网球拍品牌:WilSorV威尔胜重量:300g(含)握把大小:41/4英寸-43/8英寸IY个104404,40011网球品牌:WiISon/威尔胜款式:16年新款美网公开赛官方用球只数:3只装IIHlJ-106060013桌号牌1-8号桌号码牌,15OX210mm,亚克力台签,彩色打印桌号牌个82016014情人节玫瑰2月14日当天加急采购,含外包装朵100101,00015运费桁架及物料二日,货车来回运费(及2月14日当天单独小车送玫瑰南京滁州)趟22,0004,00016等十22,48017执行费8%1,79818税费(6%)1.457十、应急方案:(1)、在活动区域周围及主要通道处安排工作人员及保安,有序入场和退场,出现紧急情况,立即组织人员疏散。(2)、专人维护现场秩序,保持现场秩序稳定;(3)、主持人利用场内广播对场内的人员进行引审口疏散(4)、出现紧急情况,造成人员伤病,则立即组织车辆和人员送往医院。(5)、现场配备医疗箱及医护人员,可现场紧急处理伤情。十一、费用预估:XXXX元1、固定物料费用:XXX元2、每场活动费用:XXXX元预计X场3、活动总费用XXXXX元

展开阅读全文
相关资源
猜你喜欢
相关搜索

当前位置:首页 > 办公文档 > 活动策划

copyright@ 2008-2023 1wenmi网站版权所有

经营许可证编号:宁ICP备2022001189号-1

本站为文档C2C交易模式,即用户上传的文档直接被用户下载,本站只是中间服务平台,本站所有文档下载所得的收益归上传人(含作者)所有。第壹文秘仅提供信息存储空间,仅对用户上传内容的表现方式做保护处理,对上载内容本身不做任何修改或编辑。若文档所含内容侵犯了您的版权或隐私,请立即通知第壹文秘网,我们立即给予删除!