某项目开盘策划.docx

上传人:p** 文档编号:787064 上传时间:2024-03-01 格式:DOCX 页数:4 大小:39.34KB
下载 相关 举报
某项目开盘策划.docx_第1页
第1页 / 共4页
某项目开盘策划.docx_第2页
第2页 / 共4页
某项目开盘策划.docx_第3页
第3页 / 共4页
某项目开盘策划.docx_第4页
第4页 / 共4页
亲,该文档总共4页,全部预览完了,如果喜欢就下载吧!
资源描述

《某项目开盘策划.docx》由会员分享,可在线阅读,更多相关《某项目开盘策划.docx(4页珍藏版)》请在第壹文秘上搜索。

1、*项目开盘策划一、前言(一)开盘时间*项目开盘时间确定在10月23日(星期日)(二)目的1)集中压迫成交,高质量兑现小订2)尽量减少客户的不满3)提高开发商和*项目的知名度(三)活动的难点1、大客户和关系户开盘前已签订(内部)认购协议二、开盘流程及规则1、对外公开流程:1)活动日程时间活动内容8:00签到入场9:15开盘盛典仪式9:30正式开盘选房11:00第一轮抽奖活动开始(三等奖)12:00午餐时间(外场)12:0017:00抽奖活动/选房17:00开盘活动结束2)选房流程签到入场,填好房源预选单备用,等候召集在召集区严格按卡号顺序排队等候进入交易区检验小订单与挂牌是否符合顺序进入内场按次

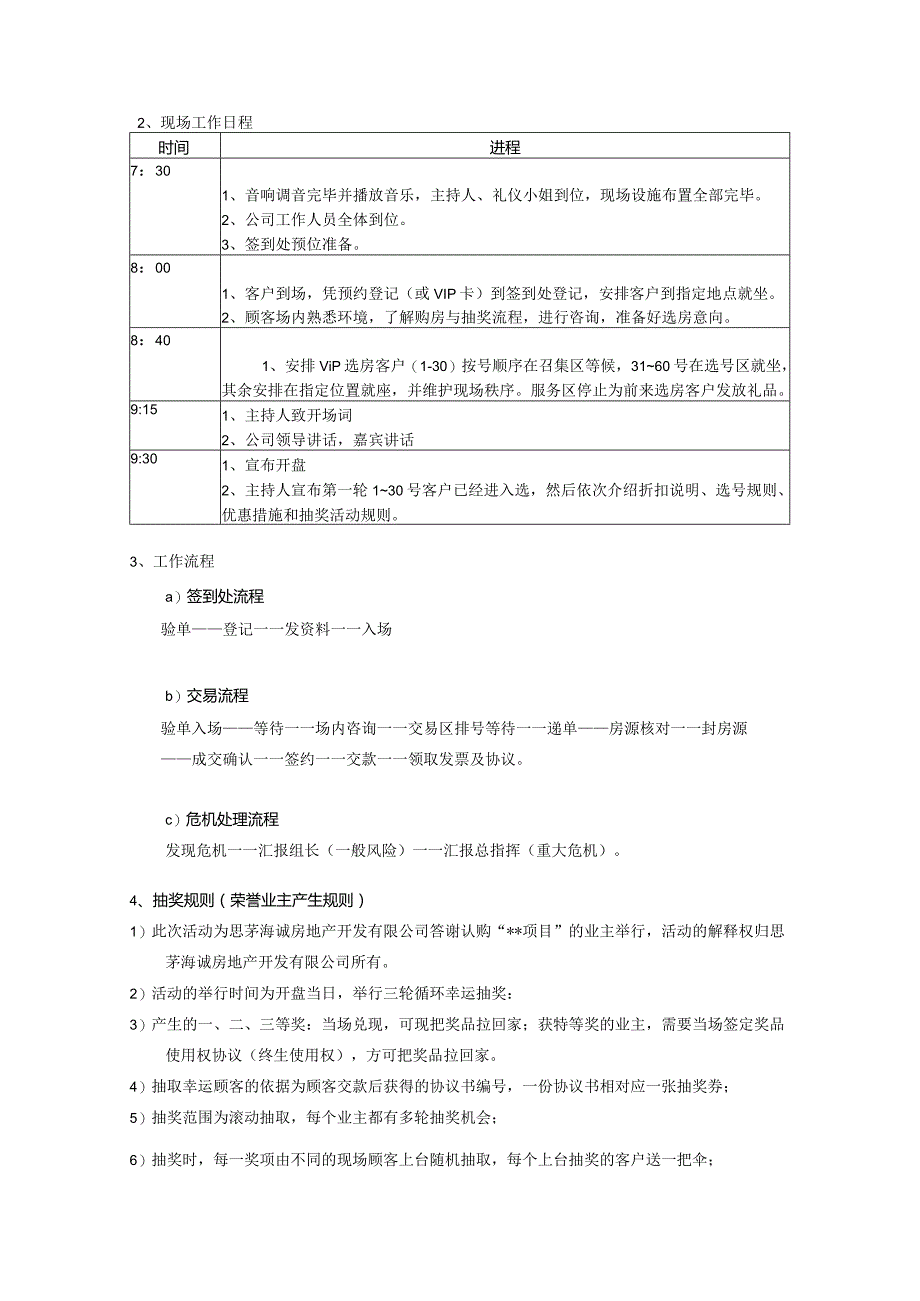
2、序等候交易 复选房区商议提交送房单不成功(选定房源可随时插队交易10分钟未选定离开内场)交易成功,签订认购协议收银区交款、开发票领取发票、协议交易完成,在出口填写抽奖单,投入抽奖箱等候抽奖备注:1、进入复选房区的客户在预约登记卡上加盖“复选”章,如复选房未按时完成者,出场后如想重新选房源,请在当时召集区末位开始挂红牌排号。2、客户在内场出口处交回胸牌。3、交易顺序不因客户缺席或迟到等待,向后顺延,排在前面的客户迟到可随时凭预约登记卡插队优先交易。2、现场工作日程时间进程7:301、音响调音完毕并播放音乐,主持人、礼仪小姐到位,现场设施布置全部完毕。2、公司工作人员全体到位。3、签到处预位准备。

3、8:001、客户到场,凭预约登记(或VIP卡)到签到处登记,安排客户到指定地点就坐。2、顾客场内熟悉环境,了解购房与抽奖流程,进行咨询,准备好选房意向。8:401、安排ViP选房客户(1-30)按号顺序在召集区等候,3160号在选号区就坐,其余安排在指定位置就座,并维护现场秩序。服务区停止为前来选房客户发放礼品。9:151、主持人致开场词2、公司领导讲话,嘉宾讲话9:301、宣布开盘2、主持人宣布第一轮130号客户已经进入选,然后依次介绍折扣说明、选号规则、优惠措施和抽奖活动规则。3、工作流程a)签到处流程验单登记一一发资料一一入场b)交易流程验单入场等待一一场内咨询一一交易区排号等待一一递单

4、房源核对一一封房源成交确认一一签约一一交款一一领取发票及协议。c)危机处理流程发现危机一一汇报组长(一般风险)一一汇报总指挥(重大危机)。4、抽奖规则(荣誉业主产生规则)1)此次活动为思茅海诚房地产开发有限公司答谢认购“*项目”的业主举行,活动的解释权归思茅海诚房地产开发有限公司所有。2)活动的举行时间为开盘当日,举行三轮循环幸运抽奖:3)产生的一、二、三等奖:当场兑现,可现把奖品拉回家;获特等奖的业主,需要当场签定奖品使用权协议(终生使用权),方可把奖品拉回家。4)抽取幸运顾客的依据为顾客交款后获得的协议书编号,一份协议书相对应一张抽奖券;5)抽奖范围为滚动抽取,每个业主都有多轮抽奖机会;6

5、)抽奖时,每一奖项由不同的现场顾客上台随机抽取,每个上台抽奖的客户送一把伞;7)幸运顾客的产生次序为:从小奖到大奖;8)无论购房大小,均有抽奖权利,可参与多轮抽奖,但规定每个协议书只有一次中奖机会;9)中奖顾客必须在场,如离场,视为自动放弃,将按相同的规则抽取另外的号码,直至奖项送出。顾客离场的确定为,中奖顾客在主持人宣布中奖人后,1分钟时间仍未上台领奖。10)顾客中奖确认的方式为,核对协议书编号,交款发票(不交款不能当场领取奖品)。中奖顾客经确认后,即为最终中奖结果,中奖后需进行登记,方能离场。11)特等奖、一等奖均设奖票,中奖者上台领取相应奖票,凭奖票到相应位置领取奖品。5、购房规则1.开

6、盘首日,发售对象仅限持预约登记卡的客户,持预约登记卡的客户需提前到场签到后入场。2,持预约登记卡客户的确认方式为,出示预约登记卡,并出示认购人身份证。经核对相符后,即时发放顾客开盘认购排号吊牌,即开盘认购权。3 .持预约登记卡的客户经过签到确认后,在召集区获得现场认购排号,即开盘认购权。4 .购房按照预约登记卡顺序依次申报、确认、成交;成交由先至后,如前面卡号的客户未到或未排,则顺后卡号的客户顺接,同时也允许后到的前面卡号的客户持黄牌临时前排,优先申报。5 .顾客进入售楼中心的次序为:6,进入交易签约区后,选房不分排号先后,如多组客户同时选中同一房源,以先撕房源者为准。7 .在交易签约区确定房源的客户,凭房贴当场签约、后至收银区交款、盖章。8 .签订合同后需在收银区一次性交纳定金三、活动筹备组及开盘活动运作系统(略)四、现场场地划分(略)五、预算(略)

展开阅读全文
相关资源
猜你喜欢
相关搜索

当前位置:首页 > 办公文档 > 活动策划

copyright@ 2008-2023 1wenmi网站版权所有

经营许可证编号:宁ICP备2022001189号-1

本站为文档C2C交易模式,即用户上传的文档直接被用户下载,本站只是中间服务平台,本站所有文档下载所得的收益归上传人(含作者)所有。第壹文秘仅提供信息存储空间,仅对用户上传内容的表现方式做保护处理,对上载内容本身不做任何修改或编辑。若文档所含内容侵犯了您的版权或隐私,请立即通知第壹文秘网,我们立即给予删除!