李一环门店标准化管理:门店标准化复制8大分类与门店标准化复制5大流程.docx

上传人:p** 文档编号:794269 上传时间:2024-03-01 格式:DOCX 页数:6 大小:296.26KB
下载 相关 举报
李一环门店标准化管理:门店标准化复制8大分类与门店标准化复制5大流程.docx_第1页
第1页 / 共6页
李一环门店标准化管理:门店标准化复制8大分类与门店标准化复制5大流程.docx_第2页
第2页 / 共6页
李一环门店标准化管理:门店标准化复制8大分类与门店标准化复制5大流程.docx_第3页
第3页 / 共6页
李一环门店标准化管理:门店标准化复制8大分类与门店标准化复制5大流程.docx_第4页
第4页 / 共6页
李一环门店标准化管理:门店标准化复制8大分类与门店标准化复制5大流程.docx_第5页
第5页 / 共6页
李一环门店标准化管理:门店标准化复制8大分类与门店标准化复制5大流程.docx_第6页
第6页 / 共6页
亲,该文档总共6页,全部预览完了,如果喜欢就下载吧!
资源描述

《李一环门店标准化管理:门店标准化复制8大分类与门店标准化复制5大流程.docx》由会员分享,可在线阅读,更多相关《李一环门店标准化管理:门店标准化复制8大分类与门店标准化复制5大流程.docx(6页珍藏版)》请在第壹文秘上搜索。

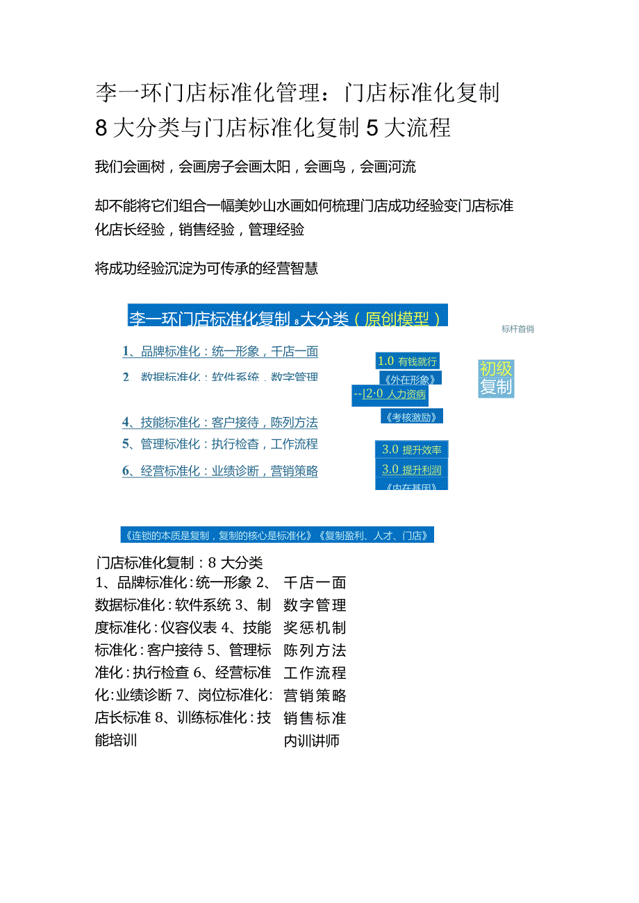
1、李一环门店标准化管理:门店标准化复制8大分类与门店标准化复制5大流程我们会画树,会画房子会画太阳,会画鸟,会画河流却不能将它们组合一幅美妙山水画如何梳理门店成功经验变门店标准化店长经验,销售经验,管理经验将成功经验沉淀为可传承的经营智慧李一环门店标准化复制8大分类(原创模型)标杆首俏1、品牌标准化:统一形象,千店一面2、数据标准化:软件系统,数字管理1.0有钱就行外在形象-20人力资病初级复制4、技能标准化:客户接待,陈列方法5、管理标准化:执行检杳,工作流程考核激励6、经营标准化:业绩诊断,营销策略7、岗位标准化:店长标准,销售标准3.0提升效率3.0提升利润内在基因连锁的本质是复制,复制的

2、核心是标准化复制盈利、人才、门店门店标准化复制:8大分类1、品牌标准化:统一形象 2、数据标准化:软件系统 3、制度标准化:仪容仪表 4、技能标准化:客户接待 5、管理标准化:执行检查 6、经营标准化:业绩诊断 7、岗位标准化:店长标准 8、训练标准化:技能培训千店一面 数字管理 奖惩机制 陈列方法 工作流程 营销策略 销售标准 内训讲师李一环门店标准化复制5大流程(原创模型)标杆营情第一流程u第二流程第三流程匚第四流程匚第五流程提燎门店标准 编写手册1、店长手册1、课程开发 L工作流程I1、发现问题2、销售手册2、课件PPtI 2, 客户接待I2、解决问题3、督导手册3、讲师培养1 3、商品

3、管理I3、培训辅导4、运营手册4、学员手册14、销售方法H4、业绩诊断5、百问百答5、集中训练 5、门店运营I5、市场规划检查门店标准 提升利润训I练门店标准设计程执行门店标准 提升效率1、沉淀经验2、更新标准3、外取经验4、群策群力5、人人为师诙代门店标准 优化流程简单化流程化,训练化,考核化李一环门店标准化复制5大流程(原创模型)第一流程:提炼门店标准:编写手册第二流程:训练门店标准:设计课程第三流程:执行门店标准:提升效率第四流程:检查门店标准:提升利润门店经营管理门店标准化手册:迭代标准店长工作流程连锁企业要知道以前培训是让员工:有能力建立门店标准化是让企业:变得强大不依赖个人能力,企

4、业组织能力强用企业的力量复制“人才”用企业的力量复制“门店”用企业的力量复制“盈利”门店标准化让企业低成本的差异化门店标准化可协助店长变得更优秀让店员在赚钱的同时变得更加值钱门店标准化让店员能力的快速提升让管理者更加高效的管理连锁门店门店标准化关系图客户满意购买店长手册店长销售提升效率提升利润标杆营销店长销售销售店长百问百答销售督导手册讲师销售店长销售手册标准客户持续购买李一环原创模型标杆营第李一环认为连锁企业每一位管理者,都要懂门店标准化复制,同时连锁品牌更应该建立:连锁门店运营管理手册,门店标准化复制,店长标准化复制,门店销售标准化手册,门店销售话术手册,门店百问百答话术,标杆销售经验萃取复制,督导标准化体系,以及连锁总部门店人才训练体系。单店盈利公式交易人数客单价毛利润成本费用迸店人数成交率门店选址I服旁态度品牌知名I惜售话术度I店面装修店面装修I若装礼仪促情活动I产品陈列用户口碑I品类多寡.菅情推广I.活动力度平台Ii光门店卫生产品单价I产品敷定价策略I销售话术促销活动I服务态度套段设置I搭售能力销售能力I促情活动产品结构运营能力引流产品I销售话术高毛利产I陈列技巧品|套餐设15主打产品I库存预测运营规危固定成本I可变成本租金成本I物料成本设备成本能源成本税金营销成本谈福利I半成品菜就买味知香JLJAEm.FT丽痕:!而El销售标准化手册店长标准化手册让加盟商轻松多店经营

展开阅读全文
相关资源
猜你喜欢
相关搜索

当前位置:首页 > 办公文档 > 统计图表

copyright@ 2008-2023 1wenmi网站版权所有

经营许可证编号:宁ICP备2022001189号-1

本站为文档C2C交易模式,即用户上传的文档直接被用户下载,本站只是中间服务平台,本站所有文档下载所得的收益归上传人(含作者)所有。第壹文秘仅提供信息存储空间,仅对用户上传内容的表现方式做保护处理,对上载内容本身不做任何修改或编辑。若文档所含内容侵犯了您的版权或隐私,请立即通知第壹文秘网,我们立即给予删除!