线性滑轨导轨检验规范.docx

上传人:p** 文档编号:800912 上传时间:2024-03-04 格式:DOCX 页数:9 大小:207.70KB
下载 相关 举报
线性滑轨导轨检验规范.docx_第1页
第1页 / 共9页
线性滑轨导轨检验规范.docx_第2页
第2页 / 共9页
线性滑轨导轨检验规范.docx_第3页
第3页 / 共9页
线性滑轨导轨检验规范.docx_第4页
第4页 / 共9页
线性滑轨导轨检验规范.docx_第5页
第5页 / 共9页
线性滑轨导轨检验规范.docx_第6页
第6页 / 共9页
线性滑轨导轨检验规范.docx_第7页
第7页 / 共9页
线性滑轨导轨检验规范.docx_第8页
第8页 / 共9页
线性滑轨导轨检验规范.docx_第9页
第9页 / 共9页
亲,该文档总共9页,全部预览完了,如果喜欢就下载吧!
资源描述

《线性滑轨导轨检验规范.docx》由会员分享,可在线阅读,更多相关《线性滑轨导轨检验规范.docx(9页珍藏版)》请在第壹文秘上搜索。

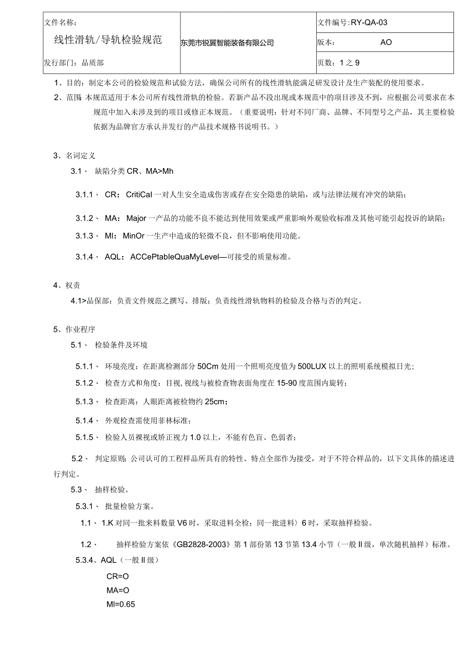
1、文件名称:文件编号:RY-QA-03线性滑轨/导轨检验规范东莞市锐翼智能装备有限公司版本:AO发行部门:品质部页数:1之91、目的:制定本公司的检验规范和试验方法,确保公司所有的线性滑轨能满足研发设计及生产装配的使用要求。2、范围:本规范适用于本公司所有线性滑轨的检验。若新产品不段出现或本规范中的项目涉及不到,应根据公司要求在本规范中加入未涉及到的项目或修正本规范。(重要说明:针对不同厂商、品牌、不同型号之产品,其主要检验依据为品牌官方承认并发行的产品技术规格书说明书。)3、名词定义3.1、 缺陷分类CR、MAMh3.1.1、 CR:CritiCaI一对人生安全造成伤害或存在安全隐患的缺陷,或

2、与法律法规有冲突的缺陷;3.1.2、 MA:Major一产品的功能不良不能达到使用效果或严重影响外观验收标准及其他可能引起投诉的缺陷;3.1.3、 Ml:MinOr一生产中造成的轻微不良,但不影响使用功能。3.1.4、 AQL:ACCePtabIeQuaMyLevel可接受的质量标准。4、权责4.1品保部:负责文件规范之撰写、排版;负责线性滑轨物料的检验及合格与否的判定。5、作业程序5.1、 检验条件及环境5.1.1、 环境亮度:在距离检测部分50Cm处用一个照明亮度值为500LUX以上的照明系统模拟日光;5.1.2、 检查方式和角度:目视,视线与被检查物表面角度在15-90度范围内旋转;5.

3、1.3、 检查距离:人眼距离被检物约25cm;5.1.4、 外观检查需使用菲林标准;5.1.5、 检验人员裸视或矫正视力1.0以上,不能有色盲、色弱者;5.2、 判定原则:公司认可的工程样品所具有的特性、特点全部作为接受,对于不符合样品的,以下文具体的描述进行判定。5.3、 抽样检验。5.3.1、 批量检验方案。1.1、 1.K对同一批来料数量V6时,采取进料全检;同一批进料6时,采取抽样检验。1.2、 抽样检验方案依GB2828-2003第1部份第13节第13.4小节(一般Il级,单次随机抽样)标准。5.3.4、AQL(一般Il级)CR=OMA=OMl=0.65文件名称.线性滑轨/导轨检验规

4、范文件编号:RY-QA-03东莞市锐翼智能装备有限公司版本:AO发行部门:品质部页数:2之95.4、检验项目、方法及判定基准检验项目方法及判定基准缺陷CR缺陷MA缺陷Ml组合平行度参照5.6.6组合高度参照5.6.7组合宽度参照5.6.85.4.1、 组合高度H量测以滑块上部基准面中心位置为准。5.4.2、 组合宽度N量测以滑块侧边基准面中心位置为准。5.4.3、 滑轨珠道中心宽度量测以滑轨牙型中心宽度为准。(图一) C面(滑块基准面)对A面(滑轨基准面)行走平行度(图二) D面(滑块基准面)对B面(滑轨基准面)行走平行度文件名称:线性滑轨/导轨检验规范发行部门:品质部东莞市锐翼智能装备有限公

5、司文件编号:RY-QA-03版本:AO页数:3之9(图三)5.5、 量具:花岗石量测平台DINOo级)、千分杠杆式量表、磁性座、标准块规5.6、 步骤。561、擦拭花岗石量测平台。(如图四)(图四)5.6.2、 将量测滑轨反面摆放,以擦拭滑轨底部基准面。(如图五)(图五)563、将滑轨摆正,试锁固定螺丝后,再依序以规定扭力锁紧固定螺丝,使滑轨底部基准面,贴平于花岗石量测平台。564、C对A行走平行度量测为放入测定滑块,并将磁性座吸附于滑块上,再将千分量表跨3文件名称:文件编号:RY-QA-03线性滑轨/导轨检验规范东莞市锐翼智能装备有限公司版本:AO发行部门:品质部页数:42.9倍滑轨宽度之距

6、离量测之。(如图六)(图六)565、移动测定滑块,并记录整支滑轨量表测定值。(如图七)(图七)5.6.6、 D对B行走平行度量测。5.6.6.1, 同C对A行走平行度量测,但将千分量表探头与靠近滑块之滑轨侧基准面接触,移动测定滑块,并记录整支滑轨量表测定值。(如图八)(图八)文件名称:线性滑轨导轨检验规范东莞市锐翼智能装备有限公司文件编号:RY-QA-03版木:AO发行部门:品质部(参5表椎页数:5之9一)导轨长度mm精度等级123456允差(Pm)D及B500248142028500100036101725341000-150048132030401500-20005915223246200

7、02500611172434542500-3000712182636623000-3500813202838703500-400091522304080(表格一)5.6.7、 组合高度H的量测。5.6.7.1, 将磁性座吸附于移动座上,移动量表使探头与标准高度块规接触,将千分量表归零,再移出量表,重复刚才动作,确认千分量表依然为零。(如图九)图九)5672移动量表使探头与滑块上部基准面中心接触,并记录量表测定值。(如图十)(图十)文件名称:文件编号:RY-QA-03线性滑轨/导轨检验规范东莞市锐翼智能装备有限公司版本:AO发行部门:品质部页数:6之9H数值由制造商样本中提供。允差参照(表格二)

8、精度等级123456允差(Pm)5122550100200(表格二)对于同一平面上配对导轨的多个滑块顶面高度H的变动量,允差参照(表格三)。检验方法将直线导轨固定在花岗石平台上,在导轨中间位置处测量各个滑块顶面中心高度H,同样方法测量配对的其他导轨各个滑块顶面中心高度。误差以所有滑块H值的最大值计。精度等级123456允差(Pm)357204060(表格三)568、组合宽度N的量测。5.6.8.1、将标准宽度块规紧贴滑轨侧边基准面,移动量表使探头与标准宽度块规接触,将千分量表归零后,移开标准宽度块规。(如图十一)(图十一)568.2、移动量测滑块,使探头与滑块侧边基准面中心接触,并记录量表测定

9、值。(如图十二)文件名称:“线性滑轨/导轨检验规范文件编号:RY-QA-03发行部门:品质部东莞市锐翼智能装备有限公司版 本:AO页 数:7之9(图十二)N由制造商样本中提供。允差参照(表格四)精度等级123456允差(Pm)8153060150240(表格四)对于同一个导轨上多个滑块侧面与导轨侧面基准间距离的变动量(只适用于基准导轨),其检验方法相同,但标准有差异,允差参照(表格五)精度等级123456允差(Pm)57102570100(表格五)说明:组合高度、组合宽度及行走平行度的判定及缺陷分类:组合高度、宽度、平行度的精度等级以来料要求的精度为准,实测数据与对应之允差表对比,若实测数据小

10、于或等于允差,则视为良品接受:若实测数据大于允差,缺陷为MA,接受标准为不接受。569、外观检验。5.6.9.1、参照(表格六)文件名称:线性滑轨/导轨检验规范发行部门:品质部东莞市锐翼智能装备有限公司文件编号:RY-QA-03版本:AO页数:8之9序号检验项目标准要求缺陷分类1核对样品结构,颜色与样品核对是否一致MA2生锈表面不能有生锈、发黑、变色情况MA3毛刺、披锋毛刺、披锋影响装配及运行精度MA4缺角、破损不能有缺角、破损现象MA5划伤宽W0.1mm,长M5mm,2条以下Ml6划伤宽0.1mm,长5mm,或是其中之一两条以上MA7手感用手推动滑轨,手感良好,无“咔吨”和吃力情况MA8弹簧

11、脱落弹簧不允许与滑轨本体脱落MA9变形不允许有变形现象MA10材质用磁铁判定材质为不锈钢还是高碳钢,且材质与来料标准要求一致MA(表格六)569.2、盐雾试验。针对有电镀层(镀银、镀辂等)的滑轨,需要抽样做盐雾试验。具体方法和标准:将浓度为51%的NaCI溶液,6.5PH滚动直线导轨副的包装要求防潮、防震、安全牢固、便于运输。并符合JB/T3207的有关规定。1.1.1.1、 装箱的外部图标标志应符合GB/T191的规定。包装箱的尺寸和质量应符合运输部门的有关规定。5.6.12.3、 经过防锈处理的产品,应经过内包装。内包装后的产品应用支撑块固定在包装箱内,每套滚动直线导轨副定位用的支撑块数每

12、米不少于两个。在运输中不允许导轨副有文件名称:文件编号:RY-QA-03线性滑轨导轨检验规范东莞市锐翼智能装备有限公司版本:AO发行部门:品质部页数:9之9窜动、移动或弯曲变形。5.6.12.4、 包装箱内用塑料袋的随行文件包括合格证明书、使用说明书、装箱单各一份。5.6.12.5、 滚动直线导轨副包装箱应符合JB/T3207规定。6、支持文件。6.1、 不合格品管制程序QP-023o6.2、 产品标识与追溯管制程序QP-0246.3、 GB/T1912000包装储运图标标志6.4、 JB/T7175.42006滚动直线导轨副验收技术条件6.5、 GB/T17421.11998机床检验通则6.6、 JB/T32072005机床附件产品包装通用技

展开阅读全文
相关资源
猜你喜欢
相关搜索

当前位置:首页 > 办公文档 > 说明文书

copyright@ 2008-2023 1wenmi网站版权所有

经营许可证编号:宁ICP备2022001189号-1

本站为文档C2C交易模式,即用户上传的文档直接被用户下载,本站只是中间服务平台,本站所有文档下载所得的收益归上传人(含作者)所有。第壹文秘仅提供信息存储空间,仅对用户上传内容的表现方式做保护处理,对上载内容本身不做任何修改或编辑。若文档所含内容侵犯了您的版权或隐私,请立即通知第壹文秘网,我们立即给予删除!