脂类的基本概念.docx

上传人:p** 文档编号:802505 上传时间:2024-03-04 格式:DOCX 页数:4 大小:38.60KB
下载 相关 举报
脂类的基本概念.docx_第1页
第1页 / 共4页
脂类的基本概念.docx_第2页
第2页 / 共4页
脂类的基本概念.docx_第3页
第3页 / 共4页
脂类的基本概念.docx_第4页
第4页 / 共4页
亲,该文档总共4页,全部预览完了,如果喜欢就下载吧!
资源描述

《脂类的基本概念.docx》由会员分享,可在线阅读,更多相关《脂类的基本概念.docx(4页珍藏版)》请在第壹文秘上搜索。

1、一、脂类的定义a定义:脂类(Iipid)亦称脂质,是一大类性质上不溶或微溶于水而溶于有机溶剂的有机化合物。b化学本质:脂肪酸和醇所形成的酯类及其衍生物。c.脂肪酸:含有1个脂肪煌基和1个末端竣基的有机酸。d.醇:甘油、鞘氨醇、高级一元醇和固醇。二、脂类的分类1、依据分子的组成与结构a单纯脂类:脂肪酸和醇所形成的酯。如:甘油三酯、蜡(高级一元醇和脂肪酸形成的)。b复合脂类:除了含有脂肪酸和醇外,还含有非脂成分。如:磷脂、糖脂等。衍生脂类:由前两者衍生而来或与之关系密切具有脂类一般性质的物质,以及由多个异戊二烯碳架构成的化合物。如高级一元醇、脂肪酸及其衍生物、菇类、类固醇类、脂溶性维生素等。2、依

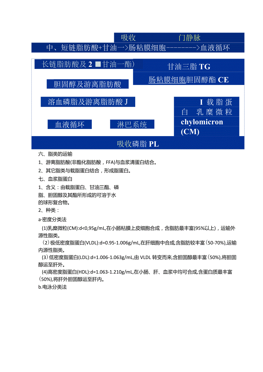
2、据生物功能a储存脂类:甘油三酯、蜡。b结构脂类:磷脂、糖脂等。c.活性脂类:脂溶性维生素、性激素、肾上腺皮质激素、三磷酸肌醇(P3)等。三、脂类的生理功能1、作为供能和储能物质。2、作为组织细胞的结构成分(磷脂、糖脂等)。3、提供必需脂肪酸,4、协助脂溶性物质的消化吸收。5、识别、免疫、保护和保温作用。6、转变为其他生物活性物质。7、可产生信号分子,参与信号转导。胰脂肪酶/甘油三酯甘油+3FFA(中、短链)食物中的脂类四、脂类的消化I2-甘油一酯+2FFA(长链)胰磷脂酶A2胰胆固醇酯酶I胆固醇酯 胆固醇+ FFA脂小滴4磷脂溶血磷脂+ffa五、脂类的吸收Is部位:十二指肠下段及空肠上段。吸收

3、门静脉中、短链脂肪酸+甘油一肠粘膜细胞血液循环长链脂肪酸及2 甘油一酯)胆固醇及游离脂肪酸溶血磷脂及游离脂肪酸J血液循环淋巴系统I载脂蛋白 乳糜微粒 chylomicron (CM)甘油三脂TG肠粘膜细胞胆固醇酯CE吸收磷脂PL六、脂类的运输1、游离脂肪酸(非酯化脂肪酸,FFA)与血浆清蛋白结合。2、其它脂类与载脂蛋白结合,形成脂蛋白。七、血浆脂蛋白1、含义:由载脂蛋白、甘油三酯、磷脂、胆固醇及其酯所形成的可溶于水的球形复合物。2、种类:a密度分类法(1)乳糜微粒(CM):d0,95g/mL,在小肠粘膜上皮细胞合成,含脂肪最丰富(95%以上),运输外源性脂类。(2)极低密度脂蛋白(VLDL):d=0.95-1.006g/mL,在肝细胞中合成,含脂肪较丰富(50-70%),运输内源性脂类。(3)低密度脂蛋白(LDL):d=1.006-1.063g/mL,由VLDL转变而来,含胆固醇最丰富(50%),将胆固醇运至肝外。(4)高密度脂蛋白(HDL):d=1.063-1.210g/mL,在小肠、肝、血浆中均可合成,含蛋白质最丰富(50%),将肝外胆固醇运至肝内。b.电泳分类法原点由负极到正极依次为:乳糜微粒Y脂蛋白(LDL)前Y脂蛋白(VLDL)脂蛋白(HDD

展开阅读全文
相关资源
猜你喜欢
相关搜索

当前位置:首页 > 高等教育 > 大学课件

copyright@ 2008-2023 1wenmi网站版权所有

经营许可证编号:宁ICP备2022001189号-1

本站为文档C2C交易模式,即用户上传的文档直接被用户下载,本站只是中间服务平台,本站所有文档下载所得的收益归上传人(含作者)所有。第壹文秘仅提供信息存储空间,仅对用户上传内容的表现方式做保护处理,对上载内容本身不做任何修改或编辑。若文档所含内容侵犯了您的版权或隐私,请立即通知第壹文秘网,我们立即给予删除!