表2-8-1实验教学示范中心、虚拟仿真实验示范中心(时点).docx

上传人:p** 文档编号:803864 上传时间:2024-03-04 格式:DOCX 页数:1 大小:13.32KB
下载 相关 举报
表2-8-1实验教学示范中心、虚拟仿真实验示范中心(时点).docx_第1页
第1页 / 共1页
亲,该文档总共1页,全部预览完了,如果喜欢就下载吧!
资源描述

《表2-8-1实验教学示范中心、虚拟仿真实验示范中心(时点).docx》由会员分享,可在线阅读,更多相关《表2-8-1实验教学示范中心、虚拟仿真实验示范中心(时点).docx(1页珍藏版)》请在第壹文秘上搜索。

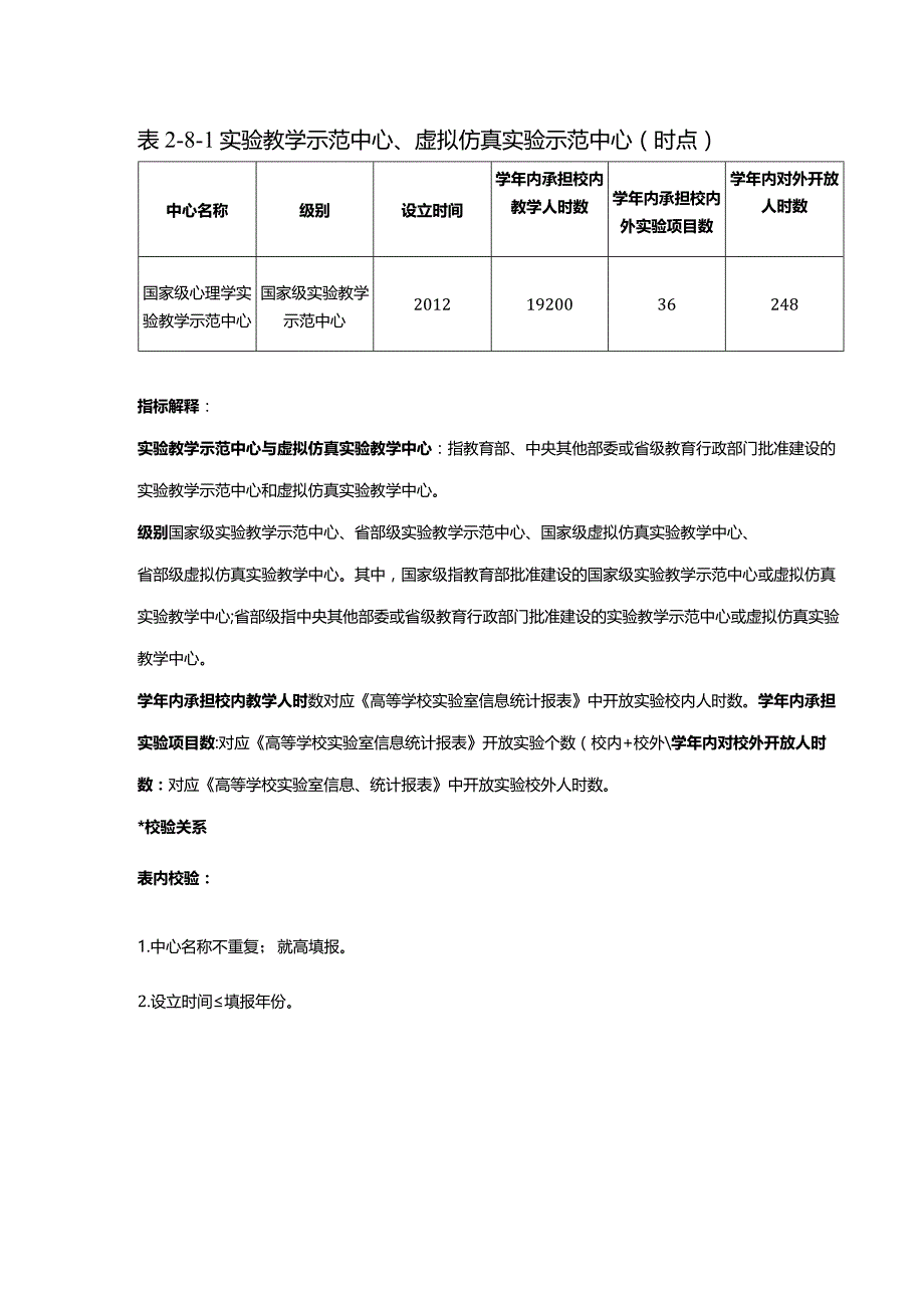
表2-8-1实验教学示范中心、虚拟仿真实验示范中心(时点)中心名称级别设立时间学年内承担校内教学人时数学年内承担校内外实验项目数学年内对外开放人时数国家级心理学实验教学示范中心国家级实验教学示范中心20121920036248指标解释:实验教学示范中心与虚拟仿真实验教学中心:指教育部、中央其他部委或省级教育行政部门批准建设的实验教学示范中心和虚拟仿真实验教学中心。级别国家级实验教学示范中心、省部级实验教学示范中心、国家级虚拟仿真实验教学中心、省部级虚拟仿真实验教学中心。其中,国家级指教育部批准建设的国家级实验教学示范中心或虚拟仿真实验教学中心;省部级指中央其他部委或省级教育行政部门批准建设的实验教学示范中心或虚拟仿真实验教学中心。学年内承担校内教学人时数对应高等学校实验室信息统计报表中开放实验校内人时数。学年内承担实验项目数:对应高等学校实验室信息统计报表开放实验个数(校内+校外学年内对校外开放人时数:对应高等学校实验室信息、统计报表中开放实验校外人时数。*校验关系表内校验:1.中心名称不重复;就高填报。2.设立时间填报年份。

展开阅读全文
相关资源
猜你喜欢
相关搜索

当前位置:首页 > 高等教育 > 大学课件

copyright@ 2008-2023 1wenmi网站版权所有

经营许可证编号:宁ICP备2022001189号-1

本站为文档C2C交易模式,即用户上传的文档直接被用户下载,本站只是中间服务平台,本站所有文档下载所得的收益归上传人(含作者)所有。第壹文秘仅提供信息存储空间,仅对用户上传内容的表现方式做保护处理,对上载内容本身不做任何修改或编辑。若文档所含内容侵犯了您的版权或隐私,请立即通知第壹文秘网,我们立即给予删除!