超值行政人事部工作流程图.docx

上传人:p** 文档编号:806226 上传时间:2024-03-08 格式:DOCX 页数:1 大小:12.88KB
下载 相关 举报
超值行政人事部工作流程图.docx_第1页
第1页 / 共1页
亲,该文档总共1页,全部预览完了,如果喜欢就下载吧!
资源描述

《超值行政人事部工作流程图.docx》由会员分享,可在线阅读,更多相关《超值行政人事部工作流程图.docx(1页珍藏版)》请在第壹文秘上搜索。

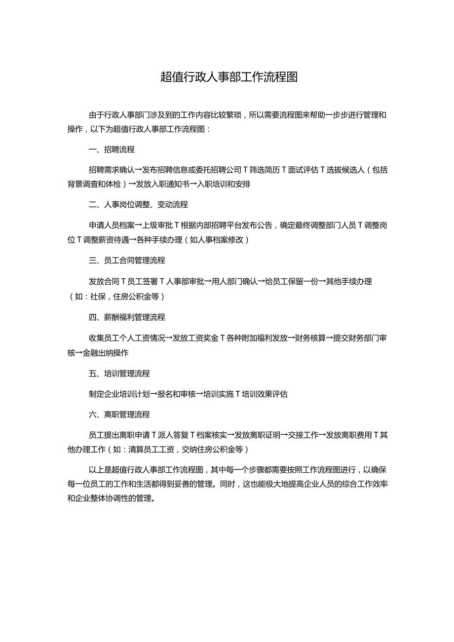
超值行政人事部工作流程图由于行政人事部门涉及到的工作内容比较繁琐,所以需要流程图来帮助一步步进行管理和操作,以下为超值行政人事部工作流程图:一、招聘流程招聘需求确认发布招聘信息或委托招聘公司T筛选简历T面试评估T选拔候选人(包括背景调查和体检)发放入职通知书入职培训和安排二、人事岗位调整、变动流程申请人员档案上级审批T根据内部招聘平台发布公告,确定最终调整部门人员T调整岗位T调整薪资待遇各种手续办理(如人事档案修改)三、员工合同管理流程发放合同T员工签署T人事部审批用人部门确认给员工保留一份其他手续办理(如:社保,住房公积金等)四、薪酬福利管理流程收集员工个人工资情况发放工资奖金T各种附加福利发放财务核算提交财务部门审核金融出纳操作五、培训管理流程制定企业培训计划报名和审核培训实施T培训效果评估六、离职管理流程员工提出离职申请T派人答复T档案核实发放离职证明交接工作发放离职费用T其他办理工作(如:清算员工工资,交纳住房公积金等)以上是超值行政人事部工作流程图,其中每一个步骤都需要按照工作流程图进行,以确保每一位员工的工作和生活都得到妥善的管理。同时,这也能极大地提高企业人员的综合工作效率和企业整体协调性的管理。

展开阅读全文
相关资源
猜你喜欢
相关搜索

当前位置:首页 > 办公文档 > 工作计划

copyright@ 2008-2023 1wenmi网站版权所有

经营许可证编号:宁ICP备2022001189号-1

本站为文档C2C交易模式,即用户上传的文档直接被用户下载,本站只是中间服务平台,本站所有文档下载所得的收益归上传人(含作者)所有。第壹文秘仅提供信息存储空间,仅对用户上传内容的表现方式做保护处理,对上载内容本身不做任何修改或编辑。若文档所含内容侵犯了您的版权或隐私,请立即通知第壹文秘网,我们立即给予删除!