高压燃气工程施工组织设计分项—技术组织措施计划.docx

上传人:p** 文档编号:811515 上传时间:2024-03-08 格式:DOCX 页数:17 大小:41.62KB
下载 相关 举报
高压燃气工程施工组织设计分项—技术组织措施计划.docx_第1页
第1页 / 共17页
高压燃气工程施工组织设计分项—技术组织措施计划.docx_第2页
第2页 / 共17页
高压燃气工程施工组织设计分项—技术组织措施计划.docx_第3页
第3页 / 共17页
高压燃气工程施工组织设计分项—技术组织措施计划.docx_第4页
第4页 / 共17页
高压燃气工程施工组织设计分项—技术组织措施计划.docx_第5页
第5页 / 共17页
高压燃气工程施工组织设计分项—技术组织措施计划.docx_第6页
第6页 / 共17页
高压燃气工程施工组织设计分项—技术组织措施计划.docx_第7页
第7页 / 共17页
高压燃气工程施工组织设计分项—技术组织措施计划.docx_第8页
第8页 / 共17页
高压燃气工程施工组织设计分项—技术组织措施计划.docx_第9页
第9页 / 共17页
高压燃气工程施工组织设计分项—技术组织措施计划.docx_第10页
第10页 / 共17页
亲,该文档总共17页,到这儿已超出免费预览范围,如果喜欢就下载吧!
资源描述

《高压燃气工程施工组织设计分项—技术组织措施计划.docx》由会员分享,可在线阅读,更多相关《高压燃气工程施工组织设计分项—技术组织措施计划.docx(17页珍藏版)》请在第壹文秘上搜索。

1、技术组织措施计划7.1 保证工程进度目标的技术组织措施7.1.1 工期保证目标工期要求380日历天,计划安排为350日历天,比要求提前30日历天。7.1.2 施工进度计划管理模式本工程施工计划管理体系采用四级计划管理模式,所谓四级计划,是指:一级计划:以施工总控制进度做指令性计划,此计划确定关键项目控制点,做为控制工期里程碑,任何单位(任何人)不能以任何理由和借口予以变动。二级计划:月计划,以月为单位编制,应很详细、具体、分项、分部位、分工序编排,流水穿插顺序明确,此计划执行半月后,检查情况,再向后补充10天计划,计划期仍为一个月,如此连续又称旬流动计划。三级计划:即周计划,一般以形象进度形式

2、表达,按两周流动。四级计划:由施工队针对现场情况,每日安排,每天下午5点以协调会和碰头会形式检查当日工作,安排次日工作,解决施工现场机具、材料、技术、质量、人力等方面的问题,平衡人、财、物使用。7.1.3计划的施行和控制在施工计划执行过程中,要经常地(定期和不定期地)收集现场施工进展情况(实际施工进度),为计划调整提供依据,施工进度实行动态控制。7.1.4保证工期具体措施(1)、工程进度由项目生产副经理总负责全面协调各工程施工生产,合理调配人、材、物资源,从组织基础上保证总进度的实现。(2)、重视计划管理,以计划为方向,以实现总工期为目标,编制总进度网络计划、月旬计划,以月旬计划作为施工生产调

3、度依据,着重抓旬计划的落实,确保月计划的完成,并最终达到总工期目标。(3)、合理安排好总体施工进度控制计划,在计划实施过程中,进度与总计划有出入的应及时调整计划,使各工序能按计划时间内完成,并紧紧抓住总计划的关键工序。(4)、建立每旬(周)的例会制度,召开有建设、监理、施工单位参加的联席会议,及时解决施工中遇到的的问题。项目经理部每天举行例会,总结今天,计划明天工作。(5)、合理组织各工种、工序、班组间交叉流水作业。在有条件的前提下,尽可能地多安排劳动力、机械等的台班数,减少工序的延续时间。(6)、广泛推广“四新”技术,认真、细致编制各项施工方案、作业指导书及技术交底,以科学技术来指导施工,对

4、施工进行事先策划,优化施工方法,杜绝返工现象。(7)、做好各种材料进场计划,需要提前订货的材料,材料应迟早落实。(8)、严格把好各种进场材料质量,防止因材料质量原因造成延误工期。(9)、要选择精干的现场管理人员进行组织施工。(10)X施工班组要选择熟练工人,能保证施工质量和工期。(11)、加强各种机械设备保养工作。(12)、加强各方面的协调工作,不致因相互间关系不理顺而影响工期。(13)、加强施工生产安全工作,安全第一贯穿整个施工过程。(14)、预先做好钢筋的下料和模板的拼制,一旦进度达到就迅速进度安装。(15)、实行分项工程定工期经济承包制,提前工期奖励,拖延罚款的制度。(16)、加强成品、

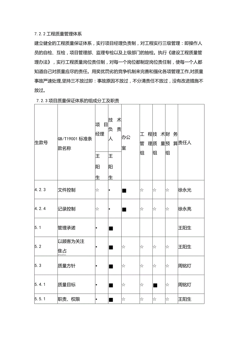
5、半成品的保护,加强质量管理,减少不必要的返工,造成拖延工期。7.2保证质量目标的技术组织措施7.2.1项目质量方针和目标质量方针:科学管理、文明施工、保质守约、用户满意质量目标:提高本工程项目全体职工的质量意识,“百年大计,质量第一”,牢固树立“质量第一,用户至上”的观念。按照“优良”等级组织施工;工程分部分项合格率必须到达100%,工程一次验收合格率达到100%,观感综合评定好。最终经企业评定,监理公司、业主代表和政府建设工程质量监督部门核定,工程质量达到“优良工程”等级。7.2.2工程质量管理体系建立健全的工程质量保证体系,实行项目经理负责制,对工程实行三级管理:即操作人员的自检、互检,项

6、目管理部、监理专检以及上级部门的抽检。执行建设工程质量管理办法,实行工程质量岗位责任制,对每一个岗位都制定岗位责任制,使每一个人都知道自己对质量应尽的责任。用奖优罚劣的竞争机制来完善和强化各项管理工作,对质量事故严速处理,坚持三不放过即:事故原因不放过,不分清责任不放过,没有改进措施不放过。7.2.3项目质量保证体系的组成分工及职责生款号GB/T19001标准条款名称项目经理技术负责人办公室工程管理组技术质量组财务预算组责任人王阳生王阳生4.2.3文件控制徐永光4.2.4记录控制徐永亮5.1管理承诺王阳生5.2以顾客为关注隹占Z%T王阳生5.3质量方针周铭灯5.4.1质量目标周铭灯5.5.1职

7、责、权限王阳生5.5.3内部沟通王阳生6.1资源提供代同路6.2人力资源周铭灯6.3基础设施周铭灯6.4工作环境周铭灯7.1产品实现的策划周铭灯7.2.1与产品有关的要求的确定周铭灯7.2.2与产品有关的要求的评审王阳生7.2.3与顾客沟通王阳生7.4采购李华7.5.1生产服务提供的控制李华7.5.2生产服务提供过程的确认王阳生7.5.3标识和可追溯性王阳生7.5.4顾客财产王阳生7.5.5产品防护王阳生7.6监视和测量装置的控制林丹8.1总则周铭灯8.2.1顾客满意周铭灯8.2.2内部审核王阳生8.2.3过程的监视和测量徐永亮8.2.4产品的监视和测量徐永光8.3不合格品的控制林丹8.4数据

8、分析林丹8.5.1持续改进林丹8.5.2纠正措施林丹8.5.3预防措施林丹7.2.3.1项目(执行)经理质量职责、分公司项目经理对分公司经理负责,对项目部所承建的工程质量负责,贯彻公司的质量方针和目标和公司质量体系要求,全面履行工程承包合同。、牢记“质量第一,用户至上,预防为主”的宗旨,正确处理进度与质量的关系,组织好均衡生产和工序管理。(3)、认真执行质量控制程序和各项质量制度,确保项目部机构健全、人员到位、职责明确、资源有保证。、参加公司经营办组织的合同评审,向项目业务人员进行合同交底,向公司经营办汇报提出重大变更的合同评审要求,并负责评审后的执行工作。(5)、组织编制项目质量计划,报有关

9、部门审核、管理者代表批准;把项目的质量目标分解落实到班组和个人,对项目的质量目标完成负责。(6)、组织编制施工准备计划,明确准备阶段应完成的各项工作,并将各项工作落实到责任人,规定完成期限;组织制定工程进度和劳动力、材料、施工机械设备的使用计划,组织人员、材料、施工设备进场。、从合格分包商名册选择分包商,签署劳务分包合同,负责对分包商进行日常管理和考核、评审,交劳人科审查。、按当地政府和公司规定,开展安全生产和文明施工。(9)、严格按施工图纸、施工组织设计(方案)和施工规范规程组织施工,组织好物资搬运、贮存、检验和试验、产品标识和状态标识,落实“三检”制,对不合格品严格执行“三不放过”的原则,

10、落实成品保护措施。(10)、协调好与建设单位、设计院、监理公司、政府主管部门等关系,并处理施工过程各种问题,及时向分公司、公司领导反映情况。(IDv每月组织施工、技术、质检、物资等部门的人员进行工程质量分析,综合业主的意见、检验和试验结果、审核情况,分析原因,采取措施并跟踪检查落实,每季度组织有关人员,在项目上审查质量体系要求执行情况。7.2.3.2项目技术负责人质量职责(1)、对项目经理负责,主管项目内工程技术和质量工作,并对项目技术、质量工作和工程质量符合性负责。、组织图纸自审,并将自审结果报公司技术科及总工审核,参加业主主持的图纸会审并形成记录。(3)、参与编制项目质量保证计划,组织编制

11、施工组织设计、施工方案、作业指导书并上报技术科审核、总工批准,处理施工方案更改问题,推广应用“四新”技术。、负责向项目施工管理人员进行图纸、施工组织设计、质量计划的交底,组织施工员向班组进行技术质量安全的交底。、负责质量体系文件管理和标准、规范、规程的发放、使用、学习工作。(6)、组织测量放线、技术复核,协调设计文件的更改,对重大设计变更上报公司总工和技术科处理。(7)、审核物资采购计划;组织检验和试验,保证未经检验和试验的物资、半成品、成品不得进货、使用和安装;负责处理对外委托检验和试验问题;组织有关人员或参与搞好工序、分项、分部及单位工程检验评定。、参加不合格品评审和处置,参与严重不合格品

12、整改,落实公司、分公司制定的纠正和预防措施。、组织或参加质量分析会、质量检查、质量审核,针对不合格项制定并实施纠正措施,落实管理评审的有关行动要求。7.2.3.3施工员质量职责(1)、对项目施工工序管理负责,严格执行工艺规程和工序管理制度。、参与图纸会审,并作记录;负责对现场进行勘察,对现场水、电、道路、临建设施等方面进行控制,为施工总平面布置提供依据。、参与编制项目质量保证计划、施工组织设计(施工方案)、作业指导书。、负责向班组作技术、安全、质量交底,下达施工任务并检查施工任务、质量目标完成情况。、负责施工测量定位、放线、沉降观测、技术复核、隐蔽验收。(6)、熟悉施工标准、规范、规程,并严格

13、执行;负责工程图纸、设计变更、建安规程、规范、标准图集的使用管理;负责设计变更洽商和标识。、明确关键过程、特殊过程,并对特殊过程进行连续监控;负责例外放行卡的填写、报批、标识记录工作;负责处理施工方案更改事宜。、负责对工程设备、施工工序、分项分部工程进行标识、记录及其标识物的管理。、参与制定检验和试验计划,参加过程检验和试验,参加分项、分部和单位工程质量评定,负责工程设备、施工工序状态的标识。(10)、负责施工过程不合格品的标识记录、隔离并报有关部门和人员;负责对工序、分项、分部工程轻微的不合格品的评审处置,由质检员检查;负责对轻微或一般的不合格材料、工程设备评审处置,向公司质监科、技术科上报严重不合格事故快报;参与一般不合格评审处置,并负责整改。(11)、制定成品保护措施计划,发现问题及时提出整改要求,规定整改措施,明确责任和期限。(12)、认真填写施工过程各种记录,并收集、整理、填写编目,送交审核。(13)、参加工程质量检查和质

展开阅读全文
相关资源
猜你喜欢
相关搜索

当前位置:首页 > 建筑/环境 > 施工组织

copyright@ 2008-2023 1wenmi网站版权所有

经营许可证编号:宁ICP备2022001189号-1

本站为文档C2C交易模式,即用户上传的文档直接被用户下载,本站只是中间服务平台,本站所有文档下载所得的收益归上传人(含作者)所有。第壹文秘仅提供信息存储空间,仅对用户上传内容的表现方式做保护处理,对上载内容本身不做任何修改或编辑。若文档所含内容侵犯了您的版权或隐私,请立即通知第壹文秘网,我们立即给予删除!