校园招聘宣讲总结.docx

上传人:p** 文档编号:816004 上传时间:2024-03-12 格式:DOCX 页数:5 大小:24.62KB
下载 相关 举报
校园招聘宣讲总结.docx_第1页
第1页 / 共5页
校园招聘宣讲总结.docx_第2页
第2页 / 共5页
校园招聘宣讲总结.docx_第3页
第3页 / 共5页
校园招聘宣讲总结.docx_第4页
第4页 / 共5页
校园招聘宣讲总结.docx_第5页
第5页 / 共5页
亲,该文档总共5页,全部预览完了,如果喜欢就下载吧!
资源描述

《校园招聘宣讲总结.docx》由会员分享,可在线阅读,更多相关《校园招聘宣讲总结.docx(5页珍藏版)》请在第壹文秘上搜索。

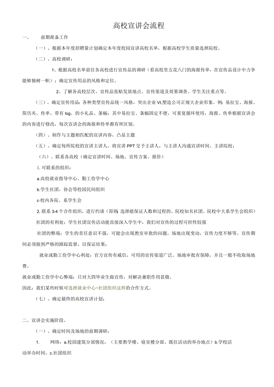
1、高校宣讲会流程一、前期准备工作(一)、根据本年度招聘量计划确定本年度校园宣讲高校名单,根据高校学生质量选择院校。(二)、高校调研:1、根据高校名单前往各高校进行宣传品的调研(看高校里五花八门的海报传单,在宣传品设计中力争能够独树一帜);确定宣传用品的风格和定位。2、了解各高校层次、宣传品张贴发放地点、宣传渠道及效果调查、学生关注重点等。(三)、确定宣传用品:各种类型宣传品统一风格,突出企业VI,塑造公司正规大企业形象。例:易拉宝、海报、简历夹、传单、带有log。的小礼品、条幅;其中易拉宝、条幅固定不便,可重复循环使用,海报、传单根据宣讲会的内容进行修改,每次宣讲会的海报和传单都有所区别。(四)

2、、制作与主题相匹配的宣讲内容,凸显主题(五)、确定每所院校的宣讲主讲人,将宣讲PPT交予主讲人,与主讲人沟通宣讲时间、主讲院校;(六)、联系各高校(确定宣讲时间、场地、宣传方案、报价)1.可联系的组织:a.高校就业指导中心、勤工俭学中心b.学生社团,协会等校园民间组织c校内各院、系学生会2.联系3-4个合作组织,进行约谈(原则:选择能保证人数和过程的、院校知名社团、院校中大系学生会组织)社团的有利处:学生社团宣传活动能直接深入学生中,我们对宣传的过程可控性较强社团的弊端:学生的责任意识不强,可能会出现教室审批的问题,场地出现变动,宣传力度不够等。宣传期间必须做到严格的跟踪监督,以保证结果;就业

3、或勤工俭学中心利处:官方宣传有威信,可用的宣传渠道广泛。场地审批有保障,并且一般不收取场地费。就业或勤工俭学中心弊端:只对大四毕业生做宣传,对解决兼职作用甚微。因此:我们某些时候可选择就业中心+社团组织这样的合作方式。(七)、确定最终的高校宣讲计划;二、宣讲会实施阶段。(一)、确定时间及场地的前期调研:1. 网络:a.校园建筑分部情况,(主要教学楼、寝室楼分部、既往活动的举办地点)b.学校活动举办时间,c.社团组织2. 宣讲会前两周,至少去各高校两到三次进行实地考察,通过各种渠道了解:a.学校的既往宣讲会情况,b.社团,系组织及内部人员的联系方式,c.校园建筑结构,受关注的场地,d.学生普遍的

4、作息时间,什么时候比较愿意听讲座e.学校能不能贴海报,哪些地方学生经常看;3. 查课表排除学生上课比较密集的时间。4. 联系所有能查到或打听到的社团,学生会,系干部。5. 联系学校的就业中心,勤工俭学处排除大型活动和避免集中的课程决定场地和时间。(二八制作宣讲会高校合作协议书并签定包含:a.宣讲时间;b.宣讲地点;c.宣传周期:详细的宣传时间及方式,制定宣传需到达的效果d.整体费用;e.根据到场人数或宣传力度制定的奖惩方案(三八准备宣传用品及宣讲设备、宣讲现场人员安排1 .宣传用品:印刷易拉宝、海报、传单、宣传册、条幅;带有log。水笔及其它现场礼品2 .宣讲现场设备:3 .宣讲现场人员安排:

5、宣传物品明细1 .硬盘1个2 .DV(架子)各1副3 .电脑1台4 .胶带2卷5 .相机(电池)2部6 .剪子2把7 .白版笔6支8 .翻页笔1个9 .条幅2条(外场、内场、活动字)10 .挂条幅的绳子11 .大头针1盒12 .扩音器(电池)1个13 .路标、易拉宝上的字若干14 .食品水15 .插线板的1个16 .音箱1台17 .装简历的袋子2份18 .装礼品的箱子1只,现场礼品、海报、宣传笔19 .胶棒1个(四)、校内宣传1 .传单发放:a.自习室b.查询课表,到重点系上课之前发放到桌面上或等下课后在教室门口发c.寝室发,每天晚上就寝之前人员:每场的前三天开始发传单,每天安排两人。a.五点

6、半或根据各学校的习惯,在学生下课出教学楼的时候发。B按照课表时间c.食堂,寝室楼外,校园里发三分之一,d.看一下海报的存活率2 .了解BBS的板块、内容。至少提前一周在各个板块发帖,根据各版块不同来制定不同的标题和话题。安排一个人固定的每天花一个小时来做校园BBS的发帖和管理工作。范例:论坛管理应急方案置顶帖每天关注,回答留言问题,或利用不同用户名炒热话题不能置顶帖每天必须顶贴,保证帖子保持在第一页。注意:各学校论坛情况不同,请参照备注中的版规操作,以免被封贴删帖。遇到尖锐或反面话题帖解决方案:a.不需正面回答,多发各类正面话题帖;被禁言、删帖、封id发帖人员在操作中一定要遵守各论坛版规,尽量

7、避免出现以上情况。如出现以上情况,解决方案:a换在其它板块发帖b.换用户名发帖或找在校学生帮忙发帖c.情况严重的,不要用广告语言发帖,可换作公益性的问题来发帖。例:在求职板块发布类似“在大学如何过上你的SOHO生活,请在X日XX地点参加讲座”。5.校外ip无法发文联络校园兼职,在校老师帮忙发帖。负责人起到监督作用,每天至少查看一次,确保有帖存在。3 .通过一切能找到的人脉,联系校班级辅导员、班长等这类能够组织人员的人,帮助宣传。4 .联系勤工俭学处,就业中心,看能不能有些辅助的宣传5 .海报张贴:a.寝室的宣传栏,b.校园的宣传栏,只要有就贴c.总的来说,校园里只要能贴广告的地方都要贴,前期去

8、学校踩点记录校园所有能宣传的点;6 .建立宣传监督体系,每所院校安排一人做宣传期间的监督工作,及时与合作方沟通宣传进度。(五)、宣讲现场按照人员安排各司其职,保证现场秩序有条不紊。范例:宣讲会当天工作安排1、组长:总协调2、员工A:设备的调式以及文件的拷贝(电脑、移动硬盘的携带)、DV、支架一幅、拍照1(以及后期的保管)标准:宣传篇(如果还没到开场时间就放完了,要保证及时衔接上)、PPT的顺利播放;DV要稳稳的架到场后的合适位置,保证主讲人能在画面的Zy清晰可见;相机要捕捉到人员最多、最精彩的瞬间)3、员工B:(根据现场情况安排1-2名员工)安排展台前答疑、结束后的咨询、监督展台同学的工作、结

9、束后简历的整理工作标准:要对同学的提问做到热情、细致、耐心的讲解,保证每位咨询的同学都能填简历。4、员工C迎宾工作、引位、现场秩序的总维护;标准:热情大方、面带微笑,保证到场同学每一个座位都是有效的。5、社团同学1:展台前发放传单6、社团同学2:室内海报的张贴、室内外条幅的悬挂7、社团同学3:室内海报的张贴、室内外条幅的悬挂8、社团同学4:门口礼物发放9、社团同学5:门口礼物发放10、长期兼职1:装礼盒11、长期兼职2:装礼盒宣讲会突发事件处理方案宣讲会前期一、如承办前期宣传活动的组织取消本次宣传?(注:协议中规定在七个工作日之前让我司得知)解决方案如下:在我司合作伙伴保证每所学校不低于2个的

10、情况下,且谈判时话说的不要那么的肯定;这样操作起来会多一份保障,聘用3位得力兼职,保证兼职前期对每所学校都了解;在宣传前期可做些相应培训;这样有利于处理,兼职培训时间:按协议书上的规定扣除违约金。二、经过我司调查后发现兼职的监督力度不够,导致该校50%以上都不知宣讲会的事情。解决方案如下:找到负责本次宣传的组织团体负责人,把事情说清楚;及时采取补救措施万分火急的时候工作人员就要承担此次任务,我们要把易拉宝摆放在该校人流最多的地方,兼职要去寝室、教学楼、主干道下面发放传单。三、如当天主讲人不能出席?解决方案如下:提前周就要和他确定时间以及他的出席情况,在临开场前两天还要与之核实;如确实由于某些原

11、因不能出席,我们在前两天得知后就要和其上级领导协调换人,如不能有人替换,我们要对主讲人所做的PPT内容很熟悉,我们部门也完全可以有人跟上,改变讲授思路,与人力资源相贴近的内容,例如:介绍公司、现场答疑宣讲会当天一、如宣讲当天突遇电脑、多媒体、迈克不好使?解决方案如下:1、确保你的组织负责人开场前1小时内在场,这样他可以联系到相关的负责人;在此之前你同时也要问清此方面的事情,要提前得到这方面负责人老师的联系方式,以便及时取得联系,如电脑不好使,提前告之主讲人自备电脑并提前一天要到主讲人的PPT;我们要把主讲人所需文件提前拷贝到U盘上,如迈克不好使,我们可以携带扩音器,注:以上情况在租借场地时一定

12、要问清楚,所以开宣讲会时都是可以避免的。二、如开场前人数不足50人?解决方案如下:即时发传单(人流最集中地、场地门口)调动他所属的组织成员(事先要与其打好招呼;掌握他所属组织的人员数量,以及它的可操作性)调动他身边的朋友三、如当天到场人数超出场地实际座位数?解决方案如下:场地门口要摆有桌子,确保前来听讲座没有固定座位的人都能填一份简历再离开,如能增添活动座位的话,要事先和负责人协调好,开场前就要放好一定数量的活动座椅,四、如宣讲会当天讲师所讲效果不是很理想,导致到场同学大部分都不填简历表,或者中途离场同学很多!解决方案如下:1、答疑的人员可以有很大的机会能挽回这个场面五、停电?宣讲会后期一、如当天所带简历(物品)不够?解决方案如下:及时找到最近的复印社复印如办公室有人,可相应调动人员送一部分(除简历之外的其他急需物品)如办公室有人,可协调现场人员去取一部分(除简历之外的其他急需物品)三、宣讲效果评估阶段(一)、简历处理,。及时处理宣讲会简历(最好在宣讲结束后一周内),按招聘流程执行招聘过程。(二)、宣讲效果评估制作各院校的宣讲效果及成本a.宣讲会到场人数b.宣讲会收到简历数c.初试通过人数d.复试通过人数e.签约人数f.宣讲成本费用:所用宣传品、礼品费用;交付合作方的场地及宣传费用;宣讲当天的各项花费效果:由成本签约人数得出每所院校招聘的费用:XX元人

展开阅读全文
相关资源
猜你喜欢
相关搜索

当前位置:首页 > 办公文档 > 工作总结

copyright@ 2008-2023 1wenmi网站版权所有

经营许可证编号:宁ICP备2022001189号-1

本站为文档C2C交易模式,即用户上传的文档直接被用户下载,本站只是中间服务平台,本站所有文档下载所得的收益归上传人(含作者)所有。第壹文秘仅提供信息存储空间,仅对用户上传内容的表现方式做保护处理,对上载内容本身不做任何修改或编辑。若文档所含内容侵犯了您的版权或隐私,请立即通知第壹文秘网,我们立即给予删除!