555定时器原理与555定时器芯片内部电路分析.docx

上传人:p** 文档编号:826880 上传时间:2024-03-15 格式:DOCX 页数:21 大小:656.63KB
下载 相关 举报
555定时器原理与555定时器芯片内部电路分析.docx_第1页
第1页 / 共21页
555定时器原理与555定时器芯片内部电路分析.docx_第2页
第2页 / 共21页
555定时器原理与555定时器芯片内部电路分析.docx_第3页
第3页 / 共21页
555定时器原理与555定时器芯片内部电路分析.docx_第4页
第4页 / 共21页
555定时器原理与555定时器芯片内部电路分析.docx_第5页
第5页 / 共21页
555定时器原理与555定时器芯片内部电路分析.docx_第6页
第6页 / 共21页
555定时器原理与555定时器芯片内部电路分析.docx_第7页
第7页 / 共21页
555定时器原理与555定时器芯片内部电路分析.docx_第8页
第8页 / 共21页
555定时器原理与555定时器芯片内部电路分析.docx_第9页
第9页 / 共21页
555定时器原理与555定时器芯片内部电路分析.docx_第10页
第10页 / 共21页
亲,该文档总共21页,到这儿已超出免费预览范围,如果喜欢就下载吧!
资源描述

《555定时器原理与555定时器芯片内部电路分析.docx》由会员分享,可在线阅读,更多相关《555定时器原理与555定时器芯片内部电路分析.docx(21页珍藏版)》请在第壹文秘上搜索。

1、555定时器原理555定时器是数模结合的集成电路,它的内部结构由三个串联的5k电阻、两个比较器、一个RS触发器、一个反向器和放电开关管T组成。三个串联电阻接电源VCC,每个电阻上的压降是1/3VCCo上面的比较器的同相端接2/3VCC,下面的比较器反相端接1/3VCC这两个电压要记住,经常要用到的。555定时器内部线路图6脚是高触发端,2脚是低触发段。RS触发器是由2个与非门的输入端和输出端交叉反馈连接,RS触发是双稳态触发器,有O态和1态。3脚是输出端,7脚是放电端,如果输出低电位,RS触发器Q端置1,开关管放电,7脚拉低成低电位;如果7脚接上拉电阻,则7脚电位与输出端3脚相同。555定时器

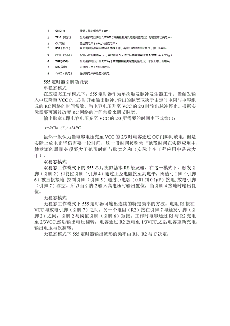
2、引脚图引御名称功畿1GND()接烟,作为低电平(OV)2TRIG收发当此引脚电压降至1/3WX(或由拴制海丸定的阈值电压时输出雌出高电平3OUT(融)儡出高电平(k)或低电平4RST(艮位)当此引脚接高电平时定8寸器工作,当此引腱地时芯片复位,输出低电平SCTRL控制)控制芯片的阑值电压(当此管期S交时小队两阖值电压为1/3VCc与2/3%)6THR(HOfi)当此引脚电压升至2/3%(或由控制挪夬定的阂值电压时洛土雌出低电平,7DIS(放电)内接回,用于给电容放电8*VrCC(供电提供高电平并给芯片供电.555定时器引脚功能表单稳态模式在应稳态工作模式下,555定时器作为单次触发脉冲发生器工

3、作。当触发输入电压降至VCC的1/3时开始输出脉冲。输出的脉宽取决于由定时电阻与电容组成的RC网络的时间常数。当电容电压升至VCC的2/3时输出脉冲停止。根据实际需要可通过改变RC网络的时间常数来调节脉宽。输出脉宽t,即电容电压充至VCC的2/3所需要的时间由下式给出:t=RCn(3)IARC虽然一般认为当电容电压充至VCC的2/3时电容通过OC门瞬间放电,但是实际上放电完毕仍需要一段时间,这一段时间被称为“弛豫时间在实际应用中,触发源的周期必须要大于弛豫时间与脉宽之和(实际上在工程应用中是远大于)。双稳态模式双稳态工作模式下的555芯片类似基本RS触发器。在这一模式下,触发引脚(引脚2)和复

4、位引脚(引脚4)通过上拉电阻接至高电平,阈值弓I脚(引脚6)被直接接地,控制引脚(引脚5)通过小电容(0.01到0.1F)接地,放电引脚(引脚7)浮空。所以当引脚2输入高电压时输出置位,当引脚4接地时输出复位。无稳态模式无稳态工作模式下555定时器可输出连续的特定频率的方波。电阻Rl接在VCC与放电引脚(引脚7)之间,另一个电阻(R2)接在引脚7与触发引脚(引脚2)之间,引脚2与阈值引脚(引脚6)短接。工作时电容通过Rl与R2充电至2/3VCC,然后输出电压翻转,电容通过R2放电至1/3VCC,之后电容重新充电,输出电压再次翻转。无稳态模式下555定时器输出波形的频率由Rl、R2与C决定:f=

5、l(2).C.(1+2)zicfGNDo输出高电平时间由下式给出:high=In(Ri+%)C输出低电平时间由下式给出:low=In(2)-R2-CV2CCRl的额定功率要大于Ai.对于双极型555而言,若使用很小的Rl会造成OC门在放电时达到饱和,使输出波形的低电平时间远大于上面计算的结果。为获得占空比小于50%的矩形波,可以通过给R2并联一个二极管实现。这一二极管在充电时导通,短路R2,使得电源仅通过RI为电容充电;而在放电时截止,以达到减小充电时间降低占空比的效果。四种555定时器方波电路Ol占空比可调的方波发生器CB555定时器的工作原理表如下:RdnUt3RdSdQU.TOXXXXX

6、低电平电压(O)导通1以3UCCO1O低电平电压(O)导通13cc3Uce1O1高电平电压(1)截至13Ucc11保持保持DB8475f621l利用CB555定时器设计方波电路原理图占空比可调的方波信号发生器分析如上图所示,电路只要一加上电压VDD,振荡器便起振。刚通电时,由于C上的电压不能突变,即2脚电位的起始电平为低电位,使555置位,3脚呈高电平。C通过AR、Dl对其充电,充电时间CRtA7.0-充。压充到阈值电平2/3VDD时,555复位,3脚转呈低电平,此时C通过DI、RB、555内部的放电管放电,放电时间CRtB7.0-放。则振荡周期为放充ttT占空比EAi频率1SF02555定时

7、器的方波发生器这是一个无线电信号线路和电视的最有用的方波发生器项目。方波是最适合用于测试信号的中频(IF)地带,将通过中频变压器没有任何衰减,不管是什么电路的调谐频率。555TImer是配置非稳态运行,这意味着它将触发本身作为一个多谐振荡器自由运行。计时元件电阻RI、R2和电容器(C1C6)的值已在下图标出;六个电容器分别产生六种频率,即1Hz、10Hz、IoOHz、IkHz、IOkHz、100kHzo03秒信号的发生电路秒信号发生电路由集成电路555定时器与RC组成的多谐振荡器构成。需要的芯片有集成电路555定时器,还有电阻和电容。下图为其电路图:Vcc-L振荡电路是数字钟的核心部分,它的频

8、率和稳定性直接关系到表的精度。因此选择555定时器构成的多谐振荡器,其中电容Cl为47微法,C2为0.01微法,两个电阻Rl=R2=10K欧姆。此时在电路的输出端就得到了一个周期性的矩形波,其振荡频率为:f=1.43(Rl+2R2)C由公式代入Rl,R2和C的值得,f=lHz,即其输出频率为IHZ的矩形波信号。04555定时器实现波形发生器555定时器的功能主要由两个比较器决定。两个比较器的输出电压控制RS触发器和放电管的状态。在电源与地之间加上电压,当5脚悬空时,则电压比较器Cl的同相输入端的电压为2VCC3,C2的反相输入端的电压为VCC/3。若触发输入端TR的电压小于VCC/3,则比较器

9、C2的输出为0,可使RS触发器置1,使输出端OUT=1。如果阈值输入端TH的电压大于2VCC/3,同时TR端的电压大于VCC/3,则Cl的输出为O,C2的输出为1,可将RS触发器置0,使输出为低电平。多谐振荡器原理图THR和TRI分别为基准电压为2VCC/3和VCC/3的两个比较器;当初始电容CI两端的电压值小于VCC/3时,输出端输出高电平,则在输出端和Cl之间产生电位差,于是通过二极管Dl给电容充电,在Cl两端电压小于2VCC/3时输出端一直输出高电平;当电容两端电压由充电上升到2VCC/3时,555定时器输出端输出低电平,此时电容Cl两端的电压高于输出端,于是电容放电,直到电容两端电压降

10、到VeC/3,输出端电压变为高电平,于是产生稳定的方波。其中占空比和方波的频率由两个电位器来调节。充电的时间由电流的大小决定,即由充放电的电路中的电阻大小所决定,故可通过调节充电和放电电路中的电阻的大小来调节方波的占空比和频率。(1)积分电路通过运算放大器构成的反相积分器。通过积分电路可将方波滤成三角波。(2)RC低通滤波通过对电容C4的充电和放电,可将规则三角波滤成规则的正弦波。R5 W 50kC447nF555定时器芯片内部电路分析555定时器芯片由于使用方便灵活,应用非常广泛。常用在波形的产生与变化、测量与控制等许多领域。家用电器、电子玩具中都很常见,是非常经典的一款芯片。究竟有多经典,

11、甚至可以出它的手办模型。由于广受市场欢迎,许多芯片公司都各自推出了555定时器芯片。尽管产品型号繁多,芯片内部电路的实现不尽相同,但他们最终实现的功能和外部引脚的排列完全相同。下面就以其中一款555定时器芯片为例,分析芯片的内部电路,讲解其工作原理。只要了解了芯片的工作原理,看各种芯片的应用电路时就会得心应手。目录:一、芯片引脚定义二、芯片内部结构三、等效图组成说明四、等效图各功能区分析:分压电路+电压比较器五、等效图各功能区分析:RS触发器六、等效图各功能区分析:电压比较器+RS触发器七、等效图各功能区分析:555定时器芯片的PIN5(第5脚)八、等效图各功能区分析:555定时器芯片的PIN

12、3(第3脚)九、等效图各功能区分析:555定时器芯片的PIN4(第4脚)、P1N7(第7脚)十、最后一、芯片引脚定义555定时器有8个脚,各脚定义如下。各脚的详细定义见下表。(英文名称均为缩写)引脚名称功能1 GND()接地,作为低电平(OV)2 TRIG触发当此引脚电压降至1/3VeC(或由控制端决定的制值电压)时输出湍给出禽电平。3 OUT(融)输出高电平(+VCC)或低电平。4 RST(复位)当此引脚接高电平时定时器工作,当此引脚接地时芯片复位,输出低电平。5 CTRL(控制)控制芯片的阈值电压。(当此管脚接空时默认两诩值电压为1/3/CC与2/3VCC).6 THR(用值)当此引脚电压

13、升至2/3/CC(或由控制端决定的崩值电压)时输出巡给出低电平。7 DIS()内接OC门,用于给电容放电。8 次CC(供电)提供高电平并给芯片供电。二、芯片内部结构打开555定时器的数据手册,可以看到芯片的内部电路。用不同颜色划分一下电路的功能区块。555TimerInternalSchematics包括:ThresholdComparator(门限比较器,就是个电压比较器)TriggerCOmParatOr(触发比较器,就是个电压比较器)VoltageDiVider(分压电路)FliP-FIoP(触发器,这里也叫RS触发器、复位/置位触发器、SR锁存器)OUtPUt扁出电路)DiSCharg

14、e(放电电路)看起来有点复杂,等效简化为下图后就一目了然啦。(GNO)IrWo三、等效图组成说明Cl和C2就是两个电压比较器,即上文提到过的ThresholdCOmParatOr(门限比较器)和TriggerCOmParatOr(触发比较器)。PIN 3 (Oulput)FIiP-Flop(触发器),这里又叫RS触发器。PIN1PIN2(GNO)11Wr输出脚有个反相器。能将输入的低电平反相为高电平输出,同样能将输入的高电平反相为低电平输出。(高电平可以简单理解为电压接近电源电压Vcc,低电平可以简单理解为电压接近0)PIN1PIN2(GND)IrW0ReSet(复位)和DiSCharge(放电):PIN4为输入引脚,为低电平时整个芯片处于复位状态,芯片不可用。PIN7是放电引脚,用来给外部电路放电。PIN1PIN2(GNO)EWoVoltageDiVider(分压电路)0PIN1PIN2(OND)(TnWo四、等效图各功能区分析:分压电路+电压比较器3个5k电阻将Vcc电压三等分。2/3VCC输入到电压比较器CI的反向输入端。I/3Vcc输入到电压比较器C2的正向输入端。(Threshold)+VccPIN6(Trigger)VCC电压的范围,需要查看芯片的数据手册,这里的数据手册标示为5

展开阅读全文
相关资源
猜你喜欢
相关搜索

当前位置:首页 > 通信/电子 > 电子设计

copyright@ 2008-2023 1wenmi网站版权所有

经营许可证编号:宁ICP备2022001189号-1

本站为文档C2C交易模式,即用户上传的文档直接被用户下载,本站只是中间服务平台,本站所有文档下载所得的收益归上传人(含作者)所有。第壹文秘仅提供信息存储空间,仅对用户上传内容的表现方式做保护处理,对上载内容本身不做任何修改或编辑。若文档所含内容侵犯了您的版权或隐私,请立即通知第壹文秘网,我们立即给予删除!