350MW超临界循环流化床锅炉仪控设备选型研究.docx

上传人:p** 文档编号:828077 上传时间:2024-03-15 格式:DOCX 页数:7 大小:101.88KB
下载 相关 举报
350MW超临界循环流化床锅炉仪控设备选型研究.docx_第1页
第1页 / 共7页
350MW超临界循环流化床锅炉仪控设备选型研究.docx_第2页
第2页 / 共7页
350MW超临界循环流化床锅炉仪控设备选型研究.docx_第3页
第3页 / 共7页
350MW超临界循环流化床锅炉仪控设备选型研究.docx_第4页
第4页 / 共7页
350MW超临界循环流化床锅炉仪控设备选型研究.docx_第5页
第5页 / 共7页
350MW超临界循环流化床锅炉仪控设备选型研究.docx_第6页
第6页 / 共7页
350MW超临界循环流化床锅炉仪控设备选型研究.docx_第7页
第7页 / 共7页
亲,该文档总共7页,全部预览完了,如果喜欢就下载吧!
资源描述

《350MW超临界循环流化床锅炉仪控设备选型研究.docx》由会员分享,可在线阅读,更多相关《350MW超临界循环流化床锅炉仪控设备选型研究.docx(7页珍藏版)》请在第壹文秘上搜索。

1、循环流化床作为节能环保低碳的洁净煤发电技术,近30a来在我国得到快速发展和应用。国家能源集团国神公司是全球循环流化床机组装机容量最大的企业,拥有中温中压、高温高压、超高压、亚临界、超临界各类型的循环流化床锅炉产品和技术。公司联合装备企业和研发机构,汇聚各类技术专家,着眼于不同循环流化床机组在经济和环保运行水平的差异,发现问题、分析问题、解决问题,推动循环流化床发电技术向大型化、高参数、高负荷调节比、深度调峰和智能智慧方向迈进。充分发挥技术研究院作用,进一步挖掘循环流化床机组在经济性、灰渣综合利用、环保升级改造、深度节能等方面的潜能。文章结合示范工程660MW高效超超临界汽轮发电机组配套的燃煤C

2、FB锅炉。工程采用高效超超临界参数直流炉、循环流化床燃烧方式,一次中间再热、单炉膛、带外置床、平衡通风、固态排渣、设置紧急补水系统、采用带循环泵启动系统、燃煤锅炉、半露天布置,运转层以下封闭,运转层以上敞开,炉顶设轻型屋盖,全钢架结构,同步设置炉内烟气SNCR脱硝。针对超临界循环流化床锅炉仪表难以选型的问题,在明确循环流化床锅炉特点的基础上,对压力测量仪表、温度测量仪表、仪控电缆、烟气分析仪等设备在选型中的难点进行了分析,并根据同类型机组工程经验给出了选型建议。同时,针对性地提出了一种用于超临界循环流化床锅炉的防堵型压力取样装置。燃煤电站在我国能源体系中占有很高的比重,目前燃煤电站烟气中的NO

3、X、SO2以及烟尘对大气的污染已成为一个不容忽视的问题。据统计,60%以上的NOx是由煤炭燃烧所产生的,近年来随着环保要求日益严格,如何控制煤炭燃烧过程中NOx的排放是目前研究的重点。循环流化床(circulatingfluidizedbedboiler,CFB)燃烧技术是近三十年来迅速发展起来的一种新型洁净煤燃烧技术,其主要特点为炉内有大量的混合床料与脱硫剂,在流化状态下进行反复的燃烧和脱硫反应,在实现炉内脱硫的同时抑制了氮氧化物的生成。该技术还具有煤种适应性广、负荷调节性能好和灰渣易于利用等优点,是目前洁净煤发电技术研究的重点。我国CFB燃烧技术的发展起步较晚但进步较快,截止年底,我国已有

4、不同容量的CFB机组多台,投入商业运行的发电容量1亿kW,已投运的300MW级CFB机组达到多台。1超临界CFB锅炉仪表选型特殊点超临界CFB锅炉运行时,床料在燃烧室内呈流化状态进行燃烧,未燃尽的床料通过旋风分离器分离后再次送入燃烧室内进行二次燃烧。与普通的煤粉炉相比,CFB锅炉的燃烧方式更为复杂。因此,超临界CFB锅炉仪控设备的选型应结合锅炉结构特性及运行维护的经验开展。仪控设备选型设计主要应从以下几个方面进行考虑。1)仪表的防堵及防磨损设计在CFB锅炉的运行维护过程中,如何解决仪表的堵塞及磨损问题,是影响CFB锅炉技术发展的重要因素。CFB锅炉仪表的磨损主要发生在锅炉内固体浓度较高、流速较

5、快的区域,包括燃烧室下部、旋风分离器、返料装置等区域。在此类区域附近设置的仪表长期受到固体离子的冲刷,在正常运行中其磨损程度均远高于其他区域的仪表。因此在循环流化床锅炉烟气侧测量仪表的设置和选型方面需要进行特殊考虑和设计,既要保证测量准确还要保证仪表本身的防磨损。由于CFB锅炉为正压锅炉,正常运行中压力测点取样管内容易积累粉尘使得取样管堵塞,因此对于炉膛、烟道、返料装置等部位设置的压力及差压测点需要设置相应的防堵措施及定期吹扫装置。2)需增加设置的测点CFB锅炉与常规燃煤机组相比,其燃料是在锅炉内进行反复燃烧的,初步燃烧后的气固混合物离开炉膛后进入旋风分离器进行分离,分离后的固体颗粒通过高压流

6、化风重新送回炉膛进行燃烧。循环燃烧的特性使得运行时需要对高压流化风参数、旋风分离器参数以及返料装置参数进行测量,用于对炉膛燃烧状况进行控制。同时,CFB锅炉的脱硫反应是在炉内进行的,通过在炉内加入石灰石的方式进行脱硫,在加入石灰石时需要精确控制其加入量以确保脱硫效果,同时降低运行成本。因此要对石灰石料仓料位及给料量进行检测。3)不建议设置炉膛火焰电视CFB锅炉内燃料是呈高速流化状态进行燃烧的,与传统的燃煤锅炉有很明显的区别,难以直接观察到炉膛的燃烧情况,因此CFB锅炉一般不设置火焰电视系统。4)不建议设置炉管泄漏探测装置CFB锅炉在运行过程中其噪声较大,会严重干扰到炉管泄漏探测装置的工作,使其

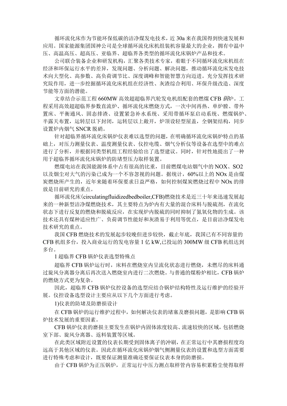
7、难以判断锅炉爆管情况,因此不建议设置炉管泄漏探测装置。本文的主要研究内容是依托于某350MW超临界CFB机组对超临界循环流化床锅炉压力、温度的测量以及电缆选型等内容进行研究,该工程锅炉为一次中间再热,锅炉由主循环回路(包括炉膛、旋风分离器、回料器以及炉内屏过、屏再、冷渣器等)、尾部烟道(包括中过、低过、低再和省煤器)、空气预热器3部分组成,整体采取M型布置方式,其整体结构如图1所示。炉膛为单炉膛单布风板水冷风室结构,水冷风室为两侧进风。炉内布置屏过、屏再和水冷隔墙,采用低质量流速垂直管技术膜式水冷壁。由以上工艺系统介绍可知,超临界循环流化床机组锅炉汽水以及汽机侧仪控设备的选型设计同超临界煤粉锅

8、炉区别不大,其特殊性主要体现在锅炉本体以及常规煤粉锅炉所没有的相关系统上,其中,又以床温和床压的控制为关键点。提高床温有利于煤中挥发物的析出,缩短燃尽时间,但床温同时会受到灰熔点和最佳脱硫温度的限制,因此,为了兼顾燃烧效率和脱硫效率,平均床温一般控制在87(C920C之间。而床压的高低不仅影响物料流化,也会造成锅炉的结渣,正常运行时,床压应控制在7kPa8kPa0对过程参数准确的检测是控制的先决条件,传统的仪表选型方案往往只注重仪表的精度、测量范围等参数,没有考虑到CFB锅炉复杂的内部条件,导致仪表的使用寿命较短,本文根据超临界CFB锅炉结构和工艺系统的特点对仪表的选型进行了针对性的分析。2炉

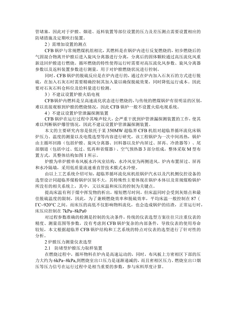
9、膛压力测量仪表选型2.1 防堵型炉膛压力取样装置在燃烧过程中,循环物料在炉内是高速运动的,同时,布风板上方密相区下部的压力大约为6kPa8kPa,到燃烧室出口压力是逐渐递减的,而且密相区压力、燃烧室出口烟压等压力信号在运行过程中是相当重要的参数,参与床料厚度计算。在机组运行中,若炉膛压力测点发生堵塞现象,会使运行人员错误判断床料的厚度,导致厂用电量增加,严重时还会造成床料流化不良而使锅炉结焦。为了防止仪表管堵塞,一般采取的方法是增加防堵取样装置,定期使用压缩空气对仪表管路进行吹扫,这种方式基本可以防止堵塞。但是由于该装置需要稳定的仪表气源,操作吹扫过程把握要准,因此,在锅炉的实际运行中,大多数

10、的防堵取样装置常常会成为闲置没用的装置。本文根据多个工程运行经验总结出一种防堵取样装置,该装置采用特殊形式防磨、防堵型测量装置,采用小口径、大倾角防堵型测量取样管,能够避免物料顺着取压管进入仪表引压管而堵塞测量,其结构如图2所示。图1超临界循环流化床锅炉本体结构图Krl压力变送器炉墙S仪表阀图2超临界CFB锅炉防堵取样装置示意图2.2 炉膛压力仪表布置CFB锅炉中炉膛压力是调节的关键参数,为了对炉膛压力进行准确监测,一般压力仪表采取冗余设置。直观来说,对同一个被测量设置越多的仪表,控制系统的安全裕量就越高,同时,被测量也越能反映真实的工况,避免由于被测空问过大,仪表过于分散使被测量的局部变化无

11、法被测得。但是过多的仪表不可避免地增加了工程成本,也不便于运行过程中的检修维护工作。本文对同类型机组实施案例进行总结,得出CFB锅炉相关部位压力测点设置如下:炉膛床层压力测点8点(左右侧各4点)、炉膛下部压力测点4点(左右侧各2点)、炉膛中部压力测点2点(左右侧各1点)、炉膛压差测点2点(左右侧各1点)、炉膛上部压力测点18点(左右侧各9点)、旋风筒差压测点3点(每旋风筒1点)、旋风筒出口压力测点(每旋风筒1点)、U阀密度测点(每旋风筒2点)、U阀料位测点(每旋风筒2点)、U阀入口静压测点(每旋风筒1点)、U阀出口静压测点(每旋风筒2点)。3系统的应用情况超临界CFB锅炉温度仪表设置主要有床温

12、、壁温、炉膛温度、旋风分离器入出口烟温、回料器灰温测量。由于CFB锅炉特殊的燃烧方式,大量高温粒子不断在锅炉内循环,在这些粒子经过的区域,仪表取样元件受到剧烈的磨损,同时由于其高温环境,很容易被损坏。温度元件的磨损问题造成日常维护量大,检修费用高昂,同时严重影响了机组的安全稳定运行,因此,CFB锅炉的温度测量元件选型应重点考虑耐磨、维护量小的检测元件。本文经过对同类型机组工程总结,得出超临界CFB锅炉温度元件选型原则如下:对于锅炉密相区来说,其难点是床温的测量,i般通过在炉膛燃烧室内密相区分层布置多支热电偶以获得准确的床温。考虑到床温的最高运行值不会超过1000,因此宜选用分度号为K(适用于0

13、1200C范围内的测量)的热电偶。锅炉床层前后墙分别布置8支K分度热电偶,分为炉左、炉中、炉右3个区域,热电偶型号宜选用WRN2-4325NM,双支型,精度1级,Ll=1000mm850mm,高温耐磨型,耐磨段长度20Omm,保护套管25mm,带法兰,配安装管座长750mm,32mm3,安装管座法兰与保护管法兰配对,配防水型接线盒。对于锅炉稀相区、旋风分离器入出口烟温以及回料器灰温等测量,其最高运行温度均不会超过IoOO,因此选用K分度热电偶可以满足运行要求。这部分元件的选型主要注意的问题是应配耐磨保护管,综合考虑成本因素,位于安装套管内的热电偶保护管材质可为不锈钢Ierl8Ni9Ti,但伸出

14、安装套管外进入炉膛的热电偶保护管材质应为特种耐磨耐高温合金钢。CFB锅炉金属壁温元件的选取与常规锅炉区别不是很大,主要是因炉型不同导致测点安装位置及数量上的差异。鉴于炉膛安全监控系统(FSSS)、汽机数字电液控制系统(DEH)、汽机本体紧急跳闸系统(ETS)、给水泵汽机电液控制系统(MEH)、给水泵汽机紧急跳闸系统(METS)对机组安全运行至关重要,回路处理速度要求高,建议采用成熟的常规控制系统。旁路控制系统采用常规控制方案。机组SOE点要求有1ms的分辨率,建议仍采用硬接线方式接入常规Dl卡或专用SOE卡。用于影响机组安全运行的主机和主要辅机的保护不纳入总线控制,用于联锁保护的气动开关阀、电

15、磁阀不纳入现场总线。由于主厂房内电磁阀控制的二位式气动阀门布置较为分散,如采用带总线接口的阀岛进行控制不太合适,应采用常规I/O方式接入DCSo用于重要保护连锁的开关量仪表,如压力/差压、液位、温度等过程开关不纳入现场总线系统。电动执行机构均考虑采用具有现场总线接口的设备,重要回路的电动执行机构采用冗余接口或常规硬接线方式。调节型气动执行机构,用于非重要回路的设备采用总线型式,用于重要回路的设备采用常规硬接线方式。变送器均采用现场总线型智能变送器,重要系统的变送器,采用常规硬接线方式。380V电动机及电气开关柜控制纳入现场总线,重要对象(保安段)采用冗余接口。在离主厂房较远或现场监测点比较集中

16、的区域,如在炉顶壁温区域、发电机本体温度区域等温度监视密集区可采用远程I/O或智能前端接入DCS系统。4仪控电缆选型超临界CFB锅炉电缆的选型原则与常规燃煤机组基本一致,应注意的是耐高温电缆的应用范围有所变化,本文对CFB锅炉机组中耐高温电缆的选取范围进行了分析总结,耐高温电缆用于炉膛吹灰器、火检探头、床上/床下燃烧器点火柜、床下点火风道执行机构、二次风门执行机构、疏水罐液位开关、管道层设备(如抽汽逆止阀、抽汽电动门、抽汽温度、抽汽管壁温)、汽机本体及接线盒等。对于电缆的具体型号、截面积以及芯数,需要根据不同的工程进行实际选型,本文根据CFB锅炉设计经验给出了一般性的电缆基本选型表,供读者参考,具体内容见表Io冷卖普通St电鲤型号,穆面,芯数耐离温型对应31号耐低温型对应31号电源电傻ZR

展开阅读全文
相关资源
猜你喜欢
相关搜索

当前位置:首页 > 行业资料 > 能源与动力工程

copyright@ 2008-2023 1wenmi网站版权所有

经营许可证编号:宁ICP备2022001189号-1

本站为文档C2C交易模式,即用户上传的文档直接被用户下载,本站只是中间服务平台,本站所有文档下载所得的收益归上传人(含作者)所有。第壹文秘仅提供信息存储空间,仅对用户上传内容的表现方式做保护处理,对上载内容本身不做任何修改或编辑。若文档所含内容侵犯了您的版权或隐私,请立即通知第壹文秘网,我们立即给予删除!