《重点场所安全检查要点清单》.docx

上传人:p** 文档编号:829634 上传时间:2024-03-15 格式:DOCX 页数:3 大小:17.50KB
下载 相关 举报
《重点场所安全检查要点清单》.docx_第1页
第1页 / 共3页
《重点场所安全检查要点清单》.docx_第2页
第2页 / 共3页
《重点场所安全检查要点清单》.docx_第3页
第3页 / 共3页
亲,该文档总共3页,全部预览完了,如果喜欢就下载吧!
资源描述

《《重点场所安全检查要点清单》.docx》由会员分享,可在线阅读,更多相关《《重点场所安全检查要点清单》.docx(3页珍藏版)》请在第壹文秘上搜索。

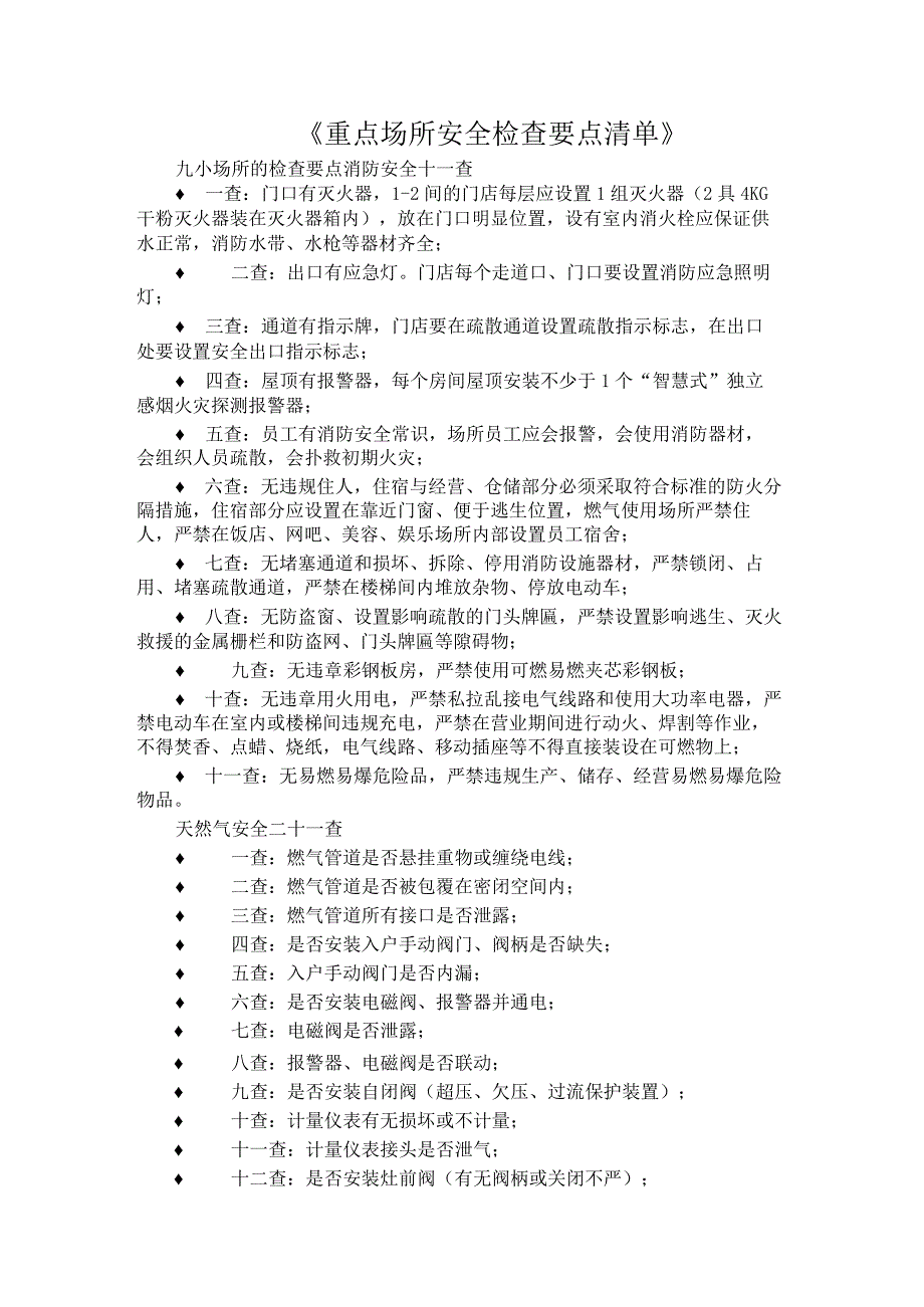
1、重点场所安全检查要点清单九小场所的检查要点消防安全十一查 一查:门口有灭火器,1-2间的门店每层应设置1组灭火器(2具4KG干粉灭火器装在灭火器箱内),放在门口明显位置,设有室内消火栓应保证供水正常,消防水带、水枪等器材齐全; 二查:出口有应急灯。门店每个走道口、门口要设置消防应急照明灯; 三查:通道有指示牌,门店要在疏散通道设置疏散指示标志,在出口处要设置安全出口指示标志; 四查:屋顶有报警器,每个房间屋顶安装不少于1个“智慧式”独立感烟火灾探测报警器; 五查:员工有消防安全常识,场所员工应会报警,会使用消防器材,会组织人员疏散,会扑救初期火灾; 六查:无违规住人,住宿与经营、仓储部分必须采

2、取符合标准的防火分隔措施,住宿部分应设置在靠近门窗、便于逃生位置,燃气使用场所严禁住人,严禁在饭店、网吧、美容、娱乐场所内部设置员工宿舍; 七查:无堵塞通道和损坏、拆除、停用消防设施器材,严禁锁闭、占用、堵塞疏散通道,严禁在楼梯间内堆放杂物、停放电动车; 八查:无防盗窗、设置影响疏散的门头牌匾,严禁设置影响逃生、灭火救援的金属栅栏和防盗网、门头牌匾等隙碍物; 九查:无违章彩钢板房,严禁使用可燃易燃夹芯彩钢板; 十查:无违章用火用电,严禁私拉乱接电气线路和使用大功率电器,严禁电动车在室内或楼梯间违规充电,严禁在营业期间进行动火、焊割等作业,不得焚香、点蜡、烧纸,电气线路、移动插座等不得直接装设在

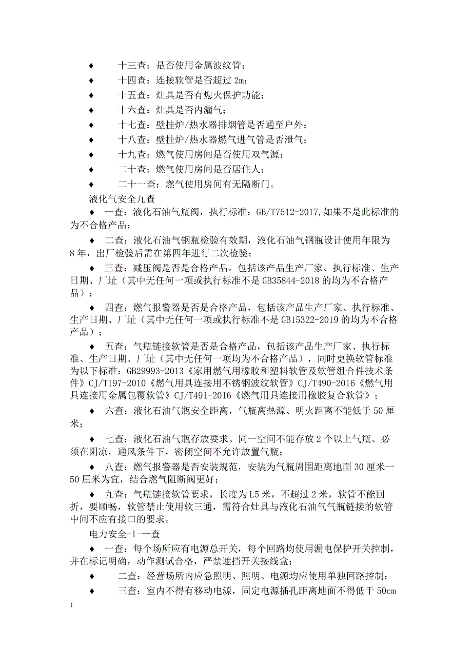
3、可燃物上; 十一查:无易燃易爆危险品,严禁违规生产、储存、经营易燃易爆危险物品。天然气安全二十一查 一查:燃气管道是否悬挂重物或缠绕电线; 二查:燃气管道是否被包覆在密闭空间内; 三查:燃气管道所有接口是否泄露; 四查:是否安装入户手动阀门、阀柄是否缺失; 五查:入户手动阀门是否内漏; 六查:是否安装电磁阀、报警器并通电; 七查:电磁阀是否泄露; 八查:报警器、电磁阀是否联动; 九查:是否安装自闭阀(超压、欠压、过流保护装置); 十查:计量仪表有无损坏或不计量; 十一查:计量仪表接头是否泄气; 十二查:是否安装灶前阀(有无阀柄或关闭不严); 十三查:是否使用金属波纹管; 十四查:连接软管是否超

4、过2m; 十五查:灶具是否有熄火保护功能; 十六查:灶具是否内漏气; 十七查:壁挂炉/热水器排烟管是否通至户外; 十八查:壁挂炉/热水器燃气进气管是否泄气; 十九查:燃气使用房间是否使用双气源; 二十查:燃气使用房间是否居住人; 二十一查:燃气使用房间有无隔断门。液化气安全九查 一查:液化石油气瓶阀,执行标准:GB/T7512-2017,如果不是此标准的为不合格产品; 二查:液化石油气钢瓶检验有效期,液化石油气钢瓶设计使用年限为8年,出厂检验后需在第四年进行二次检验; 三查:减压阀是否是合格产品。包括该产品生产厂家、执行标准、生产日期、厂址(其中无任何一项或执行标准不是GB35844-2018

5、的均为不合格产品); 四查:燃气报警器是否是合格产品,包括该产品生产厂家、执行标准、生产日期、厂址(其中无任何一项或执行标准不是GB15322-2019的均为不合格产品); 五查:气瓶链接软管是否是合格产品,包括该产品生产厂家、执行标准、生产日期、厂址(其中无任何一项均为不合格产品),同时更换软管标准为以下标准:GB29993-2013家用燃气用橡胶和塑料软管及软管组合件技术条件CJ/T197-2010燃气用具连接用不锈钢波纹软管CJ/T490-2016燃气用具连接用金属包覆软管CJ/T491-2016燃气用具连接用橡胶复合软管; 六查:液化石油气瓶安全距离,气瓶离热源、明火距离不能低于50厘

6、米; 七查:液化石油气瓶存放要求。同一空间不能存放2个以上气瓶、必须在阴凉,通风条件下,密闭空间不允许放置气瓶; 八查:燃气报警器是否安装规范,安装为气瓶周围距离地面30厘米一50厘米为宜,结合燃气阻断阀更好; 九查:气瓶链接软管要求,长度为L5米,不超过2米,软管不能回折,要顺畅,软管禁止使用软三通,需符合灶具与液化石油气气瓶链接的软管中间不应有接口的要求。电力安全-I-一查 一查:每个场所应有电源总开关,每个回路均使用漏电保护开关控制,并在标记明确,动作测试合格,严禁遮挡开关接线盒; 二查:经营场所内应急照明、照明、电源均应使用单独回路控制; 三查:室内不得有移动电源,固定电源插孔距离地面不得低于50cm; 四查:室内线路不得裸露在外,应使用线槽或保护管固定在墙面; 五查:大功率用电设备必须有单独的回路控制,严禁与其他回路串联或并联; 六查:室内线路不得接近热源或接触腐蚀性液体; 七查:卫生间、洗浴间电源必须有防水罩; 八查:严禁在室内存放蓄电设备更不能对电动车电瓶充电; 九查:经营场所有独立的配电室,各控制回路应标记明确,接线牢固整齐,不得有多余的导线,配电柜内指示信号指示正确,配电室内应配备灭火器; 十查:用电设备的额定电流不得大于室内线路导线的允许电流; 十一查:严禁私拉乱接。

展开阅读全文
相关资源
猜你喜欢
相关搜索

当前位置:首页 > 行业资料 > 公共安全/安全评价

copyright@ 2008-2023 1wenmi网站版权所有

经营许可证编号:宁ICP备2022001189号-1

本站为文档C2C交易模式,即用户上传的文档直接被用户下载,本站只是中间服务平台,本站所有文档下载所得的收益归上传人(含作者)所有。第壹文秘仅提供信息存储空间,仅对用户上传内容的表现方式做保护处理,对上载内容本身不做任何修改或编辑。若文档所含内容侵犯了您的版权或隐私,请立即通知第壹文秘网,我们立即给予删除!