斯诺佩评估量表(SNAP-IV).docx

上传人:p** 文档编号:834225 上传时间:2024-03-15 格式:DOCX 页数:1 大小:16.05KB
下载 相关 举报
斯诺佩评估量表(SNAP-IV).docx_第1页
第1页 / 共1页
亲,该文档总共1页,全部预览完了,如果喜欢就下载吧!
资源描述

《斯诺佩评估量表(SNAP-IV).docx》由会员分享,可在线阅读,更多相关《斯诺佩评估量表(SNAP-IV).docx(1页珍藏版)》请在第壹文秘上搜索。

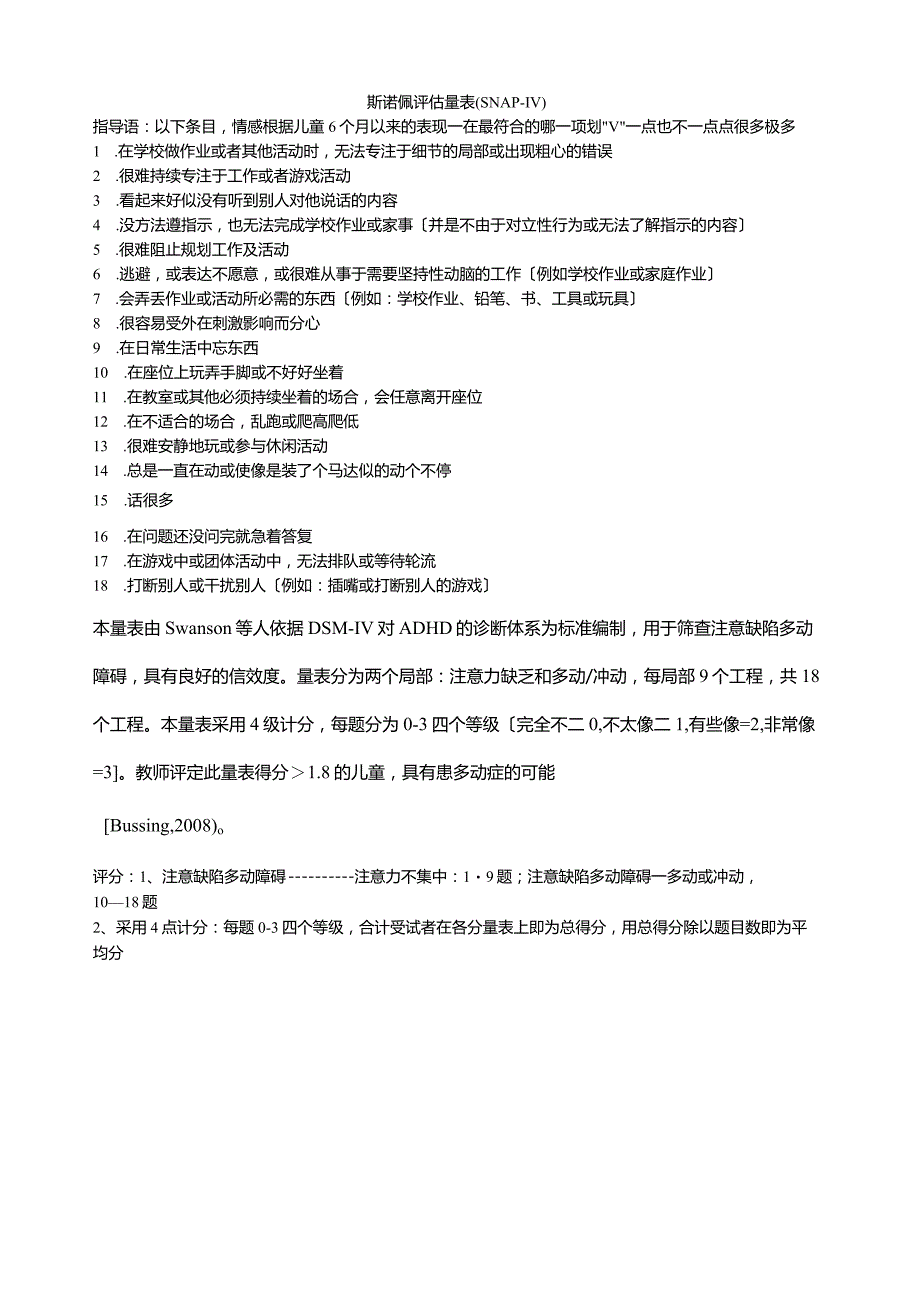
1、斯诺佩评估量表(SNAP-IV)指导语:以下条目,情感根据儿童6个月以来的表现一在最符合的哪一项划V一点也不一点点很多极多1 .在学校做作业或者其他活动时,无法专注于细节的局部或出现粗心的错误2 .很难持续专注于工作或者游戏活动3 .看起来好似没有听到别人对他说话的内容4 .没方法遵指示,也无法完成学校作业或家事并是不由于对立性行为或无法了解指示的内容5 .很难阻止规划工作及活动6 .逃避,或表达不愿意,或很难从事于需要坚持性动脑的工作例如学校作业或家庭作业7 .会弄丢作业或活动所必需的东西例如:学校作业、铅笔、书、工具或玩具8 .很容易受外在刺激影响而分心9 .在日常生活中忘东西10 .在座

2、位上玩弄手脚或不好好坐着11 .在教室或其他必须持续坐着的场合,会任意离开座位12 .在不适合的场合,乱跑或爬高爬低13 .很难安静地玩或参与休闲活动14 .总是一直在动或使像是装了个马达似的动个不停15 .话很多16 .在问题还没问完就急着答复17 .在游戏中或团体活动中,无法排队或等待轮流18 .打断别人或干扰别人例如:插嘴或打断别人的游戏本量表由Swanson等人依据DSM-IV对ADHD的诊断体系为标准编制,用于筛查注意缺陷多动障碍,具有良好的信效度。量表分为两个局部:注意力缺乏和多动/冲动,每局部9个工程,共18个工程。本量表采用4级计分,每题分为0-3四个等级完全不二0,不太像二1,有些像=2,非常像=3。教师评定此量表得分1.8的儿童,具有患多动症的可能Bussing,2008)o评分:1、注意缺陷多动障碍注意力不集中:19题;注意缺陷多动障碍一多动或冲动,1018题2、采用4点计分:每题0-3四个等级,合计受试者在各分量表上即为总得分,用总得分除以题目数即为平均分

展开阅读全文
相关资源
猜你喜欢
相关搜索

当前位置:首页 > 管理/人力资源 > 绩效管理

copyright@ 2008-2023 1wenmi网站版权所有

经营许可证编号:宁ICP备2022001189号-1

本站为文档C2C交易模式,即用户上传的文档直接被用户下载,本站只是中间服务平台,本站所有文档下载所得的收益归上传人(含作者)所有。第壹文秘仅提供信息存储空间,仅对用户上传内容的表现方式做保护处理,对上载内容本身不做任何修改或编辑。若文档所含内容侵犯了您的版权或隐私,请立即通知第壹文秘网,我们立即给予删除!