《信息技术》教案 项目5 信息检索.docx

上传人:p** 文档编号:865915 上传时间:2024-03-24 格式:DOCX 页数:7 大小:30.05KB
下载 相关 举报
《信息技术》教案 项目5 信息检索.docx_第1页
第1页 / 共7页
《信息技术》教案 项目5 信息检索.docx_第2页
第2页 / 共7页
《信息技术》教案 项目5 信息检索.docx_第3页
第3页 / 共7页
《信息技术》教案 项目5 信息检索.docx_第4页
第4页 / 共7页
《信息技术》教案 项目5 信息检索.docx_第5页
第5页 / 共7页
《信息技术》教案 项目5 信息检索.docx_第6页
第6页 / 共7页
《信息技术》教案 项目5 信息检索.docx_第7页
第7页 / 共7页
亲,该文档总共7页,全部预览完了,如果喜欢就下载吧!
资源描述

《《信息技术》教案 项目5 信息检索.docx》由会员分享,可在线阅读,更多相关《《信息技术》教案 项目5 信息检索.docx(7页珍藏版)》请在第壹文秘上搜索。

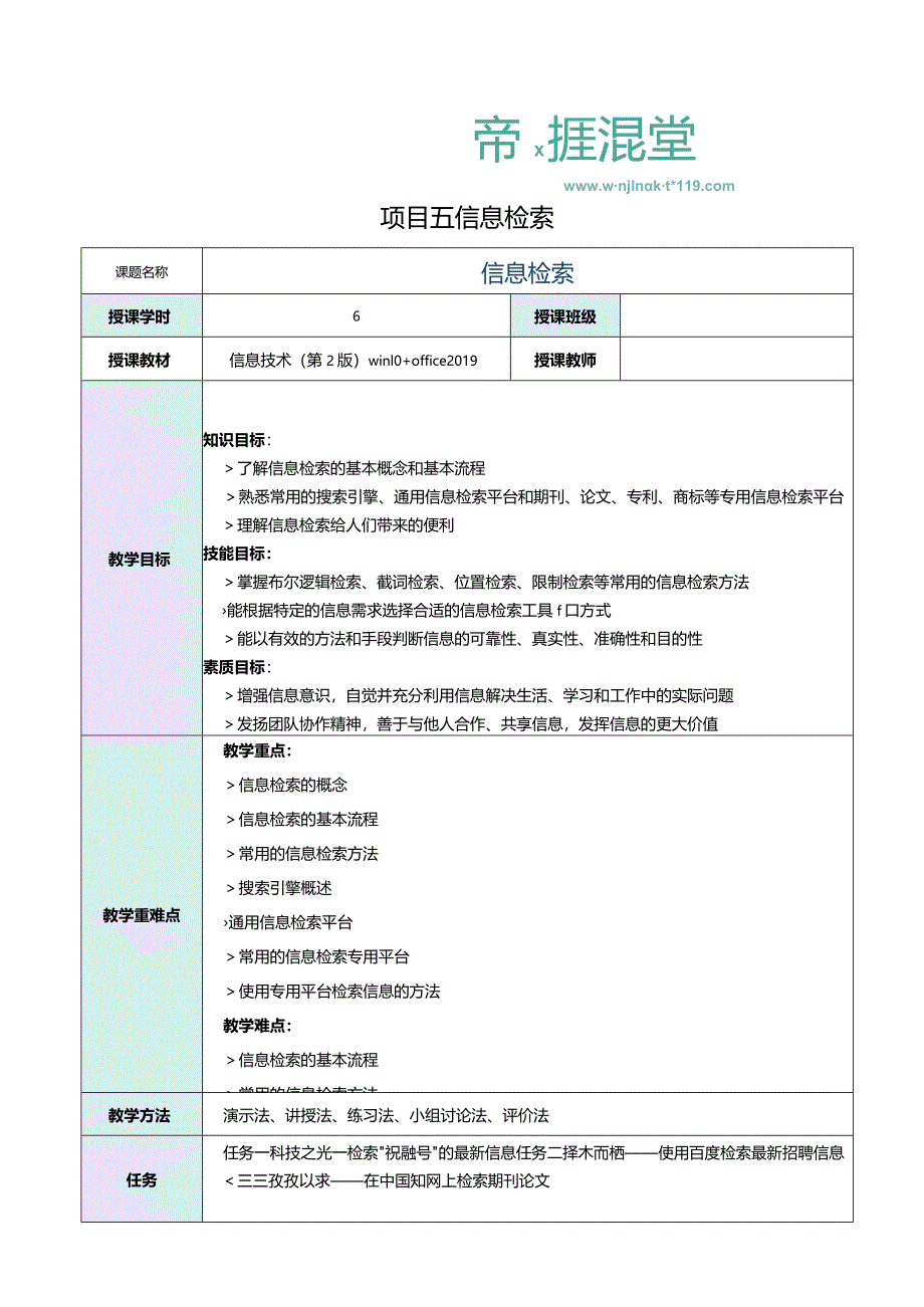
1、帝X捱混堂www.wnjlnkt*项目五信息检索课题名称信息检索授课学时6授课班级授课教材信息技术(第2版)winl0+office2019授课教师教学目标知识目标:了解信息检索的基本概念和基本流程熟悉常用的搜索引擎、通用信息检索平台和期刊、论文、专利、商标等专用信息检索平台理解信息检索给人们带来的便利技能目标:掌握布尔逻辑检索、截词检索、位置检索、限制检索等常用的信息检索方法能根据特定的信息需求选择合适的信息检索工具f口方式能以有效的方法和手段判断信息的可靠性、真实性、准确性和目的性素质目标:增强信息意识,自觉并充分利用信息解决生活、学习和工作中的实际问题发扬团队协作精神,善于与他人合作、共

2、享信息,发挥信息的更大价值教学重难点教学重点:信息检索的概念信息检索的基本流程常用的信息检索方法搜索引擎概述通用信息检索平台常用的信息检索专用平台使用专用平台检索信息的方法教学难点:信息检索的基本流程常用的信息检索方法使用专用平台检索信息的方法教学方法演示法、讲授法、练习法、小组讨论法、评价法任务任务一科技之光一检索祝融号的最新信息任务二择木而栖使用百度检索最新招聘信息三三孜孜以求在中国知网上检索期刊论文【项目导读】教师介绍信息检索的作用以及方法,导入课题任务一:科技之光一检索“祝融号的最新信息(学时:2课时)【任务导入】教师组织学生阅读任务工单,收集和整理相关资料,并根据收集到的资料进行分组

3、讨论:问题1:什么是信息检索?信息检索的目的是什么?问题2:学习或生活中,你是如何进行信息检索的?请把你掌握的方法和技巧在小组内进行分享问题3:信息检索专指网络信息检索吗?结合讨论结果,完成以下任务:请各组员按照组内分工检索祝融号的相关信息。按实际操作过程,将操作内容及实施过程中遇到的问题和解决办法记录在任务实施过程记录表中。教师邀请学生分享本组的成果,并完成评价:教学实施请各组选出一名代表展示任务实施的成果,并配合指导老师完成任务评价表。【知识讲解】教师结合微课,讲解知识,学生聆听、记录一、信息检索是什么(教师播放”信息检索概述”微课,辅助讲解)(1)信息存储(2)信息搜索二、信息检索的基本

4、流程1 .分析检索内容,明确信息需求2 .选择检索工具,了解检索系统(1)检索工具高效原则灵活原则(2)检索系统3 .实施检索策略,浏览初步结果(1)选取检索词(2)构建检索式4 .评价检索结果,获取所需信息【案例实施】教师示范使用百度检索信息的步骤,学生练习步骤1打开百度主页步骤2关键词搜索结果页步骤3切换至资讯板块步骤4浏览信息资源步骤5浏览祝融号的相关视频步骤6以文档的形式进行展示【任务实训】检索撰写调查报告所需信息教师讲解实训目的,安排学生撰写一篇名为“从奥运会开幕式设计看数字媒体的创新与发展”的报告【任务评价】学生自评、互评,教师进行点评任务二:择木而栖一使用百度检索最新招聘信息(学

5、时:2课时)【任务导入】教师组织学生阅读任务工单,收集和整理相关资料,并根据收集到的资料进行分组讨论:问题1:什么是搜索引擎?为什么搜索引擎这么受欢迎?问题2:哪些信息适合使用搜索引擎进行检索?问题3:你知道搜索引擎的哪些检索方法和技巧?问题4:除百度外,你还知道哪些较知名的搜索引擎?结合讨论结果,完成以下任务:使用百度搜索引擎检索成都市计算机行业的最新招聘信息。按实际操作过程,将操作内容及实施过程中遇到的问题和解决办法记录在任务实施过程记录表中。教师邀请学生分享本组的成果,并完成评价:请各组选出一名代表展示任务实施的成果,并配合指导老师完成任务评价表。【知识讲解】教师结合微课,讲解知识,学生

6、聆听、记录一、常用的信息检索方法(教师播放“信息检索概述“微课,辅助讲解)1 .布尔逻辑检索(I)逻辑与(AND)(2)逻辑或(OR)(3)逻辑非(NOT)2 .截词检索(1)前截断(2)后截断(3)中截断3.位置检索(1)词级位置检索(2)句级位置检索(3)同字段fi三酶4.限制检索(1)限制算符“intitle:(2)限制算符filetype:(3)限制算符site:二、搜索引擎概述1.搜索引擎的分类(1)全文搜索引擎(2)元搜索引擎(3)垂直搜索引擎(4)目录搜索引擎2.常用的搜索引擎三、通用信息检索平台1 .综合资讯检索(I)新浪微博(2)微信2 .顺第斗检索3 1)央视网4 2)哗哩

7、哗哩弹幕网5 .知识百科检索6 .文件资料检索7 .网络课程检索【案例实施】教师结合“使用百度检索招聘信息”的微课,示范使用百度检索招聘信息的步骤,学生练习步骤1使用搜索引擎检索信息步骤2按照时间需求筛选信息步骤3输入站点筛选条件,按照站点筛选条件筛选信息步骤4以文档的形式进行展示【任务实训】使用搜狗搜索检索全国计算机等级考试信息教师讲解实训目的,安排学生使用搜狗搜索检索全国计算机等级考试的信息,并使用搜狗搜索提供的时间筛选工具对检索结果进行进一步筛选【任务评价】学生自评、互评,教师进行点评任务三:孜孜以求一在中国知网上检索期刊论文(学时:2课时)【任务导入】教师组织学生阅读任务工单,收集和整

8、理相关资料,并根据收集到的资料进行分组讨论:问题1:什么是信息检索专用平台?你知道哪些信息检索专用平台?问题2:哪些信息需要在专用平台上进行检索?为什么不直接使用搜索引擎检索?问题3:在专用平台上,你知道哪些检索信息的方法和技巧?结合讨论结果,完成以下任务:按照组内分工在知网上检索以传统设计元素在现代建筑中的应用为主题的期刊论文。按实际操作过程,将操作内容及实施过程中遇到的问题和解决办法记录在任务实施过程记录表中。教师邀请学生分享本组的成果,并完成评价:请各组选出一名代表展示任务实施的成果,并配合指导老师完成任务评价表。【知识讲解】教师结合微课,讲解知识,学生聆听、记录一、常用的信息检索专用平

9、台(教师播放“常用的信息检索专用平台“微课,加强学生兴趣,辅助讲解)1 .中国知网2 .万方雌知识服务平台3 .维普网4 .其他学术信息检索平台(1)电子图书检索平台(2)专利检索平台(3)商标检索平台(4)标准检索平台(5)外文文献检索平台二、使用专用平台检索信息的方法1 .检索字段2 .二次检索3.悬I级检索【案例实施】教师结合“在中国知网上检索期刊论文”的微课,示范使用中国知网检索期刊论文的步骤,学生练习步骤1登陆中国知网首页步骤2输入检索式并选择篇关摘选项步骤3筛选期刊论文步骤4添加限定条件步骤5查看论文详情页【任务实训】在维普网检索期刊论文教师讲解实训目的,安排学生检索校园局域网组建与维护相关的期刊文献【任务评价】学生自评、互评,教师进行点评项目总结1 .教学内容2 .教学完成情况3 .学生学习掌握情况作业布置教师布置课后作业,学生完成对应任务1 .用中国知网的全文数据库进行检索,把急性支气管炎”限制在题名字段,治疗放在关键词字段,检索最近三年的相关文章,查看该病的治疗方法与药物,并给出具体检索结果的截图。2 .用百度搜索治疗该病的其中一种药品的名称、价格以及生产厂家,并找出该厂家的地址。教学反思

展开阅读全文
相关资源
猜你喜欢
相关搜索

当前位置:首页 > 高等教育 > 大学课件

copyright@ 2008-2023 1wenmi网站版权所有

经营许可证编号:宁ICP备2022001189号-1

本站为文档C2C交易模式,即用户上传的文档直接被用户下载,本站只是中间服务平台,本站所有文档下载所得的收益归上传人(含作者)所有。第壹文秘仅提供信息存储空间,仅对用户上传内容的表现方式做保护处理,对上载内容本身不做任何修改或编辑。若文档所含内容侵犯了您的版权或隐私,请立即通知第壹文秘网,我们立即给予删除!