商品销售管理制度.docx

上传人:p** 文档编号:869679 上传时间:2024-03-24 格式:DOCX 页数:6 大小:22.02KB
下载 相关 举报
商品销售管理制度.docx_第1页
第1页 / 共6页
商品销售管理制度.docx_第2页
第2页 / 共6页
商品销售管理制度.docx_第3页
第3页 / 共6页
商品销售管理制度.docx_第4页
第4页 / 共6页
商品销售管理制度.docx_第5页
第5页 / 共6页
商品销售管理制度.docx_第6页
第6页 / 共6页
亲,该文档总共6页,全部预览完了,如果喜欢就下载吧!
资源描述

《商品销售管理制度.docx》由会员分享,可在线阅读,更多相关《商品销售管理制度.docx(6页珍藏版)》请在第壹文秘上搜索。

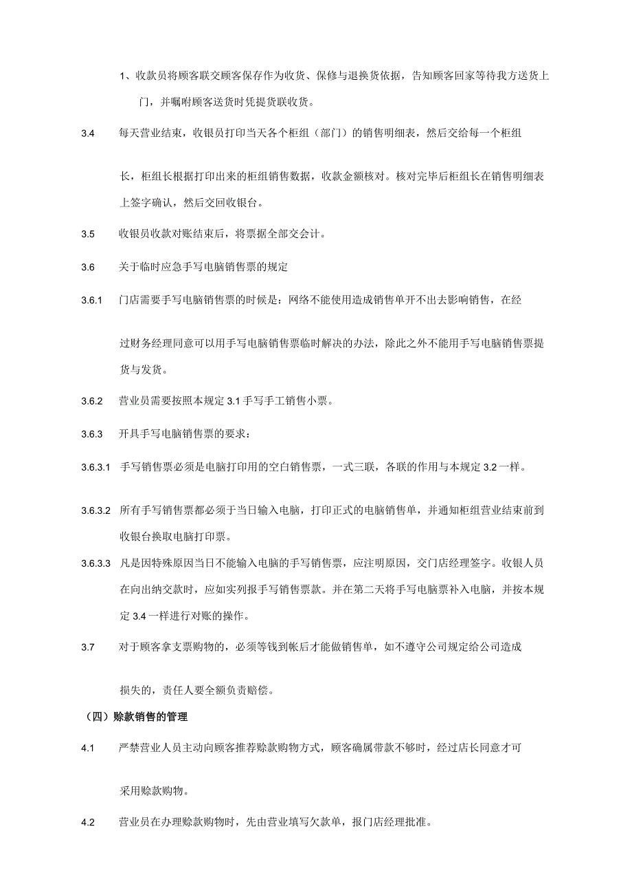
1、商品管理制度(二)商品销售管理制度签发部门:财务中心签发人:签发日期:20年OO月OO日(一)目的为了加强商品销售环节管理,明确职责,特制订本管理制度。(二)适用范围XX公司。(三)门店销售的管理3.1 营业员根据顾客购买商品开手工销售小票交顾客,顾客持销售小票到款台交款。3.2 收银员凭小票制单录入电脑,打印电脑销售票:顾客联、提货联、存根联。3.3 依据顾客提货方式不同,票据传递方式不同:3.3.1 柜台提货方式的票据留存与传递方式:1、收款员将顾客联交顾客保存作为保修与退换货依据,并嘱咐顾客将提货联交销售员,作为提货依据;2、顾客提货后,销售员将提货联留存柜组,作为对账依据。3.3.2

2、库房提货方式的票据留存与传递方式:1、收款员将顾客联交顾客保存作为保修与退换货依据,并嘱咐顾客将提货联转交销售员;销售员引领或告知顾客自行到库房提货地点提货;2、库管人员见到盖章确认的提货联后,提货交给顾客,并在顾客的顾客联和提货联上加盖“货已发”章,将提货联留存,作为对账依据;3、保安人员凭顾客出示的已加盖“货已发”章的机制顾客联,核对商品型号与数量,无误则放行。33.3商品需要配送的票据留存与传递方式:1、收款员将顾客联交顾客保存作为收货、保修与退换货依据,告知顾客回家等待我方送货上门,并嘱咐顾客送货时凭提货联收货。3.4 每天营业结束,收银员打印当天各个柜组(部门)的销售明细表,然后交给

3、每一个柜组长,柜组长根据打印出来的柜组销售数据,收款金额核对。核对完毕后柜组长在销售明细表上签字确认,然后交回收银台。3.5 收银员收款对账结束后,将票据全部交会计。3.6 关于临时应急手写电脑销售票的规定3.6.1 门店需要手写电脑销售票的时候是:网络不能使用造成销售单开不出去影响销售,在经过财务经理同意可以用手写电脑销售票临时解决的办法,除此之外不能用手写电脑销售票提货与发货。3.6.2 营业员需要按照本规定3.1手写手工销售小票。3.6.3 开具手写电脑销售票的要求:3.6.3.1 手写销售票必须是电脑打印用的空白销售票,一式三联,各联的作用与本规定3.2一样。3.6.3.2 所有手写销

4、售票都必须于当日输入电脑,打印正式的电脑销售单,并通知柜组营业结束前到收银台换取电脑打印票。3.6.3.3 凡是因特殊原因当日不能输入电脑的手写销售票,应注明原因,交门店经理签字。收银人员在向出纳交款时,应如实列报手写销售票款。并在第二天将手写电脑票补入电脑,并按本规定3.4一样进行对账的操作。3.7 对于顾客拿支票购物的,必须等钱到帐后才能做销售单,如不遵守公司规定给公司造成损失的,责任人要全额负责赔偿。(四)赊款销售的管理4.1 严禁营业人员主动向顾客推荐赊款购物方式,顾客确属带款不够时,经过店长同意才可采用赊款购物。4.2 营业员在办理赊款购物时,先由营业填写欠款单,报门店经理批准。4.

5、3 经理批准后,由经办的营业员带领顾客到收款台打销售单。4.4 收银员负责保管营业员的欠款单,遗失造成的损失由收银员自己承担。4.5 营业员负责赊款销售的收回,不能按规定收回的全额赔偿。4.6 营业员在收回顾客的欠款后,应第一时间交到收银台中收银员在ERP里做零售赊销款收款单,收I可现金后将欠款单交I可给营业员。4.7 如果是跨门店的欠款收回后应该就近交到本公司门店收银台。代收欠款的收银台制作内部单位收款单交给交款人,交款人凭收款单到欠款的收银台换回欠款单。(五)现金券销售的管理5.1 公司开展促销活动,必须事先讨论制定促销方案,促销活动方案必须明确促销方式、预计实现收入、预计发生费用、费用的

6、解决方式等内容。凡是由厂家承担的费用,必须列明厂家的名称、应收金额、收款方式、收回时间等作为促销活动方案的附件。5.2 如果采用发放现金券方式进行促销,必须加强现金券的领取、发放、收回、结转的管理。筹划部按照促销方案的要求,将现金券按分配的张数下发给各门店财务,门店财务按实领张数签写收据。5.3 门店财务负责现金券的管理,发放人员领用、交回必须登记签字。发放人员填制现金券发放登记表。5.4 当天营业结束,发放员负责将登记表和剩余的现金券交门店财务,办理领用的注销手续。5.5 顾客用现金券购物时,营业员必须在用现金券购商品销售小票上注明,收银员打电脑销售票,营业结束后将现金券订在一起,与并将电脑

7、销售票、手写小票一并交总部财务。5.6 出纳人员核对收款时,实收现金、实际以现金券购物金额,应等于ERP系统上的现金数、现金券数相等。5.7 促销活动结束后,门店将剩余的现金券、现金券发放登记表交策划部,策划部应核对各门店的领用张数、发放张数与剩余张数保证一致,并在登记簿上登记签字。5.8 用现金券购商品的顾客要求退货并不再换购其他商品时,要求在顾客联上必须有门店经理签字并注明“退货”字样,财务按实际扣除现金券后的差额退给顾客现金。5.9 对券购商品顾客要求在退货后换购其他商品时,门店经理必须根据换货时的情况,在顾客联上签字并注明以下内容:5.9.1. 在活动期间的换购商品可以继续使用现金券,

8、并且符合现金券使用规定的,写“原现金券购换货”,不符合现金券规定的,写“换货,不使用现金券”;5.9.2. 在活动结束以后换购商品不可以继续使用现金券的,写“换货,不使用现金券”。5.10 收银员先做退货单,取出原销售单退货,并注明是换货。5.11 换货的商品可以使用现金券的,销售单中打印出实际使用券款金额,在新购商品的销售单备注栏注明经理的签字。5.12 换货的销售金额按实收现金与换货后应收现金的差额退还或者补收货款。举例如下:例如:顾客用100元现金券、200元现金购买价值为300元的商品,按以上二种情况分别处理如下:A、顾客退货后换购350元的商品,顾客需要补交现金=350-300=50

9、(元)B、顾客退货后换购200元的商品,需退还顾客现金=300-200=100(元)(六)带货安装商品销售的管理。6.1 带货安装商品是指有我公司负责销售、由厂家负责送货或安装的商品。6.2 收银员收款后,柜组长或营业员通知厂家送货。6.3 厂家给顾客安装好商品后,由顾客在安装单上签字。6.4 厂家持顾客签字的安装单和已安装商品清单,定期到公司财务中心结款,财务中心结算会计按厂家分门店调出带货安装商品销售明细,与厂家交来的由顾客签字的安装单核对相符,予以点击确认,打印出已售并安装的商品销售明细,填制付款单,经财务经理签字后支付货款,付款后点击记帐,同时收回厂家的增值税发票。6.5 带货安装商品

10、的退换货直接由厂家解决,所有带货安装商品,一经售出,若发生退货问题,一律由厂家自行解决,公司仍以进货款给厂家结账,公司的财务核算仍然以该产品已经销售作为入账认定。(七)预收货款销售流程7.1 顾客预定商品,营业员要向顾客讲清楚,顾客所订购商品必须在30天内开单提货,超过30天提货,如果市场价格高于预定单价格的,按市场价格开销售单或换货;如果市场价格低于预定单价格的,按预定单价格开销售单。7.2 对于无库存商品的预订,营业员要向顾客讲清楚,收取定金金额必须达到货款总额的30%以上。7.3 营业员填写销售小票,在备注栏中注明是订货与到货转销售单的日期,带领顾客到收银台,告知收银员此单是预定单。7.

11、4 收银台收款,收银员打印(预定单)三联(顾客联、柜组联、存根联),并在电脑销售票“顾客联”、“柜组联”上盖章,收银员留存“存根联”与销售小票配对,将(预定单)顾客联给顾客。营业员留存“预定单柜组联”;7.5 货到时,营业员通知顾客持“预定单顾客联”到收银台将余款补齐并转作销售;7.6 如果顾客所订商品库房无货时或顾客不能确定型号时,由收银员给顾客开定金收款收据三联(存根联、顾客联、财务联),并在顾客联上签字盖章。7.7 如果是配送的商品从预定转为配送销售,则流程同配送销售流程;7.8 如果是安装的商品从预定转为带货安装,则同带货安装流程操作;7.9 如果是从预定转为顾客自提销售,则同顾客自提

12、销售流程操作。7.10 预定单上需要注明的事项:超过30天提货:1、如我方无货由顾客另选商品;2、如市场价格高于预定价格,按市场价格开单或换货;如果市场价格低于预定价格,按预定价格开单。(八)单据的管理1.1 收银台每月底将经柜组长每天签字交回的销售明细表和每天收银台电脑销售票存根联统一交总部财务部管理。1.2 每月底门店各柜组(部门)必须将当月的小票存根和电脑销售票提货联一并打包交到门店财务,由财务统一上交到总部财务部管理。(九)支持文件9. 1营业款管理制度10. 2赊销欠款与收回的管理规定11. 3收取购货支票的管理规定(十)支持表格11.1 现金券发放登记表12. 2营业(促销)员欠款、收回注销登记表(十一)其它13. 1执行部门11.2本制度修订责任部门

展开阅读全文
相关资源
猜你喜欢
相关搜索

当前位置:首页 > 管理/人力资源 > 销售管理

copyright@ 2008-2023 1wenmi网站版权所有

经营许可证编号:宁ICP备2022001189号-1

本站为文档C2C交易模式,即用户上传的文档直接被用户下载,本站只是中间服务平台,本站所有文档下载所得的收益归上传人(含作者)所有。第壹文秘仅提供信息存储空间,仅对用户上传内容的表现方式做保护处理,对上载内容本身不做任何修改或编辑。若文档所含内容侵犯了您的版权或隐私,请立即通知第壹文秘网,我们立即给予删除!