框架结构钢筋绑扎施工工法.docx

上传人:p** 文档编号:877419 上传时间:2024-03-24 格式:DOCX 页数:8 大小:35.75KB
下载 相关 举报
框架结构钢筋绑扎施工工法.docx_第1页
第1页 / 共8页
框架结构钢筋绑扎施工工法.docx_第2页
第2页 / 共8页
框架结构钢筋绑扎施工工法.docx_第3页
第3页 / 共8页
框架结构钢筋绑扎施工工法.docx_第4页
第4页 / 共8页
框架结构钢筋绑扎施工工法.docx_第5页
第5页 / 共8页
框架结构钢筋绑扎施工工法.docx_第6页
第6页 / 共8页
框架结构钢筋绑扎施工工法.docx_第7页
第7页 / 共8页
框架结构钢筋绑扎施工工法.docx_第8页
第8页 / 共8页
亲,该文档总共8页,全部预览完了,如果喜欢就下载吧!
资源描述

《框架结构钢筋绑扎施工工法.docx》由会员分享,可在线阅读,更多相关《框架结构钢筋绑扎施工工法.docx(8页珍藏版)》请在第壹文秘上搜索。

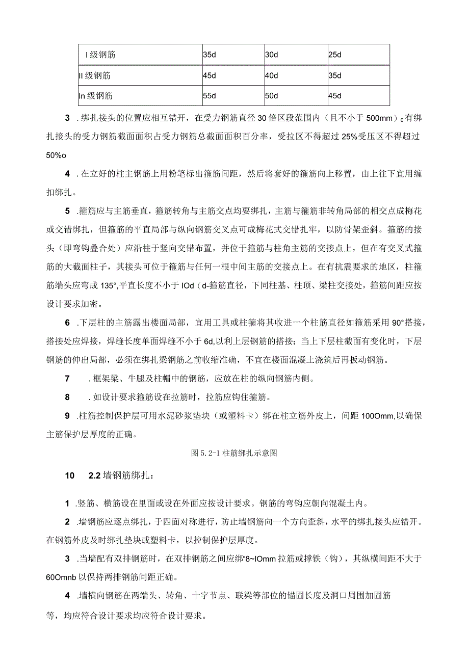
1、框架结构钢筋绑扎施工工法佳宇建设安装工程总工办1.前言在当前的建筑工程中,钢筋混凝土结构使用频率非常高,提高钢筋的绑扎质量和效率能有效的提高工程质量,缩短工期,降低本钱。2 .工法特点现浇框架结构一般由柱、剪力墙、主梁、次梁、楼板、屋盖等根本构件组成,其钢筋绑扎特点为:高度大,占地面积相对较小,钢筋绑扎数量大,类型多,操作面小,安装复杂等。3 .适用范围本工法适用于框架结构钢筋混凝土结构的钢筋绑扎施工。4 .工艺原理通过对钢筋的绑扎,保证钢筋结构在混凝土浇筑中的位置不偏移,确保钢筋混凝土的结构与原设计一致,正确受力。5 .施工工艺流程及操作要点5.1 施工工艺流程;图5.1施工工艺5.2 操作

2、要点:5.2.1 柱钢筋绑扎:1 .绑扎时,按设计要求的箍筋间距和数量,先将箍筋按弯钩错开要求套在下层伸出搭接筋上,再立起柱子钢筋,在搭接长度内与搭接筋绑好,绑扣不少于3个,绑扣向里,便于箍筋向上移动。如柱子主筋采用光圆钢筋搭接时,角部弯钩应与模板成45,中间钢筋的弯钩应与模板。成90。2 .柱主筋绑扎接头的搭接长度按设计要求,如设计图纸无要求时,可按下表执行。纵向受拉钢筋绑扎接头的搭接长度表:钢筋类型混凝土强度等级C20C25高于C25I级钢筋35d30d25dII级钢筋45d40d35dIn级钢筋55d50d45d3 .绑扎接头的位置应相互错开,在受力钢筋直径30倍区段范围内(且不小于50

3、0mm)0有绑扎接头的受力钢筋截面面积占受力钢筋总截面面积百分率,受拉区不得超过25%受压区不得超过50%o4 .在立好的柱主钢筋上用粉笔标出箍筋间距,然后将套好的箍筋向上移置,由上往下宜用缠扣绑扎。5 .箍筋应与主筋垂直,箍筋转角与主筋交点均要绑扎,主筋与箍筋非转角局部的相交点成梅花或交错绑扎,但箍筋的平直局部与纵向钢筋交叉点可成梅花式交错扎牢,以防骨架歪斜。箍筋的接头(即弯钩叠合处)应沿柱于竖向交错布置,并位于箍筋与柱角主筋的交接点上,但在有交叉式箍筋的大截面柱子,其接头可位于箍筋与任何一根中间主筋的交接点上。在有抗震要求的地区,柱箍筋端头应弯成135,平直长度不小于IOd(d-箍筋直径,

4、下同柱基、柱顶、梁柱交接处,箍筋间距应按设计要求加密。6 .下层柱的主筋露出楼面局部,宜用工具或柱箍将其收进一个柱筋直径如箍筋采用90搭接,搭接处应焊接,焊缝长度单面焊缝不小于6d,以利上层钢筋的搭接;当上下层柱截面有变化时,下层钢筋的伸出局部,必须在绑扎梁钢筋之前收缩准确,不宜在楼面混凝土浇筑后再扳动钢筋。7 .框架梁、牛腿及柱帽中的钢筋,应放在柱的纵向钢筋内侧。8 .如设计要求箍筋设在拉筋时,拉筋应钩住箍筋。9 .柱筋控制保护层可用水泥砂浆垫块(或塑料卡)绑在柱立筋外皮上,间距100Omm,以确保主筋保护层厚度的正确。图5.2-1柱筋绑扎示意图10 2.2墙钢筋绑扎:1 .竖筋、横筋设在里

5、面或设在外面应按设计要求。钢筋的弯钩应朝向混凝土内。2 .墙钢筋应逐点绑扎,于四面对称进行,防止墙钢筋向一个方向歪斜,水平的绑扎接头应错开。在钢筋外皮及时绑扎垫块或塑料卡,以控制保护层厚度。3 .当墙配有双排钢筋时,在双排钢筋之间应绑“8IOmm拉筋或撑铁(钩),其纵横间距不大于60Omnb以保持两排钢筋间距正确。4 .墙横向钢筋在两端头、转角、十字节点、联梁等部位的锚固长度及洞口周围加固筋等,均应符合设计要求均应符合设计要求。5 .墙模板合模后,应对伸出的钢筋进行一次修整,宜在搭接处绑一道临时定位横筋,浇筑混凝土过程中应有人随时检查和修整,以保证竖筋位置正确。图5.2-2墙筋绑扎示意图6 .

6、2.3梁钢筋绑扎:1 .绑扎顺序:确定绑扎顺序 穿梁纵向钢筋一安装梁箍筋绑扎钢筋 垫保护层 钢筋验收图5.2-3梁钢筋绑扎顺序图2 .粱中箍筋应与主筋垂直,箍筋的接头应交错设置,箍筋转角与纵向钢筋的交叉点均应扎牢。箍筋弯钩的叠合处,在梁中应交错绑扎,有抗震要求的结构,箍筋弯钩应为135oO如果做成封闭箍时,单面焊缝长度应为610d。3 .弯起钢筋与负弯矩钢筋位置要正确;梁与柱交接处,梁钢筋锚入柱内长度应符合设计要求。4 .梁的受拉钢筋直径等于或大于25mm时,不应采用绑扎接头。小于25mm时,可采绑扎接头。搭接长度如设计未作规定时,可按表采用。搭接长度的末端与钢筋弯曲处的距离,不得小于IOdo

7、接头不宜设在梁最大弯矩处。受拉区域内I级钢筋绑扎接头的末端应做弯钩(II、In级钢筋可不做弯钩);搭接处应在中心和两端扎牢。接头位置应相互错开在受力钢筋30d区段范围内(且不小于500mm),有绑扎接头的受力钢筋截面面积占受力钢筋总截面面积百分率,在受拉区不得超过25%,受压区不得超过50%。5 .向受力钢筋为双排或三排时,两排钢筋之间应垫以直径25mm的短钢筋;如纵向钢筋直径大于25mm时,短钢筋直径规格宜与纵向钢筋规格相同,以保证设计要求。6 .主梁的纵向受力钢筋在同一高度遇有垫梁、边梁(圈梁)时,必须支承在垫梁或边梁受力钢筋之上,主筋两端的搁置长度应保持均匀一致;次梁的纵向受力钢筋应支承

8、在主梁的纵向受力钢筋之上。7 .主梁与次梁的上部纵向钢筋相遇处,次梁钢筋应放在主梁钢筋之上。8 .主梁钢筋如采取在模外绑扎时,一般先在楼板模板上绑扎,然后用人力(或吊车)抬(吊)入模内其方法次序是:将主梁需穿次梁的部位稍抬高一在次梁梁口搁两根横杆一将次梁的长钢筋铺在横杆上,按箍筋间距划线一套箍筋并按线摆开一抽换横杆,将下部纵向钢筋落入箍筋内一再按架立钢筋、弯起钢筋、受拉钢筋的顺序与箍筋绑扎一将骨架稍抬起抽出横杆一使梁骨架落人模内。图5.2-4梁筋绑扎示意图.2.4板钢筋绑扎:清理模板一模板上画线一绑板下受力筋一绑负弯距钢筋1.绑扎前应修整模板,将模板上垃圾杂物清扫于净,用粉笔在模板上划好主筋、

9、分布筋的间距。2 .按画好的钢筋间距,先排放受力主筋,后放分布筋,预埋件、电线管、预留孔等同时配合安装并固定。3 .板与次梁、主粱交叉处,板的钢筋应在上,次梁的钢筋居中,主梁的钢筋在下。4 .板绑扎一般用顺扣或八字扣,对外围两根钢筋的相交点应全部绑扎外,其余各点可隔点交错绑扎(双向配筋板相交点,那么须全部绑扎)。如板配双层钢筋,两层钢筋之间须设钢筋支架,以保持上层钢筋的位置正确。5 .对板的负弯矩配筋,每个扣均要绑扎,并在主筋下垫砂浆垫块,以防止被踩下。特别对雨篷、挑檐、阳台等悬臂板,要严格控制负筋的位置,防止变形。6 .楼板钢筋的弯起点,应按设计规定,设计图纸未注明时,板的边跨支座可按跨度的

10、L/10为弯起点,板的中跨及连续多跨可按支座中线的L/6为弯起点(L一板的中到中跨度)。图5.2-5板筋绑扎示意图(五)楼梯钢筋绑扎画位置线一绑主筋一绑分部筋f绑踏步筋1 .在楼梯支好的底模上,弹上主筋和分布筋的位置线。按设计图纸中主筋和分布筋的排列,先绑扎主筋,后绑扎分布筋,每个交点均应绑扎。如有楼梯梁时,那么先绑扎梁,后绑扎板钢筋,板筋要锚固到梁内。2 .底板钢筋绑扎完,待踏步模板支好后,再绑扎踏步钢筋,并垫好砂浆块。3 .主筋接头数量和位置,均应符合设计要求和施工验收标准的规定。图5.2-6楼梯钢筋绑扎示意图5.2.6操作要点:1.加工成型的钢筋或骨架运至现场,应分别按工号、结构部位、钢

11、筋编号和规格等整齐堆放,保持钢筋外表清洁,防止被油渍、泥土污染或压弯变形;贮存期不宜过久,以免钢筋重遭锈蚀。2 .在钢筋绑扎过程中和钢筋绑好后,不得在已绑好的钢筋上行人、堆放物料或搭设跳板特别是防止踩踏压塌雨篷、挑檐、阳台等悬挑结构的钢筋,以免影响结构强度和使用平安。3 .楼板等的弯起钢筋,负弯矩钢筋绑好后,在浇筑混凝土前进行检查、整修,保持不变型,浇灌混凝土时设专人负责整修。4 .绑扎时注意保护层厚度,垫块等及时加设,保证浇筑成型质量。柱墙绑扎时加设下列图所示长度20Omm保护层控制短筋,短筋可用加工房废料制作,直径为保护层厚度图5.2-7柱筋保护层控制俯视图图5.2-8柱筋保护层控制剖面图

12、6 .材料及设备6.1 材料要求:1 .1.1钢筋:应有出厂质量证明和检验报告单,并按有关规定分批抽取试样作机械性能试验合格前方可使用。2 .1.2冷拉钢筋:外表不得有裂纹和局部缩颈,冷弯后不得有裂纹、断裂或起层等现象,机械性能应符合设计和标准的要求。6 .1.3铁丝:采用20-22号镀锌铁丝或绑扎钢筋专用火烧丝,铁丝不应有锈蚀和过硬情况。7 .1.4其他:水泥砂浆垫块,50mm见方,厚等于保护层,或塑料垫块66-eIOmm支撑筋(马镜)等。6.2 主要机具设备:6.3 2.1机械设备:除锈机、调直机、切断机、弯曲成型机、弯箍机、各类对焊机、点焊机等。6.4 .2主要工具:钢丝刷、砂箱、工作台

13、、手摇板、卡盘、钢筋板子、各种起拱板子、小撬杠、骨架绑扎架、各种钢筋钩、滑轮、夹具和测力器等。7 .质量控制1 .1钢筋绑扎成型质量控制现浇框架钢筋绑扎允许偏差表项次项目允许偏差检验方法1网的长度、宽度10尺量检查2网眼尺寸20尺量连续三档取其最大植3骨架的宽度高度5尺量检查4骨架的长度+10尺量检查5受力钢筋间距+10尺量两端中间各一点其最大值排距56绑扎箍筋、构造筋间距20尺量连续三档取其最大植7钢筋弯起点位移20尺量检查8焊接预埋件中心线位称;)尺量检查水平高差+3-0尺量检查9受力钢筋保护层根底10尺量检查梁柱5尺量检查墙板3尺量检查7.2绑扎成型成品保护7.2.1加工成型的钢筋或骨架

14、运至现场,应分别按工号、结构部位、钢筋编号和规格等整齐堆放,保持钢筋外表清洁,防止被油渍、泥土污染或压弯变形;贮存期不宜过久,以免钢筋重遭锈蚀。2 .2.2在运输和安装钢筋时,应轻装轻卸,不得随意抛掷和碰撞,防止钢筋变形。7 .2.3在钢筋绑扎过程中和钢筋绑好后,不得在己绑好的钢筋上行人、堆放物料或搭设跳板特别是防止踩踏压塌雨篷、挑檐、阳台等悬挑结构的钢筋,以免影响结构强度和使用平安。8 .2.4楼板等的弯起钢筋,负弯矩钢筋绑好后,在浇筑混凝土前进行检查、整修,保持不变型,浇灌混凝土时设专人负责整修。1.2.5 绑扎钢筋时,防止碰动预埋铁件及洞口模板。1.2.6 模板内外表涂刷隔离剂时,应防止

15、污染钢筋。1.2.7 安装电线管、暖卫管线或其他管线埋设物时,应防止任意切断和碰动钢筋。8 .平安措施8.1 钢筋加工机械的操作人员,应经过一定的机械操作技术培训,掌握机械性能和操作规程后,才能上岗。8.2 钢筋加工机械的电气设备,应有良好的绝缘并接地,每台机械必须一机一闸,并设漏电保护开关。机械转动的外露局部必须设有平安防护罩,在停止工作时应断开电源。8.3 钢筋加工机械使用前.,应先空运转试车正常后,方能开始使用。8.4 钢筋冷拉时,冷拉场地两端不准站人,不得在正在冷拉的钢筋上行走,操作人员进入平安位置后,方可进行冷拉。8.5 使用钢筋弯曲机时,操作人员应站在钢筋活动端的反方向,弯曲40Omm的短钢筋时,要有防止钢筋弹出的措施。8.6 粗钢筋切断时,冲切力大,应在切断机口两侧机座上安装两个角钢挡杆,防止钢筋摆动。8.7 在焊机操作棚周围,不得放易燃物品,在室内进行焊接时,应保持良好环境。8.8 搬运钢筋时,要注意前前方向有无碰撞危险或被

展开阅读全文
相关资源
猜你喜欢
相关搜索

当前位置:首页 > 建筑/环境 > 设计及方案

copyright@ 2008-2023 1wenmi网站版权所有

经营许可证编号:宁ICP备2022001189号-1

本站为文档C2C交易模式,即用户上传的文档直接被用户下载,本站只是中间服务平台,本站所有文档下载所得的收益归上传人(含作者)所有。第壹文秘仅提供信息存储空间,仅对用户上传内容的表现方式做保护处理,对上载内容本身不做任何修改或编辑。若文档所含内容侵犯了您的版权或隐私,请立即通知第壹文秘网,我们立即给予删除!