第十二讲人工智能行业应用.docx

上传人:p** 文档编号:896030 上传时间:2024-03-30 格式:DOCX 页数:4 大小:39.40KB
下载 相关 举报
第十二讲人工智能行业应用.docx_第1页
第1页 / 共4页
第十二讲人工智能行业应用.docx_第2页
第2页 / 共4页
第十二讲人工智能行业应用.docx_第3页
第3页 / 共4页
第十二讲人工智能行业应用.docx_第4页
第4页 / 共4页
亲,该文档总共4页,全部预览完了,如果喜欢就下载吧!
资源描述

《第十二讲人工智能行业应用.docx》由会员分享,可在线阅读,更多相关《第十二讲人工智能行业应用.docx(4页珍藏版)》请在第壹文秘上搜索。

1、第十二讲人工智能行业应用教学内容:本章主要学习人工智能在不同行业发展中的应用和作用,以智能制造、智能医疗、人工智能与新基建、人工智能在不同类型企业的应用为例。教学重点:智能工厂的系统组成、人工智能在不同类型企业的应用。教学难点:智能医疗系统、人工智能新基建。教学方法:课堂教学为主,结合智慧树等在线平台实时提问、收集学生学习情况,充分利用网络课程中的多媒体、视频素材来表示人工智能行业应用案例。讨论10分钟。课后布置作业,要求学生查找、阅读与人工智能行业应用有关案例资料等。学习慕课第十二章人工智能与社会发展并完成章节测试。教学要求:重点掌握智能制造概念及相关技术,智能工厂的系统组成,人工智能对于不

2、同类型企业实现智能化管理及业务流程智能化过程中的作用;了解智能医疗的核心技术,深度学习在医疗影像方向的作用,以及人工智能对于新基建的作用。课程思政内容:通过我们国家在人工智能行业发展方面的政策、布局,以及各地人工智能产业发展政策,使同学们理解我们国家在人工智能产业发展方面取得的成就,树立未来投身于人工智能产业发展的信心。学习目标:1 .学习和理解智能制造的基本概念。2 .学习和了解智能医疗系统、智能医疗核心技术,实现医疗影像智能诊断的主要实现方法。3 .学习和了解人工智能新基建的含义和对国家发展的重要意义。4 .学习和理解人工智能在不同类型企业的应用。学习导言从2010年至今,以大数据与云计算

3、、物联网、移动互联网以及人工智能等新一代信息技术产业作为主导产业,以“智能机器+大数据分析”作为主要特征,各行业以信息技术和人工智能技术为基础,全面迈向“智能+时代”,人类社会逐步进入“智能时代”,随着人工智能技术在社会的普遍应用,智能社会雏形初步现象。人工智能与制造业、医疗、农业、教育、零售业等各行业结合,出现了智能制造、智能医疗、智能农业、智能教育等多种新兴行业业态。同时,随着战略性新兴产业的技术不断变革创新,信息技术、数字技术、人工智能技术相融合驱动的数字经济正在逐步打破传统的生产方式和供给需求方式,形成全新的数字经济生态体系。本章选取代表性的几个重点领域,包括制造、医疗、零售等行业,介

4、绍智能+行业的主要内容和技术基础。12.1国内制造发展背景2019年9月17日,习近平总书记提出:我们现在制造业规模是世界上最大的,但要继续攀登,靠创新驱动来实现转型升级,通过技术创新、产业创新,在产业链上不断由中低端迈向中高端。2020年8月21日,习近平总书记在安徽省考察时强调,要深刻把握发展的阶段性新特征新要求,坚持把做实做强做优实体经济作为主攻方向,一手抓传统产业转型升级,一手抓战略性新兴产业发展壮大,推动制造业加速向数字化、网络化、智能化发展,提高产业链供应链稳定性和现代化水平。随着人工智能、大数据、物联网、云计算等新兴科技发展,全球制造业开始进入新一轮变革浪潮。中国已发展成为制造大

5、国,正向制造强国迈进,制造业转型升级,特别是在新兴技术应用方面已形成了较好的发展基础,但与发达国家相比仍有一定的差距,全球产业链的深刻调整和变化,进一步凸显了中国把握本轮制造业网络化、智能化发展机遇的紧迫性和重要性。1、智能制造定义智能制造以智能工厂为载体,以关键制造环节智能化为核心,以端到端数据流为基础、以网络互联为支撑等特征,实现产品全生命周期的连接的新型制造技术。2、智能制造与数字制造传统的数字化制造技术与目前的智能化制造技术的侧重点不同。传统的数字化制造技术侧重于产品全生命周期的数字化技术的应用,而智能制造侧重于人工智能技术的应用,数字化制造技术是是实现智能制造的基础,同时智能化是数字

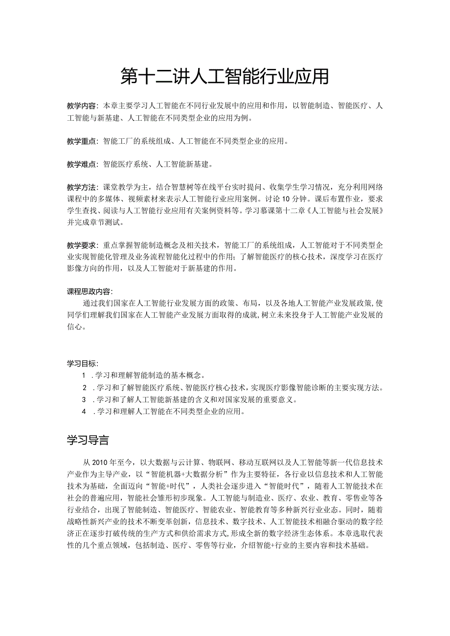
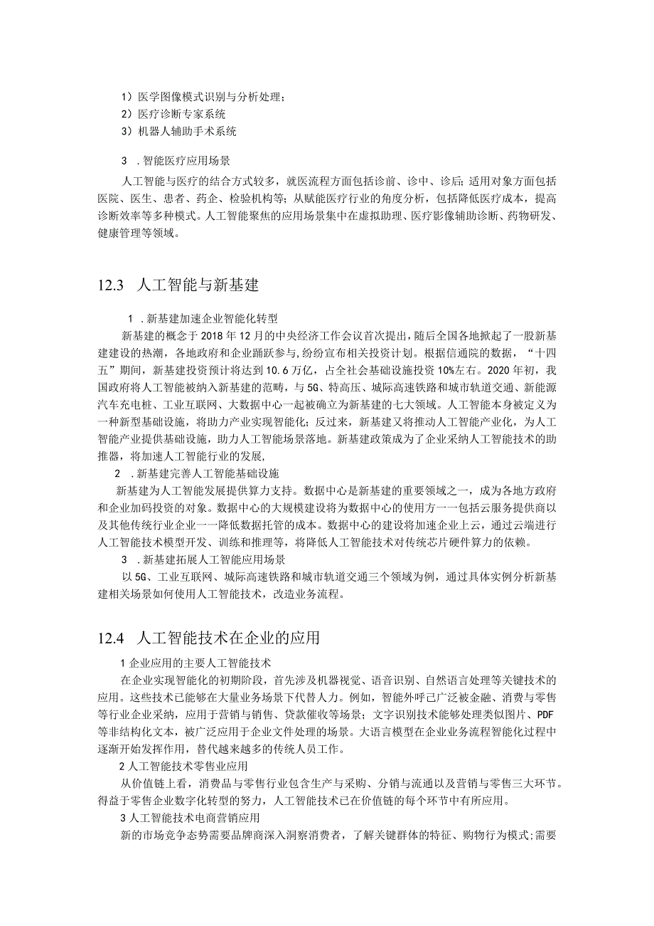
6、化制造技术的发展方向之一,即采用智能方法,实现智能设计、智能工艺、智能加工、智能装配、智能管理等,进一步提高产品设计制造管理全过程的效率和质量。3 .智能制造产业核心内容1)智能制造产业链2)智能制造系统:智能产品;智能生产;智能制造模式。4 .智能工厂I:厂生命科期管 系统产M I-KPU产M设计iA*(rt数字化制造智能工厂是实现智能制造的载体。在智能工厂中,借助于各种生产管理工具/软件/系统和智能设备,打通企业从设计、生产到销售、维护的各个环节,实现产品仿真设计、生产自动排程、信息上传下达、生产过程监控、质量在线监测、物料自动配送等智能化生产。集成门动化系统过打控制系佚* J实时 以太网

7、的 I:业总线 划伤按11控制器人机界而电源I业控制系统分布式I/O生产KBMES制造执行系统12.2智能医疗1 .智能医疗定义与组成智能医疗一般由三部分组成,分别为智慧医院系统、区域卫生系统以及家庭健康系统。2 .智能医疗核心技术1)医学图像模式识别与分析处理;2)医疗诊断专家系统3)机器人辅助手术系统3 .智能医疗应用场景人工智能与医疗的结合方式较多,就医流程方面包括诊前、诊中、诊后;适用对象方面包括医院、医生、患者、药企、检验机构等;从赋能医疗行业的角度分析,包括降低医疗成本,提高诊断效率等多种模式。人工智能聚焦的应用场景集中在虚拟助理、医疗影像辅助诊断、药物研发、健康管理等领域。12.

8、3 人工智能与新基建1 .新基建加速企业智能化转型新基建的概念于2018年12月的中央经济工作会议首次提出,随后全国各地掀起了一股新基建建设的热潮,各地政府和企业踊跃参与,纷纷宣布相关投资计划。根据信通院的数据,“十四五”期间,新基建投资预计将达到10.6万亿,占全社会基础设施投资10%左右。2020年初,我国政府将人工智能被纳入新基建的范畴,与5G、特高压、城际高速铁路和城市轨道交通、新能源汽车充电桩、工业互联网、大数据中心一起被确立为新基建的七大领域。人工智能本身被定义为一种新型基础设施,将助力产业实现智能化;反过来,新基建又将推动人工智能产业化,为人工智能产业提供基础设施,助力人工智能场

9、景落地。新基建政策成为了企业采纳人工智能技术的助推器,将加速人工智能行业的发展,2 .新基建完善人工智能基础设施新基建为人工智能发展提供算力支持。数据中心是新基建的重要领域之一,成为各地方政府和企业加码投资的对象。数据中心的大规模建设将为数据中心的使用方一一包括云服务提供商以及其他传统行业企业一一降低数据托管的成本。数据中心的建设将加速企业上云,通过云端进行人工智能技术模型开发、训练和推理等,将降低人工智能技术对传统芯片硬件算力的依赖。3 .新基建拓展人工智能应用场景以5G、工业互联网、城际高速铁路和城市轨道交通三个领域为例,通过具体实例分析新基建相关场景如何使用人工智能技术,改造业务流程。1

10、2.4 人工智能技术在企业的应用1企业应用的主要人工智能技术在企业实现智能化的初期阶段,首先涉及机器视觉、语音识别、自然语言处理等关键技术的应用。这些技术已能够在大量业务场景下代替人力。例如,智能外呼己广泛被金融、消费与零售等行业企业采纳,应用于营销与销售、贷款催收等场景;文字识别技术能够处理类似图片、PDF等非结构化文本,被广泛应用于企业文件处理的场景。大语言模型在企业业务流程智能化过程中逐渐开始发挥作用,替代越来越多的传统人员工作。2人工智能技术零售业应用从价值链上看,消费品与零售行业包含生产与采购、分销与流通以及营销与零售三大环节。得益于零售企业数字化转型的努力,人工智能技术已在价值链的每个环节中有所应用。3人工智能技术电商营销应用新的市场竞争态势需要品牌商深入洞察消费者,了解关键群体的特征、购物行为模式;需要基于可靠的消费者数据分析做出精准的营销和生产决策,包括促销策略、运营方案优化、生产设计等。针对这一情况,某电商品牌与电商智联云合作,采用智能服务解决方案。该方案基于大数据技术,通过结构化分析,利用人工智能技术进行深度建模,解析用户购买行为,最终在营销销售、交易渠道、客户服务以及生产设计四个具体场景向品牌商提出了切实可行的策略建议。

展开阅读全文
相关资源
猜你喜欢
相关搜索

当前位置:首页 > IT计算机 > 人工智能

copyright@ 2008-2023 1wenmi网站版权所有

经营许可证编号:宁ICP备2022001189号-1

本站为文档C2C交易模式,即用户上传的文档直接被用户下载,本站只是中间服务平台,本站所有文档下载所得的收益归上传人(含作者)所有。第壹文秘仅提供信息存储空间,仅对用户上传内容的表现方式做保护处理,对上载内容本身不做任何修改或编辑。若文档所含内容侵犯了您的版权或隐私,请立即通知第壹文秘网,我们立即给予删除!