致远实验学校线上教学问题及处置措施.docx

上传人:p** 文档编号:896951 上传时间:2024-03-30 格式:DOCX 页数:1 大小:15.53KB
下载 相关 举报
致远实验学校线上教学问题及处置措施.docx_第1页
第1页 / 共1页
亲,该文档总共1页,全部预览完了,如果喜欢就下载吧!
资源描述

《致远实验学校线上教学问题及处置措施.docx》由会员分享,可在线阅读,更多相关《致远实验学校线上教学问题及处置措施.docx(1页珍藏版)》请在第壹文秘上搜索。

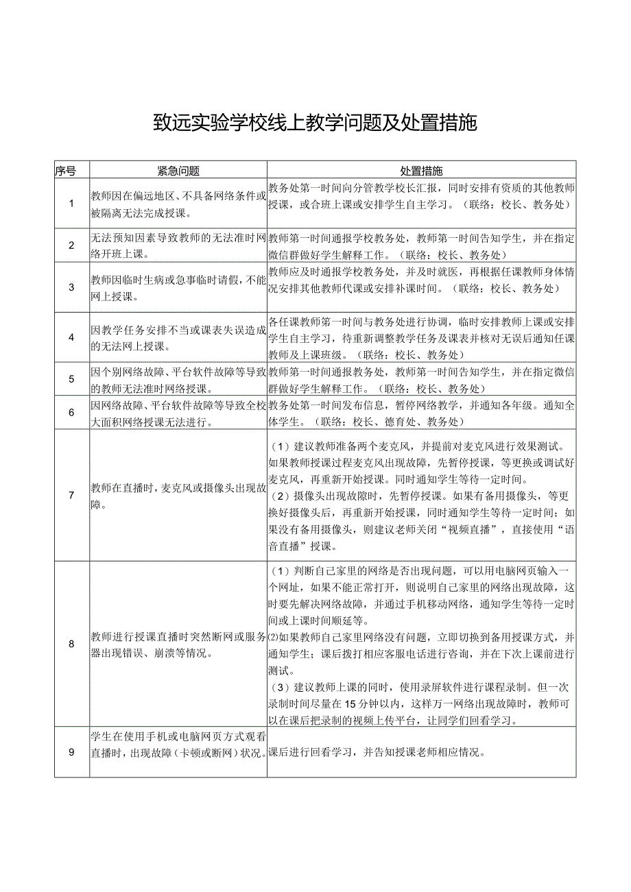
1、致远实验学校线上教学问题及处置措施序号紧急问题处置措施1教师因在偏远地区、不具备网络条件或被隔离无法完成授课。教务处第一时间向分管教学校长汇报,同时安排有资质的其他教师授课,或合班上课或安排学生自主学习。(联络:校长、教务处)2无法预知因素导致教师的无法准时网络开班上课。教师第一时间通报学校教务处,教师第一时间告知学生,并在指定微信群做好学生解释工作。(联络:校长、教务处)3教师因临时生病或急事临时请假,不能网上授课。教师应及时通报学校教务处,并及时就医,再根据任课教师身体情况安排其他教师代课或安排补课时间。(联络:校长、教务处)4因教学任务安排不当或课表失误造成的无法网上授课。各任课教师笫一

2、时间与教务处进行协调,临时安排教师上课或安排学生自主学习,待重新调整教学任务及课表并核对无误后通知任课教师及上课班级。(联络:校长、教务处)5因个别网络故障、平台软件故障等导致的教师无法准时网络授课。教师第一时间通报教务处,教师第一时间告知学生,并在指定微信群做好学生解释工作。(联络:校长、教务处)6因网络故障、平台软件故障等导致全校大面积网络授课无法进行。教务处第一时间发布信息,暂停网络教学,并通知各年级。通知全体学生。(联络:校长、德育处、教务处)7教师在直播时,麦克风或摄像头出现故障。(1)建议教师准备两个麦克风,并提前对麦克风进行效果测试。如果教师授课过程麦克风出现故障,先暂停授课,等

3、更换或调试好麦克风,再重新开始授课。同时通知学生等待一定时间。(2)摄像头出现故隙时,先暂停授课。如果有备用摄像头,等更换好摄像头后,再重新开始授课,同时通知学生等待一定时间;如果没有备用摄像头,则建议老师关闭“视频直播”,直接使用“语音直播”授课。8教师进行授课直播时突然断网或服务器出现错误、崩溃等情况。(1)判断自己家里的网络是否出现问题,可以用电脑网页输入一个网址,如果不能正常打开,则说明自己家里的网络出现故障,这时要先解决网络故障,并通过手机移动网络,通知学生等待一定时间或上课时间顺延等。如果教师自己家里网络没有问题,立即切换到备用授课方式,并通知学生;课后拨打相应客服电话进行咨询,并在下次上课前进行测试。(3)建议教师上课的同时,使用录屏软件进行课程录制。但一次录制时间尽量在15分钟以内,这样万一网络出现故障时,教师可以在课后把录制的视频上传平台,让同学们回看学习。9学生在使用手机或电脑网页方式观看直播时,出现故障(卡顿或断网)状况。课后进行回看学习,并告知授课老师相应情况。

展开阅读全文
相关资源
猜你喜欢
相关搜索

当前位置:首页 > 幼儿/小学教育 > 小学教育

copyright@ 2008-2023 1wenmi网站版权所有

经营许可证编号:宁ICP备2022001189号-1

本站为文档C2C交易模式,即用户上传的文档直接被用户下载,本站只是中间服务平台,本站所有文档下载所得的收益归上传人(含作者)所有。第壹文秘仅提供信息存储空间,仅对用户上传内容的表现方式做保护处理,对上载内容本身不做任何修改或编辑。若文档所含内容侵犯了您的版权或隐私,请立即通知第壹文秘网,我们立即给予删除!