《逻辑与思维》第五课正确运用判断知识清单.docx

上传人:p** 文档编号:919697 上传时间:2024-04-07 格式:DOCX 页数:10 大小:28.65KB
下载 相关 举报
《逻辑与思维》第五课正确运用判断知识清单.docx_第1页
第1页 / 共10页
《逻辑与思维》第五课正确运用判断知识清单.docx_第2页
第2页 / 共10页
《逻辑与思维》第五课正确运用判断知识清单.docx_第3页
第3页 / 共10页
《逻辑与思维》第五课正确运用判断知识清单.docx_第4页
第4页 / 共10页
《逻辑与思维》第五课正确运用判断知识清单.docx_第5页
第5页 / 共10页
《逻辑与思维》第五课正确运用判断知识清单.docx_第6页
第6页 / 共10页
《逻辑与思维》第五课正确运用判断知识清单.docx_第7页
第7页 / 共10页
《逻辑与思维》第五课正确运用判断知识清单.docx_第8页
第8页 / 共10页
《逻辑与思维》第五课正确运用判断知识清单.docx_第9页
第9页 / 共10页
《逻辑与思维》第五课正确运用判断知识清单.docx_第10页
第10页 / 共10页
亲,该文档总共10页,全部预览完了,如果喜欢就下载吧!
资源描述

《《逻辑与思维》第五课正确运用判断知识清单.docx》由会员分享,可在线阅读,更多相关《《逻辑与思维》第五课正确运用判断知识清单.docx(10页珍藏版)》请在第壹文秘上搜索。

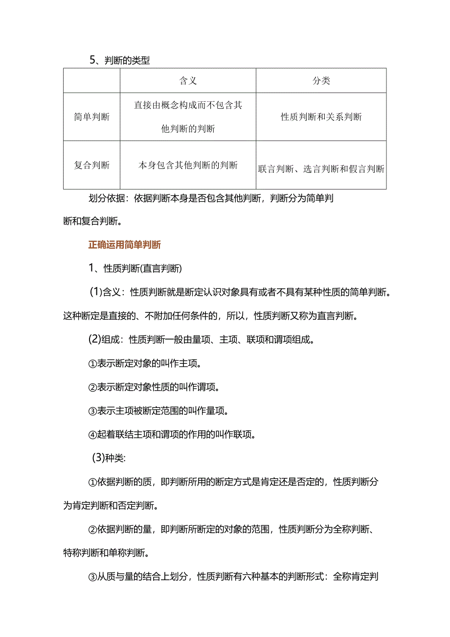
1、逻辑与思维第五课正确运用判断知识清单判断的概述1、判断的含义判断就是对认识对象有所断定的思维形式。2、判断的基本特征及其关系(1)特征一:对认识对象有所断定,是判断的一个基本特征。断定的方式有两种:一是肯定,二是否定。如果既不肯定什么,又不否定什么,就不是判断。(2)特征二:判断的另一个基本特征是有真假之分。如果一个判断的断定符合认识对象的实际情况,它就是真的;否则,它就是假的。(3)断定和真假的关系:有断定就会有真假,判断的这两个基本特征是相互联系的。3、判断真假的检验标准判断来源于人们的社会实践,其正确与否要经受社会实践的检验。符合实际的判断就是真判断,不符合实际的判断就是假判断。4、判断

2、的表达形式(1)表达形式:判断是通过语句表达的。(2)判断与语句的关系:判断是语句的思想内容,语句是判断的语言形式。(3)语句作判断时应注意:不作断定、没有真假的语句并不表达判断。对于含义不明确的语句,我们需要依据语言的具体情况排除歧义,才能准确把握这些语句与其所表达的判断之间的关系。5、判断的类型含义分类简单判断直接由概念构成而不包含其他判断的判断性质判断和关系判断复合判断本身包含其他判断的判断联言判断、选言判断和假言判断划分依据:依据判断本身是否包含其他判断,判断分为简单判断和复合判断。正确运用简单判断1、性质判断(直言判断)(1)含义:性质判断就是断定认识对象具有或者不具有某种性质的简单

3、判断。这种断定是直接的、不附加任何条件的,所以,性质判断又称为直言判断。(2)组成:性质判断一般由量项、主项、联项和谓项组成。表示断定对象的叫作主项。表示断定对象性质的叫作谓项。表示主项被断定范围的叫作量项。起着联结主项和谓项的作用的叫作联项。(3)种类:依据判断的质,即判断所用的断定方式是肯定还是否定的,性质判断分为肯定判断和否定判断。依据判断的量,即判断所断定的对象的范围,性质判断分为全称判断、特称判断和单称判断。从质与量的结合上划分,性质判断有六种基本的判断形式:全称肯定判断、全称否定判断,特称肯定判断、特称否定判断,单称肯定判断、单称否定判断。类型构成量项主项联项谓项全称肯定判断所有商

4、品是有价值的全称否定判断所有真理不是一成不变的特称肯定判断有些中学生是共青团员特称否定判断有些中学生不是球迷单称肯定判断许海峰是运动员单称否定判断这个人不是小学生(4)准确运用性质判断应注意的问题:不能缺少主项和谓项,否则判断就不完整;避免主项与谓项配合不当,否则不能如实地反映事物状况,容易造成误解;要准确地使用量项和联项以保证判断的量与质都准确无误。2、关系判断(P34-P35)(1)含义:断定认识对象之间关系的判断叫作关系判断。(2)组成:关系判断一般由关系者项、关系项和量项三部分组成。表示关系承担者的叫作关系者项。按照关系者出现的顺序可以称为第一关系者项、第二关系者项、第三关系者项表示关

5、系者之间关系的叫作关系项。表示关系者项范围的叫作量项。例:有些被告反控某些原告量项第一关系者项关系项量项第二关系者项(3)种类:对称性关系。A.对称关系:甲与乙是同学,同学关系是对称关系,因为乙与甲也是同学。B.反对称关系:甲比乙大3岁,大3岁关系就是反对称关系,因为乙肯定不比甲大3岁。C.非对称关系:甲认识乙,认识关系就是非对称关系,因为乙有可能认识甲,也有可能不认识甲。传递性关系:A.传递关系:甲的岁数比乙大,乙的岁数比丙大,岁数比大关系是传递关系,因为甲的岁数肯定比丙大。B.反传递关系:甲是乙的父亲,乙是丙的父亲,是的父亲关系是反传递关系,因为甲肯定不是丙的父亲。C.非传递关系:甲是乙的

6、同学,乙是丙的同学同学关系是非传递关系,因为甲可能是丙的同学,也可能不是丙的同学。3、弄清不同对象之间关系的意义认识事物只有既弄清对象的性质又了解对象之间的关系,才能对对象有较为全面的把握。在社会生活中,弄清不同对象之间的关系,对我们认清自己的社会地位和角色,明确自己的职责,更好地履行应尽的义务、维护合法的权利,具有重要的意义。正确运用复合判断1、复合判断(1)含义:复合判断是其本身包含其他判断的判断。(2)组成:它由联结词和支判断两部分组成。(3)种类:根据断定情况的不同,复合判断分为联言判断、选言判断和假言判断等多个种类。2、联言判断(1)含义:联言判断是断定对象的几种情况同时存在的判断。

7、(2)组成:联言支:组成联言判断的支判断叫作联言支。一个联言判断至少包含两个联言支。联结项:并且既又不但而且虽然但是等,是常常用来联结联言支的词项,叫作联言判断的联结项。在日常语言的表达中,联言判断的联结项有时可以省略。(3)联言判断的真假:在联言判断中,当且仅当,组成它的各个联言支都是真的,这个联言判断才是真的。也就是说,它要求各个联言支的断定都要与实际相符合。如果有一个联言支是假的,这个联言判断就是假的。(4)正确运用联言判断的意义:有助于人们将认识对象的多种情况综合起来进行考虑,多方面地分析和把握事物的情况,从而使思考更加周密,判断更为恰当。3、选言判断(1)含义:选言判断是断定对象的可

8、能情况的判断。(2)组成:选言支:组成选言判断的支判断叫作选言支。联结项:一个选言判断至少包含两个选言支。或者或者要么要么不是就是等,是常常用来联结选言支的词项,叫作选言判断的联结项。在日常语言表达中,选言判断的联结项一般不能省略。(3)选言判断的分类:依据选言判断对选言支之间关系的断定情况,选言判断分为相容选言判断和不相容选言判断。相容选言判断不相容选言判断选言支选言支所断定的对象情况可以同时并存选言支所断定的对象情况只能有一种存在,不能有两种和两种以上的情况并存常用联结项或者”或者或者是还是”也许也许“要么要么不是就是”“或是或是(二者不可兼得)二者必居其真假一个相容选言判断是真的,要求它

9、的选言支中至少有一个是真的,也可以都是真的。如果没有选言支是真的,这个相容选言判断就是假的。一个不相容选言判断是真的,要求它的选言支中有而且只能有一个是真的。如果有两个或两个以上的选言支是真的,或者没有选言支是真的,这个不相容选言判断就是假的。(4)正确运用选言判断的意义:不仅有助于我们准确地表达关于对象的各种可能的情况,而且能够明确解决问题的范围和途径。(5)正确运用选言判断应注意的问题:要根据认识对象的实际情况,确定应该使用相容还是不相容选言判断,不能误用;要根据实际问题的需要,尽量把对象的可能情况都揭示出来,不要遗漏有选择价值的可能情况。4、假言判断(条件判断)(1)含义:假言判断是断定

10、事物某情况的存在(或不存在)是另一情况存在(或不存在)的条件的判断。假言判断又叫条件判断。(2)组成:前件:表示条件的判断叫作假言判断的前件。后件表示依赖这一条件而成立的判断叫作假言判断的后件。联结项:如果那么只有才当且仅当等,是常用来联结前件与后件的词项,叫作假言判断的联结项。(3)假言判断的分类:种类含义特征逻辑形式常用联结项例子充分条件假言判断反映事物情况之间充分有前必有后无前未必无后如果P,那么q“如果.那么“只要.就如果天下雨,地面就会湿。条件关系的判断反映事物情况必要之间无前必无只有只有年满条件必要后只有P,才18周岁,假言条件有前未必才有q“必须才有选举判断关系有后才权。的判断反

11、映事物充分情况有前必有一个数是必要之间后当且仅偶数,当条件充分无前必无当P,则当且仅当,且仅当,假言必要后q这个数能判断条件被2整除。关系的判断(4)正确运用假言判断的实质:假言判断既然是反映事物情况之间条件关系的判断,它的真假就不取决于前件、后件本身的真假,而取决于判断所揭示的事物之间的条件关系能否成立。有时,前件和后件都是假的,但事物情况之间确实存在着某种条件关系,这样的判断仍然可以是真的。(5)正确运用假言判断的前提:掌握假言判断前件和后件所揭示的事物情况之间的条件关系。5、判断的重要性判断是由概念构成的,又是构成推理的基本要素。没有判断就不能明确概念,没有判断也不能进行推理。在逻辑思维中,正确运用判断具有重要意义。附:六种复合判断的真假值flAMBARV,e*AWlRAH.才C比分必皋ahatt*N)q.r.aAABftAWaAWaKttatlaA.RWa.*M,

展开阅读全文
相关资源
猜你喜欢
相关搜索

当前位置:首页 > 中学教育 > 中学学案

copyright@ 2008-2023 1wenmi网站版权所有

经营许可证编号:宁ICP备2022001189号-1

本站为文档C2C交易模式,即用户上传的文档直接被用户下载,本站只是中间服务平台,本站所有文档下载所得的收益归上传人(含作者)所有。第壹文秘仅提供信息存储空间,仅对用户上传内容的表现方式做保护处理,对上载内容本身不做任何修改或编辑。若文档所含内容侵犯了您的版权或隐私,请立即通知第壹文秘网,我们立即给予删除!