专业技术职务评审聘任制度.docx

上传人:p** 文档编号:926538 上传时间:2024-04-12 格式:DOCX 页数:9 大小:25.48KB
下载 相关 举报
专业技术职务评审聘任制度.docx_第1页
第1页 / 共9页
专业技术职务评审聘任制度.docx_第2页
第2页 / 共9页
专业技术职务评审聘任制度.docx_第3页
第3页 / 共9页
专业技术职务评审聘任制度.docx_第4页
第4页 / 共9页
专业技术职务评审聘任制度.docx_第5页
第5页 / 共9页
专业技术职务评审聘任制度.docx_第6页
第6页 / 共9页
专业技术职务评审聘任制度.docx_第7页
第7页 / 共9页
专业技术职务评审聘任制度.docx_第8页
第8页 / 共9页
专业技术职务评审聘任制度.docx_第9页
第9页 / 共9页
亲,该文档总共9页,全部预览完了,如果喜欢就下载吧!
资源描述

《专业技术职务评审聘任制度.docx》由会员分享,可在线阅读,更多相关《专业技术职务评审聘任制度.docx(9页珍藏版)》请在第壹文秘上搜索。

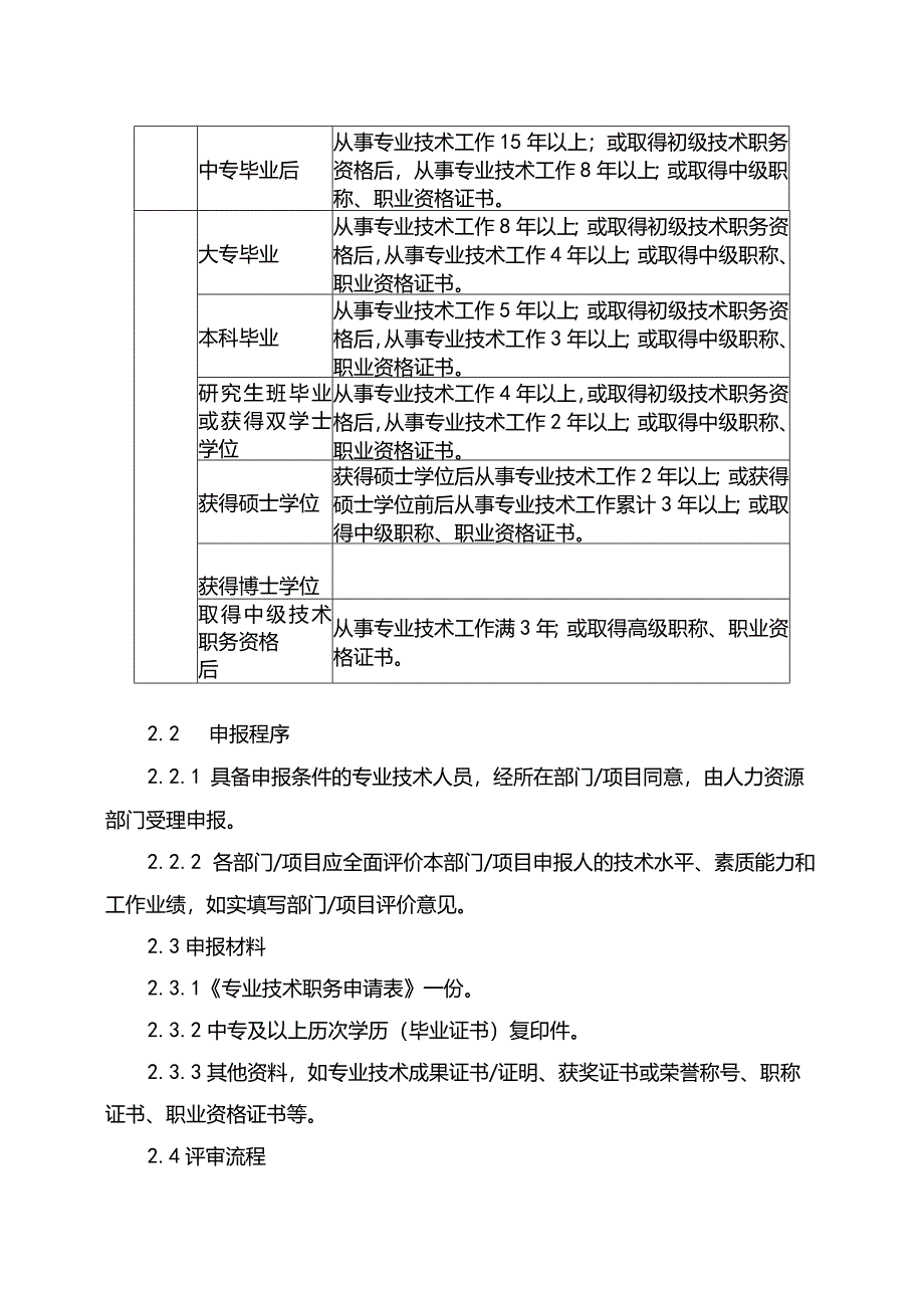
1、专业技术职务评审/聘任制度为了规范公司专业技术职务管理,为专业技术人员提供良好的职业生涯发展通道,建立良性的专业技术人员激励机制,促进专业技术人才队伍建设,特制定本制度。1 专业技术职务评审/聘任组织管理1.1 公司成立“专业技术职务评审委员会”,主持公司员工有关专业技术职务的评审、聘任、管理、考核等事宜。1.2 ”专业技术职务评审委员会”由公司总经理室、公司专业技术职务评审评委(专家)组成。1.3 人力资源部是公司专业技术职务评审/聘任的归口管理部门,负责“专业技术职务评审委员会”的日常组织管理工作。2 专业技术职务评审2.1 专业技术职务任职条件申报级别学历资历级术务初技职中专毕业从事专业

2、技术工作5年以上;或取得初级职称、职业资格证书。职中、技工毕业大专毕业从事专业技术工作3年以上;或取得初级职称、职业资格证书。本科毕业从事专业技术工作1年以上;或取得初级职称、职业资格证书。学历资历中专毕业后从事专业技术工作15年以上;或取得初级技术职务资格后,从事专业技术工作8年以上;或取得中级职称、职业资格证书。大专毕业从事专业技术工作8年以上;或取得初级技术职务资格后,从事专业技术工作4年以上;或取得中级职称、职业资格证书。本科毕业从事专业技术工作5年以上;或取得初级技术职务资格后,从事专业技术工作3年以上;或取得中级职称、职业资格证书。研究生班毕业或获得双学士学位从事专业技术工作4年以

3、上,或取得初级技术职务资格后,从事专业技术工作2年以上;或取得中级职称、职业资格证书。获得硕士学位获得硕士学位后从事专业技术工作2年以上;或获得硕士学位前后从事专业技术工作累计3年以上;或取得中级职称、职业资格证书。获得博士学位取得中级技术职务资格后从事专业技术工作满3年;或取得高级职称、职业资格证书。2.2 申报程序2.2.1 具备申报条件的专业技术人员,经所在部门/项目同意,由人力资源部门受理申报。2.2.2 各部门/项目应全面评价本部门/项目申报人的技术水平、素质能力和工作业绩,如实填写部门/项目评价意见。2.3申报材料2.3.1专业技术职务申请表一份。2.3.2中专及以上历次学历(毕业

4、证书)复印件。2.3.3其他资料,如专业技术成果证书/证明、获奖证书或荣誉称号、职称证书、职业资格证书等。2.4评审流程2.4.1 人力资源部对各部门/项目送报的申报材料进行初审。对不符合申报条件或证明材料不全不实的不得提交评审会评审。2.4.2 公司原则上每年集中组织一次专业技术职务评审,申报人取得出席评审会三分之二及以上评委赞成后,通过专业技术职务评审委员会评审。3专业技术职务聘任及考核3.1 申报人通过专业技术职务评审委员会评审后,人力资源部汇总评审委员会评审结果报总经理室,经总经理室批准后,发布聘任文件。3.2 原则上聘期为二年。从每年1月1日至次年12月31日。如年中开始聘任,上半年

5、聘任的,聘任时间从聘任之日起到下一年的12月31日;下半年聘任的,聘任时间从聘任之日起到下二年12月31日。3.3 专业技术职务聘任考核管理3.3.1 聘任期内(1)连续两个月或累计三个月月度绩效考核为待改进的(D级及以下),作降职处理。(2)连续两个月或累计三个月月度绩效考核为不合格的(E级及以下),作解聘处理。(3)工作出现严重失误,造成较大损失和严重后果的,经总经理室讨论确认后,作降职或解聘处理。(4)经综合评审,评定为不胜任现专业技术职务的工作技能要求的,作降职或解聘处理。(5)由于公司内部调整原因需撤消或合并相应岗位的,相应管理干部若不接受公司安排或公司无法另行安排的,聘任自相应岗位

6、撤消或合并的次月起自动解除。3.3.2聘任期满聘任期满,聘任终止,公司将根据员工年度绩效考评情况决定是否继续聘任。(1)聘任期满年度绩效考评为良好及以上的(A级或B级),按原级别续聘。(2)聘任期满年度绩效考评为达标或待改进的(C级或D级),降一级续聘。(3)聘任期满年度绩效考评为不合格的(E级及以下),不再续聘。3.3.3员工因表现优秀升职受聘于高一级岗位的,原聘任自动解除。3 .3.4个人或公司提出解除劳动合同的,或劳动合同终止时,个人或公司不愿意续签劳动合同的,聘任自合同解除或终止日自动解除。4 专业技术职务级别4.1 专业技术资格评审的范围包括:工程、经济、会计等系列。4.2专业技术职

7、务级别及对应管理序列级别级别工程序列经济序列会计序列对应管理序列级别助理初级工程师助理初级经济师助理初级会计师班长主管初级工程师主管初级经济师主管初级会计师副主管助理中级工程师助理中级经济师助理中级会计师主管主管中级工程师主管中级经济师主管中级会计师经理助理主任中级工程师主任中级经济师主任中级会计师副经理级术务高技职助理高级工程师助理高级经济师助理高级会计师经理主管高级工程师主管高级经济师主管高级会计师副总经理4.3申请人通过专业技术职务评审/聘任后,参照相对应的管理职务序列,享受相应的薪酬福利待遇。5相关记录和报告5.1 专业技术职务申请表5.2 聘任书专业技术职务申请表姓名.别身份证号相所

8、在部门员工编号参加工作时间入职*时间现从事何专业技术工作申请专业技术职务级别最高学历学位学历(学位)教育情况起止年月毕业院校专业学制(年)学历(学位)办学形式非学历教育情况起止年月学习内容课时取得何证书办学单位主要专业技术业绩成果*可附页所在部门、项目综合评价意见部门/项目负责人签名:年月日专业技术职务评审委员会评审专业技术职务评审委员会对同志的评审意见:专业技术职务评审委员会评委签名:年月日评委会人数到会人数表决结果是否通过专业技术职务评审委员会评审同意不同意票数票数总经理室意见总经理签名:年月日同志:根据公司专业技术职务评审聘任制度规定,经研究决定,聘任你为项目主任中级工程师,聘期为年月日至年月日止。

展开阅读全文
相关资源
猜你喜欢
相关搜索

当前位置:首页 > 办公文档 > 事务文书

copyright@ 2008-2023 1wenmi网站版权所有

经营许可证编号:宁ICP备2022001189号-1

本站为文档C2C交易模式,即用户上传的文档直接被用户下载,本站只是中间服务平台,本站所有文档下载所得的收益归上传人(含作者)所有。第壹文秘仅提供信息存储空间,仅对用户上传内容的表现方式做保护处理,对上载内容本身不做任何修改或编辑。若文档所含内容侵犯了您的版权或隐私,请立即通知第壹文秘网,我们立即给予删除!