中职《汽车制动及控制系统检修》教案第9课电子制动控制系统概述1.docx

上传人:p** 文档编号:926844 上传时间:2024-04-12 格式:DOCX 页数:5 大小:48.64KB
下载 相关 举报
中职《汽车制动及控制系统检修》教案第9课电子制动控制系统概述1.docx_第1页
第1页 / 共5页
中职《汽车制动及控制系统检修》教案第9课电子制动控制系统概述1.docx_第2页
第2页 / 共5页
中职《汽车制动及控制系统检修》教案第9课电子制动控制系统概述1.docx_第3页
第3页 / 共5页
中职《汽车制动及控制系统检修》教案第9课电子制动控制系统概述1.docx_第4页
第4页 / 共5页
中职《汽车制动及控制系统检修》教案第9课电子制动控制系统概述1.docx_第5页
第5页 / 共5页
亲,该文档总共5页,全部预览完了,如果喜欢就下载吧!
资源描述

《中职《汽车制动及控制系统检修》教案第9课电子制动控制系统概述1.docx》由会员分享,可在线阅读,更多相关《中职《汽车制动及控制系统检修》教案第9课电子制动控制系统概述1.docx(5页珍藏版)》请在第壹文秘上搜索。

1、课题电子制动控制系统概述(一)课时2课时(90min)教学目标知识目标:掌握ABS的组成和工作原理。技能目标:能正确辨识电子制动控制系统的主要部件。素质目标:养成任劳任怨、默默无闻的工作作风.教学重睚点教学重点:ABS的组成和工作原理教学难点:辨识电子制动控制系统的主要部件教学方法讲授法、问答法、讨论法、练习法教学用具电脑、投影仪、多媒体课件、教材教学过程主要教学内容及步骤课前任务【教师】布置课前预习任务:搜集相关资料,回答下列问题1.ABS由哪些部分组成?2 .简述轮速传感器的作用。3 .简述ABS的工作原理。4 .按通道和轮速传感器数量的不同,ABS可分为哪几类?【学生】查找资料,完成课前

2、任务考勤【教师】使用APP进行签到【学生】班干部报请假人员及原因任务导入【教师】讲述“项目弓I入”的相关内容张先生在一个下雪天开车外出,突然路边冲出一只小猫,张先生立即转弯刹车,没想到车轮打滑了,方向失控,:气车朝着路边的树撞了上去.张先生受了很重的伤,汽车也严重损坏,让他大为,照.后来,维修人员对汽车进行了检直,发现这辆车的ABS故障指示灯点亮,前轮的轮速传感器有故障。维修人员更换了轮速传感器,ABS故障指示灯便熄灭了。电子制动控制系统的出现实现了制动系统的电子控制,ABS是电子制动控制系统的一种,除了ABS,电子制动控制系统还包括TCS、ESP等。【学生】聆听、思考传授新知【教师】讲解新知

3、一、电子制动控制系统概述(一)防抱死制动系统【教师】提出问即,随机邀请学生回答你听说过ABS吗?知道什么是ABS吗?【学生】聆听、思考、回答【教师】总结学生回答,讲解新知防抱死制动系统(ABS)是一种主动安全的电子制动控制系统,能够在汽车制动(特别是紧急制动)时,自动控制制动器制动力的大小,使车轮处于将抱死但未抱死的临界状态(边滚边滑),从而防止汽车在制动过程中出现侧滑、调头、甩尾等方向失控的情况,提高了转向操纵性和制动时的方向稳定性。1.ABS的组成【教师】展示“ABS的组成”图片(详见教材),讲解ABS的组成ABS主要由轮速传感器、ABS电控单元、制动压力调节器及ABS故障指示灯等组成。1

4、)轮速传感器(1)作用轮速传感器通过检测车轮的运动状态,获得车轮的转速信号,并将转速信号输送给ABS电控单元。(2)安装位置轮速传感器一般安装在车轮处,但有些驱动轮的轮速传感器安装在主减速器或变速器中。(3)分类轮速传感器主要有电磁式和霍尔式两种.【教师】展示“电磁式轮速传感器”图片(详见教材),讲解电磁式轮速传感器电磁式轮速传感器与信号齿轮配合工作,产生一个幅值、频率与车轮转速成比例的交流电压信号,并将该信号输送至ABS电控单元,ABS电控单元根据此信号便可计算出车轮转速。2)ABS电控单元(1)组成ABS电控单元是防抱死制动系统的控制中枢,主要由输入级电路、计算电路、输出级电路及安全保护电

5、路等组成(2)作用ABS电控单元的作用是接收轮速传感器输入的信号,并对该信号进行放大、分析、对比,从而判断汽车是否有抱死趋势,再发出控制指令,控制制动压力调节器执行制动压力调节任务。3)制动压力调节器制动压力调节器一般安装在制动主缸与制动轮缸之间,是ABS的执行器,其作用是根据ABS电控单元的控制指令,自动调节制动轮缸的制动压力。根据调压方式的不同,制动压力调节器可分为循环流通式和可变容积式两种.(1)循环流通式制动压力调节器。循环流通式制动压力调节器主要由电磁阀、低压储液罐和电动回油泵等组成。其中,电磁阀又包括进油阀和出油阀,它们直接控制制动液的流通情况,从而调节制动轮缸的制动压力。循环流通

6、式制动压力调节器的工作状态分为常规状态、增压状态、减压状态和保压状态。【教师】展示“循环流通式制动压力调节器的工作状态”图片(详见教材),讲解新知常规状态。踩下制动踏板,ABS尚未工作时,进油阀、出油阀均断电,进油阀开启,出油阀关闭,同时电动回油泵断电,制动轮缸与低压储液罐隔离,与制动主缸相通,制动主缸中的制动液流入制动轮缸,产生常规制动。增压状态.当ABS电控单元检测到车轮的加速度达到设定值时,进油阀、出油阀均断电,进油阀开启,出油阀关闭,同时电动回油泵通电,将低压储液罐中的制动液泵入制动轮缸,制动压力增大。减压状态。当ABS电控单元检测到车轮趋于抱死时,进油阀、出油阀均通电,进油阀关闭,出

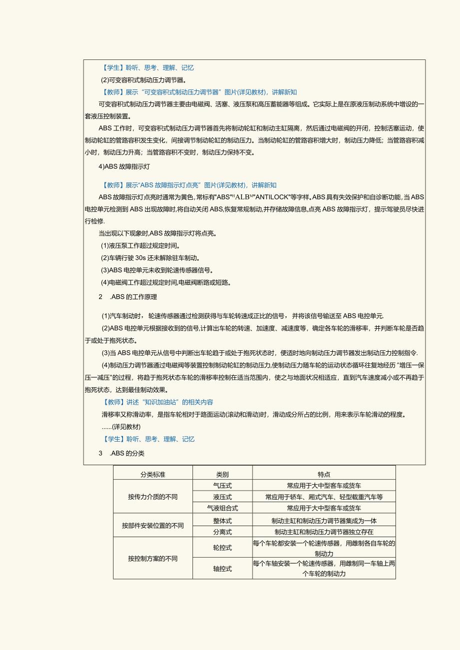
7、油阀开启,制动轮缸与低压储液罐相通,制动轮缸中的制动液流入低压储液罐,制动压力减小。保压状态。当ABS电控单元检测到车轮的减速度达到设定值时,进油阀通电、关闭,出油阀断电、关闭,制动轮缸中的制动液处于不流通状态,制动压力保持不变。【教师】提出问题,随机邀请学生回答分析四种状态的特点和区别。【学生】聆听、思考、回答【教师】总结学生回答,讲述“知识加油站”的相关内容低压储液罐用来暂时储存制动液,制动液在减压状态下流入,在增压状态下流出。【学生】聆听、思考、理解、记忆(2)可变容积式制动压力调节器。【教师】展示“可变容积式制动压力调节器”图片(详见教材),讲解新知可变容积式制动压力调节器主要由电磁阀

8、、活塞、液压泵和高压蓄能器等组成。它实际上是在原液压制动系统中增设的一套液压控制装置。ABS工作时,可变容积式制动压力调节器首先将制动轮缸和制动主缸隔离,然后通过电磁阀的开闭,控制活塞运动,使制动轮缸的管路容积发生变化,间接调节制动轮缸的制动压力。当制动轮缸的管路容积增大时,制动压力降低;当管路容积减小时,制动压力升高;当管路容积不变时,制动压力保持不变。4)ABS故障指示灯【教师】展示“ABS故障指示灯点亮”图片(详见教材),讲解新知ABS故障指示灯点亮时通常为黄色,常标有ABShALBmANTILOCK等字样。ABS具有失效保护和自诊断功能,当ABS电控单元检测到ABS出现故障时,将自动关

9、闭ABS,恢复常规制动,并存储故障信息,点亮ABS故障指示灯,提示驾驶员尽快进行检修.当出现以下现象时,ABS故障指示灯将点亮。(1)液压泵工作超过规定时间。(2)车辆行驶30s还未解除驻车制动。(3)ABS电控单元未收到轮速传感器信号。(4)电磁阀工作超过规定时间,电磁阀断路或短路。2 .ABS的工作原理(1)汽车制动时,轮速传感器通过检测获得与车轮转速成正比的信号,并将该信号输送至ABS电控单元.(2)ABS电控单元根据接收到的信号,计算出车轮的转速、加速度、减速度等,确定各车轮的滑移率,并判断车轮是否趋于或处于抱死状态。(3)当ABS电控单元从信号中判断出车轮趋于或处于抱死状态时,便适时

10、地向制动压力调节器发出制动压力控制指令.(4)制动压力调节器通过电磁阀等装置控制制动轮缸的制动压力,使制动压力随车轮的运动状态循环往复地经历“增压一保压一减压的过程,将趋于抱死状态车轮的滑移率控制在适当范围内,使之与地面状况相适应,直到汽车速度减小或不再趋于抱死状态,达到最佳制动效果。【教师】讲述“知识加油站”的相关内容滑移率又称滑动率,是指车轮相对于路面运动(滚动和滑动)时,滑动成分所占的比例,用来表示车轮滑动的程度。(详见教材)【学生】聆听、思考、理解、记忆3 .ABS的分类分类标准类别特点按传力介质的不同气压式常应用于大中型客车或货车液压式常应用于轿车、厢式汽车、轻型载重汽车等气液组合式

11、常应用于大中型客车或货车按部件安装位置的不同整体式制动主缸和制动压力调节器集成为一体分离式制动主缸和制动压力调节器独立存在按控制方案的不同轮控式每个车轮都安装一个轮速传感器,用雌制各自车轮的制动力轴控式每个车轴安装一个轮速传感器,用雌制同一车轴上两个车轮的制动力混合式包含轮控式、轴控式两种控制方式按通道数量的不同4通道ABS3通道ABS2通道ABS1通道ABS4轮速传感器ABS及箪匕速传感器数里的不同3轮速传感器ABS【教师】展示“3通道4轮速传感器ABS的布置形式”“3通道3轮速传感器ABS的布置形式”和4通道4轮速传感器ABS的布置形式”图片(详见教材),提出问题,随机邀请学生回答仔细观察

12、四张图片,找出不同通道不同轮速传感器ABS在布置形式上的共同点和不同点.【学生】观察、聆听、思考、回答【教师】总结学生回答,讲述“知识加油站”的相关内容(1)在ABS中,能够独立进行制动压力调节的制动管路称为通道。(2)目前轿车上的ABS多采用3通道4轮速传感器的布置形式。【学生】聆听、思考、理解、记忆【教师】布置实训任务:熟悉车辆ABS的布置形式。将全班学生以35人为一组进行分组【学生】以35人为一组,选出组长并进行分工,将小组成员及分工情况填入表5-1中表5-1小组成员及分工慵兄组长【教师】组织学生以小组为单位,按照以下活动步骤,完成“熟悉车辆ABS的布置形式”实训任务1.任务准备(1)在

13、明确任务内容的前提下,根据实际情况,在表53中写出车辆信息及所需的工具、设备、资料等。实践操作车辆信息车型VIN码行驶里程工具、设备、资料表5-3车辆信息及所需的工具、设备和资料(2 )在进行实际操作前做好现场防护,并将现场防护措施填入表5-4中。表54现场防护措施个人防护设备安全防护场地安全防护(3)各组成员分别拟订操作计划,并展开讨论,选出组内最佳的操作计划。(4)指导教师根据各物是交的操作计划给出评价。(5)各组成员根据指导教师的评价对操作计划进行调整,调整合格后的操作计划即最终实施方案2.任务实施按照本组确定的最佳工作计划熟悉车辆ABS的布置形式。(1)了解车辆ABS的组成(2)对照图

14、片观察车辆ABS的布置形式。(3)参考教材体会车辆ABS的工作原理。按实际操作过程,将操作步骤、操作内容及实施过程中遇到的问题和解决办法记录在表5-5中。表5-5任务实施过程记录表序号操作步骤操作内容遇到的问题和解决方法【学生】分组、分工协作完成实训任务,各组组长展示任务完成情况,配合教师填写项目学习成果评价表【教师】巡回指导,根据学生的实际表现进行评价,填写项目学习成果评价表(详见教材)课堂小结【教师】简要总结本节课的要点1.ABS的频2.ABS的工作原理3.ABS的分类【学生】总结回顾知识点作业布置【教师】布置课后作业1 .完成项目测试中的题目.2 .登录APP或其他学习平台查看相关知识镯【学生】完成课后任务教学反思

展开阅读全文
相关资源
猜你喜欢
相关搜索

当前位置:首页 > 高等教育 > 大学课件

copyright@ 2008-2023 1wenmi网站版权所有

经营许可证编号:宁ICP备2022001189号-1

本站为文档C2C交易模式,即用户上传的文档直接被用户下载,本站只是中间服务平台,本站所有文档下载所得的收益归上传人(含作者)所有。第壹文秘仅提供信息存储空间,仅对用户上传内容的表现方式做保护处理,对上载内容本身不做任何修改或编辑。若文档所含内容侵犯了您的版权或隐私,请立即通知第壹文秘网,我们立即给予删除!