临床溶媒选择重要性、抗菌药盐配与糖配选择及其他注意事项.docx

上传人:p** 文档编号:926892 上传时间:2024-04-12 格式:DOCX 页数:4 大小:49.29KB
下载 相关 举报
临床溶媒选择重要性、抗菌药盐配与糖配选择及其他注意事项.docx_第1页
第1页 / 共4页
临床溶媒选择重要性、抗菌药盐配与糖配选择及其他注意事项.docx_第2页
第2页 / 共4页
临床溶媒选择重要性、抗菌药盐配与糖配选择及其他注意事项.docx_第3页
第3页 / 共4页
临床溶媒选择重要性、抗菌药盐配与糖配选择及其他注意事项.docx_第4页
第4页 / 共4页
亲,该文档总共4页,全部预览完了,如果喜欢就下载吧!
资源描述

《临床溶媒选择重要性、抗菌药盐配与糖配选择及其他注意事项.docx》由会员分享,可在线阅读,更多相关《临床溶媒选择重要性、抗菌药盐配与糖配选择及其他注意事项.docx(4页珍藏版)》请在第壹文秘上搜索。

1、溶媒选择重要性、抗菌药盐配与糖配选择及其他注意事项溶媒的选择是静脉输注抗菌药物的重要环节,选择不同的溶媒进行溶解稀释对药物的稳定性以及疗效有明显的影响,选择不当不仅会增加药物的不良反应,降低抗菌药的药效,还会造成经济上的浪费。抗菌药盐配、糖配选择临床中最常见的溶媒是盐水和糖水,影响药物在溶媒中的稳定性最重要的就是PH值,5%10%葡萄糖注射液的PH规定为3.2-6.5,O9%氯化钠注射液PH为4.57.0。溶媒PH值偏低或偏高时,氢离子、氢氧根离子可催化药物水解,引起药物溶解度或降解速度变化,影响质量稳定性,抗菌药与溶媒的PH值越接近就越稳定,相差越大就越容易分解失效。药品上市前均有开展质量稳

2、定性考察,选择与药物本身PH相近溶媒溶解、稀释。只能用盐水配、糖水配抗菌药物不祝愉青等蠹死青森靠触洒球.叵莫西林.机兴西林列内克检缝依件NSRH酸青东在近中信PH6-7;省海中骏光脸,剧!立“性电阂均可使之0域分斛.应R肘餐好任注的月水豉等渗家化坳注豺液砌含修床类石于是拘发农中可有一工H度监介M乳稳醵1等素NS红舜泰在酸生*液中哦W彩5.f不应与WH的词戈翻1液配在5%10%*力幅/液50OmI中添加5%曜明注射液05ml使PH开高那以上再JI常制饶ftHL则力劲襟定.后他培南NS尼他培南TUTC希厅在明M双伍禁忌.K将使用含白司芍心的岳悴懈博达托SHRNS达托毒索应濡释于Q9%fi复化蜘王射

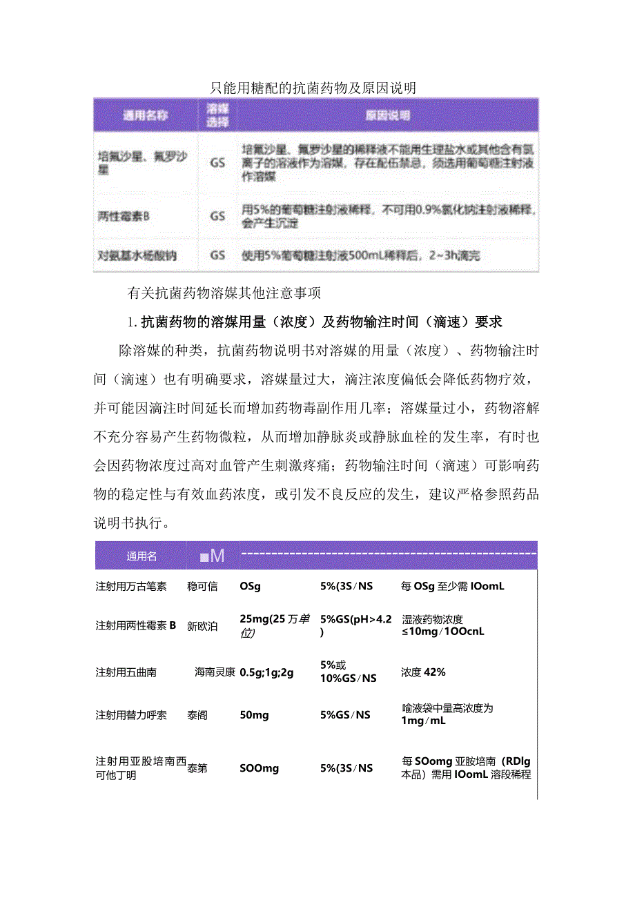
3、潼中给的时间GMtl30分计伊(1118府NS膜床用的伊曲康叱三射曲看包装用书SOmLO9%匈化明斑机Ja捡稀理后仃就使用,谶兔皿光宜捡罐对卡泊芬净NS除生理热水和林格溶液外不得与其曲讯药拗混合碘时Vii只能用糖配的抗菌药物及原因说明有关抗菌药物溶媒其他注意事项1.抗菌药物的溶媒用量(浓度)及药物输注时间(滴速)要求除溶媒的种类,抗菌药物说明书对溶媒的用量(浓度)、药物输注时间(滴速)也有明确要求,溶媒量过大,滴注浓度偏低会降低药物疗效,并可能因滴注时间延长而增加药物毒副作用几率;溶媒量过小,药物溶解不充分容易产生药物微粒,从而增加静脉炎或静脉血栓的发生率,有时也会因药物浓度过高对血管产生刺激

4、疼痛;药物输注时间(滴速)可影响药物的稳定性与有效血药浓度,或引发不良反应的发生,建议严格参照药品说明书执行。通用名M1me溶媒溶媒用(浓度)费求注射用万古笔素稳可信OSg5%(3SNS每OSg至少需IOomL注射用两性霉素B新欧泊25mg(25万单位)5%GS(pH4.2)湿液药物浓度10mg1OOcnL注射用五曲南海南灵康0.5g;1g;2g5%或10%GSNS浓度42%注射用替力呼索泰阁50mg5%GSNS喻液袋中量高浓度为1mgmL注射用亚股培南西可他丁明泰第SOOmg5%(3SNS每SOomg亚胺培南(RDlg本品)需用IOomL溶段稀程注射用头用他唉夏达欣Ig5%GSNS140mg

5、mL注射用M酸卡泊利科赛斯SOmg;70mgNS终浓度wO.5gmL注M用伏立刷!威凡200mg5%GSNS0.5Smg/mL注射用手LB酸红奇袁湖南科伦0.25gNS1-5mgmL注射用阿奇零索希舒美OSg5%GSNS250500mL幡握双终浓度为1.02.Omgrnl盐酸克林有素注射液北京双0.1Sg5%GSNS0.6g本品应加入不少于IoomL输液中盐酸左氢羸沙星注射液0OSg5%GSNS最终稀释浓度应为5mgmL表4药品说明书中对输注时间(滴速)有明确要求的抗菌药物通用名切r注时冏(滴速)求左氧IW场子江药业2b0mg或,0Omg沧注时间名少于60min,75OmgflS同花百90mi

6、nJl西沙星律目静脉给药C4g的涌汴时间府为90min万古毒素VIANEXSA就欠铮脓滴注时间应在60mm以上三Fxai-p期沙东50OmqfHk输注给代,持续2030min;瓯膝瑞南西司他丁Iooomq静脉陶注给药,持续4060min阿SlWK圾SM碎度为2nmL250mL的溶液滴注时间应不少于Ih配置应浓度为Irrg/ml,5mL的溶液时滴注时间应不少于3h,两性毒素B华北IM药浓度不超过10mg100rL好次滴注日E6hULt伏立康理PhdmnaciaAUpjohnCompanyLLC浓度不应暮于5mgmL,滴注速度最快不微海小时3mgkg,强意担祠须13h注射用舞假卡汨芬净MerckS

7、harp酢脉壤1%汪约Ih以上汨H用助呼素息氏制的成人热脉潮!时间每次约3060mi11JLS至少60min2 .糖尿病患者如何用糖溶抗菌药物?糖尿病患者使用葡萄糖注射液作为溶媒时,会担心引起血糖的升高,临床医生常常会直接将胰岛素溶于药液中进行输注是否合理?首先,胰岛素可少量被聚氯乙烯注射器或输液管线吸附,含量愈低吸附越高,使用剂量需考虑此因素,随着悬挂时间的延长,吸附于输液装置表面的胰岛素会有一定的脱落,导致胰岛素浓度升高,引起血糖的波动,另外从药代动力学角度考虑,以普通胰岛素注射液为例,静注半衰期为510分钟,皮下注射后半衰期为2小时,皮下注射作用更加温和持久,血糖波动小,同时输注还需考虑

8、胰岛素与抗菌药物的配伍是否影响胰岛素的生物效应,如胰岛素与必须使用葡萄糖注射液溶解的两性霉素B存在配伍禁忌。糖尿病患者如确需使用葡萄糖注射液作为溶媒,建议与胰岛素分开使用,并采用皮下注射的方式给予胰岛素(一般IU胰岛素可对抗4g葡萄糖),同时在输注过程中监测血糖变化,个体化调整胰岛素用量。3 .心衰、肾功能不全等需要水钠限制的患者怎么办?肾功能不全患者肾脏维持血钠平衡的能力减弱,若不进行水钠限制,一方面出现体内水钠蓄积,另一方面摄钠增多会引起明显的高血压,此时容量超负荷又是急性心衰发作的重要诱因,葡萄糖对血容量影响不大,而生理盐水可明显增加血容量和钠摄入,对于肾功能不全、心衰患者可优先选择葡萄糖注射液作为溶媒,如确需使用氯化钠注射液,在不超过最大药物浓度的前提下,控制氯化钠注射液摄入量,并控制输液速度,有水肿、心衰患者需进行出入量管理,每日I/O负平衡500mL,严重肺水肿可负平衡1000-2000mLd,限钠摄入V2gd,并关注血容量、低钾、低钠情况。值得注意的是,10OnIL的生理盐水中的钠含量为0.35g,计算每天摄入量时需考虑食物中的水和钠。

展开阅读全文
相关资源
猜你喜欢
相关搜索

当前位置:首页 > 医学/心理学 > 药学

copyright@ 2008-2023 1wenmi网站版权所有

经营许可证编号:宁ICP备2022001189号-1

本站为文档C2C交易模式,即用户上传的文档直接被用户下载,本站只是中间服务平台,本站所有文档下载所得的收益归上传人(含作者)所有。第壹文秘仅提供信息存储空间,仅对用户上传内容的表现方式做保护处理,对上载内容本身不做任何修改或编辑。若文档所含内容侵犯了您的版权或隐私,请立即通知第壹文秘网,我们立即给予删除!