生产安全事故应急预案.docx

上传人:p** 文档编号:928989 上传时间:2024-04-12 格式:DOCX 页数:6 大小:24.36KB
下载 相关 举报
生产安全事故应急预案.docx_第1页
第1页 / 共6页
生产安全事故应急预案.docx_第2页
第2页 / 共6页
生产安全事故应急预案.docx_第3页
第3页 / 共6页
生产安全事故应急预案.docx_第4页
第4页 / 共6页
生产安全事故应急预案.docx_第5页
第5页 / 共6页
生产安全事故应急预案.docx_第6页
第6页 / 共6页
亲,该文档总共6页,全部预览完了,如果喜欢就下载吧!
资源描述

《生产安全事故应急预案.docx》由会员分享,可在线阅读,更多相关《生产安全事故应急预案.docx(6页珍藏版)》请在第壹文秘上搜索。

1、生产安全事故应急预案1目的为明确生产安全事故的应急处理职责和应急响应程序,及时处理突发性生产安全事故,制定本应急预案。2适用范围本预案规定了突发生产安全事故的人员职责、报告程序、应急措施、调查处理、预案演练等工作要求。适用于集团所有下属企业突发生产安全事故的应急处理。各类突发性生产安全事故包括:a)突发火灾事故;b)突发触电事故;c)突发粉尘爆炸事故;d)突发锅炉爆炸事故;e)突发氨气泄漏事故;D突发重大交通事故;g)突发建筑坍塌事故;h)突发集体食物中毒事故;i)突发传染性疫情事故;j)突发煤矿瓦斯爆炸事故;k)突发煤矿透水事故;1)突发化工企业压力容器爆炸事故;m)突发化工企业介质中毒事故

2、;n)突发建筑工地高空坠落事故;o)暴风、暴雨、暴雪、地震等引发的生产安全事故。集团下属各业务板块应根据本业务板块性质制定相应的生产安全事故应急预案。4组织机构与职责生产安全事故的应急处理,分为三级领导机构。4.1集团总部生产安全领导小组集团总部应成立生产安全领导小组,作为生产安全事故的最高领导机构,在突发生产安全事故时,组织实施全面组织协调。必要时应成立安全事故应急指挥部,设立专人、专职负责安全生产事故的处理。集团生产安全管理小组主要职责包括:a)突发生产安全事故时,担当统一指挥;b)协调下属各相关片区的物资和人员,积极组织救援;c)对突发安全事故的处理方案提供指导意见,必要时聘请外部专家;

3、d)派出现场指导人员或专家,催促应急处理方案的落实;e)负责政府安全主管部门的报告、接待和联络。4. 2下属业务板块安全小组各下属业务板块生产安全管理小组,领导本业务板块突发生产安全事故的应急处理。XX业务板块安全管理小组组长;XXX?卜安全小组职i场处场处理组:f理成员:(略)向k护组:负责壬救护组1场的灭火、洋I医疗、救护火戒备组抢险、救灾卫生工作。通讯联络组成员:(略)C)戒备组:负责事故现场的治安、交通管理等。成员:(略)d)通讯联络组:负责事故现场的通讯、供应、后勤及人员联络方面的事情。成员:(略)e)运输组:负责运送伤员、救险物资等。成员:(略)各业务板块安全小组的负责人,应组织制

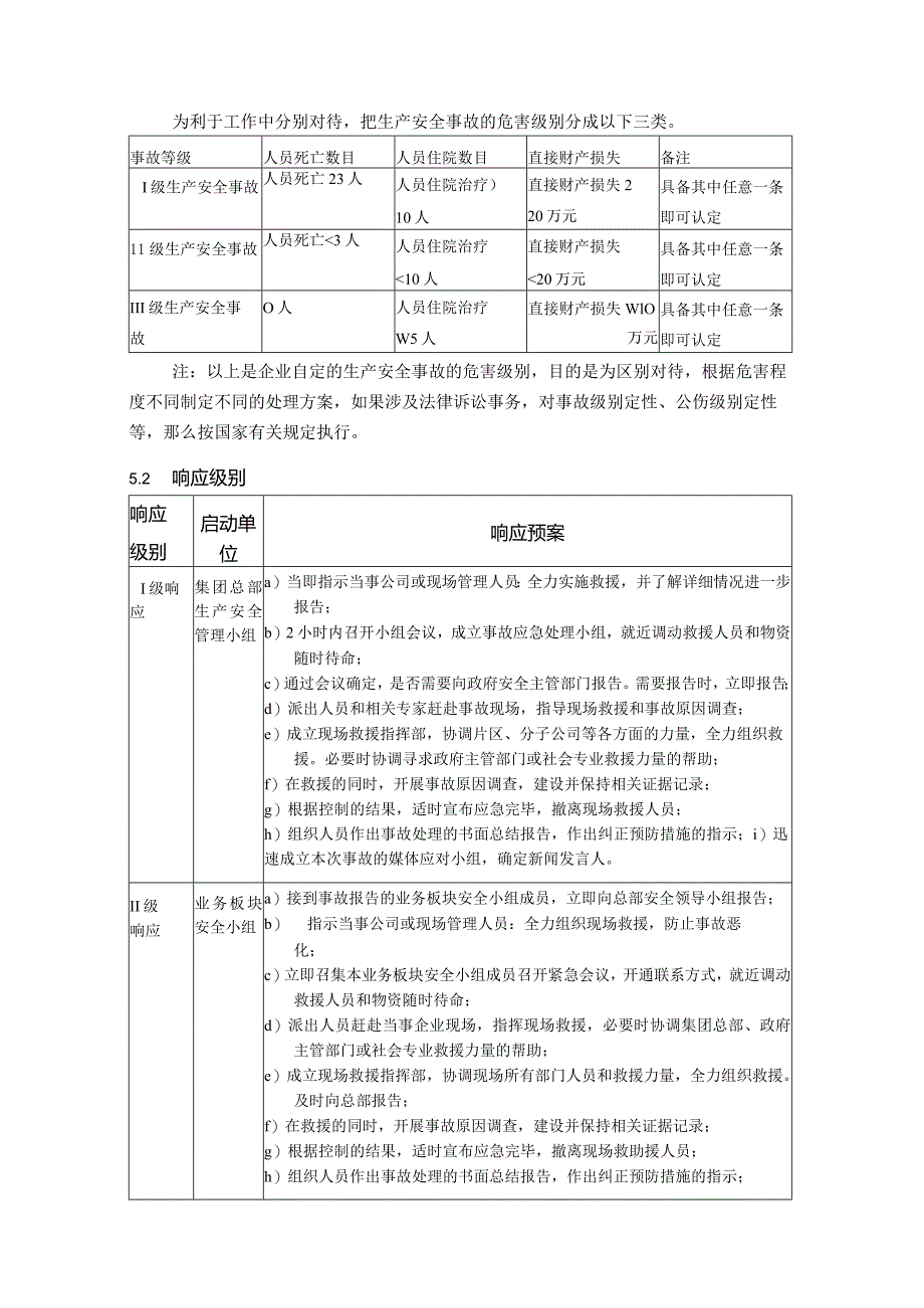
4、定书面文件和工作程序,明确以上各方面的负责人及其相关职责。并实施培训或演练,确保相关负责人明确职责和工作程序。5. 3现场救援指挥部突发各类生产安全事故时,当事分公司应成立现场救援指挥部,主要的职责是:a)在上级安全领导机构人员到达前,当事公司的企业总经理应组织本企业相关部门成立临时救援指挥部,积极组织救援活动;b)在上级安全领导机构人员到达后,配合上级安全领导机构统一指挥、协调现场所有救援人员,实施救援指挥;c)有政府安全主管部门介入时,现场指挥部人员应听从政府安全主管部门的统一指挥,成立由政府安全主管部门为主的现场救援指挥部。5应急响应5.1 生产安全事故的级别为利于工作中分别对待,把生产

5、安全事故的危害级别分成以下三类。事故等级人员死亡数目人员住院数目直接财产损失备注I级生产安全事故人员死亡23人人员住院治疗)10人直接财产损失220万元具备其中任意一条即可认定11级生产安全事故人员死亡3人人员住院治疗10人直接财产损失20万元具备其中任意一条即可认定III级生产安全事故O人人员住院治疗W5人直接财产损失WlO万元具备其中任意一条即可认定注:以上是企业自定的生产安全事故的危害级别,目的是为区别对待,根据危害程度不同制定不同的处理方案,如果涉及法律诉讼事务,对事故级别定性、公伤级别定性等,那么按国家有关规定执行。5.2 响应级别响应级别启动单位响应预案I级响应集团总部生产安全管理

6、小组a)当即指示当事公司或现场管理人员:全力实施救援,并了解详细情况进一步报告;b)2小时内召开小组会议,成立事故应急处理小组,就近调动救援人员和物资随时待命;c)通过会议确定,是否需要向政府安全主管部门报告。需要报告时,立即报告;d)派出人员和相关专家赶赴事故现场,指导现场救援和事故原因调查;e)成立现场救援指挥部,协调片区、分子公司等各方面的力量,全力组织救援。必要时协调寻求政府主管部门或社会专业救援力量的帮助;f)在救援的同时,开展事故原因调查,建设并保持相关证据记录;g)根据控制的结果,适时宣布应急完毕,撤离现场救援人员;h)组织人员作出事故处理的书面总结报告,作出纠正预防措施的指示;

7、i)迅速成立本次事故的媒体应对小组,确定新闻发言人。II级响应业务板块安全小组a)接到事故报告的业务板块安全小组成员,立即向总部安全领导小组报告;b)指示当事公司或现场管理人员:全力组织现场救援,防止事故恶化;c)立即召集本业务板块安全小组成员召开紧急会议,开通联系方式,就近调动救援人员和物资随时待命;d)派出人员赶赴当事企业现场,指挥现场救援,必要时协调集团总部、政府主管部门或社会专业救援力量的帮助;e)成立现场救援指挥部,协调现场所有部门人员和救援力量,全力组织救援。及时向总部报告;f)在救援的同时,开展事故原因调查,建设并保持相关证据记录;g)根据控制的结果,适时宣布应急完毕,撤离现场救

8、助援人员;h)组织人员作出事故处理的书面总结报告,作出纠正预防措施的指示;i)迅速成立本次事故的媒体应对小组,确定新闻发言人。HI级响应事故企业总经理a)总经理接到安全事故的报告后,应立即赶赴事故现场,同时向业务板块领导报告;b)在上级领导作出指示或到达现场以前,先期组织好救援和现场保护,防止事态进一步恶化。必要时请求总部、政府主管部门或社会专业救援力量的帮助;c)有上级领导到现场,听从上级领导的指挥协调。如无上级领导到场时,组织本企业相关人员成立现场救援指挥部,全力开展组织救援和事故原因调查;d)配合上级指示,适时宣布应急完毕,撤离现场救助援人员,做好善后处理;e)组织企业相关人员,作出事故

9、处理的书面总结报告,作出纠正预防措施的指示;f)向业务板块递交事故处理及原因调查结果的书面报告;g)如果遇有新闻媒体介入,应向上级报告。由上级确定新闻发言人对媒体公布事故真相及处理结果。5.3响应的升级与降级假设生产安全事故的危害程度或影响范围特别严重,并有蔓延扩大的趋势,应当及时报上级安全领导部门审定批准,提升应急响应级别;假设生产安全事故的危害得到迅速控制或消除,危害程度和影响范围已经降低,应当及时报上级安全领导部门审定批准,降低应急响应级别。5. 4紧急处置生产安全事故的现场事态出现急剧恶化时,负责现场应急救援指挥的人员在充分考虑专家和有关方面意见的根基上,可制定紧急处置方案。紧急情况下

10、允许越级指挥、允许越级上报、允许特事特办。5. 5响应终结当遇险人员全部得救,事故现场得以控制,环境符合有关标准,可能导致的次生、衍生事故隐患全部消除后,应及时报请上级批准,宣布应急完毕。6. 8媒体应对响应程序发生各类生产安全事故时,如果有媒体介入,各业务板块安全小组作为媒体应对主体,确定新闻发言人。媒体工作按“媒体公关事件应急预案的规定程序实施处理。6后期处置6.1 善后处置各响应级别生产安全应急小组负责组织生产安全事故灾难的善后处置工作。6.2 保险安全生产事故灾难发生后,当事企业应及时开展受灾人员和受灾财产的保险理赔工作。7. 3总结报告安全生产事故灾难善后处置工作完毕后,响应级别负责

11、人应组织相关人员分析总结灾难发生原因及应急救援经历教训I,提出改进建议,完成总结报告并及时上报。6.4问责根据事故总结报告的出的结论,启动问责制,对相应责任人进展问责处理。8. 产安全事故应急演练集团下属各类型企业应每年组织两次以上的应急演练,以到达:检验预案:发现应急预案中存在的问题;锻炼队伍:熟悉应急预案,提高应急人员在紧急情况下妥善处置事故的能力;磨合机制:完善应急管理相关部门、单位和人员的工作职责,提高协调配合能力;宣传教育:普及应急管理知识,提高参演和观摩人员不安全因素防范意识和自救互救能力;完善准备:完善应急管理和应急处置技术,补充应急装备和物资,提高其适用性和可靠性。8相关制度文

12、件目录集团总部?安全管理制度?集团总部?紧急媒体事故应急预案?各业务板块?火灾事故应急预案?各业务板块?触电事故应急预案?各业务板块?锅炉爆炸事故应急预案?各业务板块?集体食物中毒事故应急预案?各业务板块?突发重大交通事故应急预案?各业务板块?突发建筑物坍塌事故应急预案?各业务板块?突发化工企业压力容器爆炸事故应急预案?各业务板块?突发化工企业介质中毒事故应急预案?各业务板块?突发自然灾害引起的生产安全事故应急预案?相关业务板块?突发传染性疫情事故应急预案?相关业务板块?煤矿突发瓦斯爆炸事故应急预案?相关业务板块?突发煤矿透水事故应急预案?相关业务板块?突发建筑物高空坠落事故应急预案?相关业务板块?氨气泄露事故应急预案?相关业务板块?粉尘爆炸事故应急预案?

展开阅读全文
相关资源
猜你喜欢
相关搜索

当前位置:首页 > 行业资料 > 公共安全/安全评价

copyright@ 2008-2023 1wenmi网站版权所有

经营许可证编号:宁ICP备2022001189号-1

本站为文档C2C交易模式,即用户上传的文档直接被用户下载,本站只是中间服务平台,本站所有文档下载所得的收益归上传人(含作者)所有。第壹文秘仅提供信息存储空间,仅对用户上传内容的表现方式做保护处理,对上载内容本身不做任何修改或编辑。若文档所含内容侵犯了您的版权或隐私,请立即通知第壹文秘网,我们立即给予删除!