施工现场检查评分记录表(临时用电安全部分).docx

上传人:p** 文档编号:93269 上传时间:2022-12-21 格式:DOCX 页数:2 大小:20.34KB
下载 相关 举报
施工现场检查评分记录表(临时用电安全部分).docx_第1页
第1页 / 共2页
施工现场检查评分记录表(临时用电安全部分).docx_第2页
第2页 / 共2页
亲,该文档总共2页,全部预览完了,如果喜欢就下载吧!
资源描述

《施工现场检查评分记录表(临时用电安全部分).docx》由会员分享,可在线阅读,更多相关《施工现场检查评分记录表(临时用电安全部分).docx(2页珍藏版)》请在第壹文秘上搜索。

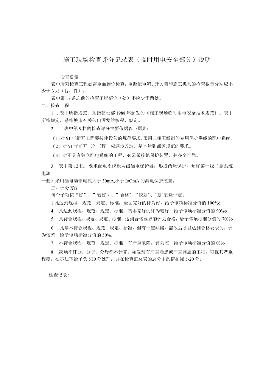
1、施工现场检查评分记录表(临时用电安全部分)施工单位:工程名称:年月日序;检查项目检查状况标准分值评定分值1线路照明施工区、生活区架设配电线路应符合有关规范52施工区、生活区按规范装设照明设备53照明灯具和低压变压器安装使用符合规定84特别部位的内外电线路按规范采取安全防护55配电箱施工区实行分级配电,配电箱、开关箱位置合理56配电箱、开关箱安装和内部设置符合规定57箱内电气完好,选型定值合理,标明用途58箱体稳固、防雨、内无杂物、整齐、编号,停电后断电加锁59保护配电系统按规范采用接零或接地保护系统510电力施工机具做可塾接零或接地511现场的高大设施按规范要求装设避雨装置512配电箱、开关箱

2、设两级漏电保护,选型符合规定813值班电工个人防护用品穿戴齐全,持证上岗314机具施工机具电源人线压接稳固整齐,无乱拉、扯、压砸现象515手持电动工具绝缘完好,电源线无接头损坏516电焊机及一、二次线防护齐全,焊把线双线到位,无破损317料资临时用电有设计书(方案)和管理制度518配电系统有线路走向,配电箱分布及接线图。519电工值班室有值班、设备检测、验收、维修记录。320职工应知考核。5应得分实得分得分率折合标准分值检查员签字:施工现场检查评分记录表(临时用电安全部分)说明一、检查数量表中所列检查工程必需全面到位检查,电源配电箱、开关箱和施工机具的检查数量分别应不少于3只(台、件)。表中第

3、17条之前的检查工程部位(处)不应少于两处。二、检查工程1 .表中所指规范,系指建设部1988年颁发的施工现场临时用电安全技术规范。表中所指规定,系指城市有关部门颁发的规程、规定。2 .表中第9栏的检查评分主要依据以下原则:(1)对91年新开工程要按建设部的规范要求,采用三相五线制的专用保护零线的配电系统。(2)对91年前开工的工程,应逐步改造,基本达到部颁规范的要求。(3)对不具有独立配电系统的工程,必需做接地保护装置,并齐全可靠。3 .表中第12栏,要求配电系统设两级漏电保护器,形成两级保护,允许第一级(靠系统电源一侧)采用漏电动作电流大于30mA,小于IoOmA的漏电保护装置。三、评分方

4、法每个子项按“好”、”较好、”合格、较差、差五级评定。1.凡达到规程、规范、规定、标准,全面完好的评为好,给予该项标准分值的100%o4 .凡达到规程、规范、规定、标准,基本完好的评为较好,给予该项标准分值的90%o5 .凡符合规程、规范、规定、标准,达到合格要求的评为合格,给予该项标准分值的70%o6 .凡基本符合规程、规范、规定、标准,但有一定缺陷,需改后才能达到合格要求的,评为较差,给予该项标准分值的50%。7 .不符合规程、规范、规定、标准,有严重缺陷,评为差,给予该项标准分值的0%o8 .缺项不评分,分子、分母都不计算。如发现有严重隐患或严重问题的工程,可视其严重程度,在零线下给予负5T0分处理,并在检查汇总表的总分中酌情扣减5-20分。检查记录:

展开阅读全文
相关资源
猜你喜欢
相关搜索

当前位置:首页 > 建筑/环境 > 施工组织

copyright@ 2008-2023 1wenmi网站版权所有

经营许可证编号:宁ICP备2022001189号-1

本站为文档C2C交易模式,即用户上传的文档直接被用户下载,本站只是中间服务平台,本站所有文档下载所得的收益归上传人(含作者)所有。第壹文秘仅提供信息存储空间,仅对用户上传内容的表现方式做保护处理,对上载内容本身不做任何修改或编辑。若文档所含内容侵犯了您的版权或隐私,请立即通知第壹文秘网,我们立即给予删除!