某工程喷泉广场下方地下室止水施工方案.doc

上传人:p** 文档编号:948841 上传时间:2024-05-15 格式:DOC 页数:5 大小:53.50KB
下载 相关 举报
某工程喷泉广场下方地下室止水施工方案.doc_第1页
第1页 / 共5页
某工程喷泉广场下方地下室止水施工方案.doc_第2页
第2页 / 共5页
某工程喷泉广场下方地下室止水施工方案.doc_第3页
第3页 / 共5页
某工程喷泉广场下方地下室止水施工方案.doc_第4页
第4页 / 共5页
某工程喷泉广场下方地下室止水施工方案.doc_第5页
第5页 / 共5页
亲,该文档总共5页,全部预览完了,如果喜欢就下载吧!
资源描述

《某工程喷泉广场下方地下室止水施工方案.doc》由会员分享,可在线阅读,更多相关《某工程喷泉广场下方地下室止水施工方案.doc(5页珍藏版)》请在第壹文秘上搜索。

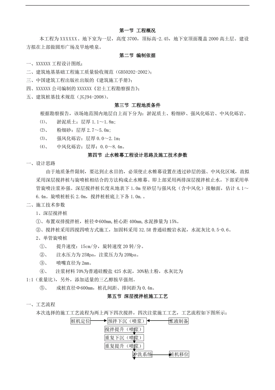
1、XXXX工程止水施工方案工程名称: 工程地点: 施工单位: 编制单位: 批准单位: 编 制: 批 准: 审 核: 编制日期: 批准日期: 第一节 工程概况本工程为XXXXXX。地下室为一层,高度3700,顶标高-2.45,地下室顶面覆盖2000高土层。建设方拟在上部做圆形广场及旱地喷泉。第二节 编制依据一、XXXXXX工程设计图纸;二、建筑地基基础工程施工质量验收规范(GB50202-2002);三、中国建筑工程出版社出版的建筑施工手册;四、XXXXXX公司编制的XXXXXX岩土工程勘察报告;五、建筑桩基技术规范(JGJ94-2008)。第三节 工程地质条件根据勘察报告,该场地范围内地层自上而

2、下分为:淤泥质土、粉细砂、强风化砾岩、中风化砾岩。、 淤泥质土:层厚1.11.8m;、 粉细砂:层厚2.75.0m;、 强风化砾岩:层厚0.02.1m;、 中风化砾岩:层厚:0.08.4m。第四节 止水帷幕工程设计思路及施工技术参数一、设计思路 由于地质条件限制,要达到止水目的,必须使止水帷幕设置在透过砂层的强、中风化区域,故拟采用深层搅拌桩与旋喷桩相结合的方法构成止水帷幕。即上部采用两排深层搅拌桩止水,下部采用单管旋喷注浆补强。深层搅拌桩长度从地表下1.0m至砂层与强风化(含中风化)接触面,估计4.16.4m。旋喷桩桩长2.0m,搅拌桩桩底上下各1.0m.。二、施工技术参数1、深层搅拌桩、布

3、置双排搅拌桩,桩径600mm,桩心距400mm,水泥掺量为15%。、搅拌桩采用四搅四喷方式施工,加固料采用32.5R普通硅酸岩水泥,水泥灰比0.5-0.6。2、单管旋喷桩、 提升速度:15cm/分,旋转速度20转/分。、 注水压力为25Mpa,注浆压力为20Mpa。、 喷嘴直径为2mm。、 注浆材料70%为普通硅酸盐425水泥,30%粘土粉,水灰比为1:1(重量比),另外,添加适量的三乙醇胺早强剂。、 成桩直径600mm,桩孔间距、排间距为0.4m。第五节 深层搅拌桩施工工艺一、工艺流程本次选择的施工工艺流程为两上两下四次搅拌,四次注浆施工工艺,工艺流程如下图所示:桩机定位 预拌下沉(喷浆)

4、浆液制备搅拌提升(喷浆)重复下沉(喷浆)重复提升(喷浆) 冲洗系统 桩机移位深层搅拌桩施工工艺流程图二、 施工工艺1、测量放线:依据甲方提供的控制点,先用经纬仪放出轴线,再用钢卷尺丈量放出具体桩位,允许偏值为50mm。2、桩机定位:搅拌桩机到达指定桩位后,进行对中,调平,允许偏值为50mm。3、当搅拌桩机正常后,启动电机下沉,下沉速度用4档1.2m/min,以利土体充分破碎,在下沉过程中,应边送浆边钻进。4、浆液制备:即按设计确定的浆液配方投料,搅制水泥浆。在送浆前必须不停搅拌,防止浆液离析,浆液储备时间不超过1小时。5、提升注浆搅拌:待搅拌机下沉到硬层桩机1档电流值达到50A时,桩机停止下沉

5、,然后边搅拌边提升,提升速度控制在3档0.97m/min。6、重复下沉:当搅拌机提升到设计桩顶标高时,重复下沉搅拌,使浆液与土体搅拌均匀,下沉速度为4档1.2m/min。7、重复提升:待下沉到设计深度时,边喷浆、边搅拌、边提升,直至提升至地面,控制提升速度为3档0.97m/min。8、冲洗系统:冲洗灰浆泵和输浆管系统,直至基本干净,并清除钻头上粘附的软土,检查钻头,如有磨损及时更换。9、移到新桩位,重复-步骤。第六节 旋喷桩施工工艺一、工艺流程孔位放样钻机就位钻孔钻机引孔水泥浆制备高压注浆成桩冲洗器具回灌浆液移机至下一个孔位。二、施工工艺1、测放孔位:按设计要求进行,在确定孔位时,应由甲乙双方

6、技术人员共同参与确定,为保证孔位的准确性,桩位必须打入木桩或竹片尖作标记。2、钻机安装和引孔:先使用钻机安置在标定的孔位上,使钻头中心对准孔中心,孔位偏差50mm ,调整钻机水平度及钻杆垂直度,保证斜率不大于1%。引孔深度要求穿过砂层进入强风化(中风化)0.5m。3、地面试喷:下喷射管前,应在地面进行试喷,以检查各项技术参数是否达到设计要求。4、高压旋喷成孔与注浆工艺:将单管喷射钻头通过引孔下到孔底,开始喷射高压水泥浆,喷浆压力为20Mpa,按15cm/min的速度徐徐提升钻杆,在砂层和岩面接触部位停止提升旋转注浆30转后,再继续旋喷注浆。在注浆过程中,施工人员必须认真检查水泥浆的水灰比和流量

7、,高压泵压力和钻杆的提升速度,回转速度等施工参数是否符合要求,并及时作好施工现场记录。5、回填灌浆:喷射结束后,水泥浆不断析水固结,浆面随之下降,此时应及时向孔内补充水泥浆液,直至液面不再下降为止。本次工程可以采用自流回填。6、施工时严格控制桩底、桩顶标高及设计桩长。第七节 工程粗略统计工作量统计表:分项工程名称桩数(条)平均桩长(m)累计(m)深搅(实 桩)7504.53375.0深搅(空 桩)7501.0750.0引 孔3755.52062.5单 管 旋 喷3752.0750.0第八节 设备与劳动力计划一、施工设备配置计划本工程计划投入的机械设备见下表:序号名称规格数量功1搅拌机PH-71

8、台37KW2浆泵2BL501台5KW3水泥浆搅拌机0.41台4KW4焊机1台18KW5喷浆钻头550mm2个6旋喷桩机1台12KW7高压浆喷1台90KW8地质钻机Xy-1002台15KW二、工组织管理和劳动力计划劳动力计划见下表:序号岗位名称人员数量职 责 范 围1施工员2桩机生产、定位、质量管理2兼职安全员1安全用电等3机长6开机及具体施工生产4生产工人30桩机、喷浆机操作加料5机修工3负责机械维修第九节 施工进度计划 本工程拟安排PH 7深层搅拌桩机一台,昼夜连续作业约能成桩250米,即15天可完成搅拌桩。安排XY-100地质钻机2台进行旋喷前引孔作业。(引孔作业宜在搅拌桩成型3天后进行。

9、此时搅拌桩已达到一定强度,不易受引孔作业而破坏)。两台钻机同时连续作业,每天约可成孔120米。安排高压旋喷桩机一台。引孔后随即进行喷射注浆。即本止水帷幕工程全部完成,计划用时1820天。第十节 质量保证措施一、桩位应有专人负责,会同业主、监理,进行桩位放线,误差50mm。二、钻机和注浆插入深度:施工时要有钻孔深度记录,施工技术负责人随时对钻孔和注浆管插入深度进行复核,必须满足设计要求。三、水泥浆液要严格按照设计配比配制,水泥避免淋雨受潮,随时用比重计抽查浆液密度。四、注浆压力、提升速度、旋转速度,应设专人观察,保证按设计要求施工。五、根据ISO9001标准要求,推行全面质量管理,建立质量保证体

10、系,提高全员质量意识,确保质量管理贯彻整个施工过程。坚持质量自检、互检、交接检“三检”制。六、实行质量管理项目经理负责制,配置专职质检员,具体负责质量管理工作。七、加强技术管理,认真执行GB50202-2002和JGJ94-94的有关规定及各项管理制度,以确保岗位责任制,组织学习图纸、施工组织设计和工艺卡,做好技术交底工作。八、加强原材料检验工作,严格执行各种材料的计量检验制度。九、加强对施工阶段控制,明确各施工阶段质量控制的重点,对各分部分项工程质量进行三控:即事前控制、事中控制和事后控制。十、组织施工员和有关人员进行质量评定,由质检员填写分项工程质量检验评定表,交由公司质安部进行质量管理等

11、级核定,最后,整理归档,以上各项工作均需相关人员签字确认。第十一节 安全生产措施一、成立以生产项目经理为组长、技术负责人为副组长的安全文明施工领导小组,制订本工程的安全生产,文明施工制度。二、认真执行施工安全检查评分标准(JGJ59-99),把安全隐患消除在萌芽状态。三、施工现场实行三相五线制,确保施工用电安全。四、各工种严格按照本工种的安全操作规程执行。施工中每一道工序都必须作好施工安全措施交底,明确安全施工重点,克服盲目施工。五、机电设备必须由专职人员操作,按规定作好维修保养。六、坚持特种工种持证上岗,严禁非操作人员代岗。第十二节 文明施工及环境保护措施一、文明施工措施建立健全的现场文明施

12、工管理组织,由项目经理总负责,施工班组设兼职管理人员。施工现场内应对施工设备、材料堆放、场地道路进行统一合理布局。做好泥浆的现场管理工作,浆液不得外溢,以免污染工地。污水须经沉淀滤清后才可排向市政管路。工地大门(出入口)设置洗车及三级泥浆沉淀池,保证车辆外出不污染路面。各项文明施工工作应严格按照广州市“建设工程文明施工若干规定”执行。二、环境保护管理措施1、施工垃圾和渣土要及时清运,清运前,要适量洒水减少扬尘。2、泥和其他易飞扬的细颗粒散体材料应尽量安排库内存放。露天存放时要严密苫盖,运输和卸运时防止遗洒飞扬,以减少扬尘。3、施工现场要制定洒水降尘制度,配备专用洒水设备及指定专人负责,在易产生扬尘的季节,施工场地采取洒水降尘。4、现场排放的废水(冲洗泵车、汽车的污水)要排入沉淀池内,经二次沉淀达到排放标准后,方可排入市政污水管线或回收用于洒水降尘。未经处理的泥浆水,严禁直接排入排水设施。5、食堂污水的排放控制。施工现场临时食堂,要设置简易有效的隔油池,产生的污水经下水管道排放要经过隔油池。平时加强管理定期掏油,防止污染。炉、灶烟囱应设置除尘、降噪设施,以降低烟尘排放和噪音污染。6、制定水、电、办公用品(纸张)的节约措施,通过减少浪费,节约能源,达到保护环境的目的。

展开阅读全文
相关资源
猜你喜欢
相关搜索

当前位置:首页 > 建筑/环境 > 设计及方案

copyright@ 2008-2023 1wenmi网站版权所有

经营许可证编号:宁ICP备2022001189号-1

本站为文档C2C交易模式,即用户上传的文档直接被用户下载,本站只是中间服务平台,本站所有文档下载所得的收益归上传人(含作者)所有。第壹文秘仅提供信息存储空间,仅对用户上传内容的表现方式做保护处理,对上载内容本身不做任何修改或编辑。若文档所含内容侵犯了您的版权或隐私,请立即通知第壹文秘网,我们立即给予删除!