模板施工方案技术交底.doc

上传人:p** 文档编号:949961 上传时间:2024-05-17 格式:DOC 页数:17 大小:1.26MB
下载 相关 举报
模板施工方案技术交底.doc_第1页
第1页 / 共17页
模板施工方案技术交底.doc_第2页
第2页 / 共17页
模板施工方案技术交底.doc_第3页
第3页 / 共17页
模板施工方案技术交底.doc_第4页
第4页 / 共17页
模板施工方案技术交底.doc_第5页
第5页 / 共17页
模板施工方案技术交底.doc_第6页
第6页 / 共17页
模板施工方案技术交底.doc_第7页
第7页 / 共17页
模板施工方案技术交底.doc_第8页
第8页 / 共17页
模板施工方案技术交底.doc_第9页
第9页 / 共17页
模板施工方案技术交底.doc_第10页
第10页 / 共17页
亲,该文档总共17页,到这儿已超出免费预览范围,如果喜欢就下载吧!
资源描述

《模板施工方案技术交底.doc》由会员分享,可在线阅读,更多相关《模板施工方案技术交底.doc(17页珍藏版)》请在第壹文秘上搜索。

1、技 术 交 底 记 录 编号:工程名称某某大厦交底时间 方案名称模板施工方案交底内容:一、施工部署1、施工安排本工程普通高度梁板柱结构采取梁板柱一次性浇筑混凝土,局部墙体根据层高分段浇筑。2、模板方案选择本工程考虑到施工工期、质量和安全要求,故在选择方案时,考虑以下几点:(1)模板及其支架的结构设计,力求做到结构要安全可靠,造价经济合理。(2)满足设计条件和施工使用要求,能够充分满足结构构件截面成型尺寸偏差要求、施工中安全性要求。(3)选用材料时,力求做到常见通用、可周转利用,便于保养维修。(4)结构选型时,力求做到受力明确,构造措施到位,升降搭拆方便,便于检查验收;综合以上几点,模板及模板支

2、架的搭设,还必须符合JGJ59-99检查标准要求,要符合文明标准化工地的有关标准,同时结合本工程的实际情况,综合考虑了以往的施工经验,决定普通模板工程施工方案(不含高支模与清水模板)采用以下模板及其支撑方案:梁模板:面板采用18mm 木胶合面板,50100木枋(内楞)现场拼制,483.5双钢管(外楞)支撑,采用可回收M14对拉螺栓进行加固。承重架采用扣件式钢管脚手架,由扣件、立杆、横杆、支座组成,采用483.5钢管。梁侧和梁底采用50100木方作为次肋,采用钢管作为主肋。梁高大于等于600mm时,采用对拉螺杆加固,对拉螺杆在梁1/2净高处设置,螺杆间距横向450mm。支撑架体钢管立杆纵距1.2

3、m,横距0.9m,步距1.2m。板模板:面板采用18mm 木胶合面板,板底采用50mm100mm木枋支撑,间距250mm。承重架采用扣件式钢管脚手架,由扣件、立杆、横杆、支座组成,采用483.5钢管,支撑架体钢管立杆纵距1.2m,横距0.9m,步距1.2m。工程名称某某大厦交底时间 2010 年 8 月 30 日方案名称模板施工方案交底内容:墙模板采用18mm厚木胶合板,木枋作楞,配套穿墙螺栓M14使用。竖向内楞采用50100 木枋间距250mm,水平外楞采用双肢483.5钢管间距400。加固通过在双钢管处打孔拉结穿墙螺栓。外墙和临空墙螺栓采用止水螺栓,内墙采用普通可回收螺栓,对拉螺杆水平间距

4、450mm竖向间距350mm。柱模板采用18mm 厚木胶合板,在木工车间制作施工现场组拼,背内楞采用50100 木枋间距250mm,柱箍采用圆钢管483.5加固间距350mm,采用M14对拉螺栓进行加固间距350mm。斜向支撑,采用483.5钢管斜向加固二、施工准备1、技术准备根据工程特点进行模板工程设计,确定模板制作的几何形状,尺寸要求,龙骨的规格、间距,选用支撑系统,依据施工图绘制模板设计图,编写操作工艺要求及说明。按照模板设计图或明细及说明进行材料准备。根据模板设计要求和工艺标准,向班组进行安全、技术交底。2、机具设备准备主要吊装设备:水平及垂直吊运采用塔吊;主要施工人员操作工具及小型设

5、备:座式电锯,手电锯,钢卷尺,扁铲,木工电锯、木工电刨、手电钻、铁木榔头、活动扳子、水平尺、钢卷尺、托线板、撬杠等。3、材料准备本工程普通模板工程主要材料:18mm胶合板、48钢管、200050100木枋、4000501000木枋、M14对拉螺、快易收口网、U形支托螺杆、M14止水螺杆、扣件等。4、作业条件准备根据图纸要求放好轴线和模板边线,定好水平控制标高。钢筋隐检完成,保护层垫块加全;预埋件,预留洞,水、电管线、盒、槽的位置、数量及固定情况核实后无误;门、窗模的位置、尺寸、标高及加固情况核实后无误;地面清理干净。工程名称某某大厦交底时间 2010 年 8 月 30 日方案名称模板施工方案交

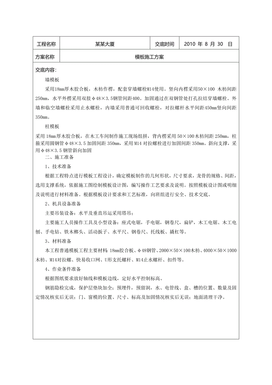
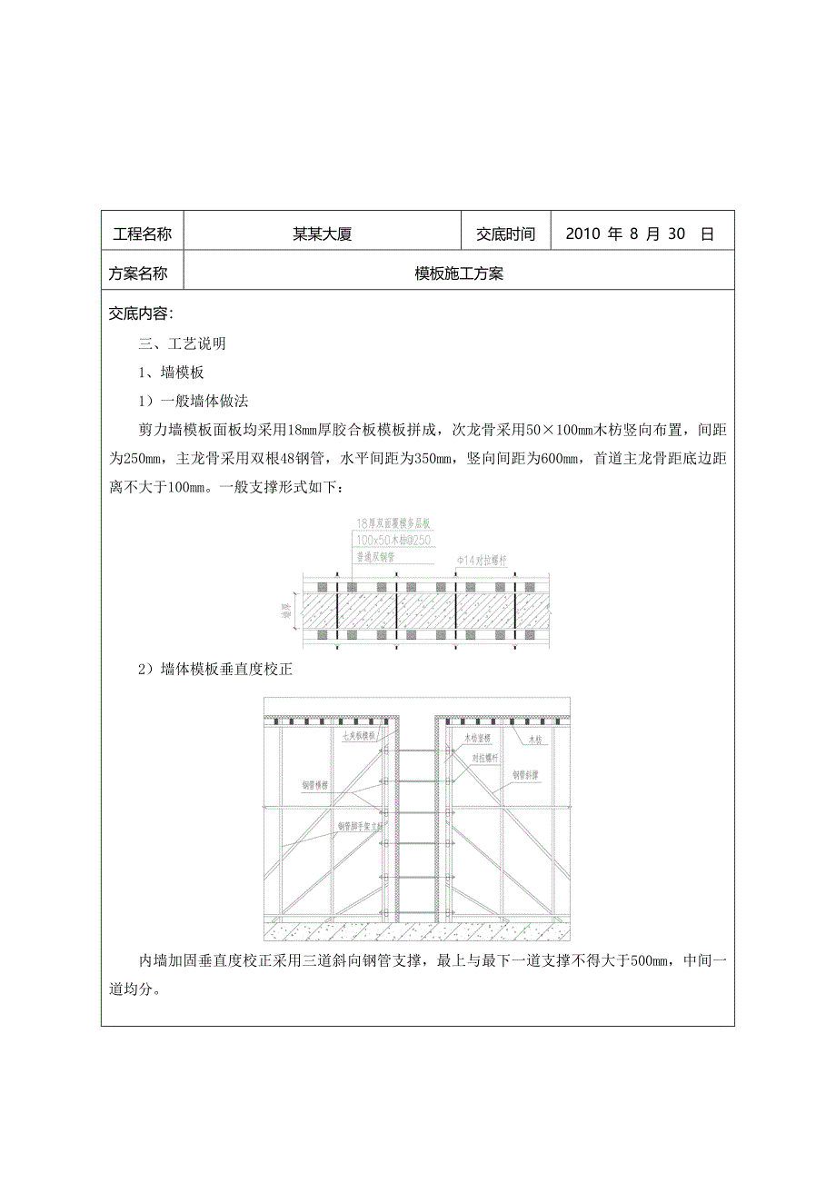
6、底内容:三、工艺说明1、墙模板1)一般墙体做法剪力墙模板面板均采用18mm厚胶合板模板拼成,次龙骨采用50100mm木枋竖向布置,间距为250mm,主龙骨采用双根48钢管,水平间距为350mm,竖向间距为600mm,首道主龙骨距底边距离不大于100mm。一般支撑形式如下:2)墙体模板垂直度校正内墙加固垂直度校正采用三道斜向钢管支撑,最上与最下一道支撑不得大于500mm,中间一道均分。工程名称某某大厦交底时间 2010 年 8 月 30 日方案名称模板施工方案交底内容:3)柱模板一般柱模板面板采用18mm厚胶合板模板拼成,50100mm木枋竖楞和钢管抱箍加固,木枋竖楞的横向间距按250mm设置,

7、钢管抱箍的竖向间距按400mm设置,施工中做到上疏下密,木枋定位必须准确以保证柱线角顺直。柱模板示意图如下:地下-3-2层, 1、6、A-4、C-14、A-A、A-C、F、E轴处框架柱,柱模板面板采用18mm厚胶合板模板拼成,50100mm木枋竖楞和16#槽钢抱箍加固,木枋竖楞的横向间距按250mm设置,槽钢抱箍的竖向间距按400mm设置,施工中做到上疏下密,木枋定位必须准确以保证柱线角顺直。工程名称某某大厦交底时间 2010 年 8 月 30 日方案名称模板施工方案交底内容:4)梁、板模板(1)一般要求梁模板面板采用18mm厚胶合板,次龙骨采用50100mm木枋间距300mm。梁底主龙骨采用

8、48普通钢管250mm。梁净高在600mm及以上的梁侧主龙骨采用248普通钢管400mm,且在梁中加14对拉螺杆一道,间距400mm,梁中对拉螺杆距梁底300mm(梁高每增加300mm,增加对拉螺杆一道);净高在600mm以下的梁梁侧主龙骨采用48普通钢管400mm,且通过斜撑和梁底主龙骨连接。工程名称某某大厦交底时间 2010 年 8 月 30 日方案名称模板施工方案交底内容:梁支撑方式梁的支撑形式具体见下图:木枋与梁截面垂直(2)板模板面板采用18mm厚胶合板模板拼成,50100mm木枋,木枋间距按250mm设置。采用双面覆模胶合板(18mm)+小木枋次楞(50100)+483.5双钢管主

9、楞(100100)+可调U托+满堂架钢管支撑体系(483.5钢管;立杆纵距为:1200;立杆横距为1200;横杆步距为:1200);构造要求:距楼面200高设置一道扫地杆,立杆底端布设20050垫板;满堂模板和共享空间模板支架立柱,在外侧周圈应设由下至上的竖向连续式剪刀撑;中间在纵横向应隔10m左右设由下至上的竖向连续式剪刀撑,其宽度宜为46m,并在剪刀撑部位的顶部、扫地杆处设置水平剪刀撑。满堂脚手架搭设前在楼板上弹线,保证上下层立杆位于同一位置。楼板起拱:楼板跨度不小于4m的楼板起拱高度为楼板跨度的l/1000。(3)模板拆除a、模板及其支架拆除时的混凝土强度应满足设计要求,以同条件养护试块

10、试压结果为依据并填写拆模申请,经项目领导同意后方能进行。工程名称某某大厦交底时间 2010 年 8 月 30 日方案名称模板施工方案交底内容:b、侧模:在混凝土强度能保证表面棱角不因拆除模板而受损坏后。混凝土强度应满足1.2Mpa的要求。c、注意事项:1)、用钩子或扁铲撬棍将未拆下的模板撬下,等模板落下之后,运出并堆放指定地点,分规格码放好。2)、梁模加设拉杆螺栓时,应先拆掉拉杆和背楞之后,再拆除侧模和底模,梁底模拆除时混凝土强度必须满足规定的要求才可以拆除。4)、拆除模板时拆下的扣件、螺栓及时集中收集整理。5)、模板拆除时应特别注意对模板的保护,严禁硬砸、硬撬。d、水平结构模板拆除1)、梁、

11、板底模拆除应符合施工规范的规定,根据现场同条件试块试压强度报告,砼强度达到要求,拆模申请批准后方可在作业层以下隔层拆除顶板模板。2)、拆模强度控制:现浇顶板模拆除以现场同条件试块试压强度为依据,各部位拆模时砼强度要求如下:e、拆除模板时应将可调螺旋旋向下退100mm,使龙骨与板脱离,先拆主龙骨,再拆次龙骨,最后取顶板模。拆除时人站在钢管架下,待顶板上木料拆完后,再拆钢管架。工程名称某某大厦交底时间 2010 年 8 月 30 日方案名称模板施工方案交底内容:f、后浇带所在跨的梁底模、顶撑及板后浇带两侧两排顶撑范围内的模板支撑均必须待后浇带混凝土浇筑后,强度达到设计要求才能拆除。g、每次模板拆除

12、后,立即派专人检查模板板面质量和边角情况,遇有表面划痕或轻微损伤,应用专用的腻子修补、磨光,遇有边角破损的部位,应将破损处的边裁去,刷封边漆保护新裁边。模板拆除后应检查、整修,若破损严重,则不得再用。四、模板工程施工控制重点1、模板施工管理控制重点1)模板支设过程中,木屑、杂物必须清理干净,在墙与柱下口、梁中部留设清扫口,将杂物及时清扫后再封上,避免产生夹渣带来的质量缺陷。2)模板每次安装前面板必须清理干净,并均匀涂刷脱模剂,严禁脱模剂粘污钢筋和砼接茬部位。3)模板支设完后先进行自检,其允许偏差必须符合规范要求,凡不符合要求的应返工调整,合格后方可报验。4)模板验收重点为控制刚度、垂直度、平整

13、度和接缝,特别应注意外墙模板、电梯井模板、楼梯间模板等处轴线位置正确性。并检查水电预埋箱盒、预埋件位置及钢筋保护层厚度等。5)合模前,先检查钢筋、门窗洞口模板、水电预埋件、穿墙套管是否遗漏,位置是否准确,安装是否牢固。固定在模板上的预埋件和预留孔洞均不得遗漏,安装必须牢固,位置准确,并经隐检合格。2、模板支撑体系搭设1)基本要求a、模板支撑架体搭设前,必须根据施工现场梁板截面尺寸、墙柱轴线距离等进行支撑体系立杆排版设计。b、立杆排距时,根据梁的长度进行均分,然后根据梁的立杆间距确定板下立杆间距,梁与板立杆间距须符合模数要求,必须确保梁板立杆上的纵横向水平杆在同一直线上。工程名称某某大厦交底时间

14、 2010 年 8 月 30 日方案名称模板施工方案交底内容:c、在支撑体系搭设前必须在楼层上进行放线,确保立杆纵横方向均在同一直线上。d、支撑体系钢管颜色要求统一,必须采用黄色。2)立杆a、立杆间距满堂架搭设前纵横方向立杆进行排距,并在楼层放控制线,保证梁与板下的立杆纵横在同一直线上,梁下立杆根据板的立杆间距进行加密处理,板下立杆纵距1.2m,横距0.9m,具体见下图: b、歩距一般梁板步距按1.2m,不得大于1.5m。工程名称某某大厦交底时间 2010 年 8 月 30 日方案名称模板施工方案交底内容:c、搭接要求立杆接长时,同步内隔一根立杆的两个相隔接头在高度方向错开的距离不宜小于500mm,各接头中心至主节点的距离不宜大于步距的1/3;立杆接长必须采用对接扣件连接。立杆上的对接扣件应交错布置,两根相邻立杆的接头不应设置在同步内。3)扫地杆设置模板支架必须设置纵、横向扫地杆。纵向扫地杆应采用直角扣件固定在距底座上不大于200mm处的立杆上,横向扫地杆亦应采用直角扣件固定在紧靠纵向扫地杆下方的立杆上。当立杆基础不在同一高度上时,必须将高处的纵向扫地杆向低处延长两跨与立杆固定,高低差不应大于1m。4)可调托座可调托座与钢管交接处应设置横向水平杆,托座顶距离水平杆的高度不应大于30

展开阅读全文
相关资源
猜你喜欢
相关搜索

当前位置:首页 > 建筑/环境 > 设计及方案

copyright@ 2008-2023 1wenmi网站版权所有

经营许可证编号:宁ICP备2022001189号-1

本站为文档C2C交易模式,即用户上传的文档直接被用户下载,本站只是中间服务平台,本站所有文档下载所得的收益归上传人(含作者)所有。第壹文秘仅提供信息存储空间,仅对用户上传内容的表现方式做保护处理,对上载内容本身不做任何修改或编辑。若文档所含内容侵犯了您的版权或隐私,请立即通知第壹文秘网,我们立即给予删除!