住宅小区外墙保温施工技术交底.doc

上传人:p** 文档编号:954161 上传时间:2024-05-28 格式:DOC 页数:6 大小:692.50KB
下载 相关 举报
住宅小区外墙保温施工技术交底.doc_第1页
第1页 / 共6页
住宅小区外墙保温施工技术交底.doc_第2页
第2页 / 共6页
住宅小区外墙保温施工技术交底.doc_第3页
第3页 / 共6页
住宅小区外墙保温施工技术交底.doc_第4页
第4页 / 共6页
住宅小区外墙保温施工技术交底.doc_第5页
第5页 / 共6页
住宅小区外墙保温施工技术交底.doc_第6页
第6页 / 共6页
亲,该文档总共6页,全部预览完了,如果喜欢就下载吧!
资源描述

《住宅小区外墙保温施工技术交底.doc》由会员分享,可在线阅读,更多相关《住宅小区外墙保温施工技术交底.doc(6页珍藏版)》请在第壹文秘上搜索。

1、一、进场基本要求1施工单位应编制施工方案和必要的技术交底。3节能工程所用材料对半成品、成品要进行验收,凡涉及安全和使用功能的应按规定验收。4节能工程工序应按施工技术标准进行质量控制,每道工序完工后,应进行检查,隐蔽工程在隐蔽前由施工单位通知工地施工、技术有关人员进行验收。5原材料对其品种、规格、性能必须符合设计和有关标准。6产品合格证、验收报告、证件必须齐全。二:施工准备: 2.1材料及主要机具:2.1.1:保温材料【90厚聚苯板】:应符合设计要求,热导率,密度20KG/M3,抗压强度均要达到一定的性能要求详见施工方案和复试报告。2.1.2:玻纤网:力学性能要达到设计的要求。2.1.3:主要机

2、具:常用抹灰工具及抹灰专用检测工具,经纬仪及放线工具,密齿手锯,水桶,剪子,滚刷,铁锹,钢丝刷,扫帚,锤子,剪纸刀,托线板,方尺,靠尺,塞尺,量针,钢直尺,墨线盒等。2.2作业条件:2.2.1:外墙门窗框安装完毕并查验合格,墙体工程经检查验收合格。2.2.2:门窗边框与墙体连接应预留出保温层的厚度,缝隙应由门窗分包单位和相关配合工种分层填塞密实,做好门窗表面保护。2.2.3:房间内、外电气安装预埋盒,配电箱,采暖,水管,设备等的预埋件的出外墙部分已准确埋设完毕。2.2.4:风力大于5级不得施工,雨天不能施工。如施工途中突遇降雨,应采取有效措施,防止雨水冲刷聚合物抹面砂浆尚未初凝的墙面。三:操作

3、工艺: 3.1工艺流程:墙体基层处理弹线、定位放线基层墙体湿润配制聚合物粘结砂浆粘贴挤塑板铺设玻纤网面层抹聚合物砂浆找平修补成品保护外饰面施工。 3.1.1基层处理:1墙体基层必须清洁,平整,坚固,若有凸起,空鼓和疏松部位应剔除,并用水泥砂浆进行找平;2抹灰基层应在砂浆充分干燥和收缩稳定后,再进行保温施工,对于混凝土墙面必要时应采用界面剂进行界面处理。 3.1.2弹线:1根据设计图纸的要求,在经过验收处理的墙面上沿散水、窗口标高,用墨线弹出散水及勒脚、窗台位置、窗口水平线。当图纸设计要求需设置变形缝时,应在相应位置,弹出变形缝及宽度线,标出挤塑板的粘贴位置。粘贴挤塑板前,要挂水平和垂直通线放线

4、完毕后由专业承包方通知总包方查验并报请监理工程师复验。 3.1.3基层墙体湿润:若墙体基层过干时,应先喷水湿润。喷水应在贴挤塑板前根据不同的基层材料适时进行,可采用喷浆泵或喷雾器喷水,不能喷水过量,不准向墙体泼水。3聚合物粘结砂浆应随用随配,配好的聚合物砂浆最好在2小时之内用光。聚合物粘结砂浆应于阴凉放置,避免阳光暴晒。 3.1.5粘贴聚苯板:1聚苯板应是无变形,翘曲,无污染,破损,表面无质变的整板;挤塑板的切割应采用适合的专用工具切割,切割面应垂直。2聚苯板应从外阳角及勒脚部位开始、,自下而上,沿水平方向横向铺贴,竖缝应逐行错缝1/2板长,在墙角处要交错拼接,同时应保证墙角垂直度。每两层设置

5、一道沿外墙设置一道通长防火隔离带不小于300宽。 3.1.6铺设玻纤网:1铺设玻纤网应自上而下,沿外墙一圈一圈铺设,当遇到洞口时,应先加设窗口翻包网宽度内外各压入150,应在洞口四角处沿45度的方向补贴一块标准网,尺寸约,300mmx400mm,以防止开裂。2抹面粘结浆施工间歇处最好选择自然断开处,以方便后续施工的搭接,如需在连续墙面上断开,抹面时应留出间距150mm的聚苯板面,玻纤网,抹灰层的阶梯形接槎,以免玻纤网搭接处高出抹灰面。外墙底部1层-2层粘墙面砖部分挂钢丝网钢丝网直径不小于0.5MM孔径小于10MM。 3.1.7找平修补:1修补时应用同类的挤塑板和玻纤网按照损坏部位的大小,形状和

6、厚度切割成形,并在损坏处划定修补范围。2切割损坏范围内的保温层,使其露出与割口表面相同大小的洁净的墙体基层面,并在割口周边外80mm宽范围内磨去面层,直至露出原有的玻纤网。3在修补范围内外侧贴盖防污胶带后,再粘结修补挤塑板和玻纤网。修补面整平后,应经过24小时养护方可进行外墙装饰层的施工。3.1.8饰面层施工:1施工前,应首先检查抹面粘结浆上玻纤网是否全部嵌入,修补抹面粘结浆的缺陷或凹凸不平处,凹陷过大的部位应再补贴玻纤网,然后抹灰。2在抹面粘结浆层表干后,即可进行柔性腻子和涂料施工,做法同普通墙面涂料施工,按设计及现行施工规范要求进行。四:质量标准:1 保温材料和玻纤网的品种,规格应符合设计

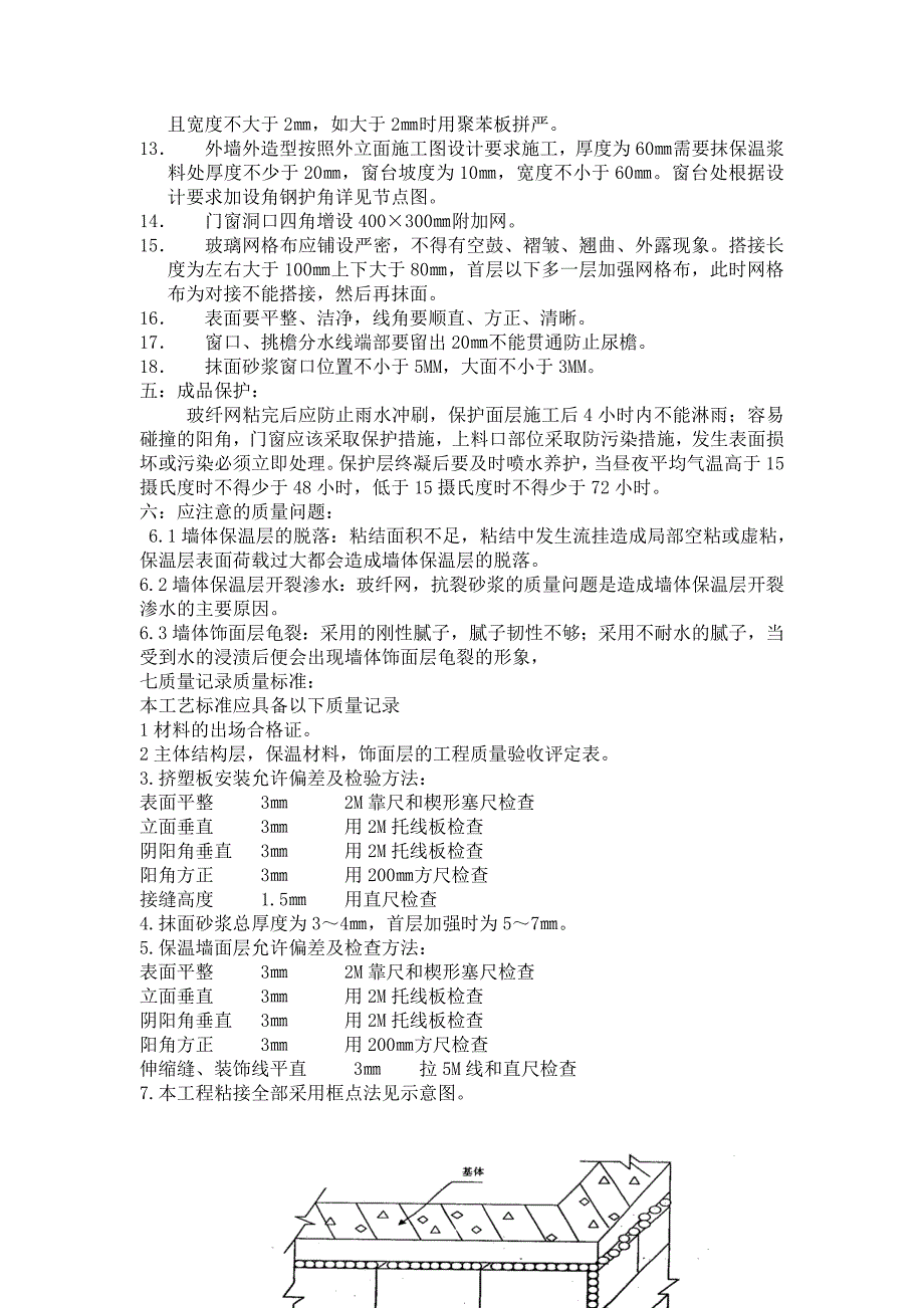
7、要求和相关标准规定。2 保温材料的热导率,密度,抗压强度应符合实际要求,并见证取样送检合3 玻纤网的力学性能应符合设计要求,并见证取样送检合格。4 处理后的基层不得有影响墙体热工性能的热桥。5 保温层厚度应符合设计要求厚度达到90。6 基层应有足够的强度,表面平整,清洁,无起砂,起壳,裂缝,蜂窝,麻面等形象。7 各抹灰层之间及抹灰层与基体之间必须粘结牢靠,抹灰层应无脱层,空鼓,面层应无暴灰和裂缝等缺陷。8 保温板与墙面必须粘结牢固,无松动和虚粘现象,粘结面积不得小于挤塑板面积的40压实厚度35,周边为6080mm,中间分部点1200600mm为8个点,直径面积不得小于100。详见示意图。9 墙

8、角处保温板应交错互锁,门窗洞口四角出不得拼接,应采用整块挤塑板切割成型,挤塑板拼缝应离角部至少200。10 墙面垂直、平整、阴阳角方正为3,接缝高差为1.5。11 所有细部如洞口周边等处粘结面积为100,压向正确。12 保温板应上下错缝,各板间拼缝严密、平整、碰头缝不得抹粘结砂浆,且宽度不大于2,如大于2时用聚苯板拼严。13 外墙外造型按照外立面施工图设计要求施工,厚度为60需要抹保温浆料处厚度不少于20,窗台坡度为10,宽度不小于60。窗台处根据设计要求加设角钢护角详见节点图。14 门窗洞口四角增设400300附加网。15 玻璃网格布应铺设严密,不得有空鼓、褶皱、翘曲、外露现象。搭接长度为左

9、右大于100上下大于80,首层以下多一层加强网格布,此时网格布为对接不能搭接,然后再抹面。16 表面要平整、洁净,线角要顺直、方正、清晰。17 窗口、挑檐分水线端部要留出20不能贯通防止尿檐。18 抹面砂浆窗口位置不小于5MM,大面不小于3MM。五:成品保护:玻纤网粘完后应防止雨水冲刷,保护面层施工后4小时内不能淋雨;容易碰撞的阳角,门窗应该采取保护措施,上料口部位采取防污染措施,发生表面损坏或污染必须立即处理。保护层终凝后要及时喷水养护,当昼夜平均气温高于15摄氏度时不得少于48小时,低于15摄氏度时不得少于72小时。六:应注意的质量问题: 6.1墙体保温层的脱落:粘结面积不足,粘结中发生流

10、挂造成局部空粘或虚粘,保温层表面荷载过大都会造成墙体保温层的脱落。6.2墙体保温层开裂渗水:玻纤网,抗裂砂浆的质量问题是造成墙体保温层开裂渗水的主要原因。6.3墙体饰面层龟裂:采用的刚性腻子,腻子韧性不够;采用不耐水的腻子,当受到水的浸渍后便会出现墙体饰面层龟裂的形象,七质量记录质量标准:本工艺标准应具备以下质量记录1材料的出场合格证。2主体结构层,保温材料,饰面层的工程质量验收评定表。3.挤塑板安装允许偏差及检验方法:表面平整 3 2M靠尺和楔形塞尺检查立面垂直 3 用2M托线板检查阴阳角垂直 3 用2M托线板检查阳角方正 3 用200方尺检查接缝高度 1.5 用直尺检查4.抹面砂浆总厚度为

11、34,首层加强时为57。5.保温墙面层允许偏差及检查方法:表面平整 3 2M靠尺和楔形塞尺检查立面垂直 3 用2M托线板检查阴阳角垂直 3 用2M托线板检查阳角方正 3 用200方尺检查伸缩缝、装饰线平直 3 拉5M线和直尺检查7.本工程粘接全部采用框点法见示意图。 阳角示意 窗口示意图打钉示意图 框点粘灰示意图 安全技术交底内容1)所有人员进入施工现场必须正确佩戴安全帽。外墙高处作业时每次上吊篮前必须检查安全绳及正确佩戴安全带。5级以上大风禁止作业。2操作人员必须身体健康,并经过专业培训考试合格,在取得有关部门颁发的操作证后方可独立操作。3安装后进行下列各项检查试验,确认正常后,方可交付使用

12、。3.1)检查屋面机构的安装,应配合良好,锚固可靠;悬臂长度及连接方式均正确。3.2)钢丝绳无扭结、挤伤、松散;磨损、断丝不超限,悬掛、绕绳方式及悬重均正确。3)防坠落及外旋转机构的安全保护装置齐全可靠。4)电机无异响、过热、启动正常、制动可靠;5)吊篮应作额定起重量125%的静超载试验和110%的动超载试验,要求升降正常,限位装置灵敏可靠。3作业前应进行下列检查:1)屋面机构、悬重及钢丝绳符合要求;2)电源电压应正常,接地(接零)保护良好;3)机械设备正常,安全保护装置齐全可靠;4)吊篮内无杂物,严禁超载。4. 启动后,进行升降吊篮运转试验,确认正常后,方可作业。5作业中,发现运转不正常时,应立即停机,并采取安全保护措施。未经专业人员检验修复前不得继续使用。6利用吊篮进行电焊作业时,必须对吊篮、钢丝绳进行全面防护,不得用其作为接线回路。7作业后,吊篮应清扫干净,悬挂离地面3m处,切断电源,撤去梯子。

展开阅读全文
相关资源
猜你喜欢
相关搜索

当前位置:首页 > 建筑/环境 > 施工组织

copyright@ 2008-2023 1wenmi网站版权所有

经营许可证编号:宁ICP备2022001189号-1

本站为文档C2C交易模式,即用户上传的文档直接被用户下载,本站只是中间服务平台,本站所有文档下载所得的收益归上传人(含作者)所有。第壹文秘仅提供信息存储空间,仅对用户上传内容的表现方式做保护处理,对上载内容本身不做任何修改或编辑。若文档所含内容侵犯了您的版权或隐私,请立即通知第壹文秘网,我们立即给予删除!