体育文化园区项目高支模施工技术交底.doc

上传人:p** 文档编号:955000 上传时间:2024-05-29 格式:DOC 页数:13 大小:186.73KB
下载 相关 举报
体育文化园区项目高支模施工技术交底.doc_第1页
第1页 / 共13页
体育文化园区项目高支模施工技术交底.doc_第2页
第2页 / 共13页
体育文化园区项目高支模施工技术交底.doc_第3页
第3页 / 共13页
体育文化园区项目高支模施工技术交底.doc_第4页
第4页 / 共13页
体育文化园区项目高支模施工技术交底.doc_第5页
第5页 / 共13页
体育文化园区项目高支模施工技术交底.doc_第6页
第6页 / 共13页
体育文化园区项目高支模施工技术交底.doc_第7页
第7页 / 共13页
体育文化园区项目高支模施工技术交底.doc_第8页
第8页 / 共13页
体育文化园区项目高支模施工技术交底.doc_第9页
第9页 / 共13页
体育文化园区项目高支模施工技术交底.doc_第10页
第10页 / 共13页
亲,该文档总共13页,到这儿已超出免费预览范围,如果喜欢就下载吧!
资源描述

《体育文化园区项目高支模施工技术交底.doc》由会员分享,可在线阅读,更多相关《体育文化园区项目高支模施工技术交底.doc(13页珍藏版)》请在第壹文秘上搜索。

1、某某县商贸体育文化园区高支模施工技术交底一、工程概况某某县商贸体育文化工程位于四川某某县蜀北大道延伸段。占地面积31594.91平方米,总建筑面积约60000平方米,结构主体高11.40米,地下负一层,由停车场和商场组成,一到三层为足球比赛场和观众席。二、施工顺序(1)、地下室顶板立杆排布图放线在地面上定好水平控制标高搭设梁底支撑及板底承重支模架体(构造措施同步)铺设梁板模板绑扎梁板钢筋检查板底支撑架体及构造措施梁板混凝土浇筑混凝土养护达到拆模条件后,松下脚手架可调顶托拆除水平拉杆、剪刀撑拆除梁、板模板模板清理。(2)、地上3层(观众席悬挑)板场地清理将立杆排布图放线在地面上定好水平控制标高搭

2、设梁底支撑架体及板底承重支模架体(构造措施同步)铺设梁板模板绑扎梁板钢筋检查板底支撑架体及构造措施梁板混凝土浇筑混凝土养护达到拆模条件后,松下脚手架可调顶托拆除水平拉杆、剪刀撑拆除梁、板模板模板清理三、模板支撑方案为了确保模板系统有足够强度、刚度和稳定性,模板支撑体系采用483.5mm钢管,顶部配可调U形顶托作为满樘模板支架。(1)、挡墙、柱 1.1、地下室外墙砼分二次浇筑,故第一道水平施工缝根据设计图纸的钢板后浇带位置,留设在基础顶面以上300mm处,第二次和顶板梁板整浇。根据浇筑砼顺序,故地下室外墙墙体模也分二次支设 。外墙模板施工工艺:放线(边线、控制线)吊立外侧模板穿止水对拉螺栓吊立内

3、侧模板加背枋竖楞、上钢管横楞临时固定调校加固验收1.1.1 外墙模的支设参数外墙模支设参数表名称材料选用支设参数模板18mm木胶板竖楞(内楞)50100mm木枋间距200mm横楞(外楞)483.5mm钢管随螺杆竖向间距对拉螺杆M12止水螺杆由下至上:第一道螺杆离施工缝250-300mm,以上每道螺杆竖向间距450mm,最后一道螺杆离边(暗)梁底250300mm,螺杆横向间距450mm。1.2柱模1.2.1柱模板施工工艺: 竖向结构模板安装:放线(必须同时有边线及控制线)立单侧模板放穿墙套管、设对撑立另一侧模板并临时固定上水平管(或抱箍)调校加固模板底口砂浆塞缝报验。1.2.2柱模的加工制作支设

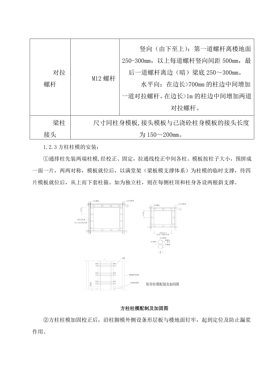
4、参数柱模制作参数表名称材料选用支设参数模板18mm木胶板竖楞(内楞)50100mm木枋间距150mm横楞(外楞)采用483.5mm双钢管随螺杆竖向间距对拉螺杆M12螺杆竖向(由下至上):第一道螺杆离楼地面250-300mm,以上每道螺杆竖向间距500mm,最后一道螺杆离边(暗)梁底250300mm。水平向:在边长700mm的柱边中间增加一道对拉螺杆。在边长1m的柱边中间增加两道对拉螺杆。梁柱接头尺寸同柱身模板,接头模板与已浇砼柱身模板的接头长度为150200mm。1.2.3方柱柱模的安装:通排柱先装两端柱模,经校正、固定,拉通线校正中间各柱。模板按柱子大小,预拼成一面一片,两两对称,模板就位后

5、,以满堂架(梁板模支撑体系)为柱模的临时支撑,待四片模板就位后,从上而下套柱箍。如为独立柱,则在每侧柱顶和柱身各设两根斜支撑。 方柱柱模配制及加固图方柱柱模加固校正后,沿柱脚模外侧设条形层板与楼地面钉牢,起到定位及防止漏浆作用。 (2)、梁模板1.1、截面:500*900、400*800mm、300*600mm、300*800mm、850*500mm梁底(侧)次龙骨50100mm木枋150mm,底(侧)模厚度15mm,梁底主龙骨采用483.5mm钢管沿跨度方向800-1200mm(随该块板架体间距,不大于1200mm);梁两侧立杆间距9001100mm(300+梁宽+300),梁底竖向独立支撑

6、立杆间距1000mm,梁侧加固主龙骨间距800mm,对拉螺栓为12,距梁底200mm放置,以上间距300,横向800 。1.2、截面: 600*1000mm、500*1000mm、500*1200mm梁底(侧)次龙骨50100mm木枋75mm,底(侧)模厚度15mm,梁底主龙骨采用483.5mm钢管沿跨度方向600mm;梁两侧加固主龙骨间距600mm,梁两侧立杆间距10001200mm(300+梁宽+300),对拉螺栓为12,距梁底200mm放置,以上间距300,横向600 。梁底竖向独立支撑立杆间距600mm设置,通过顶托顶撑双钢管支撑梁底。梁底主龙骨每边宽出梁边300mm供梁侧模板加固。梁

7、截面形式(mm)梁底木枋(mm)木枋间距(mm)托 梁对拉螺栓道数对拉螺栓水平间距(mm)对拉螺栓竖向间距(mm)300*600501001502483.5无无无300*800501001502483.5无无无400*800501001502483.5无无无850*50050100木枋75mm1502483.5无无无500*900501001502483.5无无无500*1000501001502483.53800离梁底200500*120050100木枋75mm1502483.54600离梁底200600*150050100木枋75mm1502483.55500离梁底200支撑大样详见附图。

8、(3)、顶板板位置板厚支撑用立杆立杆规格(mm)立杆间距(mm)步距(mm)小龙骨(mm)大龙骨(mm)可调螺杆伸出长度(mm)负一层板500钢管48*3.5纵横向550150050100木枋12048*3.5双钢管不大于2003层板120钢管48*3.5纵横向900-1000150050100木枋12048*3.5双钢管不大于200注:立杆钢管接长采用对接扣件,严禁采用搭接接长。梁下立杆和板下立杆要连成整体,形成统一的体系。为加强支撑体系的整体稳定性,在各立杆底部沿纵横方向,距底座高度200mm设置扫地杆纵下横上。支撑大样详见附图。四、模板工程施工工艺(一)、模板安装施工流程(详见施工顺序二

9、)(二)、模板安装要点(1)、安装要求1、支顶安装前,对所采用的木枋、钢管、扣件进行检查挑选,符合要求的才能使用;2、模板安装前,复核模板控制线,做好控制标高;3、模板组成部分有:立杆、横杆、扫地杆、竖向剪刀撑、水平剪刀撑等组成;4、搭设顺序:放置纵横向扫地杆主立杆第一步纵横水平杆第二步纵横水平杆(同步搭设水平剪刀撑等构造措施);5、立杆在搭设时纵横向的距离要均匀,立杆的底部均应加设垫板;6、立杆接长采用对接扣件连接,对接扣件接头交错布置,相邻立杆不得设置在同一位置,水平杆接头采用对接扣件连接,对接扣件交错布置,两根相邻水平立杆的接头不宜设置在同步或同夸内;7、每根水平杆和立杆交汇处必须用直角

10、扣件扣紧;8、梁对拉螺杆必须按照方案要求布置;9、保证浇筑层顶板下部有两层顶板支撑架体未拆除;10、当梁跨度大于或等于4m时,按照全跨长度的13起拱;11、在架体中部和顶部设置两道安全网,防止高空坠落(具体位置详见附图)。(2)、构造要求1、采用48钢管作纵横向水平拉杆,并设距地不大于200mm扫地杆,加强架体结成稳定整体,在立杆底部必须加50100400木枋垫块;2、采用48钢管作剪刀撑,在外侧周圈设竖向连续剪刀撑,中间间隔不大于10米设置一道纵向连续竖向剪刀撑(具体布置详见附图)。剪刀撑搭接长度不小于0.5米,不少于2个旋转扣件连接,连接点距离端部不小于100mm;3、竖向剪刀撑与架体连接

11、点不少于3-4个,剪刀撑必须设置到顶,钢管剪刀撑与地面的倾角应在4560之间;剪刀撑大样图45-60N.m顶部、中部、底部分别设置一道水平剪刀撑,与架体连接不少于3-4点,确保每个扣件和钢管的质量是满足要求的,每个扣件的拧紧力矩都要控制在45-60N.m,钢管不能选用已经长期使用发生变形的,本工程水平剪刀撑连续设置不得间断。顶步距增加水平杆5、钢管支撑于基底已经加固的地面上(或者楼板上),为避免架体脚部失稳,在立杆下部加设木枋垫板厚度不小于50mm垫板,配合顶托调正支顶高度;6、架体安装应同步架设剪刀撑、水平网等;7、架体安装完成后,应认真检查支架是否牢固,发现问题,应立即整改。在砼浇筑前,必

12、须进行架体检查,专项验收,不符合要求不得进行混凝土浇筑作业;8、支架搭设的垂直度与水平度允许偏差应满足以下要求:项 目允许偏差(mm)垂直度每步架h/1000及2.0支架整体H/600及50水平度一跨距内水平架两端高差l /600及3.0支架整体L/600及50注:h步距;H支架高度;l跨距;L支架长度。9、可调顶托的调节螺杆伸出长度不得大于200mm,可调顶托的螺杆伸出长度在200mmD350mm时采取增加一道水平拉杆的固定措施。螺杆外径与立杆钢管内径的间隙不得大于3mm,安装时应保证上下同心。10、钢管立杆最大纵横向间距均为1200mm,最大步距为1500mm,在最顶步距两水平杆中间加设一

13、道纵横向水平杆;11、立杆接长必须采用对接扣件连接,对接扣件应交错布置,两根相邻立杆的接头不应设置在同步内,同步内隔一根立杆的两个接头在高度方向错开的距离不应小于500mm;各接头中心至主节点的距离不宜大于步距的1/3。严禁将上段的钢管立柱与下段立柱错开固定在水平拉杆上。本工程立杆保证接头错开一个步距,水平杆接头保证错开一个纵距;附图:水平杆搭设要求(三)、模板支撑体系验收(1)、粉质粘土软弱基础层平整、换填、加固到位,无松散石子、建筑渣滓等;(2)、支撑体系立杆、水平杆间距符合方案要求;(3)、扫地杆符合方案要求,距地小于等于200mm;(4)、顶部支托伸出小于等于200mm;(5)、剪刀撑

14、设置位置、连接方式、夹角符合要求;(6)、安全网铺位置设符合要求;(7)、扣件螺栓的拧紧程度符合规范要求。(四)、支模系统防止失稳措施(1)、浇筑混凝土前,组织专门的检查小组,检查支撑系统中各种紧固件的牢固程度;(2)、浇筑混凝土时,派专人看护,发现紧固件滑动或杆件变形异常时,应立即报告,由值班施工人员组织,采用事前准备好的千斤顶,把滑移部位顶回原位,以及加固变形杆件,防止质量事故和连续下沉造成意外坍塌;(3)、为保证立杆的稳定性,在增加立杆的同时还需要同时设置纵横向扫地杆和水平杆;(4)、严格控制支撑架的变形,确保架体的稳定性。(五)、高支模工程监测(1)、监测方法在浇筑混凝土前,浇筑过程中和浇筑后,应派专人对支撑体系进行监测,重点监测混凝土正在浇筑的部位。垂直监测点采用目测立杆的方法,水平监测点采用全站仪进行监测的方法,监测后要及时将各过程的测量数据进行对比分析。(2)、监测频率初测:浇筑混凝土前监测一次,并记录下监测点数据,本数据作为以后监测的基准值;混凝土浇筑时作为重点监测,派施工人员一直监测,直至浇筑完成;浇筑完后,再监测一次,如不出现问题则不需要再进行监测。(3)、监

展开阅读全文
相关资源
猜你喜欢
相关搜索

当前位置:首页 > 建筑/环境 > 设计及方案

copyright@ 2008-2023 1wenmi网站版权所有

经营许可证编号:宁ICP备2022001189号-1

本站为文档C2C交易模式,即用户上传的文档直接被用户下载,本站只是中间服务平台,本站所有文档下载所得的收益归上传人(含作者)所有。第壹文秘仅提供信息存储空间,仅对用户上传内容的表现方式做保护处理,对上载内容本身不做任何修改或编辑。若文档所含内容侵犯了您的版权或隐私,请立即通知第壹文秘网,我们立即给予删除!