单位技能提升补贴申报指南(双百项目).docx

上传人:p** 文档编号:973072 上传时间:2024-06-06 格式:DOCX 页数:2 大小:11.58KB
下载 相关 举报
单位技能提升补贴申报指南(双百项目).docx_第1页
第1页 / 共2页
单位技能提升补贴申报指南(双百项目).docx_第2页
第2页 / 共2页
亲,该文档总共2页,全部预览完了,如果喜欢就下载吧!
资源描述

《单位技能提升补贴申报指南(双百项目).docx》由会员分享,可在线阅读,更多相关《单位技能提升补贴申报指南(双百项目).docx(2页珍藏版)》请在第壹文秘上搜索。

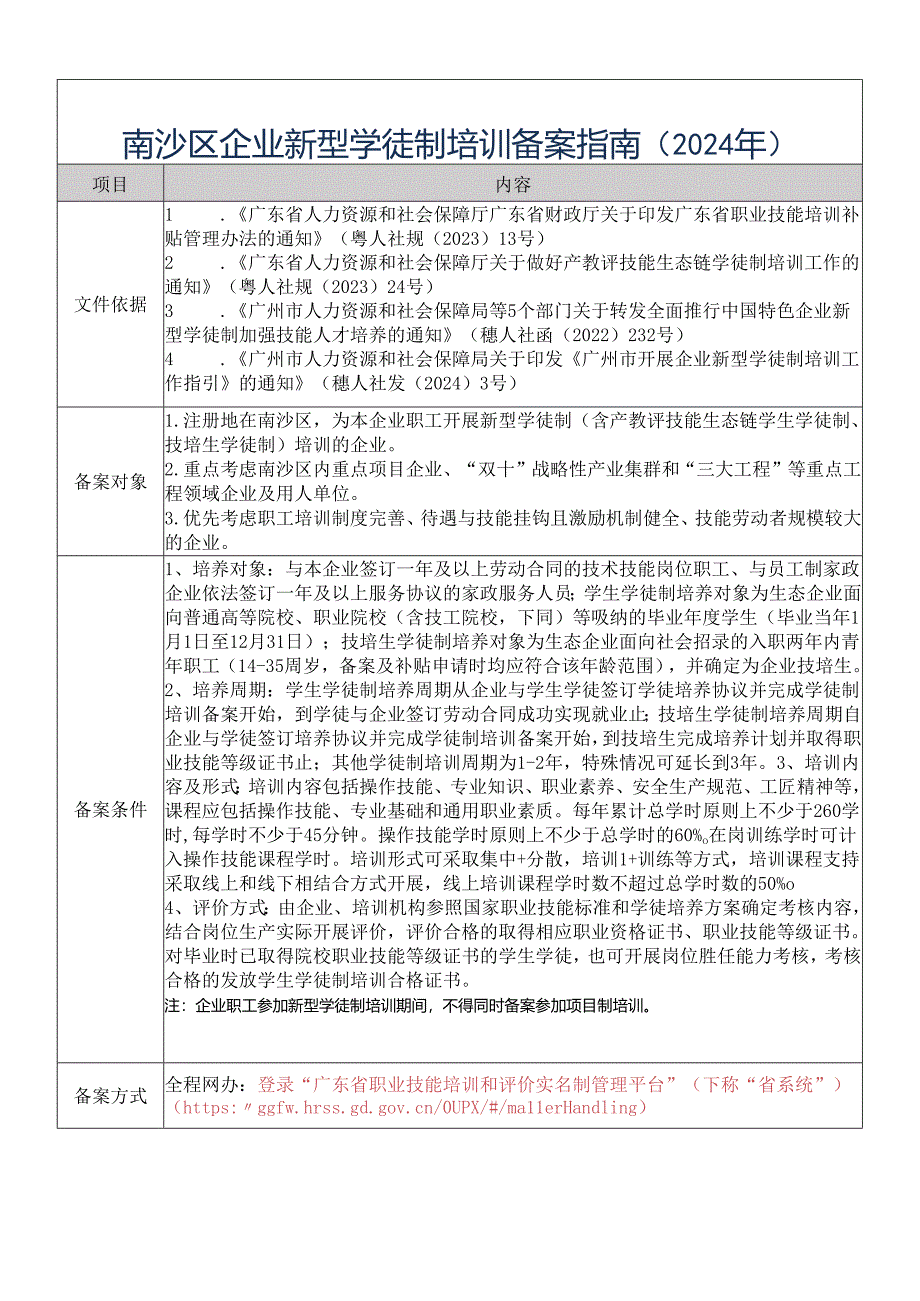
1、南沙区企业新型学徒制培训备案指南(2024年)项目内容文件依据1 .广东省人力资源和社会保障厅广东省财政厅关于印发广东省职业技能培训补贴管理办法的通知(粤人社规(2023)13号)2 .广东省人力资源和社会保障厅关于做好产教评技能生态链学徒制培训工作的通知(粤人社规(2023)24号)3 .广州市人力资源和社会保障局等5个部门关于转发全面推行中国特色企业新型学徒制加强技能人才培养的通知(穗人社函(2022)232号)4 .广州市人力资源和社会保障局关于印发广州市开展企业新型学徒制培训工作指引的通知(穗人社发(2024)3号)备案对象1 .注册地在南沙区,为本企业职工开展新型学徒制(含产教评技能

2、生态链学生学徒制、技培生学徒制)培训的企业。2 .重点考虑南沙区内重点项目企业、“双十”战略性产业集群和“三大工程”等重点工程领域企业及用人单位。3 .优先考虑职工培训制度完善、待遇与技能挂钩且激励机制健全、技能劳动者规模较大的企业。备案条件1、培养对象:与本企业签订一年及以上劳动合同的技术技能岗位职工、与员工制家政企业依法签订一年及以上服务协议的家政服务人员;学生学徒制培养对象为生态企业面向普通高等院校、职业院校(含技工院校,下同)等吸纳的毕业年度学生(毕业当年1月1日至12月31日);技培生学徒制培养对象为生态企业面向社会招录的入职两年内青年职工(14-35周岁,备案及补贴申请时均应符合该

3、年龄范围),并确定为企业技培生。2、培养周期:学生学徒制培养周期从企业与学生学徒签订学徒培养协议并完成学徒制培训备案开始,到学徒与企业签订劳动合同成功实现就业止;技培生学徒制培养周期自企业与学徒签订培养协议并完成学徒制培训备案开始,到技培生完成培养计划并取得职业技能等级证书止;其他学徒制培训周期为1-2年,特殊情况可延长到3年。3、培训内容及形式:培训内容包括操作技能、专业知识、职业素养、安全生产规范、工匠精神等,课程应包括操作技能、专业基础和通用职业素质。每年累计总学时原则上不少于260学时,每学时不少于45分钟。操作技能学时原则上不少于总学时的60%o在岗训练学时可计入操作技能课程学时。培

4、训形式可采取集中+分散,培训1+训练等方式,培训课程支持采取线上和线下相结合方式开展,线上培训课程学时数不超过总学时数的50%o4、评价方式:由企业、培训机构参照国家职业技能标准和学徒培养方案确定考核内容,结合岗位生产实际开展评价,评价合格的取得相应职业资格证书、职业技能等级证书。对毕业时已取得院校职业技能等级证书的学生学徒,也可开展岗位胜任能力考核,考核合格的发放学生学徒制培训合格证书。注:企业职工参加新型学徒制培训期间,不得同时备案参加项目制培训。备案方式全程网办:登录“广东省职业技能培训和评价实名制管理平台”(下称“省系统”)(https:备案流程1、企业在培训前至少15个工作日,登录“

5、省系统”录入企业信息、培训信息、培训师资和培训人员信息,上传学徒培养计划、学徒培养协议等资料,向注册地所在区人力资源社会保障部门提交备案材料。2、区人力资源社会保障部门对备案材料进行审核。3、审核通过后,企业按计划开展培训。注意事项1、培训档案管理:企业和培训机构应当将培训过程中形成的学徒培训花名册、培训台账和记录、签到表、培训视频、培训照片、劳动合同复印件、培训协议、培训计划等形成档案材料,并至少保存5年以上,以备查验。2、参保地及培训地:参加普通学徒制或技培生学徒制培训的人员必须为本企业签订一年及以上劳动合同的技术技能岗位职工(在穗),参保(或就业)地、线下培训的地点应在本市范围内。3 .培训过程监督管理:企业开展新型学徒制培训自愿接受人社部门的监督管理。线下培训的接受现场督导检查。(1)开展线下培训的,须做好学员签到记录、培训摄录(视频每次不少于20分钟)、课堂情况记录等培训过程记录和存档工作。(2)开展线上培训的,线上培训平台必须具备培训过程数据可记录、可统计、可查询、可追溯等功能。4 .培训过程变更管理:如有培训事项与备案时发生变化,须在发生变更前5个工作日填写提交变更申请。5 .本指南实施过程中如上级有新规定的,从其规定。承办部门广州市南沙区职业培训中心020-34689085

展开阅读全文
相关资源
猜你喜欢
相关搜索

当前位置:首页 > 办公文档 > 事务文书

copyright@ 2008-2023 1wenmi网站版权所有

经营许可证编号:宁ICP备2022001189号-1

本站为文档C2C交易模式,即用户上传的文档直接被用户下载,本站只是中间服务平台,本站所有文档下载所得的收益归上传人(含作者)所有。第壹文秘仅提供信息存储空间,仅对用户上传内容的表现方式做保护处理,对上载内容本身不做任何修改或编辑。若文档所含内容侵犯了您的版权或隐私,请立即通知第壹文秘网,我们立即给予删除!