东方宇辉-办公用品管理制度-20250928.docx

上传人:p** 文档编号:980842 上传时间:2024-06-06 格式:DOCX 页数:10 大小:40.50KB
下载 相关 举报
东方宇辉-办公用品管理制度-20250928.docx_第1页
第1页 / 共10页
东方宇辉-办公用品管理制度-20250928.docx_第2页
第2页 / 共10页
东方宇辉-办公用品管理制度-20250928.docx_第3页
第3页 / 共10页
东方宇辉-办公用品管理制度-20250928.docx_第4页
第4页 / 共10页
东方宇辉-办公用品管理制度-20250928.docx_第5页
第5页 / 共10页
东方宇辉-办公用品管理制度-20250928.docx_第6页
第6页 / 共10页
东方宇辉-办公用品管理制度-20250928.docx_第7页
第7页 / 共10页
东方宇辉-办公用品管理制度-20250928.docx_第8页
第8页 / 共10页
东方宇辉-办公用品管理制度-20250928.docx_第9页
第9页 / 共10页
东方宇辉-办公用品管理制度-20250928.docx_第10页
第10页 / 共10页
亲,该文档总共10页,全部预览完了,如果喜欢就下载吧!
资源描述

《东方宇辉-办公用品管理制度-20250928.docx》由会员分享,可在线阅读,更多相关《东方宇辉-办公用品管理制度-20250928.docx(10页珍藏版)》请在第壹文秘上搜索。

1、东方宇辉办公用品管理制度一、总则1 .为加强办公用品的用品管理,规范办公用品的申购、入库、保管、发放、运用、报废、盘存、交接程序,提高利用效率,厉行节约,避开奢侈,特制定本制度。2 .本方法适用于对办公及日常消耗品、宣扬品、设备耗材等的管理。3 .人事行政部负责公司办公用品的归口管理。二、办公用品的分类1 .办公用品按运用性质分为固定资产、低值易耗品和低值耐用品三类。2 .固定资产:办公桌椅、文件柜、电脑、投影仪、电动摩托车、汽车、相机、电视机等价值较高的物品。3 .低值易耗品:签字笔、圆珠笔、铅笔、胶水、胶带、双耳夹、橡皮、记事本、打印纸、传真纸、便签纸、档案袋(盒)、纸杯、信封、垃圾袋、卫

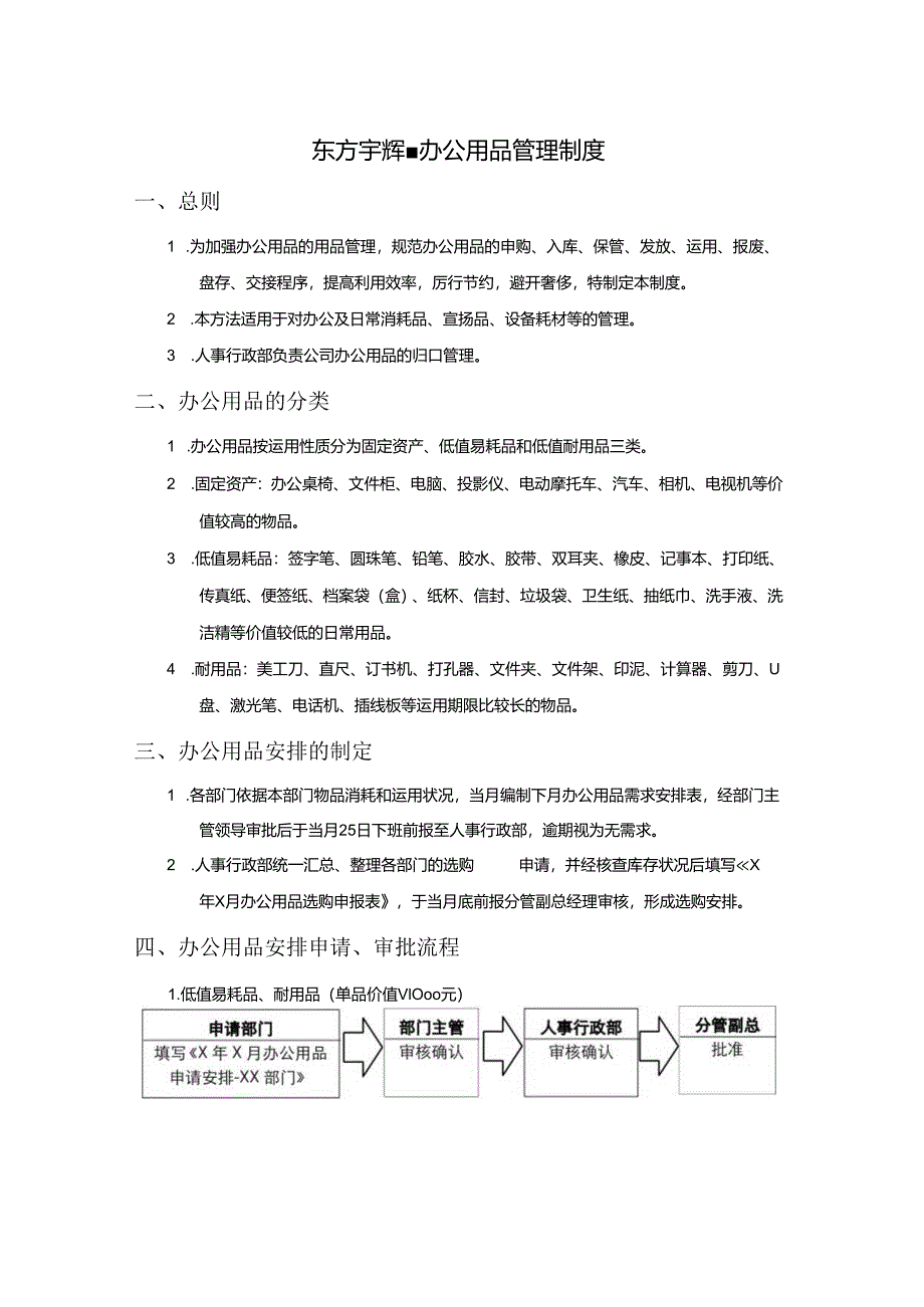
2、生纸、抽纸巾、洗手液、洗洁精等价值较低的日常用品。4 .耐用品:美工刀、直尺、订书机、打孔器、文件夹、文件架、印泥、计算器、剪刀、U盘、激光笔、电话机、插线板等运用期限比较长的物品。三、办公用品安排的制定1 .各部门依据本部门物品消耗和运用状况,当月编制下月办公用品需求安排表,经部门主管领导审批后于当月25日下班前报至人事行政部,逾期视为无需求。2 .人事行政部统一汇总、整理各部门的选购申请,并经核查库存状况后填写X年X月办公用品选购申报表,于当月底前报分管副总经理审核,形成选购安排。四、办公用品安排申请、审批流程1.低值易耗品、耐用品(单品价值VlOoo元)2 .固定资产(单品价值1000元

3、)申请部门填写X年X月固定资产选购申报表-XX部部蛙管审核确认0申请部门填写X年X月低值易耗品选购申请表-XX部部代管审核确认并购买事行政部备案并办理入库分管副总批准3 .临时急需的低值易耗品(单品价值200元)五、办公用品的选购及结算1 .人事行政部依据制定的选购安排实施定时集中选购,并于每月3日前完成选购;2 .在实施选购时应本着节约成本、价廉物美、急需先办的原则,不得假公济私或牟取私利;3 .办公用品的选购原则上每年进行一次供应商招标,并制定协议价格,并尽可能要求供应商送货上门;4 .人事行政部将确认无误后的单据按当月安排进行报销、付款。六、办公用品的入库管理1 .办公用品到货后,人事行

4、政部指定专人进行清点验收,验收合格后依据供货清单签收,并做好入库登记;2 .办公用品入库后,人事行政部需依据供货清单登记入账,并填写X年X月办公用品入库登记台账-X年X月X日3 .人事行政部每月申报安排前查看库存,依据办公用品的消耗或领用状况,确定和保持合理的库存种类和数量,以保证正常办公须要的刚好满意,提高供应效率。七、办公用品的保管1 .备用的办公用品由人事行政部统一保管,防止办公用品受潮、虫蛀、损坏或丢失,保证办公用品的功用和性能;2 .对于固定资产实行保管责任制。实行运用人、领取人、保管责任人三合一的方法,对保管责任进行归属;3 .对因个人工作失误、非正常运用而对办公用品造成的重大异样

5、损耗,将依据个人的过错程度,由责任人担当相应损失。八、办公用品的领用1 .办公用品的固定领用时间为每月8日(遇节假日顺延),实行部门领用制,各部门指定专人领用物品;2 .领用人应当在人事行政部的X年X月办公用品领用台账-X年X月X日的记录上签字。涉及固定资产领用的,运用人亲自签字领取,以明确保管责任。3 .新员工(管理人员)入职每人按以下标准配备办公用品:签字笔1支、记事本1本、由人事行政部统一办理。人事行政部有权对单次申请数量过大、种类过多、频率过高及无需发放的申请作出适当的调减和驳回;4 .已领取电话机、计算器、订书机、剪刀、激光笔等耐用品的,原则上不再发放。如重复申请应说明缘由或凭损坏原

6、物以旧换新,杜绝虚报、冒领。如人为损坏或遗失,由个人负责赔偿。九、办公用品的报废公司对固定资产的报废实现审批管理。各部门如有固定资产损坏,不能运用的,应当依据以下程序进行处理:1 .对简洁问题的可以自行修理。但对有保险服务的,且在保修期内的,不得擅自自行处理;2 .对修理不成的固定资产实行报废处理。报废应当是经过修理但无法修好的状况下,或是对无条件修理的、经过了人事行政部的故障认定,方可由管理该物品的保管人填写办公用品报废申请单写明报废缘由,修理人签字确认,经人事行政部核实签字后上报分管副总及项目总经理审批;3 .报废品在得到报废审批后应当由人事行政部进行回收处理,尽可能开源节流;4 .固定资

7、产在完成报废程序后,应当从固定资产登记表上核销,并附上办公用品报废申请单十、办公用品的交接与回收1 .员工因离职或工作岗位变动等缘由需进行办公用品交接或收回时,应当遵守交接回收程序。移交人需逐项列出物品清单,接交人应细致点验,人事行政部依据移交清单进行核实,如有损坏或遗失,责任人应予以赔偿。十一、附则2 .本方法由人事行政部负责说明。3 .本方法自批准之日起执行。十二、附件:1 .附件一:X年X月办公用品选购申报表2 .附件二:X年X月固定资产选购申报表3 .附件三:X年X月低值易耗品选购申请表4 .附件四:X年X月办公用品入库登记台账-X年X月X日5 .附件五:X年X月办公用品领用台账-X年

8、X月X日6 .附件六:XX项目办公用品报废申请单X年X月办公用品选购申报表申报部门:申报日期:序号名称型号/规格数量单价总价备注1234567891011121314151617181920+注:以上办公用品请明确数量、型号/规格以便选购X年X月固定资产选购申报表申报部门:申报日期:申请事由:序号名称型号/规格数量单价总价备注12345678910部门主管负责人看法人事行政部审核看法部门分管副总经理看法注:以上办公用品请明确数量、型号/规格以便选购X年X月低值易耗品选购申请表申报部门:申报日期:申请事由:序号名称型号/规格数量单价总价备注12345678910部门主管负责人看法人事行政部审核看

9、法部门分管副总经理看法注:以上办公用品请明确数量、型号/规格以便选购X年X月办公用品入库登记台账-X年X月X日序号名称单位数量型号/规格入库日期经办人备注123456789101112131415注:此版本表格电子版与纸质手签版同步运用,并由人事行政部即时更新X年X月办公用品领用台账-X年X月X日序号名称单位数量型号/规格领用日期领用人经办人归还日期备注123456789101112131415注:该文件用于在职人员领取办公物品后进行办公用品出库登记附件六:XX项目办公用品报废申请单XX项目办公用品报废申请单申请部门申请日期序号名称规格型号数量报废缘由12345部门主管审核署法人事行政部审核确认分管副总经理看法总经理看法

展开阅读全文
相关资源
猜你喜欢
相关搜索

当前位置:首页 > 办公文档 > 规章制度

copyright@ 2008-2023 1wenmi网站版权所有

经营许可证编号:宁ICP备2022001189号-1

本站为文档C2C交易模式,即用户上传的文档直接被用户下载,本站只是中间服务平台,本站所有文档下载所得的收益归上传人(含作者)所有。第壹文秘仅提供信息存储空间,仅对用户上传内容的表现方式做保护处理,对上载内容本身不做任何修改或编辑。若文档所含内容侵犯了您的版权或隐私,请立即通知第壹文秘网,我们立即给予删除!