大面积石膏板吊顶施工工艺(附图) .doc

上传人:p** 文档编号:995388 上传时间:2024-06-09 格式:DOC 页数:4 大小:399KB
下载 相关 举报
大面积石膏板吊顶施工工艺(附图) .doc_第1页
第1页 / 共4页
大面积石膏板吊顶施工工艺(附图) .doc_第2页
第2页 / 共4页
大面积石膏板吊顶施工工艺(附图) .doc_第3页
第3页 / 共4页
大面积石膏板吊顶施工工艺(附图) .doc_第4页
第4页 / 共4页
亲,该文档总共4页,全部预览完了,如果喜欢就下载吧!
资源描述

《大面积石膏板吊顶施工工艺(附图) .doc》由会员分享,可在线阅读,更多相关《大面积石膏板吊顶施工工艺(附图) .doc(4页珍藏版)》请在第壹文秘上搜索。

1、大面积石膏板吊顶施工工艺技术关键要求1) 弹线必须准确,经复验后方可进行下道工序,安装龙骨应平直牢固,龙骨间距和起拱高度应在允许范围内。2) 吊杆长度超过1.5m时,必须增设反向支撑,以防后期的质量通病。 质量关键要求1) 吊顶龙骨必须牢固、平整,利用吊杆或吊筋螺栓调整拱度。安装龙骨时,应严格按放线的水平标准线和规方线组装周边骨架,受力点应安装严密,牢固,保证龙骨的整体刚度。龙骨的尺寸应符合设计要求,拱度均匀,吊顶龙骨严禁有硬弯,如有必须调查再进行固定。1) 弹线用水准仪在房间内每个墙(柱)角上抄出水平点(若墙体较长,中间也应适当抄几个点),弹出水准线,从水准线量至吊顶设计高度再加12mm(一

2、层石膏板的厚度),用粉线沿墙(柱)弹出水准线,及为吊顶次龙骨的下皮线。同时,按吊顶平面图,在砼顶板弹出主龙骨的位置,主龙骨应从吊顶中心向两边分,最大间距为1000mm,并标出吊杆的固定点,吊杆的固定点间距9001000mm,如遇到梁和管道固定点大于设计和规范要求,应增加吊杆的固定点。2) 固定吊挂杆件采用膨胀螺栓固定吊挂杆件,采用8的吊杆或10吊杆,一般采用冷拔钢筋和盘圆钢筋,采用盘圆钢筋应采用机械将其拉直,吊筋长度大于1.5m时,应设反向支撑。3)根据吊顶平面尺寸,留自然收缩缝,伸缩缝处布置两支同向覆面龙骨。石膏板接缝分别固定在两支覆面龙骨上,接缝处自然留缝810CM,此缝采用杰科嵌缝胶带与

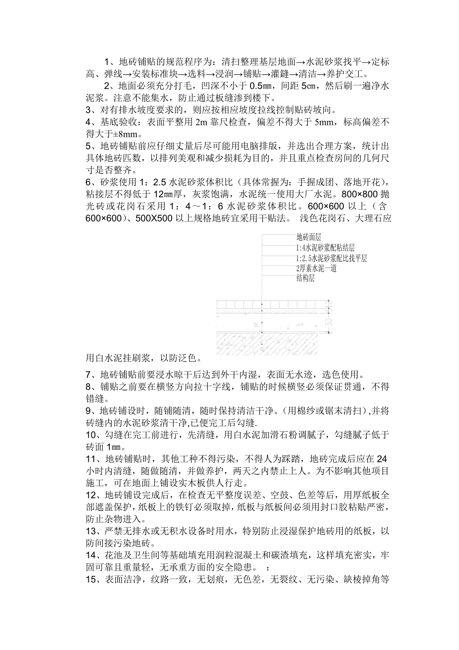
3、乳胶漆颜色一致弹性嵌缝腻子补缝。大面积吊顶主龙骨每间距10左右,采用两支10左右不同方向斜向拉力筋,以调整主龙骨横向不均匀受力。或者每隔12米在主龙骨上部焊接横卧龙骨一道,以加强主龙骨侧向稳定性和吊顶整体性。面积超过100平方米的吊顶,长度超过10米宜设伸缩缝,做法如图:大面积地砖铺贴施工工艺1、地砖铺贴的规范程序为:清扫整理基层地面水泥砂浆找平定标高、弹线安装标准块选料浸润铺贴灌鏠清洁养护交工。2、地面必须充分打毛,凹深不小于0.5,间距5,然后刷一遍净水泥浆。注意不能集水,防止通过板缝渗到楼下。 3、对有排水坡度要求的,则应按相应坡度拉线控制贴砖坡向。 4、基底验收:表面平整用2m靠尺检查

4、,偏差不得大于5mm,标高偏差不得大于8mm。 5、地砖铺贴前应仔细丈量后尽可能用电脑排版,并选出合理方案,统计出具体地砖匹数,以排列美观和减少损耗为目的,并且重点检查房间的几何尺寸是否整齐。 6、砂浆使用1:2.5水泥砂浆体积比(具体常握为:手握成团、落地开花),粘接层不得低于12厚,灰浆饱满,水泥统一使用大厂水泥。800800抛光砖或花岗石采用1:41:6水泥砂浆体积比。600600以上(含600600)、500X500以上规格地砖宜采用干贴法。 浅色花岗石、大理石应用白水泥挂刷浆,以防泛色。 7、地砖铺贴前要浸水晾干后达到外干内湿,表面无水迹,选色使用。 8、铺贴之前要在横竖方向拉十字线

5、,铺贴的时候横竖必须保证贯通,不得错缝。 9、地砖铺设时,随铺随清,随时保持清洁干净。(用棉纱或锯末清扫),并将砖缝内的水泥砂浆清干净,已便完工后勾缝. 10、勾缝在完工前进行,先清缝,用白水泥加滑石粉调腻子,勾缝腻子低于砖面1。 11、地砖铺贴时,其他工种不得污染,不得人为踩踏,地砖完成后应在24小时内清缝,随做随清,并做养护,两天之内禁止上人。为不影响其他项目施工,可在地面上铺设实木板供人行走。 12、地砖铺设完成后,在检查无平整度误差、空鼓、色差等后,用厚纸板全部遮盖保护,纸板上的铁钉必须取掉,纸板与纸板间必须用封口胶粘贴严密,防止杂物进入。 13、严禁无排水或无积水设备时用水,特别防止

6、浸湿保护地砖用的纸板,以防间接污染地砖。 14、花池及卫生间等基础填充用润粒混凝土和碳渣填充,这样填充密实,牢固可靠且重量轻,无承重方面的安全隐患。 : 15、表面洁净,纹路一致,无划痕,无色差,无裂纹、无污染、缺棱掉角等现象。 16、地砖边与墙交接处缝隙合适,踢脚板能完全将缝隙盖住,宽度一致,上口平直。 17、地砖平整度用2M水平尺检查,误差不得超过2,相邻砖高差不得超过1。 18、地砖粘贴时必须牢固,空鼓控制在总数的5%,单片空鼓面积不超过10%(主要通道上不得有空鼓)。 19、地砖缝宽1,不得超过2,勾缝均匀,顺直。 20、水平误差不超过3。 21、厕所的地坪不应高于室内地坪;最好比室内

7、地坪低10-20mm。 22、有排水要求的地砖铺贴坡度应满足排水要求。有地漏的地砖铺贴泛水(一种极小的倾斜坡度)方向应指向地漏,与地漏结合处应严密牢固。墙砖铺贴工艺内墙砖铺贴规范基本程序包括:墙体找平、防水预处理、陶瓷砖寖水预处理、地面标高、弹线预排、调配水泥砂浆、贴砖、勾缝等八个步骤。1、墙体找平。预铺墙面必须平整,施工前做好测量,对不平整或角度、尺寸偏差的墙体进行水泥砂浆找平。2、墙体防水预处理。对于需与水接触部位,应采用防水剂先进行防水处理,然后用1:3的水泥砂浆进行底层批刮,底层要平整,但不需要太光滑,待底层有七成干后(1-2天),便可以铺贴施工了。3、陶瓷砖寖水预处理。提前将选择好的

8、陶瓷砖放在清水中浸泡1小时以上,然后竖直晾干备用。同一堵墙,要尽可能使用一批浸泡的陶瓷砖,以避免造成颜色差异。4、地面标高。要准确测量出地面的标高,作出标记,用水泥砂浆或其它材料(如转或木方)修正地面水平线。5、弹线预排。墙体标高底层处理好后,根据陶瓷砖的尺寸和排砖方式,在墙上弹出横向和垂直的砖缝中线,一般先从阳角位置排起,尽可能将非整砖排在不显眼的位置(如阴角位),并每隔1-2米在砖缝位置插入标注好铺贴厚度的木钉或放纵横线作为标志。6、调配水泥砂浆。采用300标号水泥,调成1:1.5合适水分的水泥砂浆,或加入5%的107胶水的纯水泥浆。沙应是细沙,颗粒不能太粗,否则会影响粘度或铺贴平整度。7

9、、贴砖。在陶瓷砖背面均匀抹拭水泥砂浆,对准画线粘贴在墙体上,然后用橡胶锤或小木锤轻轻均匀敲打,使砖面与木钉所示厚度或纵横线标志厚度相同为准。对于因陶瓷砖尺寸误差造成砖缝差异,应用小木屑或牙签或专用工具垫牢固。8、勾缝。内墙砖一般采用无缝铺贴,铺贴时应避免水泥造成砖缝移位。有溢出砖面的水泥浆,在铺贴四小时后用抹布将其擦拭干净。对于非磨边砖,由于砖的尺寸误差会造成1 左右的灰缝,可用圆滑的竹签蘸上白水泥浆或专用填缝剂,均匀填至饱满,再用专用工具进行勾缝,使砖与砖之间填缝剂均匀。9、表面要清洁,不得有划痕,色泽均匀,图案清晰,接缝均匀,板块无裂纹、缺棱掉角等现象;墙砖黏贴时,平整度用2m靠尺检查,平整度2mm,相邻间缝宽度1mm,平直度2mm,接缝高低差0.5mm;墙砖粘贴时必须牢固,无倾斜。空鼓控制在总数的5%,单片空鼓面积不超过10%;墙砖粘贴阴阳角必须用角尺检查成90,墙砖粘贴阳角必须45,碰角严密,缝隙贯通;墙砖切开关插座位置时,位置必须准确,保证开关面板装好后缝隙严谨;墙砖的管道出口位掏孔处理,掏孔应严密;墙砖镶贴时,与门洞的交口应平整,缝隙顺直均匀。

展开阅读全文
相关资源
猜你喜欢
相关搜索

当前位置:首页 > 建筑/环境 > 设计及方案

copyright@ 2008-2023 1wenmi网站版权所有

经营许可证编号:宁ICP备2022001189号-1

本站为文档C2C交易模式,即用户上传的文档直接被用户下载,本站只是中间服务平台,本站所有文档下载所得的收益归上传人(含作者)所有。第壹文秘仅提供信息存储空间,仅对用户上传内容的表现方式做保护处理,对上载内容本身不做任何修改或编辑。若文档所含内容侵犯了您的版权或隐私,请立即通知第壹文秘网,我们立即给予删除!