【《惠泉酒业公司营运资金管理的案例探究》8700字论文】.docx

上传人:p** 文档编号:999840 上传时间:2024-06-14 格式:DOCX 页数:11 大小:33.62KB
下载 相关 举报
【《惠泉酒业公司营运资金管理的案例探究》8700字论文】.docx_第1页
第1页 / 共11页
【《惠泉酒业公司营运资金管理的案例探究》8700字论文】.docx_第2页
第2页 / 共11页
【《惠泉酒业公司营运资金管理的案例探究》8700字论文】.docx_第3页
第3页 / 共11页
【《惠泉酒业公司营运资金管理的案例探究》8700字论文】.docx_第4页
第4页 / 共11页
【《惠泉酒业公司营运资金管理的案例探究》8700字论文】.docx_第5页
第5页 / 共11页
【《惠泉酒业公司营运资金管理的案例探究》8700字论文】.docx_第6页
第6页 / 共11页
【《惠泉酒业公司营运资金管理的案例探究》8700字论文】.docx_第7页
第7页 / 共11页
【《惠泉酒业公司营运资金管理的案例探究》8700字论文】.docx_第8页
第8页 / 共11页
【《惠泉酒业公司营运资金管理的案例探究》8700字论文】.docx_第9页
第9页 / 共11页
【《惠泉酒业公司营运资金管理的案例探究》8700字论文】.docx_第10页
第10页 / 共11页
亲,该文档总共11页,到这儿已超出免费预览范围,如果喜欢就下载吧!
资源描述

《【《惠泉酒业公司营运资金管理的案例探究》8700字论文】.docx》由会员分享,可在线阅读,更多相关《【《惠泉酒业公司营运资金管理的案例探究》8700字论文】.docx(11页珍藏版)》请在第壹文秘上搜索。

1、泉州惠泉啤酒公司营运资金管理的案例探究一、营运资金管理的相关概念及理论分析2(一)营运资金管理的概述21.营运资金管理的概念23.营运资金的原则2(二)衡量企业营运资金管理的指标21 .存货周转率22 .应收账款周转率23 .应付账款周转率3二、泉州惠泉啤酒公司的营运资金管理现状3(一)泉州惠泉啤酒股份有限公司的介绍3(二)泉州惠泉啤酒公笃的营运资金概况31 .营运资金规模32 .泉州惠泉睥酒公司流动资产结构分析43 .泉州惠泉啤酒公司流动负债结构分析5三、泉州惠泉啤酒公司营运资金管理存在的问题6(一)流动负债占比重大6(二)货币资金利用率低6(三)采购渠道营运资金周转期较长8(四)营销渠道周

2、转期较慢8(五)营运资金管理意识薄弱9四、泉州惠泉牌酒公司营运资金管理的对策9()降低流动负债比重9(二)提高货币资金使用率10(三)缩短采购周转期10(四)加强营销渠道管理11(五)增强营运资金管理意识11结束语12参考文献12一、营运资金管理的相关概念及理论分析(一)营运资金管理的概述1.营运资金管理的概念营运资金管理是对企业流动资产及流动负债的管理,流动资产减去流动负债的净额为营运资金。一个企业要维持正常的运转就必须要拥有适量的营运资金,因此,营运资金管理是企业财务管理的重要组成部分(李雅琳,张俊杰,2022)。2 .营运资金特点周转时间短。根据这一特点,说明营运资金运用短期筹资方式加以

3、解决。非现金形态的营运资金如存贷、应收账款等更容易变现,对企业应付临时性资金需求有重要意义(王佳欣,赵文雅,陈梓,2021)。数量具有波动性。流动资产或流动负债容易受内外条件的影响,数量的波动往往很大。来源具有多样性。营运资金的需求问题既可通过长期筹资方式解决,也可通过短期筹资方式解决。仅短期筹资就有:银行短期借款、短期融资等多种方式2。3 .营运资金的原则保证合理的资金需求。合理的资金需求是企业营运资金的管理的首要任务。提高资金使用效率。企业通过增加流入现金和控制现金流出维持正常的生产经营(刘思婷,黄玉华,2021)。节约资金使用成本。保证企业正常运营的情况下,尽量降低资金使用成本。保持足够

4、的短期偿债能力。保证企业足够的短期偿债能力是营运资金重要的原则之一。(二)衡量企业营运资金管理的指标1 .存货周转率存货周转率是企业一定时期销货成本与平均存货余额的比率。反映企业的存货周转速度和销货能力的一项指标(吴晓菲,许昊,2023)。计算公式:存货周转率=主营业务成本/平均存贷余额存货周转期,存货周转期反映了存货流转速度的周期变化。计算公式:存货周转期=360/存货周转率2 .应收账款周转率应收账款周转率是企业在一定时期内主营业收入净额与平均应收账款余额之比。是衡量企业应收账款周转速度及管理效率的指标(钟月明,马浩然,郭雨薇)。计算公式:应收款项周转率=主营业务收入净额/平均应收账款余额

5、应收账款周转期是指企业从取得应收账款的权利到收回款项、转换为现金所需要的时间。其计算公式为:应收账款周转期=360/应收账款周转率3 .应付账款周转率应付账款周转率是指反映企业应付账款的流动程度(石家豪彳余阳洋,2019)。计算公式:应付账款周转率=主营业务成本净额/平均应付账款余额XloO%.应付账款周转期是衡量公司需要多长时间付清供应商的欠款,属于公司经营能力分析范畴。计算公式;应付账款周转天数=360/应付账款周转率二、泉州惠泉啤酒公同的营运资金管理现状(一)泉州惠泉啤酒股份有限公司的介绍泉州惠泉啤酒公司是我国纯生鲜啤行业的代表性企业,深耕纯生鲜啤领域多年,泉州惠泉啤酒在曾经在2018-

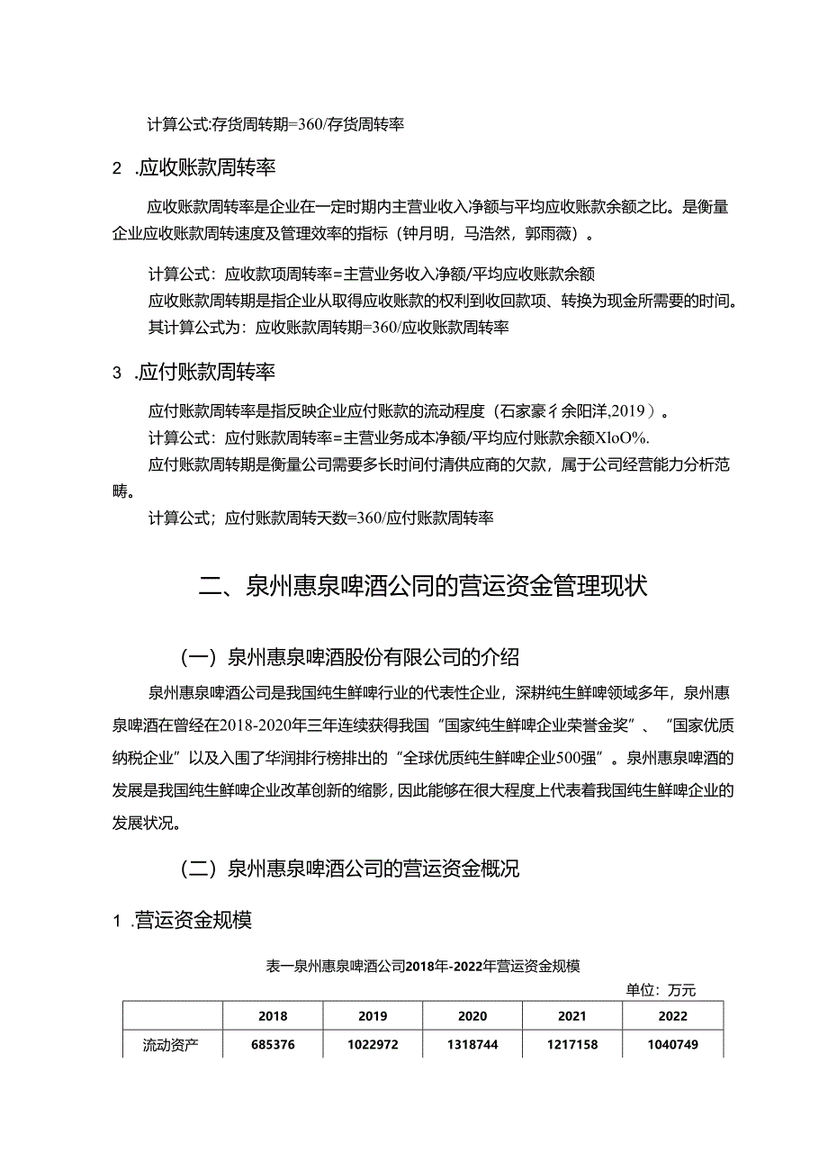
6、2020年三年连续获得我国“国家纯生鲜啤企业荣誉金奖”、“国家优质纳税企业”以及入围了华润排行榜排出的“全球优质纯生鲜啤企业500强”。泉州惠泉啤酒的发展是我国纯生鲜啤企业改革创新的缩影,因此能够在很大程度上代表着我国纯生鲜啤企业的发展状况。(二)泉州惠泉啤酒公司的营运资金概况1 .营运资金规模表一泉州惠泉啤酒公司2018年-2022年营运资金规模单位:万元20182019202020212022流动资产6853761022972131874412171581040749流动负债4894186795181009846996384831986营运资金19595834345430889822077

7、4208763营运资金增长率72.70%-10.07%-33.40%-16.33%由表一泉州惠泉啤酒公司营运资金规模分析可得,2018年流动资产从685376万元逐年上升增加到2020年的1318744万元,从2020年下降到2022年的104079万元,呈下降趋势。流动负债金额从2018年的489418万元增长到2020年的1009846万元,从2020年的1009846万元下降至2022年的831986万元,泉州惠泉啤酒公司流动负债小幅度下降。根据流动资产与流动负债的变化,泉州惠泉啤酒公司营运资金从2018年的195958万元增长到2020年的308898万元,呈上升增长趋势,泉州惠泉啤酒

8、公司从2020年的308898万元降低到2022年的208763万元,呈下降趋势,营运资金的下降不利于对公司的发展。泉州惠泉啤酒公司的营运资金增长率从2019年的72.70%下降到2022年的-16.33%,说明惠泉酒业企业近年来营运资金的流动性较弱,流动资产的变化小于流动负债的变化(胡晴雯,高乐逸,王凡)。2 .泉州惠泉啤酒公同流动资产结构分析表二2018年-2022年泉州惠泉啤酒公司流动资产占比结构分析单位:万元2018年占比流动资产()2019年占比流动资产()2020年占比流动资产()2021年占比流动资产()2022年占比流动资产(%)货币资金30.1639.6840.0637.76

9、52.84应收票据18.3913.915.7319.6217.92应收账款19.4910.9413.513.7313.34短期投资0.120.120.080.07存货22.5319.322.1317.8614.04根据表二所示,泉州惠泉啤酒公司的货币资金占比由2018年的30.67%上升至2022年的52.84%,说明泉州惠泉啤酒公司货币资金占比流动资产的比例较高,过多的闲置资金没有的更好利用。泉州惠泉啤酒公司的应收票据占比从2018年的18.39%下降至2019年的13.9%,是因为泉州惠泉啤酒公司的流动资产增加幅度大,应收票据的占比下降,从2019年的13.9%大幅上升到2021年的19.

10、62%,说明惠泉酒业公司企业近几年主营业务收入增加,销售客户增多(林一凡,张家茜,2018)。泉州惠泉啤酒公司的应收账款占比从2018年的19.49%下降至2019的13.5%,应收账款下降,流动资产僧加,2021年占比增加到13.73%,2022年占比小幅度下降到13.34%,2020到2022年变化稳定。泉州惠泉啤酒公司在2018年没有进行短期投资,从2019年开始短期投资占比流动资产的比例为012%下降到2022年的0.07%,可以看出,短期投资的比重较小。泉州惠泉啤酒公司存货占比从2018年的22.53%下降至I2022年的14.04%,说明惠泉酒业公司企业的对存货数量控制在不断加强管

11、理。3 泉州惠泉啤酒公司流动负债结构分析表三泉州惠泉睥酒公司2018年2022年流动负债结构分析表单位;万元2018年占比流动资产(%)2019年占比流动资产(%)2020年占比流动资产(%)2021年占比流动资产(%)2022年占比流动资产(%)短期借款1.204.2416.1523.4513.27应付票据43.9238.7839.6837.4141.95应付账款32.2834.3228.4222.928.16预收账款5.965.754.343.565.11应付职工薪酬2.292.791.831.642.36其他应付款12.669.168.266.388.1如表三所示,泉州惠泉啤酒公司短期借

12、款占比从2018年的1.20%大幅增加到2021年的23.45%,说明企业的流动性资金较强,有能力减少借款金额从而降低风险。2022年短期借款占比大幅下降到13.27%,主要是因为2022年短期借款和流动负债均减少,因此,短期负债占比大幅度降低。应付票据占比从2018年的43.92%下降到2020年的39.68%,2022年时有上升至41.95%,变化幅度不大(陈晨曦,杜心悦,赵浩,2021)。应付票据的下降是因为流动负债的增加,比例相应减少。应付账款占比从2018年的32.28%下降至2021年的22.9%,2022年上升至28.16%。泉州惠泉啤酒公司预收账款占比从2018年的5.96%下

13、降到2021年占比3.56%,说明企业的产品竞争力较低,在2022年占比增加到5.11%,是因为企业提前取得销售收入的能力有所增强。应付职工薪酬占比从2018年的2.29%下降到2021年占比1.64%,2022年占比上升到2.36%(刘雨涵,赵琳)。泉州惠泉啤酒公司其他应付款占比从2018年的12.66%下降到2021年的6.38%,说明企业的偿债能力增强,2022年小幅度上升到8.1%,变化不大,整体比较稳定。泉州惠泉啤酒公司的其他应付款占比流动负债的比例从2018年的12.66%持续下降到2021年的6.38%,在2022年时占比流动负债的比例为8.1%,2018年泉州惠泉啤酒公司正在大

14、力发展,积极扩大纯生鲜啤市场规模(黄晨露,曾子涵,张宇,2022)。因此,2018年其他应付款占比较高,在2019年到2021年惠泉酒业公司企业发展逐渐稳定,其他应付款占比流动负债的比例逐渐减少,2022惠泉酒业公司企业的其他应付账款增加且流动负债下降使其占比流动负债的比例上升。三、泉州惠泉啤酒公司营运资金管理存在的问题(一)流动负债占比重大根据泉州惠泉啤酒公司的营运资金规模分析,流动负债占营运资金的比重比较大。通过营运资金规模分析来看,近几年泉州惠泉啤酒公司的流动资产和营运资金的金额呈下降趋势,惠泉酒业公司企业的流动负债从2018年到2020年之间逐年上升,从2020年到2022年流动负债平

15、稳下降且变化幅度不大,整体来看,泉州惠泉啤酒公司的流动负债较多。如果企业的流动负债过高,偿债压力会越来越大并且流动负债的期限较短,一般在一年之内的还款时间,因此对泉州惠泉啤酒企业有一定的还款压力(王泽宇,何梓萱,2022)。从而也会对企业的正常生产经营有一定的影响,会影响惠泉酒业纯生鲜啤企业的盈利水平。流动负债占比营运资金规模金额较高,公司在需要偿还大额债务的情况下,同时要维持正常的公司运营是比较困难的,这对泉州惠泉啤酒公司营运而言,是不利于企业发展的。因此,惠泉酒业公司应该注重流动负债的问题,同时减少流动负债的比重(周浩云,王凯旋,张语)。(二)货币资金利用率低表十一泉州惠泉啤酒公司近五年的投资额情况单位:万元20182019202020212022投资额6200202359924446003

展开阅读全文
相关资源
猜你喜欢
相关搜索

当前位置:首页 > 论文 > 管理论文

copyright@ 2008-2023 1wenmi网站版权所有

经营许可证编号:宁ICP备2022001189号-1

本站为文档C2C交易模式,即用户上传的文档直接被用户下载,本站只是中间服务平台,本站所有文档下载所得的收益归上传人(含作者)所有。第壹文秘仅提供信息存储空间,仅对用户上传内容的表现方式做保护处理,对上载内容本身不做任何修改或编辑。若文档所含内容侵犯了您的版权或隐私,请立即通知第壹文秘网,我们立即给予删除!