工程研发部职责.docx

上传人:p** 文档编号:1015846 上传时间:2024-06-15 格式:DOCX 页数:2 大小:10.43KB
下载 相关 举报
工程研发部职责.docx_第1页
第1页 / 共2页
工程研发部职责.docx_第2页
第2页 / 共2页
亲,该文档总共2页,全部预览完了,如果喜欢就下载吧!
资源描述

《工程研发部职责.docx》由会员分享,可在线阅读,更多相关《工程研发部职责.docx(2页珍藏版)》请在第壹文秘上搜索。

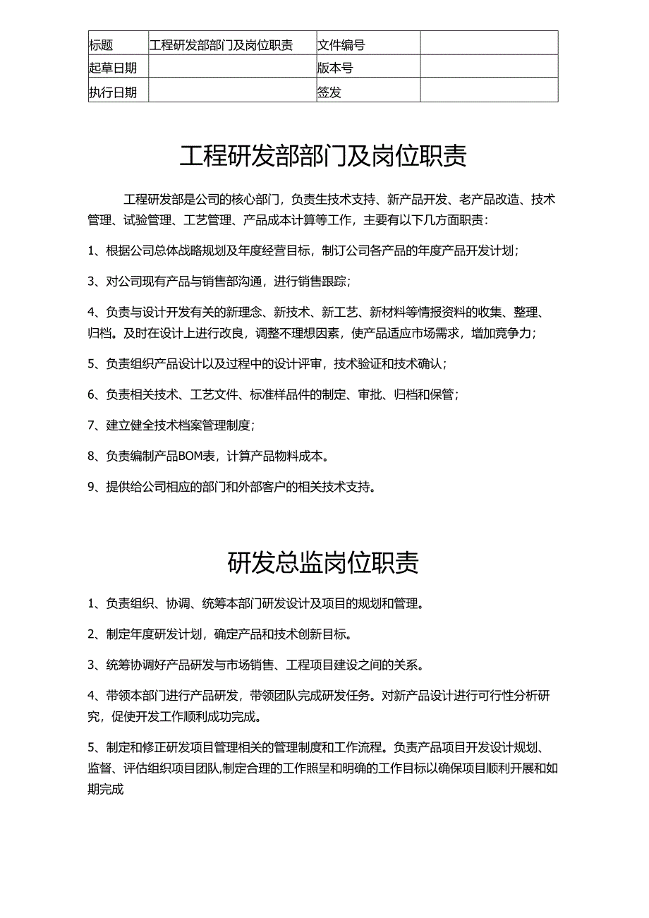
1、标题工程研发部部门及岗位职责文件编号起草日期版本号执行日期签发工程研发部部门及岗位职责工程研发部是公司的核心部门,负责生技术支持、新产品开发、老产品改造、技术管理、试验管理、工艺管理、产品成本计算等工作,主要有以下几方面职责:1、根据公司总体战略规划及年度经营目标,制订公司各产品的年度产品开发计划;3、对公司现有产品与销售部沟通,进行销售跟踪;4、负责与设计开发有关的新理念、新技术、新工艺、新材料等情报资料的收集、整理、归档。及时在设计上进行改良,调整不理想因素,使产品适应市场需求,增加竞争力;5、负责组织产品设计以及过程中的设计评审,技术验证和技术确认;6、负责相关技术、工艺文件、标准样品件

2、的制定、审批、归档和保管;7、建立健全技术档案管理制度;8、负责编制产品BOM表,计算产品物料成本。9、提供给公司相应的部门和外部客户的相关技术支持。研发总监岗位职责1、负责组织、协调、统筹本部门研发设计及项目的规划和管理。2、制定年度研发计划,确定产品和技术创新目标。3、统筹协调好产品研发与市场销售、工程项目建设之间的关系。4、带领本部门进行产品研发,带领团队完成研发任务。对新产品设计进行可行性分析研究,促使开发工作顺利成功完成。5、制定和修正研发项目管理相关的管理制度和工作流程。负责产品项目开发设计规划、监督、评估组织项目团队,制定合理的工作照呈和明确的工作目标以确保项目顺利开展和如期完成

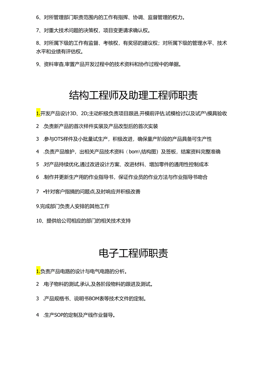
3、6、对所管理部门职责范围内的工作有指挥、协调、监督管理的权力。7、对重大技术问题的决策权,项目变更请求确认权。8、对所属下级的工作有监督、考核权,有奖惩的建议权;对所属下级的管理水平、技术水平和业绩有评估权。9、资料审杳,审置产品开发过程中的技术资料和协作过程中的单据。结构工程师及助理工程师职责1.开发产品设计3D、2D;主动积极负责项目跟进,开模前评估,试模检讨以及试产模具验收2 .负责新产品的首次样件实装及产品改型后的首次实装3 .参与OTS样件及小批量试生产,积极改进,确保量产阶段的产品具备可生产性4 .负责产品维护,出相关产品技术资料(bom结构图)及签板,结案资料完整准确5 .对产品持续优化,通过改进设计方案、改进材料、增加零件的通用性控制成本6 .制作并更新生产用的作业指导书,保证作业员的作业方法与作业指导书吻合7 针对客户指摘的问题点,及时响应并积极改善9.完成部门负责人安排的其他工作10、提供给公司相应的部门的相关技术支持电子工程师职责1.负责产品电路的设计与电气电路的分析。2 .电子物料的测试,承认,及各阶段物料的跟进及测试。3 .产品规格书、说明书BOM表等技术文件的定制。4 .生产SOP的定制及产线作业督导。

展开阅读全文
相关资源
猜你喜欢
相关搜索

当前位置:首页 > 管理/人力资源 > 工程管理

copyright@ 2008-2023 1wenmi网站版权所有

经营许可证编号:宁ICP备2022001189号-1

本站为文档C2C交易模式,即用户上传的文档直接被用户下载,本站只是中间服务平台,本站所有文档下载所得的收益归上传人(含作者)所有。第壹文秘仅提供信息存储空间,仅对用户上传内容的表现方式做保护处理,对上载内容本身不做任何修改或编辑。若文档所含内容侵犯了您的版权或隐私,请立即通知第壹文秘网,我们立即给予删除!