人寿保险公司客户答谢会方案.docx

上传人:p** 文档编号:1017328 上传时间:2024-06-15 格式:DOCX 页数:5 大小:15.22KB
下载 相关 举报
人寿保险公司客户答谢会方案.docx_第1页
第1页 / 共5页
人寿保险公司客户答谢会方案.docx_第2页
第2页 / 共5页
人寿保险公司客户答谢会方案.docx_第3页
第3页 / 共5页
人寿保险公司客户答谢会方案.docx_第4页
第4页 / 共5页
人寿保险公司客户答谢会方案.docx_第5页
第5页 / 共5页
亲,该文档总共5页,全部预览完了,如果喜欢就下载吧!
资源描述

《人寿保险公司客户答谢会方案.docx》由会员分享,可在线阅读,更多相关《人寿保险公司客户答谢会方案.docx(5页珍藏版)》请在第壹文秘上搜索。

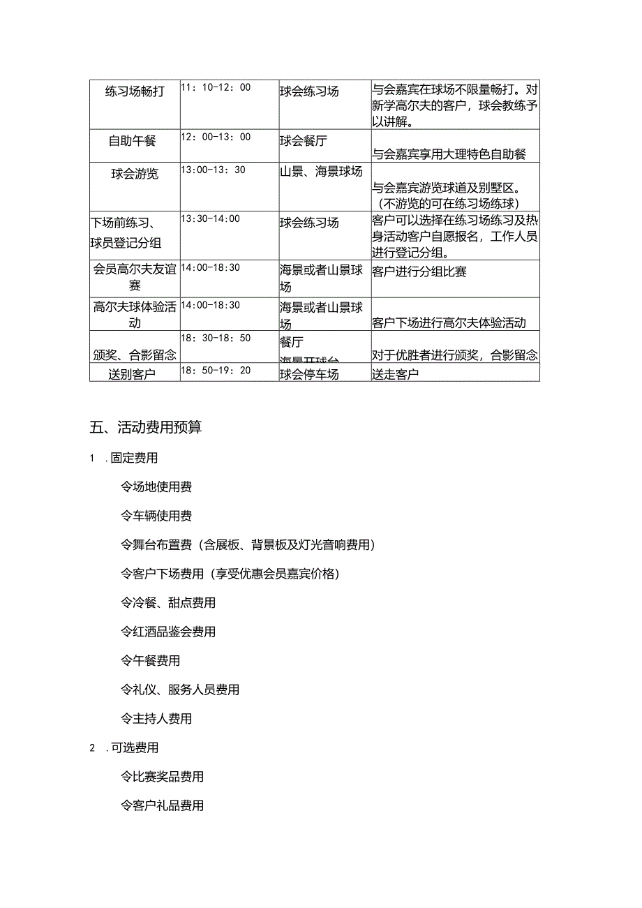
1、人寿保险客户答谢会方案一、活动名称、时间及地点:1 .名称:人寿保险客户答谢会2 .时间:2009年6月25日3 .地点:大理XX高尔夫球会二、活动目的:1 .针对人寿的重点客户进行回报2 .向核心客户推介新产品3.扩大中国人寿的品牌影响以及品牌美誉度三、活动主要内容令客户答谢冷餐会令红酒品鉴会令新产品讲解及推介令体验高尔夫运动令客户友谊比赛令颁奖、发放礼品令合影留念四、活动具体流程活动内容时间地点活动说明接客户9:00-9:40下关人寿大楼(待定)由XX球会派车,将客户接至球会。客户签到9:40-10:00XX球会大厅或球会观景天台人寿客户签到,客户间互留名片,安排座位客户答谢会10:00-

2、10:10同上人寿公司领导讲话,客户代表讲话等。红酒品鉴会10:10-10:30同上XX球会为与会嘉宾讲解红酒品鉴知识,同时进行冷餐会。新产品推介会10:30-11:10同上人寿公司做新产品讲解及推介练习场畅打11:10-12:00球会练习场与会嘉宾在球场不限量畅打。对新学高尔夫的客户,球会教练予以讲解。自助午餐12:00-13:00球会餐厅与会嘉宾享用大理特色自助餐球会游览13:00-13:30山景、海景球场与会嘉宾游览球道及别墅区。(不游览的可在练习场练球)下场前练习、球员登记分组13:30-14:00球会练习场客户可以选择在练习场练习及热身活动客户自愿报名,工作人员进行登记分组。会员高尔

3、夫友谊赛14:00-18:30海景或者山景球场客户进行分组比赛高尔夫球体验活动14:00-18:30海景或者山景球场客户下场进行高尔夫体验活动颁奖、合影留念18:30-18:50餐厅海景开球台对于优胜者进行颁奖,合影留念送别客户18:50-19:20球会停车场送走客户五、活动费用预算1 .固定费用令场地使用费令车辆使用费令舞台布置费(含展板、背景板及灯光音响费用)令客户下场费用(享受优惠会员嘉宾价格)令冷餐、甜点费用令红酒品鉴会费用令午餐费用令礼仪、服务人员费用令主持人费用2 .可选费用令比赛奖品费用令客户礼品费用令投影仪展示费用令宣传物料、易拉宝费用令摄像、照相费用3.本次活动总预算方窠一按

4、50人参加计算活动包含项目执行标准接客户35座大巴车2辆接送客户签到2名礼仪小姐、4名工作人员帮助负责签到及发放宣传单及礼品客户答谢会1、在山、海双景天台举行会议2、悬挂会议条幅3、在会场范围内摆放易拉宝、产品展架,发放产品说明等新产品推介会1、提供专业音响及音响师2、准备优质水果、饮料、各地特色小吃红酒品鉴会1、由品酒师讲解红酒挑选、品尝、收藏等专业知识2、与会客户共同品尝海岸高级解百纳葡萄酒练习场畅打1、客户在一层练习场每人体验400个球2、球会高级教练负责讲解自助午餐1、100元/人标准的自助餐2、酒水无限畅饮下场前练习、球员登记分组由球会专业裁判组织、检录会员高尔夫友谊赛1、18洞国际

5、标准比赛球道进行2、云南高协裁判委员会领衔执法高尔夫球体验活动1、在练习场体验高尔夫运动2、由球会高级教练进行教学指导送别客户35座大巴车2辆接送费用计算会议固定费用2万元(每人400元)18洞打球费用600元/人(按照优惠嘉宾价格执行)练习场学习费用150元/人方案二按50人参加计算活动包含项目执行标准接客户35座大巴车2辆接送客户签到2名工作人员帮助负责签到及发放宣传单及礼品客户答谢会1、在球会大厅举办2、悬挂会议条幅新产品推介会1、提供球会现有音响2、准备部分水果、小吃、饮料练习场畅打1、客户在一层练习场每人体验200个球2、助理教练负责讲解自助午餐1、50元/人标准的自助餐2、酒水费用自理下场前练习、球员登记分组由球会教练组织、安排会员高尔夫友谊赛1、18洞国际标准比赛球道进行2、球会裁判委员会执法高尔夫球体验活动1、在练习场体验高尔夫运动2、由助理教练进行教学指导送别客户35座大巴车2辆接送费用计算会议固定费用1.5万元(每人300元)18洞打球费用600元/人(按照优惠嘉宾价格执行)练习场学习费用150元/人大理XX高尔夫球俱乐部2009年6月22日

展开阅读全文
相关资源
猜你喜欢
相关搜索

当前位置:首页 > 管理/人力资源 > 公司方案

copyright@ 2008-2023 1wenmi网站版权所有

经营许可证编号:宁ICP备2022001189号-1

本站为文档C2C交易模式,即用户上传的文档直接被用户下载,本站只是中间服务平台,本站所有文档下载所得的收益归上传人(含作者)所有。第壹文秘仅提供信息存储空间,仅对用户上传内容的表现方式做保护处理,对上载内容本身不做任何修改或编辑。若文档所含内容侵犯了您的版权或隐私,请立即通知第壹文秘网,我们立即给予删除!