住宅小区热心业主参与小区公共事务积分累计表.docx

上传人:p** 文档编号:1023080 上传时间:2024-06-15 格式:DOCX 页数:3 大小:11.45KB
下载 相关 举报
住宅小区热心业主参与小区公共事务积分累计表.docx_第1页
第1页 / 共3页
住宅小区热心业主参与小区公共事务积分累计表.docx_第2页
第2页 / 共3页
住宅小区热心业主参与小区公共事务积分累计表.docx_第3页
第3页 / 共3页
亲,该文档总共3页,全部预览完了,如果喜欢就下载吧!
资源描述

《住宅小区热心业主参与小区公共事务积分累计表.docx》由会员分享,可在线阅读,更多相关《住宅小区热心业主参与小区公共事务积分累计表.docx(3页珍藏版)》请在第壹文秘上搜索。

1、住宅小区热心业主参与小区公共事务积分累计表为了激励广大业主参与公共事务积极性,为业主选拔真正热心公益事业,有一定组织能力和业务能力,有实干精神,有担当有作为,有一定业余时间参与小区公共事务管理的业委会、监事会以及业主代表,同时为未来对热心业主表达感恩的精神鼓励,甚至物质鼓励提供一份科学的数据依据,也给全体业主一定话语权,我们制定了这一份表格。所有参与小区公共事务,在筹备业主大会过程中付出的业主,我们将进行登记在册,定期将积分结果向业主公布。为业主未来选择提供一个量化的指标作为参考。该制度在筹备组成立后,由筹备组宣布生效。热心业主参与小区公共事务积分累计表姓名:房号:所申报组织:类别评分指标量化

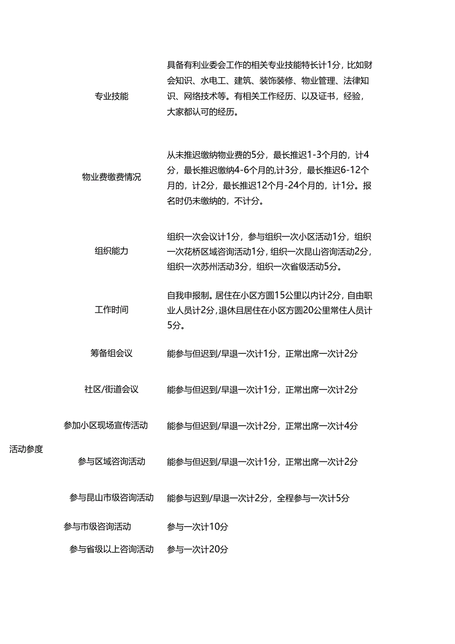
2、指标和评分标准单项得分共计得分党员计1分,积分需要提交党员证原件和复印件(筹备组复印件存档)基本信息人大代表计1分,积分需要提交代表证原件和复印件(筹备组复印件存档)学历大专计1分,本科学历计2分,研究生(硕)及以上计3分专业技能具备有利业委会工作的相关专业技能特长计1分,比如财会知识、水电工、建筑、装饰装修、物业管理、法律知识、网络技术等。有相关工作经历、以及证书,经验,大家都认可的经历。物业费缴费情况从未推迟缴纳物业费的5分,最长推迟1-3个月的,计4分,最长推迟缴纳4-6个月的,计3分,最长推迟6-12个月的,计2分,最长推迟12个月-24个月的,计1分。报名时仍未缴纳的,不计分。组织能

3、力组织一次会议计1分,参与组织一次小区活动1分,组织一次花桥区域咨询活动1分,组织一次昆山咨询活动2分,组织一次苏州活动3分,组织一次省级活动5分。工作时间自我申报制。居住在小区方圆15公里以内计2分,自由职业人员计2分,退休且居住在小区方圆20公里常住人员计5分。筹备组会议能参与但迟到/早退一次计1分,正常出席一次计2分社区/街道会议能参与但迟到/早退一次计1分,正常出席一次计2分参加小区现场宣传活动能参与但迟到/早退一次计2分,正常出席一次计4分参与区域咨询活动能参与但迟到/早退一次计1分,正常出席一次计2分参与昆山市级咨询活动能参与迟到/早退一次计2分,全程参与一次计5分参与市级咨询活动

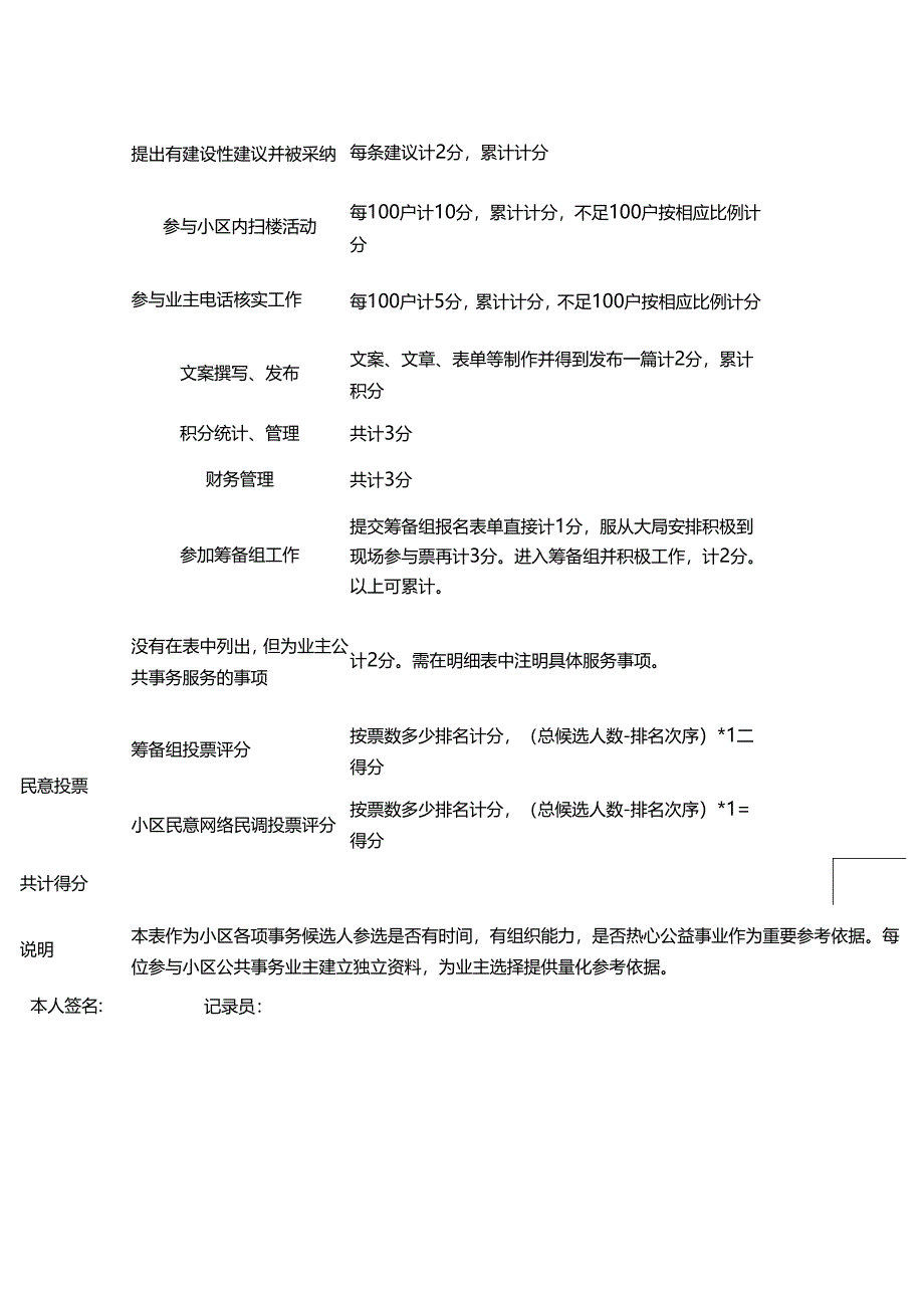
4、参与一次计10分参与省级以上咨询活动参与一次计20分活动参度提出有建设性建议并被采纳每条建议计2分,累计计分参与小区内扫楼活动每100户计10分,累计计分,不足100户按相应比例计分参与业主电话核实工作每100户计5分,累计计分,不足100户按相应比例计分文案撰写、发布文案、文章、表单等制作并得到发布一篇计2分,累计积分积分统计、管理共计3分财务管理共计3分参加筹备组工作提交筹备组报名表单直接计1分,服从大局安排积极到现场参与票再计3分。进入筹备组并积极工作,计2分。以上可累计。没有在表中列出,但为业主公共事务服务的事项计2分。需在明细表中注明具体服务事项。民意投票筹备组投票评分按票数多少排名计分,(总候选人数-排名次序)*1二得分小区民意网络民调投票评分按票数多少排名计分,(总候选人数-排名次序)*1=得分共计得分说明本表作为小区各项事务候选人参选是否有时间,有组织能力,是否热心公益事业作为重要参考依据。每位参与小区公共事务业主建立独立资料,为业主选择提供量化参考依据。本人签名:记录员:

展开阅读全文
相关资源
猜你喜欢
相关搜索

当前位置:首页 > 高等教育 > 大学课件

copyright@ 2008-2023 1wenmi网站版权所有

经营许可证编号:宁ICP备2022001189号-1

本站为文档C2C交易模式,即用户上传的文档直接被用户下载,本站只是中间服务平台,本站所有文档下载所得的收益归上传人(含作者)所有。第壹文秘仅提供信息存储空间,仅对用户上传内容的表现方式做保护处理,对上载内容本身不做任何修改或编辑。若文档所含内容侵犯了您的版权或隐私,请立即通知第壹文秘网,我们立即给予删除!