企业物资采购预付款、验收、付款业务事项廉洁风险识别、评估及防控措施表.docx

上传人:p** 文档编号:1038406 上传时间:2024-06-15 格式:DOCX 页数:3 大小:51.47KB
下载 相关 举报
企业物资采购预付款、验收、付款业务事项廉洁风险识别、评估及防控措施表.docx_第1页
第1页 / 共3页
企业物资采购预付款、验收、付款业务事项廉洁风险识别、评估及防控措施表.docx_第2页
第2页 / 共3页
企业物资采购预付款、验收、付款业务事项廉洁风险识别、评估及防控措施表.docx_第3页
第3页 / 共3页
亲,该文档总共3页,全部预览完了,如果喜欢就下载吧!
资源描述

《企业物资采购预付款、验收、付款业务事项廉洁风险识别、评估及防控措施表.docx》由会员分享,可在线阅读,更多相关《企业物资采购预付款、验收、付款业务事项廉洁风险识别、评估及防控措施表.docx(3页珍藏版)》请在第壹文秘上搜索。

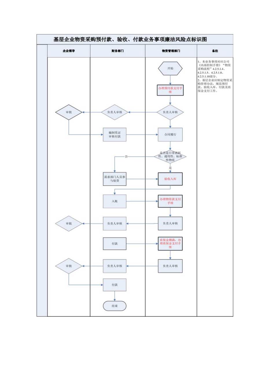
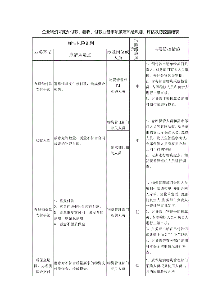
1、企业物资采购预付款、验收、付款业务事项廉洁风险识别、评估及防控措施表廉洁风险识别洁险级廉风等主要防控措施业务环节廉洁风险点涉及岗位或人员办理预付款支付手续蓄意违规支付预付款,造成资金损失。物资管理部IJ相关人员中1、预付款申请单经部门负责人、财务部门有关人员审核,并经分管领导审批;2、财务部由物资采购核算员、专职稽核人员和负责人进行三级审核;3、财务部往来核算员定期对预付款进行检查。验收入库故意允许数量、质量不符合合同规定的物资入库。物资管理部门相关人员中1、仓库保管人员和需求部门人员等共同验收,验货单由物资仓库保管人员、经办人员、物资主管签字确认,仓库保管人员有权拒收与合同不符的物资;2、定

2、期进行物资盘点,如发现差异组织人员进行调查。需求部门相关人员办理物资款支付手续1、重复付款;2、蓄意向虚假的供应商付款;3、蓄意重复支付同一张发票的款项,以骗取款项;4、蓄意不留质保金。物资管理部门相关人员低1、物资管理部门采购人员填制付款通知单,并附合同、入库单、验收单发票,经部门负责人、财务部门负责人、分管领导审批签字;2、财务部由物资采购核算员、专职稽核人员和负责人进行三级审核;3、财务部出纳在已付款记账凭证上加盖“付讫”戳记;4、财务部等有关部门定期对质保金留取情况进行检查。质保金期满,办理质保金支付蓄意对不符合质量要求的物资支付质保金,造成损失。物资管理部门相关人员低1、质保期满物资管理部门采购人员根据使用人员出具的质量验收合格手续使用部门相关人员书面证明,编制质保金付款审批单,经物资管理部门负责人、分管领导批准后付款;2、定期进行物资盘点,如发现已损坏的物资,要验证其是否在质保期内。

展开阅读全文
相关资源
猜你喜欢
相关搜索

当前位置:首页 > 经济/贸易/财会 > 稽查与征管/审计

copyright@ 2008-2023 1wenmi网站版权所有

经营许可证编号:宁ICP备2022001189号-1

本站为文档C2C交易模式,即用户上传的文档直接被用户下载,本站只是中间服务平台,本站所有文档下载所得的收益归上传人(含作者)所有。第壹文秘仅提供信息存储空间,仅对用户上传内容的表现方式做保护处理,对上载内容本身不做任何修改或编辑。若文档所含内容侵犯了您的版权或隐私,请立即通知第壹文秘网,我们立即给予删除!