泵类故障汇总(常见故障及解决方法).docx

上传人:p** 文档编号:1047421 上传时间:2024-06-18 格式:DOCX 页数:10 大小:31.87KB
下载 相关 举报
泵类故障汇总(常见故障及解决方法).docx_第1页
第1页 / 共10页
泵类故障汇总(常见故障及解决方法).docx_第2页
第2页 / 共10页
泵类故障汇总(常见故障及解决方法).docx_第3页
第3页 / 共10页
泵类故障汇总(常见故障及解决方法).docx_第4页
第4页 / 共10页
泵类故障汇总(常见故障及解决方法).docx_第5页
第5页 / 共10页
泵类故障汇总(常见故障及解决方法).docx_第6页
第6页 / 共10页
泵类故障汇总(常见故障及解决方法).docx_第7页
第7页 / 共10页
泵类故障汇总(常见故障及解决方法).docx_第8页
第8页 / 共10页
泵类故障汇总(常见故障及解决方法).docx_第9页
第9页 / 共10页
泵类故障汇总(常见故障及解决方法).docx_第10页
第10页 / 共10页
亲,该文档总共10页,全部预览完了,如果喜欢就下载吧!
资源描述

《泵类故障汇总(常见故障及解决方法).docx》由会员分享,可在线阅读,更多相关《泵类故障汇总(常见故障及解决方法).docx(10页珍藏版)》请在第壹文秘上搜索。

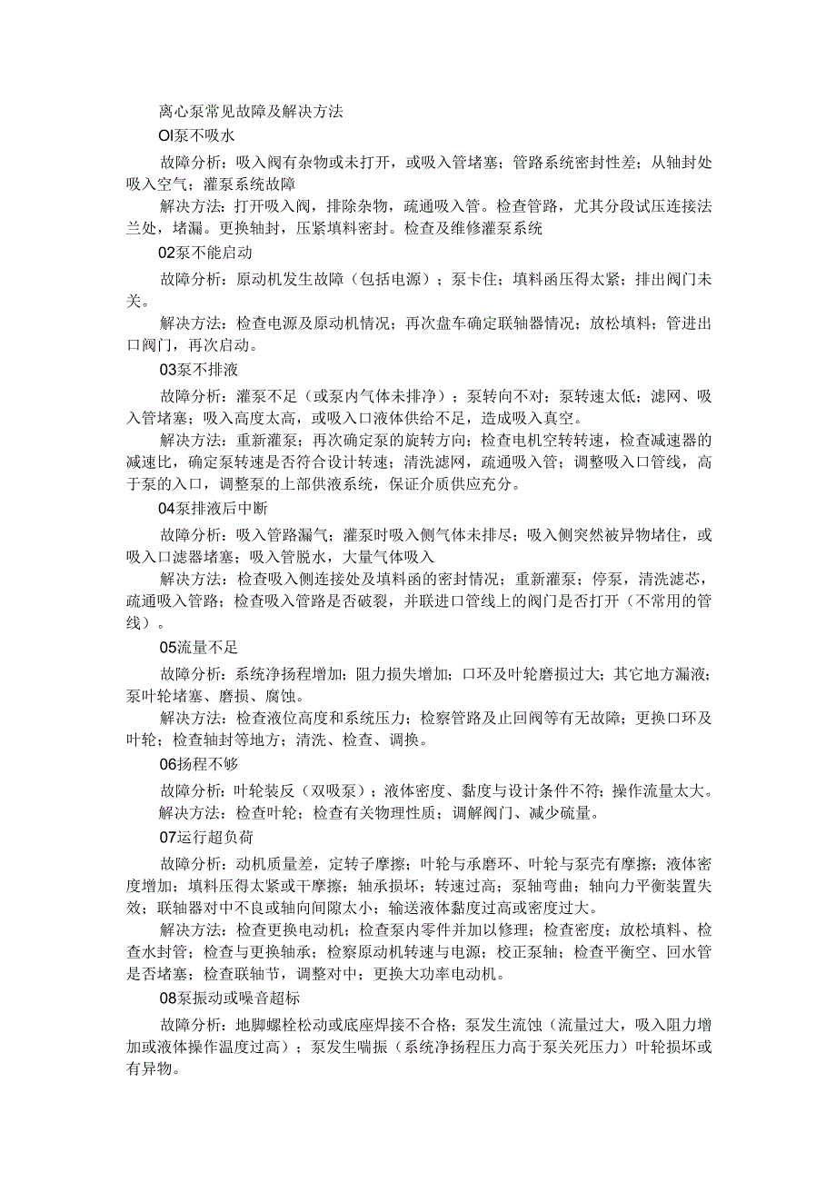
1、离心泵常见故障及解决方法Ol泵不吸水故障分析:吸入阀有杂物或未打开,或吸入管堵塞;管路系统密封性差;从轴封处吸入空气;灌泵系统故障解决方法:打开吸入阀,排除杂物,疏通吸入管。检查管路,尤其分段试压连接法兰处,堵漏。更换轴封,压紧填料密封。检查及维修灌泵系统02泵不能启动故障分析:原动机发生故障(包括电源);泵卡住;填料函压得太紧;排出阀门未关。解决方法:检查电源及原动机情况;再次盘车确定联轴器情况;放松填料;管进出口阀门,再次启动。03泵不排液故障分析:灌泵不足(或泵内气体未排净);泵转向不对;泵转速太低;滤网、吸入管堵塞;吸入高度太高,或吸入口液体供给不足,造成吸入真空。解决方法:重新灌泵;

2、再次确定泵的旋转方向;检查电机空转转速,检查减速器的减速比,确定泵转速是否符合设计转速;清洗滤网,疏通吸入管;调整吸入口管线,高于泵的入口,调整泵的上部供液系统,保证介质供应充分。04泵排液后中断故障分析:吸入管路漏气;灌泵时吸入侧气体未排尽;吸入侧突然被异物堵住,或吸入口滤器堵塞;吸入管脱水,大量气体吸入解决方法:检查吸入侧连接处及填料函的密封情况;重新灌泵;停泵,清洗滤芯,疏通吸入管路;检查吸入管路是否破裂,并联进口管线上的阀门是否打开(不常用的管线)。05流量不足故障分析:系统净扬程增加;阻力损失增加;口环及叶轮磨损过大;其它地方漏液;泵叶轮堵塞、磨损、腐蚀。解决方法:检查液位高度和系统

3、压力;检察管路及止回阀等有无故障;更换口环及叶轮;检查轴封等地方;清洗、检查、调换。06扬程不够故障分析:叶轮装反(双吸泵);液体密度、黏度与设计条件不符;操作流量太大。解决方法:检查叶轮;检查有关物理性质;调解阀门、减少硫量。07运行超负荷故障分析:动机质量差,定转子摩擦;叶轮与承磨环、叶轮与泵壳有摩擦;液体密度增加;填料压得太紧或干摩擦;轴承损坏;转速过高;泵轴弯曲;轴向力平衡装置失效;联轴器对中不良或轴向间隙太小;输送液体黏度过高或密度过大。解决方法:检查更换电动机;检查泵内零件并加以修理;检查密度;放松填料、检查水封管;检查与更换轴承;检察原动机转速与电源;校正泵轴;检查平衡空、回水管

4、是否堵塞;检查联轴节,调整对中;更换大功率电动机。08泵振动或噪音超标故障分析:地脚螺栓松动或底座焊接不合格;泵发生流蚀(流量过大,吸入阻力增加或液体操作温度过高);泵发生喘振(系统净扬程压力高于泵关死压力)叶轮损坏或有异物。解决方法:拧紧地脚螺栓,对底座焊接重新检查,如果必要,底座重新焊接;检查原因并排除制;检查排出也为和压力是否过高;拆开泵体检查,更换、去除异物。09轴承过热故障分析:轴承装配不合格;润滑油不足,油质差或老化;冷却水量不足或断路。解决方法:检查,调整;加足油或换油;检查后增加水量。10轴封过热故障分析:填料密封压得过紧;机械密封有故障。解决方法:调整密封压力;检查、修理或更

5、换机械密封。电潜泵的常见故障及解决方法01泵无法启动故障分析:电源电压过低开;电源断电;叶轮卡死;电缆断裂;电泵被海生物或海里杂物缠绕;电缆两端接线松动;定子绕组烧坏。解决方法:调整电压在额定电压的士10%之间;查找电源断电原因;拆泵,清除卡轮杂物;检查防海生物装置是否启动且有效,必要的话,放海底机器人探测是否有异物缠绕;检查,并重新镇却连线;起泵,送厂家或维修单位更换绕组。02泵出水少故障分析:扬程过高;泵进口阻塞;叶轮转向错误;叶轮磨损;口环磨损、泄露;泵体泄漏。解决方法:调节阀门。若仍不能解决,要核对泵的出口压力是否符合设计要求,必要时换泵;清洗进口滤器,疏通进口管线;调整电动机相序;更

6、换新叶轮;检查维修,使口环相套达到标准拧紧泵体连接螺栓,若仍不能达到标准,只有返厂更换泵体。03电动机定子绕组烧毁故障分析:接地线错接或电源线缺相;机械密封泄漏,致使电动机匝间或相间短路;电泵脱水运行时间过长;电泵超负荷运转;电缆线破损进水;电泵开停频繁。解决方法:返厂或送维修单位,检查排出故障,重新安装绕组,再使用。04绝缘电阻过低(2MC)故障分析:轴封(机械密封)损坏漏水;电缆线绝缘破损;电缆线头掉入水中;潜水电动机渗水。解决方法:烘干后,更换轴封,并经气压试验后使用;更换电缆线;排除电缆线中的潮气;检查电动机渗水处,采取必要措施封渗。定子烘干,去潮后再使用O螺杆泵和齿轮泵的常见故障及解

7、决方法01泵不吸液故障分析:电动机不转动;电动机反转;吸入管路堵塞和漏气;吸上高度超过允许吸上真空高度。介子黏度过大。解决方法:检查电源、线路和电动机;调整电机相序;检查吸入管路及滤器;降低吸上高度;给介子适当加温。02流量不足故障分析:电动机转速不够;螺杆(或齿轮)与泵套磨损;安全阀损坏或标定过低。解决方法:确定电机额定转速是否符合设计要求,检查电制电压是否满足电机要求;更换相关部件;重新标定安全阀,使之达到设计要求。若损坏,更换或维修。03压力波动大故障分析:吸入管路漏气;泵螺杆与泵套不同心;安全阀没有标定好,或工作压力过大,使安全法时开时闭。解决方法:检查管路并维修好;检修调整或更换;重

8、新标定安全阀或降低工作压力。04机械密封漏油故障分析:机械密封损坏;密封压盖未压平;装配位置不对。解决方法:更换机械密封;调整密封压盖;重新按技术要求装配。05泵过热故障分析:泵螺杆与泵套配合太紧;机械密封回油孔堵塞;介子温度过高。解决方法:检查调整泵螺杆与泵套间隙,必要的话,要更换部件;疏通回油孔;采取必要的措施,降低介子温度。06泵振动大故障分析:泵与电动机不同心;泵内有空气;螺杆与泵套不同心或间隙大;安装高度过高,泵内产生气蚀。解决方法:调整位置,重新对中;检查吸入管路,排除漏气部位;检修调整或更换;降低安装高度。07运行超负荷故障分析:介子黏度过大;排除管路堵塞;螺杆与泵套产生严重摩擦

9、。解决方法:将介子适当升温;停泵,疏通排出管路;检修或更换相关部件。计量泵和电动往复泵的常见故障及解决方法01泵不排液或泵排液后中断故障分析:电动机不转动;吸入管堵塞或吸入阀门未开;吸入管路漏气;吸入阀或排出阀损坏或密封不严;补油系统的油有杂质,密封不严;电动机转速不足或不稳;吸入液面太低。解决方法:检查电源、线路及电动机;检查吸入管、过滤器,打开吸入阀;检查吸入管路,封堵;维修吸入阀或排出阀,必要时更换;换干净的油;检查配电电制与电压,稳定电动机转速;调整吸入液面。02流量不足故障分析:吸入管太长,弯路太多;隔膜腔内残存空气;补液阀或隔膜腔等处漏气漏液;安全法、补偿阀动作不正常;柱塞填料处泄

10、漏严重。解决方法:加粗吸入管,减少弯路;重新灌液,排除气体;找出泄漏部件并检修封严;重新调节安全阀和补偿阀;调节填料压盖或更换新填料函。03泵压力不够故障分析:吸入阀、排出阀损坏;隔膜处或排出管接头密封不严。解决方法:更换新阀;找出泄漏部件,检修、封严。04计量精度降低故障分析:柱塞零点漂移。解决方法:重新调整柱塞零点。05零件过热故障分析:各运动副润滑情况不好;填料压得过紧;传动机构油箱的油不足或过多,油质不好。解决方法:检查情系各油孔,加注润油(脂),调整填料压盖;更换新入润滑油,油量适宜。06泵振动或有冲击响声,噪音大故障分析:各运动副磨损严重;阀升程太高;泵安装地基不稳,地脚螺栓松动;

11、活塞螺母或活塞杆螺母松动;活塞冲程过大或汽化抽空。解决方法:调整相关运动副或更换相关部件;调整升程高度,避免阀的滞后;拧紧地脚螺栓。必要时重新焊接底座或在底座下增加结构梁;拧紧活塞螺母或活塞杆螺母;调解活塞冲程和往复频率。工业泵运行中的故障分为腐蚀和磨损、机械故障、性能故障和轴封故障四类。这四类故障往往相互影响,难以分开,如叶轮的腐蚀和磨损会引起性能故障和机械故障,轴封的损坏也会引起性能故障和机械故障。后附4张泵的主要故障及处理方法表1 .腐蚀和磨损腐蚀的主要原因是选材不当,发生腐蚀故障时应从介质和材料两方面入手解决O磨损常发生在输送浆液时,主要原因是介质中含有固体颗粒。对输送浆液的泵,除泵的

12、过流部件应采用耐磨材料外,轴封应采用清洁液体冲洗以免杂质侵入,并在泵内采取冲洗设施以免流道堵塞。此外,对于易损件在磨损量一定时应予更换。2 .机械故障振动和噪声是主要的机械故障。振动的主要原因是轴承损坏,或出现汽蚀和装配不良,如泵与原动机不同轴、基础刚度不够或基础下沉、配管蹩劲等。3 .性能故障性能故障主要指流量、扬程不足,泵汽蚀和驱动机超载等意外事故。轴封故障主要指密封处出现泄漏。填料密封泄漏的主要原因是填料选用不当、轴套磨损。机械密封泄漏的主要原因是端面损坏或辅助密封圈被划伤或折皱。泵的主要故障及处理方法见下表。离心泵的常见故障及处理方法现轴承发热泵输不出液体号12(1)润滑油过多润滑油过

13、少(3)润滑油变质(4)机组不同心振动原因处理方法减油(2)加油(3)排去并清洗油池再加新油(4)检查并调整泵和原动机的对中(5)检查转子的平衡度或在较小流量处运转吸入管路或泵内(1)注满液体、排除空气留有空气(2)开启阀门(2)进口或出口侧管(3)更换扬程高的泵道阀门关闭(4)杜绝进口侧的泄漏使用扬程高于泵(5)纠正电机转向的最大扬程(6)降低泵安装高度,增加进口处压力(4)泵吸入管漏气(7)加大吸入管径,消除堵塞物(5)错误的叶轮旋转使电机转速符合要求方向(6)吸上高度太高(7)吸入管路过小或杂物堵塞流量扬程不足密封泄漏严重泵发生振动及杂立日电机过载(8)转速不符(1)叶轮损坏(2)密封环

14、磨损过多(3)转数不足(1)更换新叶轮(4)进口或出口阀未(2)更换密封件充分打开(3)按要求增加转速(5)在吸入管路中漏(4)充分开启入空气(5)把泄漏处封死(6)管道中有堵塞(6)消除堵物(7)介质密度与泵要重新核算或更换合适功率的电动机求不符(8)设法降低泵的安装高度(8)装置扬程与泵扬程不符密封元件材料选向供泵单位说明介质情况,配以适当的密封用不当件(2)摩擦副严重磨损(2)更换磨损部件,并调整弹簧压力(3)动静环吻合不匀(3)重新调整密封组合件(4)摩擦副过大,静环(4)整泵拆卸换静环,使之与轴垂直度误差小于破裂0.10,按要求装密封组合件(5)0型圈损坏(5)更换O型圈(1)泵轴和

15、电机轴的中心线不对中(2)轴弯曲(1)校正对中(3)轴承磨损(2)更换新轴(4)泵产生汽蚀(3)更换轴承(5)转动部分与固定(4)向厂方咨询部分有磨损(5)检修泵或改善使用情况(6)转动部分失去平检查原因,设法消除衡(7)检查排污(7)管路或泵内有杂打开进口阀,调节出口阀物堵塞(8)关小了进口阀(1)泵和原动机不对中(2)介质相对密度变大(3)转动部分发生摩擦(1)调整泵和原动机的对中性(2)改变操作工艺(3)修复摩擦部位(4)检查吸入和排出管路压力与原来的变化情况,并予调整(4)装置阻力变低,使运行点偏向大流量处计量泵的常见故障及处理方法处理方法故障现象原因电动机不能启动(1)电源无电电源一相或二相断电检查电源供电情况检查保险丝及接触器接点是否良好不排液或排液不足吸入管堵塞或吸入管路阀门未打开(2)吸入管路漏气(3)吸入管太长,急转弯多(4)吸入阀或排出阀阀面损坏或落入外来杂物,使阀面密封不严隔膜腔内残存空气

展开阅读全文
相关资源
猜你喜欢
相关搜索

当前位置:首页 > 办公文档 > 解决方案

copyright@ 2008-2023 1wenmi网站版权所有

经营许可证编号:宁ICP备2022001189号-1

本站为文档C2C交易模式,即用户上传的文档直接被用户下载,本站只是中间服务平台,本站所有文档下载所得的收益归上传人(含作者)所有。第壹文秘仅提供信息存储空间,仅对用户上传内容的表现方式做保护处理,对上载内容本身不做任何修改或编辑。若文档所含内容侵犯了您的版权或隐私,请立即通知第壹文秘网,我们立即给予删除!