6.3 数据的表示.docx

上传人:p** 文档编号:1075289 上传时间:2024-06-29 格式:DOCX 页数:4 大小:17.93KB
下载 相关 举报
6.3 数据的表示.docx_第1页
第1页 / 共4页
6.3 数据的表示.docx_第2页
第2页 / 共4页
6.3 数据的表示.docx_第3页
第3页 / 共4页
6.3 数据的表示.docx_第4页
第4页 / 共4页
亲,该文档总共4页,全部预览完了,如果喜欢就下载吧!
资源描述

《6.3 数据的表示.docx》由会员分享,可在线阅读,更多相关《6.3 数据的表示.docx(4页珍藏版)》请在第壹文秘上搜索。

1、3数据的表示第1课时扇形统计图【教学目标】学问与技能公依据己知数据绘制扇形统计图,理解扇形统计图的含义和特点,能从扇形统计图中获得正确的信息,并能作出合理的说明推断.过程与方法探究图形统计图中圆心角的求法并计算,在从图形统计图中获得信息的过程中学会相互沟通、相互评价.情感、看法与价值观进一步学习从数据中狭得有关信息.学会用数据说话.学会和他人一起完成调5活动,体会其中的乐趣.【教学重难点】支点:绘制扇形统计图.理解扇形统计图的特点.雉点:从扇形统计图中找得彳!用的信息,利用数据诳行分析,作出推断.【教学过程】一、创设情境,引入新课假如你是体育委员打尊组织全班同学去观看一场球类竞奏,为了吸引尽可

2、能多的同学参与,你会组织观看什么竞赛?要把回答上面的何胭,我们须要收集数据,利用统计图形象地表示收埃到的数据,今“我们将学习一种统计图扇形统计图.师:大家在小学已经学过扇形统计图.有印能叫?是怎样的一个图?学生发表看法.师:(展示)一个图形统计图,你能从图中获得有用的信息吗?学生回答.帅:哪种球类运动最受欢迎?哪两种球类运动受欢迎的程度差不多?图中的各个扇形分别代我了什么?你认为图中的各个百分比是如何得到的?全部的百分比之和是多少?学生回答.帅:用网和扇形分别代表关于总体和各个组成部分数据的统计图叫做耐形统计图(或讣僻形图),特点是能直观地、生动地反映各部分在总体中所占的比例.图形统计图有什么

3、特点?1 .圆代表总体.2 .扇形代表总体中的不同部分.3 .朗形的大小反映部分占总体的百分比.师;你知道扇形统计图是怎样制作的吗?学生动手制作,老师巡察指导.二、例SS讲解【例】下我是某市2019年3月的气象资料某市2019年3月天气状况的统计表(1)请依据上表计算暗天、阴天、雨天的天数和它们各自占总无数的百分比(精3到0%):(2)绘制网形统计图.解:(1)由表可得,该市2019年3月聃天11天,阴天12天,雨天8天,它们占总天数的百分比分别为35.5%,38.7%,25.8%;(2)先求出有关扇形的同心角的度数.360oX355%=128,360oX38.7%也1390,36(FX25.

4、8%=三930.即表示暗每天数、阴每天数、两每天数的扇形的Bl心角的度数分别为128。,139.弟。.扇形统计图如图所示.该市2019年3月晴天、阴天、雨每天数的扇形统计图想一想:你还Ur以用其他统计图来表示本例中这个月的天气状况吗?各有什么优缺点?三、巩固练习某校七(3)班共有学生54人,学习委员时杳了班级学生参与课外活动的状况(每人只参与一项活动.其中.蛰与读书活动的有18人.参与科技活动的占全班总人数的小参与之术活动的比参与科技活动的多3人,其他同学参与体育活动则在用扇形表示参与各项课外活动人数与全班总人数之间的关系的扇形统计图中.我示参与体行活动人数的扇形的中心角是度.【答案】100第

5、2课时条形统计图和折线统计图【教学目标】学问与技转1 .会将收集的数据进行分批整理.2 .能依据实际事例中收集的数据找出合适的分组方法.3 .参与收集,整理数掘的活动,从中体验收集、整理数据的必要性,井培百缜密、细致的学习习惯.过程与方法经5金整理简洁的数据的过程.体会统计思想学会用“数据”说理的方法,发展运用简洁的统计学问解决一些简洁的实际问题的实力.情感、看法与价值观呼悟到数学学问的内在联系及其帝妙的选辑之美,增加审美意识.【教学更难点】出点:数据整理的方法.难点:数据整理的方法.【教学过程】一、创设情境,引入新课师:请同学们做一次“你最宠爱的文娱节目形式”倜查,并展示收集到的数据,你能一

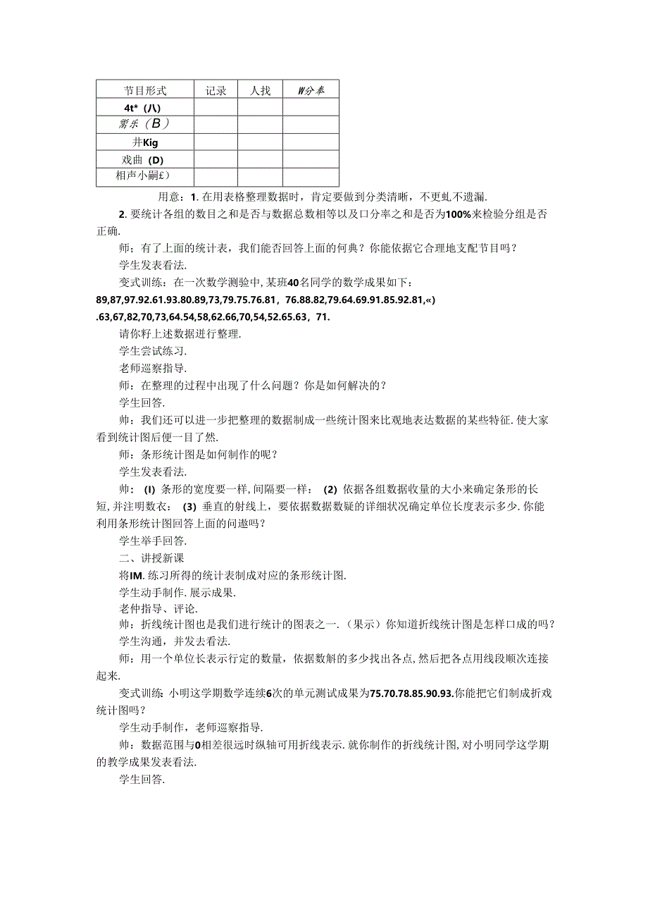
6、下就有出宠爱哪一种文艺节目形式的同学最?吗?学生发表看法.帅:收集到的原始数据.一般比较散乱,很难从中获得须要的信息.因此,要对数据进行整理,这是我们本节课的内容.师:我们可将所导的数据制成统计表,请同学们编写.节目形式记录人找W分奉4t*(八)鬻乐(B)井Kig戏曲(D)相声小嗣)用意:1.在用表格整理数据时,肯定要做到分类清晰,不更虬不遗漏.2.要统计各组的数目之和是否与数据总数相等以及口分率之和是否为100%来检验分组是否正确.师;有了上面的统计表,我们能否回答上面的何典?你能依据它合理地支配节目吗?学生发表看法.变式训练:在一次数学测验中,某班40名同学的数学成果如下:89,87,97

7、.92.61.93.80.89,73,79.75.76.81,76.88.82,79.64.69.91.85.92.81,).63,67,82,70,73,64.54,58,62.66,70,54,52.65.63,71.请你籽上述数据迸行整理.学生尝试练习.老师巡察指导.师:在整理的过程中出现了什么问题?你是如何解决的?学生回答.帅:我们还可以进一步把整理的数据制成一些统计图来比观地表达数据的某些特征.使大家看到统计图后便一目了然.师:条形统计图是如何制作的呢?学生发表看法.帅:(I)条形的宽度要一样,间隔要一样:(2)依据各组数据收量的大小来确定条形的长短,并注明数衣:(3)垂直的射线上,

8、要依据数据数疑的详细状况确定单位长度表示多少.你能利用条形统计图回答上面的问遨吗?学生举手回答.二、讲授新课将IM.练习所得的统计表制成对应的条形统计图.学生动手制作.展示成果.老仲指导、评论.帅:折线统计图也是我们进行统计的图表之一.(果示)你知道折线统计图是怎样口成的吗?学生沟通,并发去看法.师:用一个单位长表示行定的数量,依据数斛的多少找出各点,然后把各点用线段顺次连接起来.变式训练:小明这学期数学连续6次的单元测试成果为75.70.78.85.90.93.你能把它们制成折戏统计图吗?学生动手制作,老师巡察指导.帅:数据范围与0相差很远时纵轴可用折线表示.就你制作的折线统计图,对小明同学

9、这学期的教学成果发表看法.学生回答.帅:请同学们分别说说条形统计图和折线统计图的特点.学生举手何答.师:条形统计图中很筒沽行出各种数舐的多少,而折践统计图不但可以表示Hl数址的多少,还能终清晰地表示出数用地娥改变的状况.三、例Sfi讲解【例I】依据2019年第6次全国人11普查,我国四个直帽市北京、上海、天津.庆的人口依次约为I961万人,2302万人,I294万人,2885万人.请绘制2019年笫6次全国人口普查中四个宜辆市人口的条形统计图.解:列出统计表如下表所示.2019年第6次全国人口昔查中四个直辖市的人口统计表J1.标市北京上海天津人口数(万人)19612302I2942885亘出条

10、形统计图如图所示:2019年第6次全国人口普查中四个直僻市的人口统计图国意:短统计图时要写上统计图的名称【例2】某摩托车厂去年弟三、四季度各月产量如下表所示.月份789IO1112月产量(眄)3(M)350450540700600请依据上衣绘制折线统计图,并回答卜面的问题;(1)相匏的两个月中,哪两个月的产Ift增长最快?这两个月之间月产附增长率是多少(精隔到0.1%)?(2)第四季度比第三季度的产呆埴加了百分之几?解:所求折城统计图如图所示.(1)如图.折线的各条线段中,10月至11月间的线段最陡.也就是说,从10月到Il月7o-54O的月产量增长些快,这两个月月产量的增长率为空i%29.6%;=!=67.3%.(544+700+6(X)(300+355+455)J)3()0+350+450答:第四季度比第二季度的产质增加了67.3%.四、课堂小结师:通过本节课的探讨学习,你获得了哪些新的学何?你认为你有哪些方面的进步?学生发言,老师点评.

展开阅读全文
相关资源
猜你喜欢
相关搜索

当前位置:首页 > IT计算机 > 数据结构与算法

copyright@ 2008-2023 1wenmi网站版权所有

经营许可证编号:宁ICP备2022001189号-1

本站为文档C2C交易模式,即用户上传的文档直接被用户下载,本站只是中间服务平台,本站所有文档下载所得的收益归上传人(含作者)所有。第壹文秘仅提供信息存储空间,仅对用户上传内容的表现方式做保护处理,对上载内容本身不做任何修改或编辑。若文档所含内容侵犯了您的版权或隐私,请立即通知第壹文秘网,我们立即给予删除!