小班语言《黑脸小白羊》PPT课件教案小班学习活动:黑脸小白羊.doc

上传人:p** 文档编号:1135921 上传时间:2024-09-03 格式:DOC 页数:4 大小:26.50KB
下载 相关 举报
小班语言《黑脸小白羊》PPT课件教案小班学习活动:黑脸小白羊.doc_第1页
第1页 / 共4页
小班语言《黑脸小白羊》PPT课件教案小班学习活动:黑脸小白羊.doc_第2页
第2页 / 共4页
小班语言《黑脸小白羊》PPT课件教案小班学习活动:黑脸小白羊.doc_第3页
第3页 / 共4页
小班语言《黑脸小白羊》PPT课件教案小班学习活动:黑脸小白羊.doc_第4页
第4页 / 共4页
亲,该文档总共4页,全部预览完了,如果喜欢就下载吧!
资源描述

《小班语言《黑脸小白羊》PPT课件教案小班学习活动:黑脸小白羊.doc》由会员分享,可在线阅读,更多相关《小班语言《黑脸小白羊》PPT课件教案小班学习活动:黑脸小白羊.doc(4页珍藏版)》请在第壹文秘上搜索。

1、小班学习活动:黑脸小白羊相关主题:动物花花衣黑脸小白羊侧重领域:语言设计与执教:莺莺艺术幼儿园 黄琴设计思路:小班的小朋友都非常喜爱动物,亲近动物。而大千世界的动物皮毛都是千姿百态,各有特色。小班的孩子对动物的认识只停留在动物表面化,而在我们生活中一些动物的皮毛具有特定的色彩黑白两色。本次活动就是让幼儿认识黑白两色皮毛的动物。归纳原有的经验,引导幼儿仔细观察,了解斑马、奶牛、斑点狗的皮毛特征,尝试用较恰当的语句描述。解读素材:来源:本活动选自小班主题“动物花花衣”下的第一条线索“黑白皮毛的动物”。主题内容与要求:1、喜欢、亲近各种常见的动物,分辨动物明显的特征。领域阶段目标:1、喜欢欣赏文学作

2、品,对文学作品的语言感兴趣。2、能用简单的语言讲述图片和自己感兴趣的事情。整合主题目标与领域经验确定了本次活动的具体目标为:1、初步了解斑马、奶牛、斑点狗的皮毛特征,尝试用较恰当的语句描述。2、体验找到好朋友的乐趣。解读幼儿(选择素材的缘由):主题相关本次是小班主题活动动物的花花衣下第一个线索点黑白皮毛的动物中的一个故事素材。小班的孩子年龄小,喜欢小动物,愿意亲近小动物。但小班的孩子对动物的认识只停留在动物表面化,根据小班孩子的年龄特点,我设计了黑白皮毛的动物这个活动。根据这个活动我特地设计了两个课件黑白皮毛的动物黑脸小白羊,以其艳丽的色彩,形象生动的画面,动听的音乐,把看、听、说统一起来,以

3、增强本活动的趣味性。同时让幼儿能直观的分辨动物的明显特征。领域相关 在小班上学期的文学的培养,孩子们愿意参加文学活动,能感觉儿歌 、散文等不同体裁的文学作品,并能讲述简短的句子。例如:散文美妙的琴声,我的家。儿歌晒太阳故事小乌龟看爷爷。进入小班下学期,要培养幼儿喜欢欣赏文学作品,对文学作品的语言感兴趣,并能用简单的语言讲述图片和自己感兴趣的事情。能用简单的语言表达自己的观点。本次活动运用课件黑白皮毛的动物黑脸小白羊,以其艳丽的色彩,形象生动的画面,动听的音乐,把看、听、说统一起来,在增强本活动的趣味性同时鼓励幼儿简单的语言讲述,发表自己的观点。本次活动的重难点:重点:初步了解斑马、奶牛、斑点狗

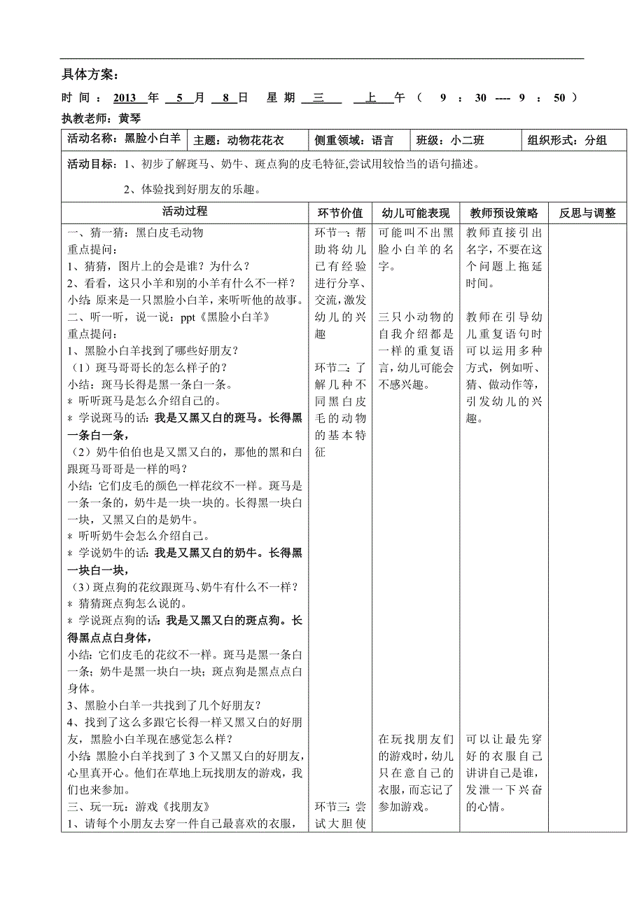
4、的皮毛特征。难点:尝试用较恰当的语句描述。具体方案:时间:2013 年 5 月 8日 星期 三 上 午( 9 :30 - 9 :50) 执教老师:黄琴活动名称:黑脸小白羊主题:动物花花衣侧重领域:语言班级:小二班组织形式:分组活动目标:1、初步了解斑马、奶牛、斑点狗的皮毛特征,尝试用较恰当的语句描述。2、体验找到好朋友的乐趣。活动过程环节价值幼儿可能表现教师预设策略反思与调整一、猜一猜:黑白皮毛动物重点提问:1、猜猜,图片上的会是谁?为什么?2、看看,这只小羊和别的小羊有什么不一样?小结:原来是一只黑脸小白羊,来听听他的故事。二、听一听,说一说:ppt黑脸小白羊重点提问:1、黑脸小白羊找到了哪

5、些好朋友?(1)斑马哥哥长的怎么样子的?小结:斑马长得是黑一条白一条。听听斑马是怎么介绍自己的。学说斑马的话:我是又黑又白的斑马。长得黑一条白一条,(2)奶牛伯伯也是又黑又白的,那他的黑和白跟斑马哥哥是一样的吗?小结:它们皮毛的颜色一样花纹不一样。斑马是一条一条的,奶牛是一块一块的。长得黑一块白一块,又黑又白的是奶牛。听听奶牛会怎么介绍自己。学说奶牛的话:我是又黑又白的奶牛。长得黑一块白一块,(3)斑点狗的花纹跟斑马、奶牛有什么不一样?猜猜斑点狗怎么说的。学说斑点狗的话:我是又黑又白的斑点狗。长得黑点点白身体,小结:它们皮毛的花纹不一样。斑马是黑一条白一条;奶牛是黑一块白一块;斑点狗是黑点点白

6、身体。3、黑脸小白羊一共找到了几个好朋友?4、找到了这么多跟它长得一样又黑又白的好朋友,黑脸小白羊现在感觉怎么样?小结:黑脸小白羊找到了3个又黑又白的好朋友,心里真开心。他们在草地上玩找朋友的游戏,我们也来参加。三、玩一玩:游戏找朋友1、请每个小朋友去穿一件自己最喜欢的衣服,把你变成一种又黑又白的小动物。(幼儿找黑白动物衣服)2、提问:你是谁?你长得怎么样子的?(幼儿尝试描述)。(斑马:我是又黑又白的斑马。长得黑一条白一条。)(奶牛:我是又黑又白的奶牛。长得黑一块白一块。)(斑点狗:我是又黑又白的斑点狗。长得黑点点白身体。)3、游戏好朋友,碰一碰要求:按照老师发出的口令找好朋友碰一碰。如:找个好朋友拉拉手、抱一抱。找个跟自己一样的好朋友拉拉手、抱一抱。环节一:帮助将幼儿已有经验进行分享、交流,激发幼儿的兴趣环节二:了解几种不同黑白皮毛的动物的基本特征环节三:尝试大胆使用恰当的语句描述,在游戏过程中体验有朋友的快乐可能叫不出黑脸小白羊的名字。三只小动物的自我介绍都是一样的重复语言,幼儿可能会不感兴趣。在玩找朋友们的游戏时,幼儿只在意自己的衣服,而忘记了参加游戏。教师直接引出名字,不要在这个问题上拖延时间。教师在引导幼儿重复语句时可以运用多种方式,例如听、猜、做动作等,引发幼儿的兴趣。可以让最先穿好的衣服自己讲讲自己是谁,发泄一下兴奋的心情。

展开阅读全文
相关资源
猜你喜欢
相关搜索

当前位置:首页 > 中学教育 > 中学课件

copyright@ 2008-2023 1wenmi网站版权所有

经营许可证编号:宁ICP备2022001189号-1

本站为文档C2C交易模式,即用户上传的文档直接被用户下载,本站只是中间服务平台,本站所有文档下载所得的收益归上传人(含作者)所有。第壹文秘仅提供信息存储空间,仅对用户上传内容的表现方式做保护处理,对上载内容本身不做任何修改或编辑。若文档所含内容侵犯了您的版权或隐私,请立即通知第壹文秘网,我们立即给予删除!