吉林省幼儿园语言文字工作考核标准.docx

上传人:p** 文档编号:1182135 上传时间:2024-09-20 格式:DOCX 页数:3 大小:16.03KB
下载 相关 举报
吉林省幼儿园语言文字工作考核标准.docx_第1页
第1页 / 共3页
吉林省幼儿园语言文字工作考核标准.docx_第2页
第2页 / 共3页
吉林省幼儿园语言文字工作考核标准.docx_第3页
第3页 / 共3页
亲,该文档总共3页,全部预览完了,如果喜欢就下载吧!
资源描述

《吉林省幼儿园语言文字工作考核标准.docx》由会员分享,可在线阅读,更多相关《吉林省幼儿园语言文字工作考核标准.docx(3页珍藏版)》请在第壹文秘上搜索。

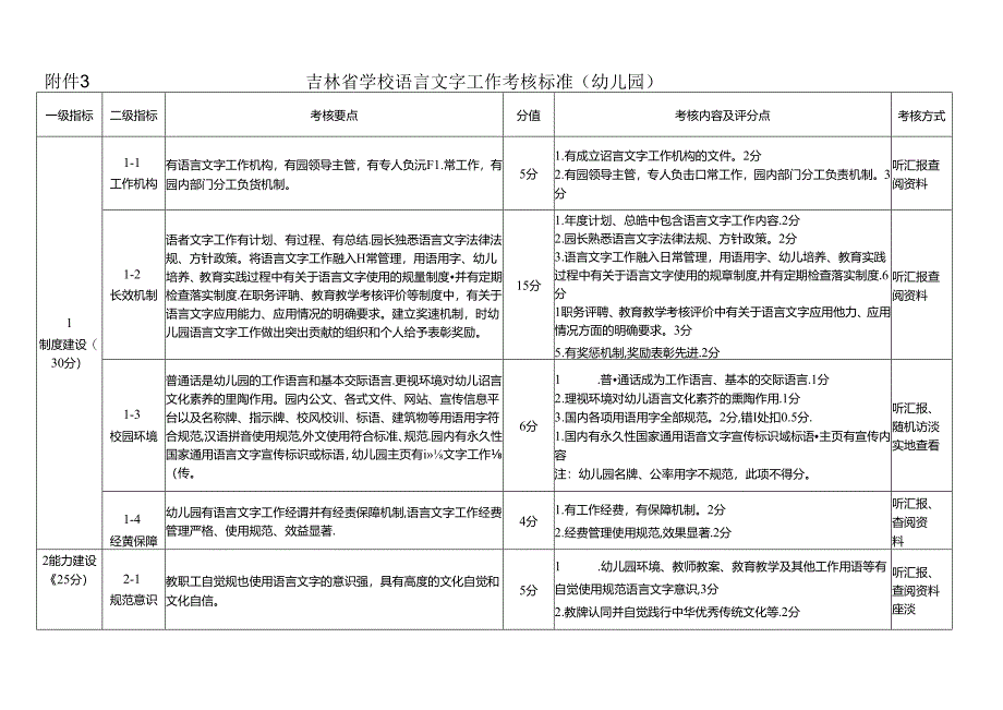
1、附件3吉林省学校语言文字工作考核标准(幼儿园)一级指标二级指标考核要点分值考核内容及评分点考核方式1制度建设(30分)1-1工作机构有语言文字工作机构,有园领导主管,有专人负沅F1.常工作,有园内部门分工负货机制。5分1.有成立诏言文字工作机构的文件。2分2.有园领导主管,专人负击口常工作,园内部门分工负责机制。3分听汇报查阅资料1-2长效机制语者文字工作有计划、有过程、有总结.园长独悉语言文字法律法规、方针政策。将语言文字工作融入H常管理,用语用字、幼儿培养、教育实践过程中有关于语言文字使用的规量制度并有定期检查落实制度.在职务评聃、教育教学考核评价等制度中,有关于语言文字应用能力、应用情况

2、的明确要求。建立奖速机制,时幼儿园语言文字工作做出突出贡献的组织和个人给予表彰奖励。15分1.年度计划、总皓中包含语言文字工作内容.2分2 .园长熟悉语言文字法律法规、方针政策。2分3 .语言文字工作融入日常管理,用语用字、幼儿培养、教育实践过程中有关于语言文字使用的规章制度,并有定期检查落实制度.6分1职务评聘、教育教学考核评价中有关于语言文字应用他力、应用情况方面的明确要求。3分5 .有奖惩机制,奖励表彰先进.2分听汇报查阅资料1-3校园环境普通话是幼儿园的工作语言和基本交际语言.更视环境对幼儿诏言文化素养的里陶作用。园内公文、各式文件、网站、宣传信息平台以及名称牌、指示牌、校风校训、标语

3、、建筑物等用语用字符合规范,汉语拼音使用规范,外文使用符合标准、规范.园内有永久性国家通用语言文字宣传标识或标语,幼儿园主页有i文字工作(传。6分1 .普通话成为工作语言、基本的交际语言.1分2 .理视环境对幼儿语言文化素芥的熏陶作用.1分3 .国内各项用语用字全部规范。2分,错I处扣0.5分.1.国内有永久性国家通用语音文字宣传标识域标语主页有宣传内容注:幼儿园名牌、公率用字不规范,此项不得分。听汇报、随机访淡实地查看1-4经黄保障幼儿园有语言文字工作经谓并有经责保障机制,语言文字工作经费管理严格、使用规范、效益显著.4分1.有工作经费,有保障机制。2分2.经费管理使用规范,效果显著.2分听

4、汇报、杳阅资料2能力建设25分)2-1规范意识教职工自觉规也使用语言文字的意识强,具有高度的文化自觉和文化自信。5分1 .幼儿园环境、教师教案、救育教学及其他工作用语等有自觉使用规范语言文字意识,3分2 .教牌认同并自觉践行中华优秀传统文化等.2分听汇报、查阅资料座淡2能力建设(25分)2-2教师能力将语言文字应用能力纳入教师培训方案,强调培训效果。电视教师基本功训练通过定期培训、综合培养等方式,提高教师语古文字应用能力和水平,并适应教育教学的新要求。教肺普通话水平达标.12分1.有语言文字应用能力纳入教师培训方案、有总结。4分2.定期组织演讲、朗读、三笔字、写作培训等活动。6分3.普通话证书

5、合格人数占教师总人数比例达标.2分注:如果普通话达标率低于98%,此项不得分.听汇报查阅资料座谈2-3学生能力在幼儿培养目标中有语言规范意识和语言交际能力的要求,幼儿知道普通话与方言的区别,具备施本的普通话听说能力.8分1 .培养目标中有潘吉规慈意识和语守交际能力的要求.4分2 .幼儿具番法本的普通话听说能力,大班幼儿能分耕出普通话与方言4分查阅资交流听课3教育教学(35分)3-1教学活动收册在授课及与幼儿的日常交流等教育教学活动中均使用普通话,教案、板书、课件等用语用字、书写规范。针对幼儿的年龄特点,培养幼儿讲普通话的意识和能力,有效激发幼儿学习语言的兴趣,注重提高幼儿语言表达能力,里视幼儿

6、语言文字规范意识、口语交际能力的培养和训练.20分1 .教舞在授课及与幼儿的日常交流等教肝教学活动中均使用普通话.5分2 .教案、板书、课件等用语用字、书写规范4分3 .针对幼儿的年龄特点,培养幼儿讲普通话的意识和能力,有效激发幼儿学习语言的兴趣,注垂提r岛幼儿语言表达能力.6分1.随时纠正幼儿说话不规范之处,垂视幼儿口语交际能力的培养和有效训练。5分杳阅资料座谈听课3-2文化传承完善中华优秀传统文化教育体系,用适合幼儿的方式方法,教学中华经典诗词或故事。组织幼儿开展中华经典诗词诵读活动,注重中华民族优秀文化传统和革命传统教育,将爱父母、爱家乡、爱祖国的教育贯穿于各个教育环节.8分1 .按照相

7、关部门对幼儿中华传统文化敕育要求,用适合幼儿的方式方法,教学中华经典诗词或小故事。4分2 .组织幼儿开展中华经典诗词诵读活动注垂中华民族优秀文化传统和革命传统教育,将爱父母、爱家多、爱祖国的教育贯穿于各个教有环节4分杳阅资料、座淡、听课3-3创新实践积极探索幼儿园谙言文字工作新途径、新方法,电视幼儿语言学习方法研究,结合本地和本园实际情况及办学特色,创造性地开展各种语言文化活动,形成品牌或传统.7分1 .幼儿教Ri有幼儿沿言学习方法的教学笔记或的感,并有成果发表。3分2 .幼儿河开展了富有特色的语言文字相关文化活动,并有经险介绍.4分查阅资料4宣传普及(10分)4-1法制宜传将语言文字法律法规

8、列入普法宣传教育,网站、信息屏或宣传栏中有语言文字法律法规、方针政策的直传内容并定期更新.教职工熟悉、掌握国家语古文字法律、法规、方针政策.大班幼儿知道国家通用m文字。4分I.组织教前开展了以语言文字法律法规为专题的学习活动,对大班幼儿遂行了关于“什么是国家通用语言文字”的教育.I分2.对语言文字法律法规、方针政策进行了立传并定期更新内容。1分&教职工对国家语有文字法律、法规、方针政策熟悉、掌握.1分4.大班幼儿知道国家通用语言文字。1分查阅资料座谈听课陆机访谈实地查看4-2推广普及触年推广普通话宣传周组织开展?%教F乐的宣传活动,积极发挥幼儿园在家校互动中的重要作用,通过“小手拉大浜”等活动,为家长和社会提供有关谙言文字规范化的咨询或培训服务。6分1 .近3年在推广普通话宣仪周组织开展了寓教于乐的宦传活动.3分2 .对家长进行了语营文字规范化方面的培训.2分3 .面向社会开展泌言文字规范化方面的宣传咨询活动。I分听汇报、查阅资料、实地杳看说明:1.满分为IM分,69分及以下为不合格,70分及以上为合格,90分及以上为优秀。

展开阅读全文
相关资源
猜你喜欢
相关搜索

当前位置:首页 > 幼儿/小学教育 > 幼儿教育

copyright@ 2008-2023 1wenmi网站版权所有

经营许可证编号:宁ICP备2022001189号-1

本站为文档C2C交易模式,即用户上传的文档直接被用户下载,本站只是中间服务平台,本站所有文档下载所得的收益归上传人(含作者)所有。第壹文秘仅提供信息存储空间,仅对用户上传内容的表现方式做保护处理,对上载内容本身不做任何修改或编辑。若文档所含内容侵犯了您的版权或隐私,请立即通知第壹文秘网,我们立即给予删除!