库管员安全技术交底内容.docx

上传人:p** 文档编号:1183115 上传时间:2024-09-20 格式:DOCX 页数:5 大小:16.38KB
下载 相关 举报
库管员安全技术交底内容.docx_第1页
第1页 / 共5页
库管员安全技术交底内容.docx_第2页
第2页 / 共5页
库管员安全技术交底内容.docx_第3页
第3页 / 共5页
库管员安全技术交底内容.docx_第4页
第4页 / 共5页
库管员安全技术交底内容.docx_第5页
第5页 / 共5页
亲,该文档总共5页,全部预览完了,如果喜欢就下载吧!
资源描述

《库管员安全技术交底内容.docx》由会员分享,可在线阅读,更多相关《库管员安全技术交底内容.docx(5页珍藏版)》请在第壹文秘上搜索。

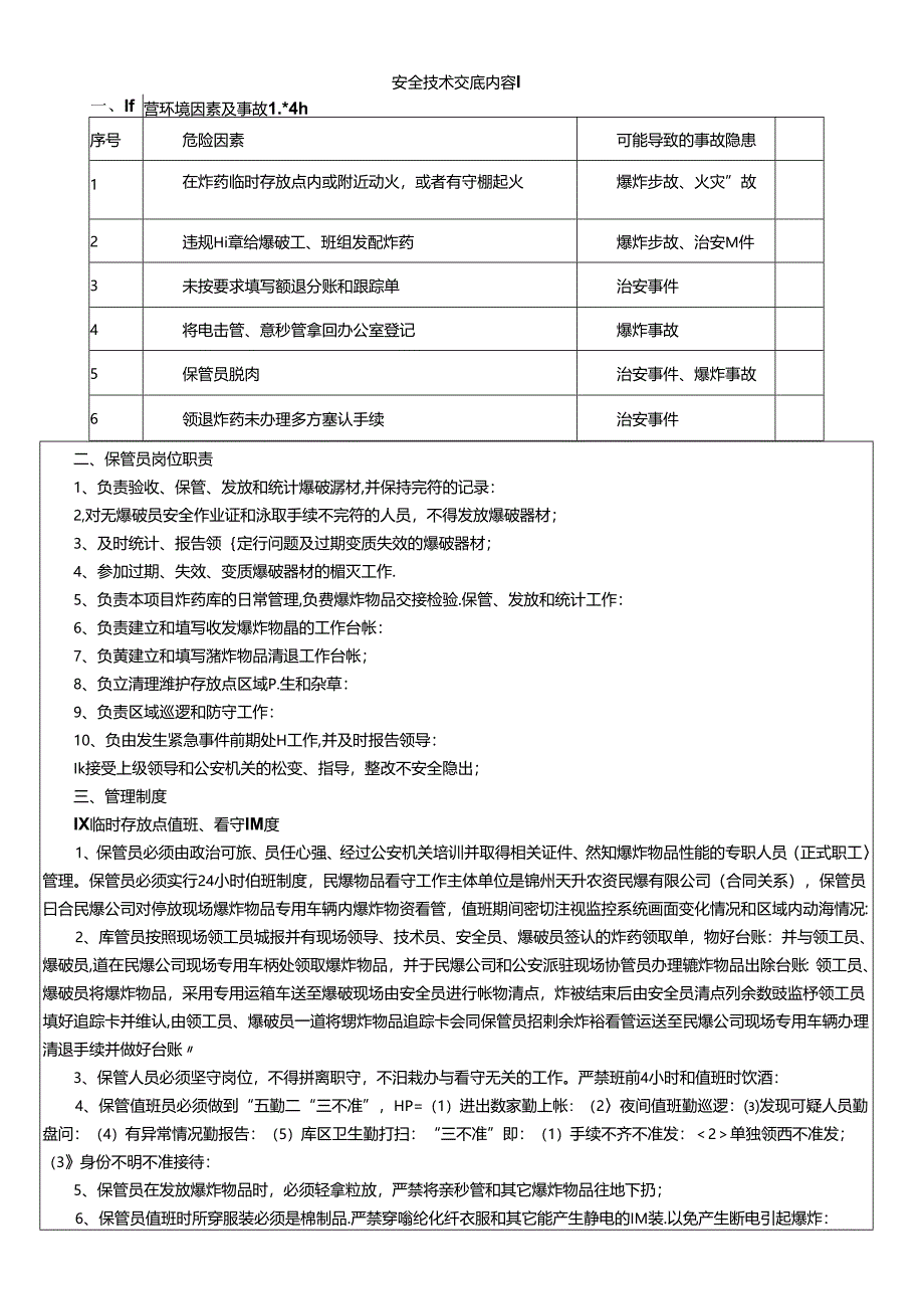
1、安全技术交底教育部门受教育工种库管员教育人教育时间教育类别安全技术交底受教育者签名;安全技术交底内容I一、If营环境因素及事故1.*4h序号危险因素可能导致的事故隐患1在炸药临时存放点内或附近动火,或者有守棚起火爆炸步故、火灾”故2违规Hi章给爆破工、班组发配炸药爆炸步故、治安M件3未按要求填写额退分账和跟踪单治安事件4将电击管、意秒管拿回办公室登记爆炸事故5保管员脱肉治安事件、爆炸事故6领退炸药未办理多方塞认手续治安事件二、保管员岗位职责1、负责验收、保管、发放和统计爆破潺材,并保持完符的记录:2,对无爆破员安全作业证和泳取手续不完符的人员,不得发放爆破器材;3、及时统计、报告领定行问题及过

2、期变质失效的爆破器材;4、参加过期、失效、变质爆破器材的楣灭工作.5、负责本项目炸药库的日常管理,负费爆炸物品交接检验.保管、发放和统计工作:6、负责建立和埴写收发爆炸物晶的工作台帐:7、负黄建立和填写潴炸物品清退工作台帐;8、负立清理潍护存放点区域P.生和杂草:9、负责区域巡逻和防守工作:10、负由发生紧急事件前期处H工作,并及时报告领导:Ik接受上级领导和公安机关的松变、指导,整改不安全隐出;三、管理制度IX临时存放点值班、看守IM度1、保管员必须由政治可旅、员任心强、经过公安机关培训并取得相关证件、然知爆炸物品性能的专职人员(正式职工管理。保管员必须实行24小时伯班制度,民爆物品看守工作

3、主体单位是锦州天升农资民爆有限公司(合同关系),保管员曰合民爆公司对停放现场爆炸物品专用车辆内爆炸物资看管,值班期间密切注视监控系统画面变化情况和区域内动海情况:2、库管员按照现场领工员城报并有现场领导、技术员、安全员、爆破员签认的炸药领取单,物好台账:并与领工员、爆破员,道在民爆公司现场专用车柄处领取爆炸物品,并于民爆公司和公安派驻现场协管员办理辘炸物品出除台账:领工员、爆破员将爆炸物品,采用专用运箱车送至爆破现场由安全员进行帐物清点,炸被结束后由安全员清点列余数豉监杼领工员填好追踪卡并维认,由领工员、爆破员一道将甥炸物品追踪卡会同保管员招剌余炸裕看管运送至民爆公司现场专用车辆办理清退手续并

4、做好台账3、保管人员必须坚守岗位,不得拼离职守,不汨栽办与看守无关的工作。严禁班前4小时和值班时饮酒:4、保管值班员必须做到“五勤二“三不准”,HP=(1)进出数家勤上帐:(2夜间值班勤巡逻:发现可疑人员勤盘问:(4)有异常情况勤报告:(5)库区卫生勤打扫:“三不准”即:(1)手续不齐不准发:2单独领西不准发;(3身份不明不准接待:5、保管员在发放爆炸物品时,必须轻拿粒放,严禁将亲秒管和其它爆炸物品往地下扔;6、保管员值班时所穿服装必须是棉制品.严禁穿嗡纶化纤衣服和其它能产生静电的IM装.以免产生断电引起爆炸:7.保管员和JS入库区的人员严禁吸烟动火,进入底房内的人员不准携带手机及易燃易爆品:

5、抽取爆炸物品的人员不准进入晦房:8、保管员和进入库内的人员不准穿高跟鞋和有铁钉的鞋:进入临时存放点前必须在门前防静电触摸杆上触摸三下称放静电:9、保管员应做好值班巡视、检查情况和交接班记录,每天必须检杳、核对爆炸物品帐物是否相符,发现问鹿应立即报告单位领导或公安机关:10、如发现爆炸物品丢失、被盗、被抢,成立即报告公安机关.2)、毋炸物品取使用制度I、爆炸物M必须建立严格的领取、使用、消退制度.领取爆炸物品,必须经当班现场负立人批准,由领工员、技术员、安全员、爆破员、签认数量,领取不得超过当班使用量:2、人工领取性质相抵触的爆炸物品时,必须二人携带,井使用专制木箱,不得徒手运送,运送人员有手机

6、、传呼机的,必须将手机、传呼机置于关机状态:3、领药人不准诳入专用车辆内,由保管员把爆炸物品取出专用车辆后,领药人才将爆炸物品放上专用运输车上,在领取爆炸物从时,必须轻拿轻放,严禁物去秒管和我它樨炸物品往地下或车上扔:4、电缶管不能放在衣服口袋里,要装在硬的盒子里,必须由现场领工员携带,爆破现场防护到位后才能交予爆该员进行连管。5,爆炸物品使用后,由当班领工员和爆破工班长负货清理,现场安全员确认数量,填写迫踪卡,划余数成及时清退回临存点存放,不得留在胞工现场或带回工棚、住宅及其它地点存放.对于消退回临存点的爆炸物品.保管员应进行点脸,做好回收登计:6、爆破作业,必须由政治可独,懂得爆炸物品性能

7、,熟知操作规程,并经当地公安机关培训考核合格的持证爆破员担任,严禁非爆破人员从小爆破作业:7,严禁任何总位和个人私拿、私用、私藏、转让、转借爆炸物修.产禁使用爆炸物品炸鱼、炸善.3XW1.材装卸运管理制度1.爆炸物品装卸时,必须有保管员在场进行监督装卸,井做好各类物品数隈的清点记录;火工品进、出库必须按规做好台账.领工员、安全员全程赛控跟踪检查:2.装卸爆炸物品时.必须先招同一性质的爆炸物品装卸完备.才能装卸另外的爆炸物品.产禁将不同性质的爆炸物品混装、混运,以免发生爆炸事故:3、装卸爆炸物品时,必须轻软轻放,严禁碰撞,意秒管也必须轻拿轻放;k装卸工的服装必须是棉制品,严禁穿暗纶衣服和其它能产

8、生停电的服装,以免产生惮电引起爆炸:5、领用少属爆炸物品时,距离近的可以人:我运,性质相抵触的爆炸物M.分开搬运,搬运人员应不少于两人:6、领用爆炸物品H大的或运距较远的,必须使用专用机动车运输,性质相抵触的爆炸物品分开运输,运输时必须有额工员、爆破员押运:7.笠卸、押运爆炸物品时,相关人员不准携带手机、传呼机,或将手机传呼机置于关Uiax态.严禁烟火.4)、民器材1疑处理制度1.对临时存放库内的失效、过期的爆炸物品必须登记造册,由安侦部、物资部、民规公司人员共同清点后退回民爆公司总阵进行处理:2,相毁处理失效、过期的爆炸物品时,必须由当地公安局和派出所民警汇同一起监督处理:3.销毁处理失效、

9、过期爆炸物品的地点,必须选择偏辟、人烟稀少的地点进行:4、销毁、处理失效、过期爆炸物品的方法必须实行水溶解、深埋和引爆等方法,严禁丢弃和火烧.5、工程奴工收尾期间用粥余的火工品,要及时清退回民爆公司,井办理相关手续:需销毁的火工品必须严格按照民爆器材销毁处理制修:3执行:JSF1.安质部应将剁余的火工品消退情况和民爆器材销毁处理情况及时向公司安场部汇报:5X民物品使用追踪记录制度1.根据民爆公司运送爆炸物品至施工现场实际情况(合同关系),在领取爆炸物品时,由爆破班班长或是班长授权的爆破员(持爆破员证件)报现场领工员埴写好领料单,经技术员、安全员、当班缴号签认后,方可到炸药临存点凭火工品领料单、

10、爆破员证件领取爆炸物品:2、临存点保管员根据领料单上所开数fit在现场领工员监督下,招爆炸物品发给指定墀破员:在发放过程中必须实行交接台账管理,领工员、爆破员、保管员现场给认:然药人不能少于2人,井埴写好火工品领取使用追踪卡、火工产品领取使用台帐.在相关表格上签字认可:3、爆破员、领工员招爆炸物品专车运到爆破现场后,H1.安全员清点数量核实,按照要求督促现场设置好安全警戒区,才能进行炸药装填作业:4、爆破作业完毕后,施工现场领工贝、爆破员、要及时清理现场剩余爆炸物品数量,安全员必须在火工品清退追踪卡上确认签字,并由领工员、爆破员用专车运输至民爆公司爆炸专用车辆处进行清退:5、由保管员按照现场安

11、全员签认数限进行核对与民爆公司办埋清退手续并做好台账:6、保管员将清退追踪卡保存并按照月度移交安质部符案:6)、民修材现场运管理制度1.火工M(即爆破器材)的储存、运输、使用、消退、保管等必须严格遵守中华人民共和国民用爆炸物品管理条例轧2、在任何情况下,宙管与炸药必须放置在带盖的容器内分别运送人力运送时缶管与炸药不得由一人同时运送:专用汽车运输时,只能搭乘领工员(安全员)和爆破员不能超员限坐2人,与其他车辆设符间距应相隔50a以上。3、人力运送爆破器材时必须有专人护送,并应直接送到_E地,不得在中途停留;人一次运送的炸药数心不得超过一箱.4、专用汽车运送爆破器材时,汽车排气口应加装防火罩,运行

12、中应显示红灯,器材必须由爆破使用管理专人妒送.其他人员严禁搭乘,爆破器材的装段高度不得超过军1边缘.附管或炸药的装我不得超过二层.5,严禁用翻斗车、自卸汽车、拖车、拖拉机、机动三轮车、人车三轮车、自行车、摩托车和皮带运输机运送爆破僻材.6、火工品的领取、运输、使用、清退全过程应有当班领工员(安全员)监督,电雷管由当班领工员领取并在专用木炒盒内保管,北电意杪雷管、炸药由爆破班长授权1名当班爆破工在现场领工员、安全员监铮下完善领取、押运、消退工作.7.火工品的领取、运输、使用、消退实行追踪卡责任制度.7)、民删B材取、运,、使用、清退色检查制度1、在火工M的领取、运输、使用、消退的全过程均在当班领

13、工员或安全员监俗:2,当班安全员每天必须对火工部麻进行一次巡视检查,发现问邂立即整改:3、项目部安质环保部负责人栩同至少对火工品库进行一次巡视检查,发现何跑立即要求整改达标:安全负货人SJ月至少对火工品库进行一次巡视检查;-1.对临时存放库内的失效、过期的爆炸物品处理必须经项目安全总监同您,并在相关手续上签字,报公安机关,按项目部民爆器材箱取处理制度:a相关要求,并指定一名安全员实行全程监珞处埋:5.项目部组织的23号月安全大检查火工品的领取、运输、使用、消退的管理将作为检查重点:6、严禁任何人员携带火工品黑开施工现场.涉爆人员禹开工地前,班组负费人提前通知安防部.主动对其行李进行开包检行,杜

14、绝火工品流失社会。四、管理康定I、禁止任何人员在在炸药临时存放点附近(200米)燃放烟花、或保存火种,禁止在炸药临时存放点附近动火作业“2.遵守项目各项管理规章制度,坚守梅位职或,看守好炸药临时存放点并按配药申请单配发炸药、田管并作好记录。3、看守人员应做到在炸药临时存放点附近不啜烟、打电话、燃火和烟花,不穿带纤维的衣服和未择放静电接触民用爆炸物品“4、按要求前天24小时看守好炸药临府存放点,并作好看守发药记录,5,禁止携带家属及外来人员到炸药临时存放点玩耍、过夜,6.仔细核对领药炮工证件申请书,按量配发炸药而管.7,所有进入炸药临时存放点的人员必须进行登记签字,未经登记和科放静电或非爆破相关人员不得进入炸药临时存放点,领药人员、爆炸物品运输乍辆进入临时存放点后,立即给大门上锁。8、除督爆破员搬运炸药、的管,并对雷管进行皆记处理,做到所有手续在临时存放点内办理完毕,手续办理完毕后羟双方签字确认后开门出临时存放点并关门上领.9、定期时炸药临时存放点周围的杂草进行清除.10、监督并告知驾驶员将民爆车辆停放在临时存放点内,不褥将空车或有药的车停放在看守房前,

展开阅读全文
相关资源
猜你喜欢
相关搜索

当前位置:首页 > 办公文档 > 规章制度

copyright@ 2008-2023 1wenmi网站版权所有

经营许可证编号:宁ICP备2022001189号-1

本站为文档C2C交易模式,即用户上传的文档直接被用户下载,本站只是中间服务平台,本站所有文档下载所得的收益归上传人(含作者)所有。第壹文秘仅提供信息存储空间,仅对用户上传内容的表现方式做保护处理,对上载内容本身不做任何修改或编辑。若文档所含内容侵犯了您的版权或隐私,请立即通知第壹文秘网,我们立即给予删除!