建筑砌体工程施工质量监理实施细则.docx

上传人:p** 文档编号:1183269 上传时间:2024-09-20 格式:DOCX 页数:9 大小:24.41KB
下载 相关 举报
建筑砌体工程施工质量监理实施细则.docx_第1页
第1页 / 共9页
建筑砌体工程施工质量监理实施细则.docx_第2页
第2页 / 共9页
建筑砌体工程施工质量监理实施细则.docx_第3页
第3页 / 共9页
建筑砌体工程施工质量监理实施细则.docx_第4页
第4页 / 共9页
建筑砌体工程施工质量监理实施细则.docx_第5页
第5页 / 共9页
建筑砌体工程施工质量监理实施细则.docx_第6页
第6页 / 共9页
建筑砌体工程施工质量监理实施细则.docx_第7页
第7页 / 共9页
建筑砌体工程施工质量监理实施细则.docx_第8页
第8页 / 共9页
建筑砌体工程施工质量监理实施细则.docx_第9页
第9页 / 共9页
亲,该文档总共9页,全部预览完了,如果喜欢就下载吧!
资源描述

《建筑砌体工程施工质量监理实施细则.docx》由会员分享,可在线阅读,更多相关《建筑砌体工程施工质量监理实施细则.docx(9页珍藏版)》请在第壹文秘上搜索。

1、建筑砌体工程施工质量监理实施细则1建筑砌体工程的质量要求:1.1 砌体工程施工监理质量控制:1.1 .1砌体工程所用的材料应有产品的合格证书、产品性能检测报告。块材、水泥、钢筋、外加剂等尚应有材料主要性能的进场复验报告。来禁使用国家明令淘汰的材料。1.2 .2砌筑基础前,应校核放线尺寸,允许偏差应符合下表的规定。氏度1.、宽度B(m)允许偏差(mm)1.(或InW305301.(或B)W60106090201.1.3砌筑顺序应符合卜.列规定:(1)基底标高不同时,应从低处砌起,并应由高处向低处搭砌。当设计无要求进,搭接长度不应小于基础扩大部分的高度。(2)砌体的转角处和交接处应同时砌筑。当不能

2、同时砌筑时,应按规定留槎、接槎。1.1.4在增上留置临时施工洞口,其侧边离交接处墙面不应小于500rnn,洞口净宽度不应超过Im0抗震设防烈度为9度的地区建筑物的临时施工洞口位置,应会同设计单位确定。临时施工洞口应做好补砌。1.1.5不得在下列墙体或单位设置脚手眼:(1)12OninI厚墙、料石清水墙和独立柱:(2)过梁上与过梁成62角的三角形范围及过梁净跨度2的高度范围内:(3)宽度小于Im的窗间墙;(4)砌体门窗洞口两侧20On1.n1.(石砌体为30Omm)和转角处450mm(石砌体为600mrn)范围内:(5)梁或梁垫下及其左右50Omn1.范围内;(6)设计不允许设置手眼的部位。1.

3、1.6 施工脚手眼补砌时,灰缝应填满砂浆,不得用干成填塞。1.1.7 设计要求的洞口、管道、沟槽应于砌筑时正确留出或预埋,未经设计同意,不得打凿墙体和在墙体上开南水平沟槽。宽度超过300廊的洞口上部,应设置过梁。1.1.8 尚未施工楼板或屋面的墙或柱,当可能遇到大风时,其允许自由高度不得超下表的规定。如超过表中限值时,必须采用临时支撑等有效措施。墙(柱)厚(mm)砌体密度1600(kgm3)砌体密度1300-1600(kgm,)风载(kNm2)风载(kN/m?)0.3(约7级风)0.4(约8级风)0.5(约9级风)0.3(约7级风)0.4(约8级风)0.5(约9级风)1901.41.10.72

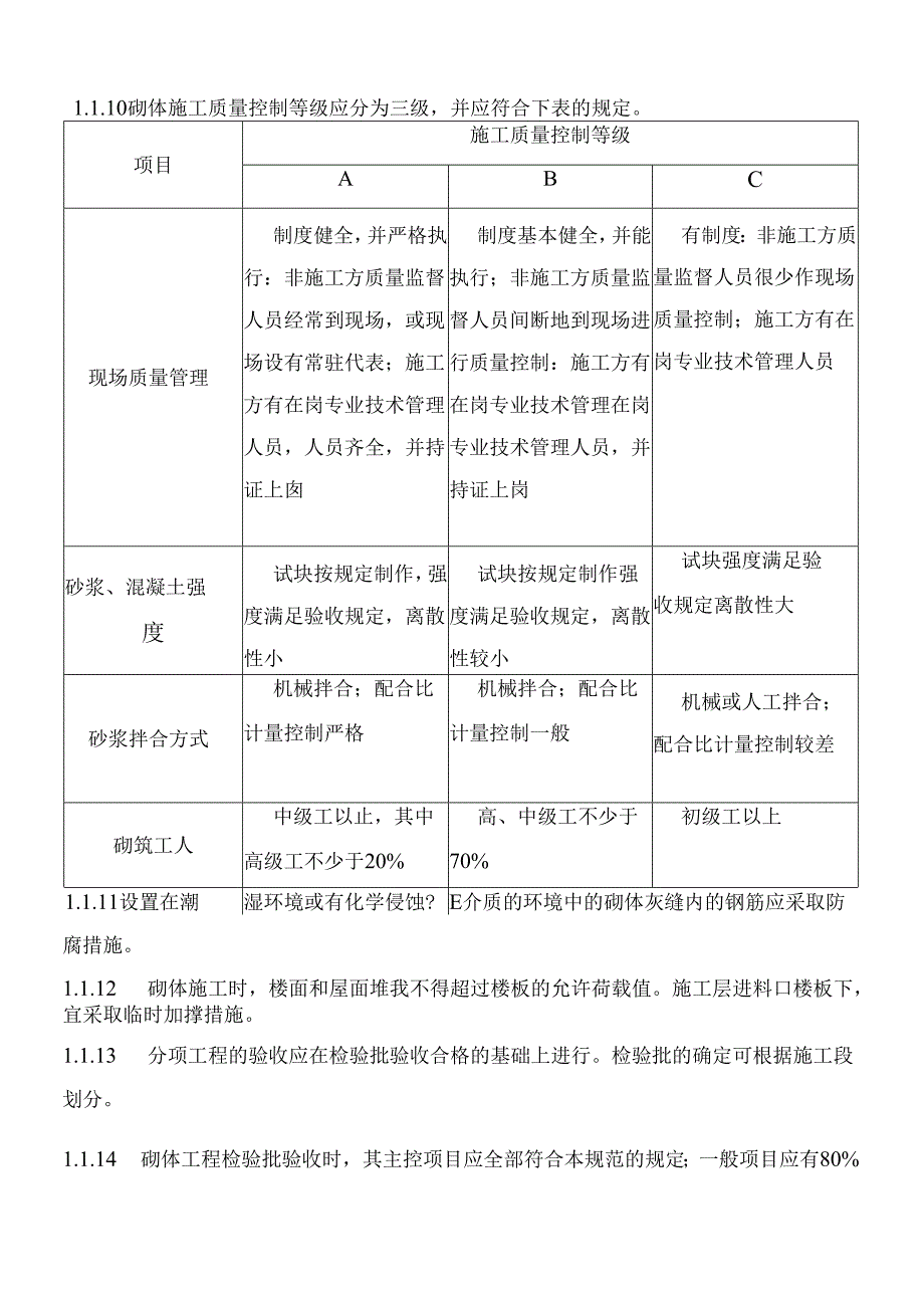
4、402.82.11.42.21.71.13705.23.92.64.23.22.14908.66.54.37.05.23.562014.010.57.011.48.65.7注:1.本表适用于施工处相对标高(三)在IOm范围内的情况.如IOmVHW1511n,15VH20m时,表中的允许自由高度应分别乘以0.9、0.8的系数:如H20m时,应通过抗倾覆验算确定其允许自由高度。2.当所砌筑的墙有横墙或其他结构与其连接,而且间距小于表列现值的2倍时,砌筑高度可不受本表的限制。1.1.9搁置预制梁、板的砌体顶面应找平,安装时应座浆。当设计无具体要求时,应采用1:2.5的水泥砂浆。1.1.10砌体施工质

5、量控制等级应分为三级,并应符合下表的规定。项目施工质量控制等级ABC现场质量管理制度健全,并严格执行:非施工方质量监督人员经常到现场,或现场设有常驻代表;施工方有在岗专业技术管理人员,人员齐全,并持证上囱制度基本健全,并能执行;非施工方质量监督人员间断地到现场进行质量控制:施工方有在岗专业技术管理在岗专业技术管理人员,并持证上岗有制度:非施工方质量监督人员很少作现场质量控制;施工方有在岗专业技术管理人员砂浆、混凝土强度试块按规定制作,强度满足验收规定,离散性小试块按规定制作强度满足验收规定,离散性较小试块强度满足验收规定离散性大砂浆拌合方式机械拌合;配合比计量控制严格机械拌合;配合比计量控制一

6、般机械或人工拌合;配合比计量控制较差砌筑工人中级工以止,其中高级工不少于20%高、中级工不少于70%初级工以上1.1.11设置在潮湿环境或有化学侵蚀?E介质的环境中的砌体灰缝内的钢筋应采取防腐措施。1.1.12 砌体施工时,楼面和屋面堆我不得超过楼板的允许荷载值。施工层进料口楼板下,宜采取临时加撑措施。1.1.13 分项工程的验收应在检验批验收合格的基础上进行。检验批的确定可根据施工段划分。1.1.14 砌体工程检验批验收时,其主控项目应全部符合本规范的规定;一般项目应有80%及以上的抽检处符合本规范的规定,或偏差值在允许偏差范围以内。1.2砌体工程砂浆监理质量控制本工程采预拌砂浆1.2.1

7、原材料进场使用前,应对其进行取样检测。1.2.2 填充墙砌体工程监理质量控制1)适用于房屋建筑采用空心砖、蒸压加气混凝土砌块、轻骨料混凝土小型空心砌块等砌筑填充墙砌体的施工质量验收。2)砖、砌块和砌筑砂浆的强度等级应符合设计要求,检查砖或砌块的产品合格证书、产品性能检测报告和砂浆试块试验报告。3)蒸压加气混凝土砌块、粒骨料混凝土小型空心砌块砌筑时,其产品龄期应超过28(1.4)空心砖、蒸压加气混凝土砌块、轻骨料混凝土小型空心砌体等的运输、装卸过程中,严禁抛掷和倾倒。进场后应按品种、规格分别堆放整齐,堆置高度不宜超过2m。加气混凝土砌块应防止雨淋。5)填充墙砌体砌筑前块材应提前2d浇水湿润。蒸压

8、加气混凝土砌块砌筑时,应向砌筑面适量浇水。6)用轻骨料混凝土水型空心砌块或蒸压加气混凝土砌块砌筑墙体时,墙底部应砌烧结普通砖或多孔砖,或普通混凝十.小型空心砌块,或现浇混凝土坎台等,其高度不宜小于2OOmmO填充墙砌体一般尺寸的允许偏差应符合下表的规定。项次项目允许偏差检验方法1轴线位移10用尺检查垂直度小于或等于3m5用2m托线板或吊线、尺检查大于3m102表面平整度8用2m靠尺和楔形尺检查3门窗洞口高、宽(后塞)5用尺检查4外墙上、下窗口偏移20用经纬仪或吊线检查注:对表中1、2项,在检验批的标准间中随机抽查10%,但不应少于3间;大面积房间和楼道按两个轴线或每10延长米按一标准间计数。每

9、间检验不应少于3处。7)蒸压加气混凝土砌块砌体和轻骨料混凝土小型空心砌块砌体不应与其他块材混砌。抽检数量:在检验批中抽检20%,且不应少于5处。检验方法:外观检查。8)填充墙砌体的砂浆饱满度及检验方法应符合下表的规定。砌体分类灰缝饱满度及要求抽检数量检验方法空心砖砌体水平280%每步架子不少于3处,且每处不应少于3块采用百格网检查块材底面砂浆的粘结痕迹面积垂直一步填满砂浆,不得有透明缝、瞎缝、假缝加气混凝土砌块和轻骨料混凝土小砌块砌体水平280%垂直280%9)填充墙砌体留置的拉结钢筋或网片的位置应与块体皮数相符合。拉结钢筋或网片应置于灰缝中,埋置长度应符合设计要求,竖向位置偏差不应超过一皮高

10、度。抽检数量:在检验批中抽检20%且不应少于5处。检验方法:观察和用尺量检查。10)填充墙砌筑时应错缝搭砌,蒸压加气混凝土砌块搭砌长度不应小于砌块长度的1/3;轻骨料混凝土小型空心砌块搭砌长度不应小于90mm:竖向通缝不应大于2皮。抽检数量:在检验批的标准间中抽查10乐且不应少于3间。检查方法:观察和用尺检查。11)填充墙砌体的灰缝厚度和宽度应正确。空心砖、轻骨料混凝土小型空心砌块的砌体灰健应为812mm0蒸压加气混凝土砌块砌体的水平灰缝厚度及竖向灰缝宽度分别宜为15mm和20mm。抽检数量:在检验批的标准间中抽查10%,且不应少于3间。检查方法:用尺量5皮空心砖或小砌块的高度和2m砌体长度折

11、算。12)填充墙砌至接近梁、板底时,应留一定空隙,待填充墙砌筑完并应至少间隔7d后,再将其补砌挤紧。抽检数量:每验收批抽10%填充墙片(每两柱间的填充墙为一墙片),且不应少于3片地。2建筑砌体工程施工监理通病及分析处理2.1 砌体工程施工监理通病及分析处理要求2.1.1 在砌体工程中,应用合格的材料才可能砌筑出符合质量要求的工程。材料的产品合格证书和产品性能检测报告是工程质量评定中必备的质量保证资料之一,因此特提出了要求。此外,对砌体质量有显著影响的块材、水泥、钢筋、外加剂等主要材料应进行性能的复试,合格后方可使用。2.1.2 基础砌筑放线是确定建筑平面的基础工作,砌筑基础前校核放线尺寸、控制

12、放线精度,在建筑施工中具有重要意义。2.1.3 基础高低台的合理搭接,对保证基础砌体的整体性至关重要。从受力角度考虑,基础扩大部分的高度与荷载、地耐力等有关。故本条规定,对有高低台的基础,应从低处砌起,在设计无要求时,也对高低台的搭接长度做了规定。砌体的转角处和交接处同时砌筑可以保证墙体的整体性,从而大大提高砌体结构的抗菌素震性能.从震害调查看到,不少多层砖混结构建筑,由于砌体的转角处和交接处接槎不良而导致外墙甩出和砌体倒塌。因此,必须重视砌体的转角处和交接处应同时砌筑。当不能同时砌筑时,应按本规范规定留槎并做好接槎处理。2.1.4 在堵上留置监时洞口,限于施工条件,有时确实难免,但洞口位置不

13、当或洞过大,虽然补砌,也必然削弱墙体的整体性。为此,本条对在墙上留置监时施工洞口作了具体的规定。2.1.5 经补砌的脚手眼,对砌体的整体性或多或少会带来不利影响。因此,对上受力不太有利的砌体部分留置脚手眼做了相应规定。脚手眼的补砌,不仅涉及到砌体结构的整体性,而且还会影响建筑物的使用功能,故施工时应予注意。2.1.6 建筑工程施工中,常存在各种之间配合不好的问题。例如水电安装中应在砌体上打凿,对砌体的破坏较大。因此本条在洞口、管道、沟槽设置上做了相应地规定。2.1.7 预制梁、板与砌体顶面接触不紧密不仅对梁、板、砌体受力不利,而且还对房顶抹灰和地面施工带来不利影响。目前施工中,搁置预制梁、板时

14、,往往忽略r在砌体顶面找平和座浆,致使梁、板与砌体受力不均匀:安装的预制板不平整和不平稳,而出现板缝处的裂纹,加大找平层的厚度。对此,必须加以纠正。2.1.8 由于砌体的施工存在较大量的人工操作过程,所以,砌体结构的质量也在很大程度上取决于人的因素。施工过程对砌体结构质量的影响直接表现在砌体的强度上。在采用以概率现论为基础的极限状态设计方法中,材料的强度设计值系由材料标准除以材料性能分项系数确定,而材料性能分项系数与材料质量和施工水平相关。在国际标准中,施工水平按质量监督人员、砂浆强度试验及搅拌、砌筑工人技术熟练程度等情况分为三级,材料性能分项系数出相应取为不同的三个数值。2.2砌筑砂浆砌体工

15、程施工监理通病及分析处理要求2.2.1水泥的强度及安定性是判定水泥是否合格的两项技术要求,因此在水泥使用前应进行爱检。本规范检验批的规定中与以往的砌体施工验收规范不同之处在于“同一编号”。由于各种水泥成分不一,当不同水泥混合使用后往往发生材性变化或强度降低现象,引起工程质量问题,故规定不同品种的水泥,不得混合使用。2.2.2砂中含泥量过大,不但会增加砌筑砂浆的水泥用量,还可能使砂浆的收缩值增大,耐久性降低影响砌体质量。对于水泥砂浆,事实上已成为水泥粘土砂浆,但又与一般使用粘土许配制的水泥粘土砂浆在其性质上有一定差异,难以满足某些条件卜.的使用要求。M5以上的水泥混合砂浆,如砂子含泥量过大,有可能导致那化剂掺量过多,造成砂浆强度降低。因而对砂子中的含泥量做了相应规定。2.2.3脱水硬化的石灰旁和消石

展开阅读全文
相关资源
猜你喜欢
相关搜索

当前位置:首页 > 建筑/环境 > 建筑规范

copyright@ 2008-2023 1wenmi网站版权所有

经营许可证编号:宁ICP备2022001189号-1

本站为文档C2C交易模式,即用户上传的文档直接被用户下载,本站只是中间服务平台,本站所有文档下载所得的收益归上传人(含作者)所有。第壹文秘仅提供信息存储空间,仅对用户上传内容的表现方式做保护处理,对上载内容本身不做任何修改或编辑。若文档所含内容侵犯了您的版权或隐私,请立即通知第壹文秘网,我们立即给予删除!