1405期能源管理概论(专科)串讲讲义.docx

上传人:p** 文档编号:1187106 上传时间:2024-11-24 格式:DOCX 页数:8 大小:25.52KB
下载 相关 举报
1405期能源管理概论(专科)串讲讲义.docx_第1页
第1页 / 共8页
1405期能源管理概论(专科)串讲讲义.docx_第2页
第2页 / 共8页
1405期能源管理概论(专科)串讲讲义.docx_第3页
第3页 / 共8页
1405期能源管理概论(专科)串讲讲义.docx_第4页
第4页 / 共8页
1405期能源管理概论(专科)串讲讲义.docx_第5页
第5页 / 共8页
1405期能源管理概论(专科)串讲讲义.docx_第6页
第6页 / 共8页
1405期能源管理概论(专科)串讲讲义.docx_第7页
第7页 / 共8页
1405期能源管理概论(专科)串讲讲义.docx_第8页
第8页 / 共8页
亲,该文档总共8页,全部预览完了,如果喜欢就下载吧!
资源描述

《1405期能源管理概论(专科)串讲讲义.docx》由会员分享,可在线阅读,更多相关《1405期能源管理概论(专科)串讲讲义.docx(8页珍藏版)》请在第壹文秘上搜索。

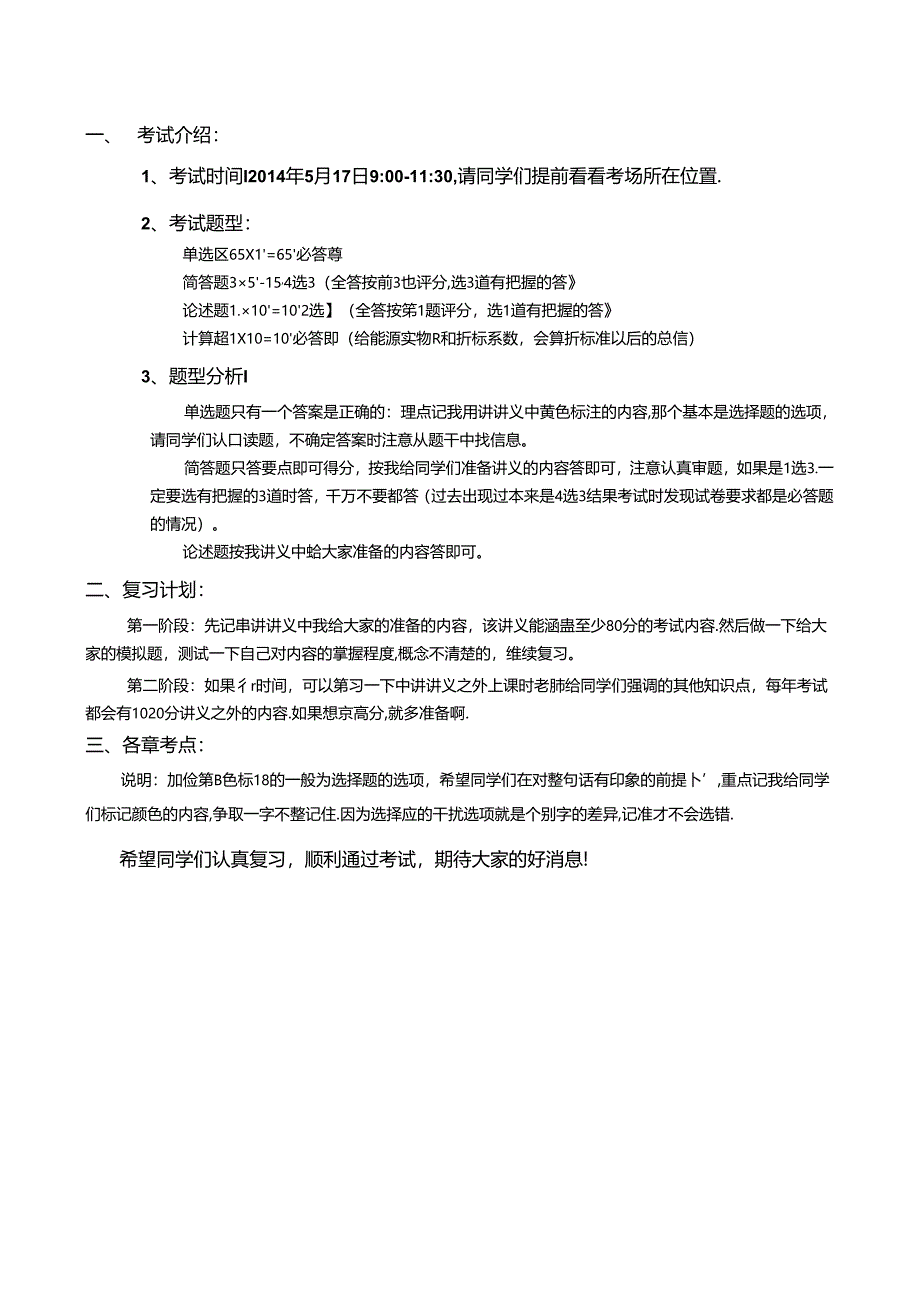
1、能源管理概论专科串讲讲义一、考试介绍:1、考试时间I2014年5月17日9:00-11:30,请同学们提前看看考场所在位置.2、考试题型:单选区65X1=65必答尊简答题35-15,4选3(全答按前3也评分,选3道有把握的答论述题1.10=102选】(全答按笫1题评分,选1道有把握的答计算超1X10=10必答即(给能源实物R和折标系数,会算折标准以后的总信)3、题型分析I单选题只有一个答案是正确的:理点记我用讲讲义中黄色标注的内容,那个基本是选择题的选项,请同学们认口读题,不确定答案时注意从题干中找信息。简答题只答要点即可得分,按我给同学们准备讲义的内容答即可,注意认真审题,如果是1选3.一定

2、要选有把握的3道时答,千万不要都答(过去出现过本来是4选3结果考试时发现试卷要求都是必答题的情况)。论述题按我讲义中蛤大家准备的内容答即可。二、复习计划:第一阶段:先记串讲讲义中我给大家的准备的内容,该讲义能涵蛊至少80分的考试内容.然后做一下给大家的模拟题,测试一下自己对内容的掌握程度,概念不清楚的,维续复习。第二阶段:如果彳r时间,可以第习一下中讲讲义之外上课时老肺给同学们强调的其他知识点,每年考试都会有1020分讲义之外的内容.如果想京高分,就多准备啊.三、各章考点:说明:加俭第B色标18的一般为选择题的选项,希望同学们在对整句话有印象的前提卜,重点记我给同学们标记颜色的内容,争取一字不

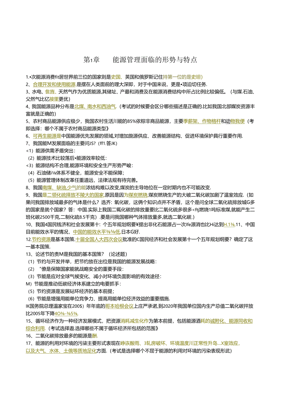
3、整记住.因为选择应的干扰选项就是个别字的差异,记准才不会选错.希望同学们认真复习,顺利通过考试,期待大家的好消息!第1章能源管理面临的形势与特点1.次能源消费fit居世界前三位的国家则是史国、荚国和俄罗斯记住持第一位的是史坦)2、合理开发和使用能源.是摆在人类面前的理大深即,对于中国来说,更是项迫切任务.3、水电、隹旌、天然气作为优质能源,其储址、产最和消费及在能源消费结构中所占比例比较偏低。(与煤.石油、父然气比亿接里更优)4、我国能源品种分布是北煤、南水和西油气.(考试的时候要会区分哪些描述是正确的.比如我国北部媒炭资源丰富就是正确的)5、农村商品能源供应极少,我国农村生活川能的85%依粽

4、非商品能源,主要季薪架、作物格杆和动物我便(考即选择:哪个不属于农村商品能源类型6、可再生能源是中国能源优先发展的领域,对增加旎源供应、改善能源结构、促进环境保护具行重要作用.7、我国能M发展面临的主要问JS?(ff1.答JK)1)能源供需矛盾突出:(2)能源技术比较落后能源效率较低:3)能源结构不合理,能源环境和安全生产形势严峻:(4)石油储i体系不健全,能源安全不能保障;(5)能源管理体制改革任重道远,法律法规有待完善。8、我国南煤、缺油,少气的能浓结构难以改变,煤炭的主导地位在一定时期内也不可能改变.9、我国是二领化硫择放不陵大的国家,原因是因为煤炭燃烧,煤炭燃烧生产的大破二氧化碳加剧了

5、温室效应.(如果问我国排放域最多的气体是什么?选齐:氧化碳,这俩个知识点并不矛盾,这个是问全球二氧化硫排放城G多的国家是就个国家?答:中国.实际上我国二辄化碳的排放量要比二氧化硫多很多ftj燃烧1吨标准煤,就能产生二班化碳2500千克,二制化硫8.5千克).要是问我国哪种气体排放量多,就选二氧化碳.)10、我国4国民钱济和社会发展第十:个五年规划纲要提出非化石能源占一次Ife源消也比Hi达到H.1,11、中国目前能效水平的情况,中国的能效水平低,日本G好.12.节约资源是基本国策.十届全国人大四次会议批准的C国民经济和社会发展第十一个五年规划纲要?确定了这一基本国策.13、论述节的责M是我国的

6、基本国策?(论述题)(1)节约与开发并举,把节约放在出位是我国的能源发展战略:(2)“僚是保障国家能就战略安全的重要手段:(3)节能是应对全球气候变化、减小对环境负面影响的有效途径:M)节能是推动低碳经济体系建立的电要抓手:(5)节约资源是发展砧环经济的基本前提;(6)节能是增强用能单位竞争力、提高用能单位经济效益的重要措施.IK国务院总理温家宝在200$)年年底的哥本哈根会议上庄严承诺,到2020年我国单位国内生产总值二氧化碳抨放比2005年下降4O-5,15、循环经济作为一种经济发展模式,把资源消耗减生化作为第本前提,包括能源酒耗的诚附化、能源同收和综合利用.(考试选择遨.选择哪些不属于循

7、环经济所包括的范围16、二氧化碳排放最多的能源是酬.17、能源的利用对环境的污柒主要形式表现在峥诙酸雨、3轧房破坏、环境温度川正常性升岛X室效应,以及大气、水体、土俄等质地足化方面.(考试是选择哪个不屈于能源的利用对环境的污染表现形武)第2章能源管理基础知识18、人类所需能邠的绝大部分都H接或间接地来自于外部天体一大阳.19、按能源的基本形态分类,能源可分为一次能源和二次能海.曳力不属于一次能源.20,既闽于常规能源乂属F可再生能源的是雉。21、既是可再生能源又是新能源的是为能。22.耗能工质是指在生产过程中所消耗的那种不作原料使用,也不进入产品,但制取时又需要消耗能源的工作介质,例如新圻水、

8、软水、除氧水、压缩空气、氧气、氯气、二熨化碳气、乙快和电石等等.(学会判断哪些屈于耗能工质)23、我国最大的三峡水电站采用有堀式水电站”考试时选择这种形式24、地热能屉于非常规能源.25、乳元素是宇宙中含年出多的元素,位于元素周期会第一位.26、电力的单位是T瓦时,(F瓦时是能量单位,注意不是瓦,瓦是功率单位)27、1吨油当Mro;千口(冷热值r(注意吨与公斤的区别,如果是1公斤油m是100ooKI:,IkK标准煤是7000大卡)28、逊堆是能源管埋的一项非常认要的基础工作,是开展节能量化管理的前提.29.能源计累的种类在通则3中是指煤炭、原油、天然气、焦炭、煤气、热力、成品油、液化石油气、生

9、物就能和其他直接或者通过加工、转换而取得有用能的各种能源资源,也就是说针对能源品种计砒,不针对产值计的.考曲会判断不属于的)30、能源计StSS具中的量县即用固定形式复现fit(ft的计量器具,如量块、出码、标准电池、标准电阻、竹木F1.尺、戏纹米尺等,计破仪器仪衣即将被测的僦转换成可I1.接观测的指标值等效信息的计崎器具,如压力表、流联计、潞度计、电流衣等.(会区分哪个属于琼具,哪个属于计量仪器仪表)31、能(利用状况包括鼻些内容?(简答题能源利用状况包括能源消费情况、能源利用效率、节能目标完成情况和节能效部分析、节能措施等内容.32、节能监察主体主要有三类:3管理H能工作的部门及行关部门:

10、(2)节能法规授权的节能监察机构:(3)受委托的节能需察机构。考试时注意选择工业企业对敛不腐于节能飘察主体)第3章企业能量平衡33、企业能愤平衡工作的依据为热力学第一定律。34、加工转换是企业工艺过程所需直接消耗的不同能量的重要制备环节.包括一次转换和二次转换.一次转换部门如发电站(或条油机发电、懒气电站)、(炉房、炼东厂、煤气站等:二次转换部11有输变电站、空气压缩站、制冷站等。(考试时分清是哪个属于二次转换的例子35、对大多数企业,用能单位来说,能诙、能多的对)送分配损失并是不构成能源能量损失的主配部分,但绝不是可以忽略的部分.(这句话品于将送分配环节的内容)36、通过能量平衡来改善能源利

11、用状况,目前有:能耗盘、利用率和口1收率三种技术指标.(考试时选择哪个不属于37、计算能耗量时,产生计算时应是合格品,而不能包括次品、等外品和废品。38、助燃用空气组分按质It比,觎气占运圆.39、有效利用能3:在输出能依中,输出的电能、输出的机帔能、能麻转换产生的其他形式的能量和化之反应吸热广有效利用能fit.投失能义:在输出能信中,体系排除的废物带出的能状、体系对环境的/发辐射的热中、用能设备的率热、能IA转换中其他形式的能诉投失和其他热损失属于损失能盘(又称损耗量.第4章节能考核10.节能监测是指依於国家有关节约能源的法规(或行业、地方规定)和标准,对用能单位的能源利用状况所进行的监督、

12、检段、测试和评价工作.41、节能依测与节能监测的玉暨区期是:节能K测是行政执法活动,政府节能在管部门卜达陈益仔务,政府补贴监测费Ifh监1.完毕出具IiSaM报告和房报1节能检循是第三方的公证行为.检iW费用可侬据相关标.fi-APnD1.JWc,:.1.*,!Hr1:.口对524栓刈故小;保.密.42、节能监测和节能检测的捱1点是:它们所来用的测试依据是样的,43、燃煤工业锅炉节能监测监测测试项I1.包括:3)持烟祝明柞烟处过中空气系数(以卜简称空气系数):(3)炉渣含碳it:(4)炉体外表而沮度.(考试时选择哪个不限于)44、工业电热设备节能监测50k以上的电热谀备应配置电压、电流、有功电

13、量、无功电ft(不包括电阻炉及电熔槽)等仪表,45、供配电系统节能监测系统功率因数应符合cos0.90c第5章能源管理主要方法16,节能评估针对拟新创建的固定资产投资项目及技术改造、扩产项目,从源头上杜绝浪费,提高能效。能到Ii1.则是针对明直企业工程、皿开展的能源管理活动,确定能耗指标、淘汰高能耗、落后产能、落后工艺技术和设备.提高能源管理水平.(记住节能评估不针对现有项目,能a审计针对既有项目)17、电力消费解E500万干范时时,应制固定资产投资项目节能评估报告书。48、每燃烧1吨标准煤,就能产生二氧化碳2500千克,二就化硫8.5千克.49、要从根本上解决能源何愁.理顺遂是目前股宜接有效

14、的重要措胞.50、二氧化碳、甲烷等气体被称为温室气体.第6章能源管理其他机制5k节能产品认证是自愿性的,属于有形产品的常规认证,52、中国节能产品认证标志中间包含了一个变形的汉字“茸”,班意为节能.53、陇幽宝鱼是产品允许的最大能耗(效)假,是强制性指标;节能评价侑是节能型产品所允许的也大能耗)值,是实施节能产品认证的主要性能指标。(考试时根据含义为断属于哪个指标,两个指标的含义要区分清楚)54、在产品认证证书3年有效期内,年度施15的时间间隔应距认证证书颁发日期或上次监存日期不超过12个月,年度监督随时抽查.55、能源效率标识能效等级分为5圾,签线_衣示产品达到国际先进水平。56、2010年

15、8月,国冢质检总局发布合同般源管理技术通则(GB/T249152010)标准.于2011年1月1日实施.这对规危节能服务市场、推行合同能源管理将起到积极作用,57、完善促j节能服务产业发展的政策措施包括:1加大资佥支持力度:(2)实行税收扶持政施:(3)片碑相关公计制度:(4)进步收噌金触股劣。(注意考试时选择发抖行业组织的服务和门律作用,不属于政策措施.)58、清洁生产审核目的是:节能、降耗、战排、增效、消灭(或M少)产品上的有害物质.59、可行性分析阶段开展野色工作?(倚答题(1)进行市场辑查,涉及产品结构调整、新的产品、原料产生时进行):(2)进行技术讦估,工之路线、技术设备、技术成熟度等):(3)进行环境评估,资源消耗、环境极响及咙物综合利用等):(1)进行短济讦估,现金流M分析和财务动态获利性分析):(5)推券可实方案确定最隹可行的推荐方案),60、持续清洁生产阶段的工作重点包括:(1)建立和完苒清浩牛产组织:(2)建立和完善清洁牛:产管理制度:)制仃持续清洁生产计划:41编写酒洁生产审核报告.(考试时会选择哪个不属J-)第7章能源管理体系与特点61、2009年4月,我国颁布了国家标准能源

展开阅读全文
相关资源
猜你喜欢
相关搜索

当前位置:首页 > 高等教育 > 大学课件

copyright@ 2008-2023 1wenmi网站版权所有

经营许可证编号:宁ICP备2022001189号-1

本站为文档C2C交易模式,即用户上传的文档直接被用户下载,本站只是中间服务平台,本站所有文档下载所得的收益归上传人(含作者)所有。第壹文秘仅提供信息存储空间,仅对用户上传内容的表现方式做保护处理,对上载内容本身不做任何修改或编辑。若文档所含内容侵犯了您的版权或隐私,请立即通知第壹文秘网,我们立即给予删除!