优质护理服务培训材料.docx

上传人:p** 文档编号:1194251 上传时间:2024-11-24 格式:DOCX 页数:26 大小:51.44KB
下载 相关 举报
优质护理服务培训材料.docx_第1页
第1页 / 共26页
优质护理服务培训材料.docx_第2页
第2页 / 共26页
优质护理服务培训材料.docx_第3页
第3页 / 共26页
优质护理服务培训材料.docx_第4页
第4页 / 共26页
优质护理服务培训材料.docx_第5页
第5页 / 共26页
优质护理服务培训材料.docx_第6页
第6页 / 共26页
优质护理服务培训材料.docx_第7页
第7页 / 共26页
优质护理服务培训材料.docx_第8页
第8页 / 共26页
优质护理服务培训材料.docx_第9页
第9页 / 共26页
优质护理服务培训材料.docx_第10页
第10页 / 共26页
亲,该文档总共26页,到这儿已超出免费预览范围,如果喜欢就下载吧!
资源描述

《优质护理服务培训材料.docx》由会员分享,可在线阅读,更多相关《优质护理服务培训材料.docx(26页珍藏版)》请在第壹文秘上搜索。

1、书目文件一一、综合医院分级护理指导原则二、总则三、分级护理原则四、分级护理要点五、质隹管理六、附则文件二住院患者基础护理服务项目一、特级护理二、一级护理三、二级护理四、三级护理文件三基础护理服务工作规范一、整理床单位二、面部清洁和植头三、口腔护理四、会阴护理五、足部清洁六、帮助患者进食/水七、帮助患者翻身及有效咳痰八、帮助患者床上移动九、压疮预防及护理十、失禁护理十一、床上运用便器十二、留置尿管的护理十三、温水擦浴十四、帮助更衣十五、床上洗头十六、指/趾甲护理十七、平安管理文件四常用临床护理技术服务规范一、患者入院护理二、患者出院护理三、生命体征监测技术四、导尿技术五、胃肠减压技术六、鼻饲技术

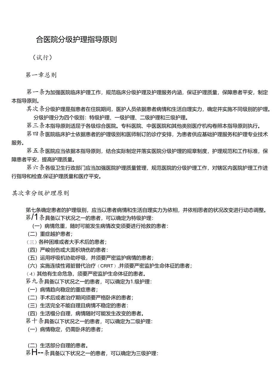
2、七、灌,肠技术八、氧气吸入技术九、雾化吸入疗法十、血糖监测十一、口服给药技术十二、密闭式四周静脉输液技术十三、密闭式静脉输血技术十四、静脓留置针技术十五、静脉血标本的采集技术十六、静脉注射技术十七、肌内注射技术十八、皮内注射技术十九、皮下注射技术二十、物理降温法二十一、经鼻/口腔吸痰法二十二、经气管插管/气管切开吸痰法二十三、心电监测技术二十四、输液泵/微量注射泵的运用技术合医院分级护理指导原则(试行)第一章总则第一条为加强医院临床护理工作,规范临床分级护理及护理服务内涵,保证护理质量,保障患者平安,制定本指导原则。其次条分级护理是指患者在住院期间,医护人员依据患者病情和生活自理实力,确定并实

3、施不同级别的护理。分级护理分为四个级别:特级护理、一级护理、二级护理和三级护理。第三条本指导原则适屈于各级综合医院。专科医院、中医医院和其他类别医疗机构卷照本指导原则执行。第四条医院临床护士依据患者的护理级别和医师制订的诊疗安排,为患者供应基础护理服务和护理专业技术服务。第五条医院应当依据本指导原则,结合实际制定并落实医院分级护理的规章制度,护理规范和工作标准,保障患者平安,提高护理质量。第六条各级卫生行政部门应当加强医院护理质量管理,规范医院的分级护理工作,对辖区内医院护理工作进行指导和检查.保证护理质量和医疗平安。其次章分级护理原则笫七条确定患者的护理级别,应当以患者病情和生活自理实力为依

4、相,并依相思者的状况改变进行动态调整。第/1条具备以下状况之一的患者,可以确定为特级护理:(一)病情危重,随时可能发生病情改变须要进行抢救的患者:(二)重症越护患者;(三)各种困难或者大手术后的患者;(四)严峻创伤或大面枳烧伤的患者:(五)运用呼吸机协助呼吸,并须要严密监护病情的患者;(六)实施连续性肾脏替代治疗(CRRT),并须要严密监护生命体征的患者;(-t)其他有生命危急,须要严密监护生命体征的患者。笫九条具备以下状况之一的患者,可以确定为1.级护理:(一)病情趋向稳定的重症患者;(二)手术后或者治疗期间须要严格卧床的患者;(三)生活完全不能自理且病情不稳定的患者:(四)生活榻分自理,病

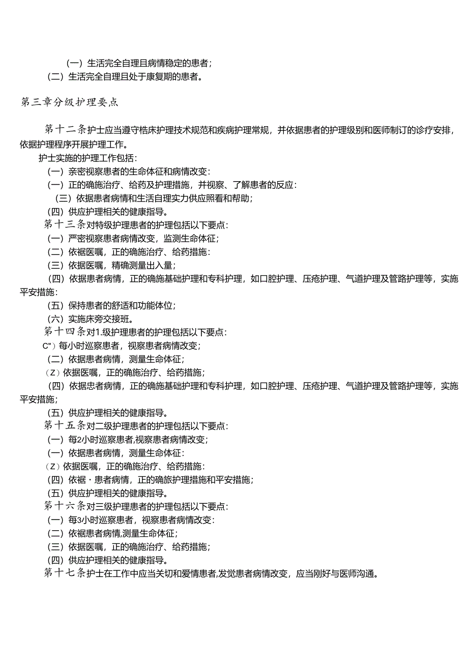
5、情随时可能发生改变的患者。第十条具备以下状况之一的患者,可以确定为二级护理:(一)病情稳定,仍需卧床的患者;(二)生活部分自理的患者。第H-条具备以下状况之一的患者,可以确定为三级护理:(一)生活完全自理且病情稳定的患者;(二)生活完全自理且处于康复期的患者。第三章分级护理要点第十二条护士应当遵守梏床护理技术规范和疾病护理常规,并依据患者的护理级别和医师制订的诊疗安排,依据护理程序开展护理工作。护士实施的护理工作包括:(一)亲密视察患者的生命体征和病情改变:(一)正的确施治疗、给药及护理措施,并视察、了解患者的反应:(三)依据患者病情和生活自理实力供应照看和帮助;(四)供应护理相关的健康指导。

6、第十三条对特级护理患者的护理包括以下要点:(一)严密视察患者病情改变,监测生命体征;(二)依裾医嘱,正的确施治疗、给药措施:(三)依据医嘱,精确测量出入量;(四)依据患者病情,正的确施基础护理和专科护理,如口腔护理、压疮护理、气道护理及管路护理等,实施平安措施:(五)保持患者的舒适和功能体位;(六)实施床旁交接班。笫十四条对1.级护理患者的护理包括以下要点:C)每小时巡察患者,视察患者病情改变;(二)依据患者病情,测量生命体征;(Z)依据医嘱,正的确施治疗、给药措施;(四)依据忠者病情,正的确施基础护理和专科护理,如口腔护理、压疮护理、气道护理及管路护理等,实施平安措施;(五)供应护理相关的健

7、康指导。第十五条对二级护理患者的护理包括以下要点:(一)每2小时巡察患者,视察患者病情改变;(一)依据患者病情,测量生命体征:(Z)依据医嘱,正的确施治疗、给药措施:(四)依裾患者病情,正的确旅护理措施和平安措施;(五)供应护理相关的健康指导。笫十六条对三级护理患者的护理包括以下要点:(一)每3小时巡察患者,视察患者病情改变:(二)依裾患者病情,测量生命体征;(三)依据医嘱,正的确施治疗、给药措施;(四)供应护理相关的健康指导。第十七条护士在工作中应当关切和爱情患者,发觉患者病情改变,应当刚好与医师沟通。第四章质量管理第十条医院应当建立健全各项护理规章制度、护士岗位职责和行为规范,严格遵守执行

8、护理技术操作规范、疾病护理常规,保证护理服务质量。笫十九条医院应当刚好调查了解患者、家黑对护理工作的看法和建议,刚好分析及理,不断改进护理工作。其次十条医院应当加强时护理不良事务的报告,刚好调查分析,防范不良事务的发生,促迸护理质量持续改进。其次H-一条省级卫生行政部门可以托付省级护理质量限制中心,对辖区内医院的护理工作进行质量评估与检查指导。第五章附则其次十二条本指导原则自2009年7月1日施行。住院患者基础护理服务项目试行一、特级护理项目项目内涵备注(一)展间护理1.整理床单位1次/日2.面离清洁和梳头3.口腔护理(二)晚间护理1.整理床单位1次/日2.面部清洁3.口腔护理4.会阴护理5.

9、足部清洁(5)对非禁食患者帮助进食/水(四)卧位护理1.帮助患者翻身及有效咳嗽1次/2小时2.都助床上移动必要时3.压疮预防及护理(五)排泄护理1.失禁护理须要时2.床上运用便器须要时3.留置尿管护理2次/日(六)床上温水擦浴1次/2-3日()箕他护理1.帮助更衣须要时2.床上洗头1次/周3.指/趾甲护理须要时(八)患者平安管理二、一级护理A.患者生活不能自理项目项目内涵备注(一)息间护理1.整理床单位1次/日2.面部清洁和梳头3.口腔护理(二)晚间护理1.整理床单位1次/日2.面部清洁3.口腔护理4.会阴护理5.足部清洁S)时非禁食患者帮助进食/水四)卧位护理1.帮助患者翻身及有效咳嗽1次/

10、2小时2.帮助床上移动必要时3.压疮预防及护理(三)排泄护理1.失禁护理须要时2.床上运用便器须要时3.留置尿管护理2次/日(六)床上温水擦浴1次/2-3日()其他护理1.帮助更衣须要时2.床上洗头1次/周3.指/趾甲护理须要时)患者平安管理B.患者生活部分自理项目项目内涵备注(一)晨间护理1.整理床单位1次/日2.帮助面部清洁和树头(二)晚间护理1.帮助面部清洁1次/日2.帮助会阴护理3.帮助足部清洁(三)对非禁食患者帮助进食/水(0)卧位护理I.帮助患者翻身及有效咳嗽1次/2小时2.帮助床上移动必要时3.压疮预防及护理(五)排泄护理1.失禁护理须要时2.帮助床上运用便器须要时3.留置尿管护

11、理2次/日(六)帮助温水擦浴1次/2-30-t)其他护理1.帮助更衣须要时2.帮助洗头3.帮助指/趾甲护理(八)患者平安管理三、二级护理A.患者生活部分自理项目项目内涵备注(一)晨间护理1.整理床单位1次/日2.帮助面部清洁和梃头(二)晚网护理1.帮助面部清洁1次/日2.帮助会阴护理3.帮助足部清洁(三)对非禁食患者帮助进食/水(四)卧位护理1.帮助患者翻身及有效咳嗽1次/2小时2.帮助床上移动必要时3.压疮预防及护理(五)排泄护理1.失禁护理须要时2.帮助床上运用便器须要时3.留置尿管护理2次/日(六)帮助沐浴或擦浴1次/2-3日(七)其他护理1.帮助更衣须要时2.帮助洗头3.帮助指/趾甲护

12、理(八)患者平安管理B.患者生活完全自理项目项目内涵备注(一)整理乐单位1次/日(一)患者平安管理四、三级护理项目项目内涵各注(1.)整理床单位1次/日(一)患者平安管理基础护理服务工作规范一、整理床单位(一)工作目标。保持床单位清洁,增进患者舒适。(二)工作规范要点。1 .遵循标准预防、节力、平安的原则。2 .告知患者,做好打算。依据患者的病情、年龄、体重、意识、活动和合作实力,有无引流管,伤口,有无大小便失禁等,采纳与病情相符的整理床单位的方法。3 .按须要打算用物及环境,爱护患者隐私。4 .护士帮助活动不便的患者翻身或下床,采纳混扫法清洁并整理床单位。5 .操作过程中,留意避开引流管或导

13、管牵拉,亲密视察患者痛情,发觉异样刚好处理。与患者沟通,了解其感受及需求,保证忠者平安。6 .操作后对躁动、易发生坠床的患者拉好床栏或者实行其他平安措施,帮助患者实行舒适体位。7 .按操作规旌更换污染的床单位。(三)结果标准。1 .患者/家尽能第知晓护士告知的事项,对服务满足。2 .床单位整齐,患者卧位舒适、符合病情要求。3 .操作过程规范、精确,患者平安.二、面部清洁和梳头(一)工作目标。使患者面部清洁、头发整齐,感觉舒适。(二)工作规范要点。1 .遵循节力、平安的原则。2 .告知患者,做好打算。依据患者的病情、意识、生活自理实力及个人卫生习惯,选择实施面部清洁和植头的时间。3 .按须要打算

14、用物。4 .帮助患者取舒适体位,嘱患者若有不适告知护士。5 .操作过程中,与患者沟通,了解其需求,亲密视察患者病情,发觉异样刚好处理。6 .敬重患者的个人习惯,必要时涂和肤孔。7 .保持床单位清洁、干爆。(三)结果标准。1 .患者/家属能够知晓护士告知的事项,对服务满足.2 .患者面部清洁.头发整齐,感觉舒适。3 .患者出现异样状况.护士处理刚好。三、口腔护理(一)工作目标。去除口腔异味和残留物质,保持患者舒适,预防和治疗口腔感染。(二)工作规范要点。1.遵循查对制度,符合标准加防、平安原则。2 .告知患者,做好打算。评估患者的口腔状况,包括有无手术、循管、渍埸、感染、出血等,评估患者的生活自理实力。3 .指导忠者正确的漱口方法。化疗、放疗、运用免疫抑制剂的患者可以用漱口液清洁口腔。4 .护士帮助禁食患者清洁口腔,激励并帮助有自理实力的患者自行刷牙。

展开阅读全文
相关资源
猜你喜欢
相关搜索

当前位置:首页 > 医学/心理学 > 护理学

copyright@ 2008-2023 1wenmi网站版权所有

经营许可证编号:宁ICP备2022001189号-1

本站为文档C2C交易模式,即用户上传的文档直接被用户下载,本站只是中间服务平台,本站所有文档下载所得的收益归上传人(含作者)所有。第壹文秘仅提供信息存储空间,仅对用户上传内容的表现方式做保护处理,对上载内容本身不做任何修改或编辑。若文档所含内容侵犯了您的版权或隐私,请立即通知第壹文秘网,我们立即给予删除!